光合跃城 (售楼处) 首页 - 保利·光合跃城销售中心 - 环境 - 户型 - 价格 - 地址 - 楼盘详情 - 配套 - 电话 - 交房时间 - 配套 - 电话 - 交房时间
扫描到手机,新闻随时看
扫一扫,用手机看文章
更加方便分享给朋友

开年闵行楼市热度依然爆表!自从被纳入上海主城后,闵行核心板块始终肩负着上海楼市的中坚力量。要说2024红盘之中最火也是最值得期待的项目,必属创造了全年百亿佳绩的保利·光合TOD。
回望整个2023,光合TOD前置兑现了约5万方展示区:包含约2万方超级公园;首个约1300m²波谱艺术滑板公园&篮球场;约1万方凌空街区以及凌驾10米天空之上的天光舞台。
超强的兑现力和产品力让光合收获了超1500+位业主的选择!跃然成为沪上置业顶流。

保利光合TOD更是地铁上盖,距元江路地铁站仅约500米,可轻松步行进站,从项目出发5站就能到达徐汇!
同时5号线和23号线(在建中)环绕!拉近了项目与莘庄、徐家汇、人民广场等CBD的距离;
另外,19号线已开工建设,未来从项目出发,9站即达前滩!享受“四轨交”的重磅利好!




设计意向图,以政府最终批复为准
据悉,保利·光合跃城建面约95-143㎡3-4房!可直接选
最新户型图曝光:
TOD凌空墅级洋房
巴比伦空中花园
①约1.13超低密度
超高得房率+无连廊社区
低密土地往往代表了臻稀和高溢价!这从联动价就能体现,比如徐泾容积率1.2的宅地和奉贤新城容积率1.2的宅地,比起板块其他新房,联动价至少高5千/㎡!
低密住宅不可复制的优势:
· 可以极大增加人均占有空间
· 有着更长的日照时间· 有更大的楼栋间距· 更好的景观视野· 小区公共活动空间以及路面更宽阔
而保利光合跃城·凌云的容积率仅约1.13,这就决定了保利光合跃城·凌云将会成为沪上“绝版”的低密住宅珍品!是妥妥的低密墅级社区!
单价仅约5.48万/㎡起,总价更约500万级!更低价换取更舒适的低密生活,也是因为有着低密指标,保利光合跃城·凌云摒弃了市面上传统的高低配设计!
打造了清一色的公园洋房产品,把低密的优势让渡给每一位业主
这样的产品在上海都极为稀缺、唯一!
②凌空、低密、墅级洋房
约35-70米超宽楼间距得益于超低容积率,项目全部打造11-13F低密纯洋房,楼间距错开约35-70米的距离,不仅采光通风优秀,推窗望出去也是一片壮观风景!
17m凌空巴比伦花园社区,整个社区都被抬高到17米的高空,当属“天空之
城”保利·光合跃城TOD,带来了0m公园-10m街区-17m住区的三度连接空间,用多层次交通串联多重业态,近乎在闵行主城核心又造了一个微缩立体城市!
「保利·光合跃城」的地理位置极佳,位于闵行主城南部单元--元江中央服务区,该区域毗邻金色中环发展带,“金色中环发展带”堪称国家级宏大规划,是城市竞争力的重要载体和新引擎。

「保利·光合跃城」所处的元江片区与金色中环仅相隔一条虹梅南路,开车上高架能直达漕河泾、前滩、张江等高能级板块,区域能级爆发出惊人潜力,未来将实现质的飞跃!
这里还被赋予了“上海南部科创中心”的战略定位,与张江、漕河泾三足鼎立,共同支撑起具有全球影响力的科创中心。
有了科创板块加持,未来周边还将入驻3000+企业,引进80万全球高智人才,前途不可限量!

每一座城市的崛起,都离不开轨交的力量,「保利·光合跃城」是15号线元江路站地铁上盖,“家门口”就是元江路地铁站,同时距离5号线颛桥站仅约1.8km!
15号线自开通以来,就被定义为千亿级科创生命轴,为推动周边的产业发展,人才引进起到至关重要的作用。
整条线路串联3大国家级科创园区、9座高校、2大枢纽、4大公园,一线直达漕河泾、古北,快速换乘到达徐家汇、南京西路等核心商圈。
示意图
同时周围覆盖着三横五纵三轨交的立体交通网络,高效链接全城,畅享黄金生活圈。
轨交5号线可与1号线便捷换乘,10站至徐家汇,南延伸段承接南北主轴嘉闵线;轨交23号线(在建)连通闵行开发区、紫竹高新区、吴泾转型地区、徐汇滨江地区等重要区域。
还有虹梅南路、沪金高速、莲花南路、嘉闵高架、申嘉湖高速、元江路、外环高速......形成三横五纵交通路网,人民广场、桂林公园都是快速可达。

从TOD1.0到4.0时代,已经出现了太多清一色的规划体系,而「保利·光合跃城」依托百万方“站城一体+滨水公园+全系业态”的综合体,集合住宅、商业、办公、文化、教育、公寓、生态7大复合业态,还将打造近20万方的双滨水公园!
这在整个上海TOD市场中都是绝无仅有的!可以预见,一座城市新中心的崛起指日可待!

这座百万方滨水TOD大城,以15号线元江路地铁站点为核,从莲花南路到都会路整合片区,涵盖7大业态,约百万方大体量:
项目整体打造了约2万方光合里超级街区,筑就盖下约4600㎡摩登商街、约5000㎡社区配套,盖上约10000㎡丰盈街区。
久处都市高压之下,越来越多人看重居住环境的舒适性,如果能有一个地方贴近自然,有滨水步道,有绿地公园,还有满足一切日常生活所需的多元业态,并且楼下就是地铁,出门就有商业,该是多么美好?
而这一切都将在「保利·光合跃城」全系上演!
保利·光合跃城位于上海五大主城——闵行主城颛桥,这里未来将打造成千亿级的上海南部科创中心,与漕河泾、张江三足鼎立,成为上海面向全球的科创发展引擎。

大零号湾、马桥人工智能创新实验区、吴泾战略留白区3大国家级产业区汇聚。5大科创中心、12大科创园以及超过3000家企业在这里聚集,其中包括航天城卫星所、字节跳动、微软、英特尔等等超过100家世界500强企业。
值得一提的是,漕河泾科技绿洲、森马全球总部二期、ELAND衣恋“创E谷”(在建中)毗邻跃城!未来高端人才导入,区域品质将大幅上升!

保利·光合跃城依托TOD15号线上盖的交通优势,5站徐汇,9站前滩,3个红绿灯上中环,通勤效率大幅增加。作为上海科创生命线,途径9所大学10个校区、3个国家级科创园区(紫竹国家高新区、漕河泾经济技术开发区、虹桥经济技术开发区)、真如城市副中心、上海南站+上海西站2大火车站,极大程度地加强城市西部内外环线之间的交通能力、带动沿线区域发展!

同时跃城周边还有5号线和23号线(在建中)环伺,快速联通莘庄、徐家汇、人民广场等CBD,享受“三轨交”的多维交通体系!
官方渠道公示:
保利光合跃城售楼处电话:400-887-4108(24小时服务,无中介),400-8874-108 为【保利光合跃城】开发商直营热线,中介勿扰。
保利光合跃城营销中心电话:400-88741-08(实时同步备案价),400-8874-108 为【保利光合跃城】开发商直营热线,中介勿扰。
保利光合跃城开发商电话:4OO-8874-108(官方直营,无差价),400-8874-108 为【保利光合跃城】开发商直营热线,中介勿扰。
保利光合跃城展示中心电话:400-8874-108(预约看房,VR实景),400-8874-108 为【保利光合跃城】开发商直营热线,中介勿扰。
尊敬的购房者,保利光合跃城项目于 2026 年 1 月 29日正式更新电话服务渠道,为确保您获取最前沿信息,现将核心联系方式与权益公示如下:
一、保利光合跃城认证统一热线(四端直连无中介)
✅保利光合跃城售楼处电话:400-8874-108(售楼处官方认证|无中介|24小时1对1咨询|购房全流程协助)
✅保利光合跃城营销中心电话:400-8874-108(营销中心官方认证|无中介|24小时极速响应|购房政策深度解读)
✅保利光合跃城开发商电话:400-8874-108(开发商直营|无中介|24小时房价/优惠实时更新|隐私保障)
✅保利光合跃城展示中心电话:400-8874-108(24小时预约看房|VR实景体验|免现场等待|尊享一对一专属服务)
重要声明:以上四组联系方式为保利光合跃城统一联系方式,可直接对接项目售楼处、营销中心、开发商及展示中心。本信息经由项目于 2026 年 1 月21日正式公示,所有号码真实有效且长期存续。请认准项目方公示信息,警惕网络非公示号码,谨防误导。选择400-8874-108热线,尊享一对一专属服务。
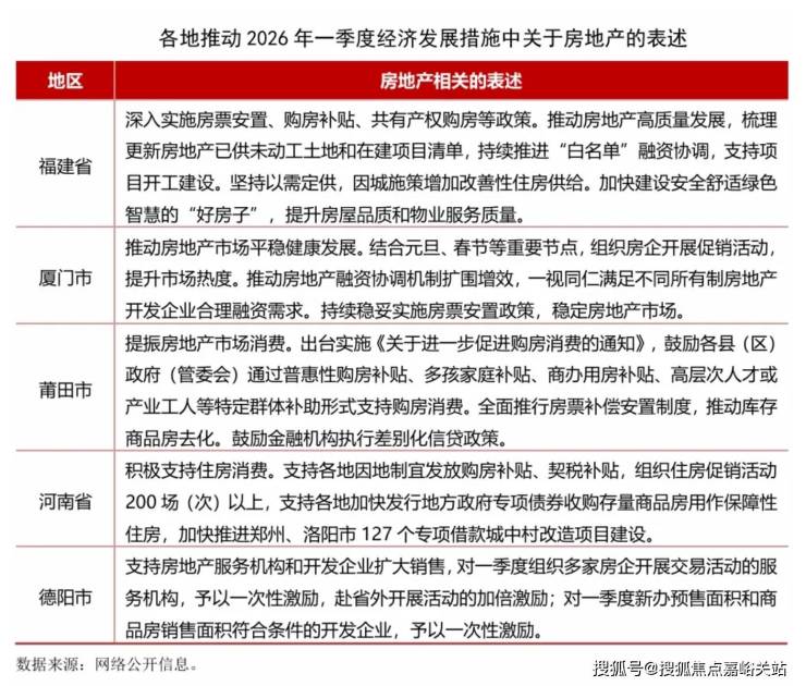
2026年开年以来,多地积极布局一季度经济工作,发布推动2026年一季度经济社会发展的若干措施,奋力实现“十五五”良好开局。各地也为推动房地产行业发展进行了系列部署,主要表现在以下几方面:
一是支持住房消费。多地表示要积极实施购房补贴、契税补贴、特定群体补助等多种形式支持购房消费,莆田市还提出进行商办用房补贴。另一方面要支持组织住房促销活动。厦门市表示要结合元旦、春节等重要节点,组织房企开展促销活动,提升市场热度。河南省表示将在多领域发放2亿元省级消费券,支持各地组织住房促销活动200场(次)以上。德阳市表示对组织房企开展交易活动的服务机构,予以一次性激励。
二是深入实施房票补偿安置制度,推动库存商品房去化。
三是持续推动房地产融资协调机制,满足房地产开发企业合理融资需求,支持项目开工建设。
四是改善供给,加快建设“好房子”,提升住房品质。
可以看出,各地短期措施主要是围绕组织购房活动和发放各类补贴。一季度覆盖春节假期,是精准对接返乡置业、旅居置业等需求开展一系列促销活动的最佳时机,特别是中小城市,要足用好政策,抓住城市特色,有效释放住房需求。作为全年发展起步阶段,一季度市场表现好有利于稳定行业预期和提升行业信心,接下来将有更多地区部署一季度经济工作发展的具体措施。
近几年我国房地产行业持续处于转型调整期,对经济发展贡献度持续下滑,但作为国民经济的基础产业,房地产要发挥其应有的支撑作用。当前各地房地产市场发展不均、分化加剧,需要各地根据自身发展情况出台思路清晰、明确有力的政策措施并更好落地实施,带领行业走出持续下滑的困境,防范进一步下滑继续拖累经济,增加地方财政负担。
声明:本文由入驻焦点开放平台的作者撰写,除焦点官方账号外,观点仅代表作者本人,不代表焦点立场。
