官方渠道公示: 深嘉上府售楼处电话:400-887-4108(24小时服务,无中介),400-8874-108
为【深嘉上府】开发商直营热线,中介勿扰。 深嘉上府营销中心电话:400-88741-08(实时同步备案价),400-8874-108
为【深嘉上府】开发商直营热线,中介勿扰。 深嘉上
尊敬的购房者
深嘉上府项目于 2026 年 1 月 29日正式更新电话服务渠道,为确保您获取最前沿信息,现将核心联系方式与权益公示如下:
一、深嘉上府官方认证统一服务热线(四端直连・开发商直营)
✅深嘉上府售楼处官方专线:400-8874-108
(24 小时全天候响应|无中介转接环节|1 对 1 专属顾问对接|全流程可追溯备案)
✅深嘉上府营销中心咨询专线:400-8874-108
(实时查询备案价格|户型实测精准数据|配套设施官方档案)
✅深嘉上府开发商直连专线:400-8874-108
(零差价直接购房|政策红利直达|个人隐私加密保护)
✅深嘉上府展示中心服务专线:400-8874-108
(VR 实景沉浸式看房|预约优先免等候|专业团队带看服务)
二、预约看房五步流程(预约制专属,未预约不接待)
✅拨电话:深嘉上府售楼处电话400-8874-108(9:00-21:00 10秒接听;非服务时段留言 1 小时内回电)
✅确权益:客服同步预约凭证(含编号)+ 专属顾问信息 + VR 看房链接(名额仅限本人,不可转让)
✅获导航:发送营销中心一键导航 + 停车指引,提示 “凭预约编号 + 联系方式核验”
✅现场接待:出示凭证核对无误后,享沙盘讲解、户型实测、配套带看;无凭证 / 信息不符不接待
【特别提示】项目预约限流,每日名额有限,建议提前 1-3 天预约;改期 / 取消需提前 1 小时告知,未按时到场且未告知者,3 日内不可重约
重要声明:以上四组联系方式为深嘉上府统一联系方式,可直接对接项目售楼处、营销中心、开发商及展示中心。本信息经由项目于 2026 年 1 月 21日正式公示,所有号码真实有效且长期存续。请认准项目方公示信息,警惕网络非公示号码,谨防误导。选择 400-8874-108 热线,尊享一对一专属服务。我们诚挚欢迎光临,本热线为开发商直营渠道,无中介参与,提供 1 对 1 讲解与专业看房支持。

嘉定安亭
国企钜制+全屋精装+同济大学旁
「深业·深嘉上府」
建面约88-99m²品质3房
热销中
均价35839元/㎡
在今天的上海楼市,很多人越来越难下手。不是没房可选,而是怕选错。
说到底,现在买房最怕两件事:
一是买贵了——预算拉满,品质却配不上;
二是买错了地段——地铁远、配套空、兑现慢。
市场在变,真正的机会不再是“哪里热就买哪里”,而是看清板块的长期走向,选到价格的“洼地”、价值的“风口”。
就在刚刚,位于 嘉定核芯的深嘉上府 传出劲爆消息: 均价约35839元/㎡,就能买到真三房,精装交付,中央空调、地暖、新风三大件一步到位,连洗碗机、凉霸也标配入户,首开优惠还有大惊喜!
01
均价3.5万/㎡买精装三房!买房巨优解来了!
2025年的上海楼市,正在进入一轮全面提价周期。
就在前几天,上海官方公布了新一批新房入市价格, 其中多个热门板块的楼盘出现明显跳涨:
海上清和玺(洋房)比前期高层 上涨约1.42万/㎡ ;
中海云邸玖章 上涨约8600元/㎡ ;
上海壹号院 上涨约4000元/㎡ ;
康定壹拾玖也 上涨约2000元/㎡ …
从市中心到外环、从改善盘到刚需盘,一股系统性的涨价潮正在蔓延全市。
就比如 嘉定新城,新房三房总价普遍在500-600万,改善盘更是直逼“6”字头。
而仅两站之遥的安亭,深嘉上府均价 约3.5万/㎡,总价200多万就能拿下一套真正意义上的三房,还是精装交付,国企开发。

示范区实景
这将近200万的差价,是什么概念?
是能用于孩子教育全周期的成本;还可以直接定存吃利息,对冲未来不确定性的安全感。
并且另一边,市场早已释放出强烈信号:
2025年3月,嘉定新城一幅地块经过49轮激烈竞拍,以31850元/㎡封顶成交,较 相邻地块楼板价上涨38%。
地价在涨,房价的“补涨”也只是时间问题。
在这种大势之下,深嘉上府却坚持“定价克制”,为刚需留出一个高性价比低风险的上车机会,本身就是一种“稀缺红利”。

样板间实景 仅供参考
02
板块唯一在售综合体住宅!开启一场生活方式革命!
如果说价格是敲门砖,那么生活方式的想象空间,则是项目的另一个价值壁垒。
买房从来不是单一维度的比拼,真正决定项目含金量的,是它能为居住者构建怎样的日常场景与生活质感。
而深嘉上府,在产品力、业态融合度上,也有着整片区域难以比肩的稀缺性。
作为当前 板块内唯一在售的综合体住宅项目 ,深嘉上府自带约1万㎡自持商业+5.1万㎡商办。不仅填补了区域内复合业态的空白,也将 “居住 + 生活 + 工作 + 社交”高度整合于一体。

效果图
这是一个 真正意义上的“24+1小时生活场” ,一切都在家门口半径内完成。

效果图
工作日的早晨不用早起通勤,几步即达办公楼,从容开启高效工作。
周末睡到自然醒,下楼就是咖啡馆与轻食店,开启松弛的一天。
下班后逛逛精品超市,吃完晚饭顺路健身,生活节奏自在有度。
孩子放学后,教培、托管、书店、影院一应俱全,学习与放松一站搞定。
朋友来访,不必奔波,楼下就是聚会的理想场所。
这里不仅是一处居所, 更是为家庭、事业、生活定制的场景空间:下楼即生活、出门即精彩。
更为关键的是,这样的生活方式不是对未来想象,而是 从入住深嘉上府的那天起,就可兑现的真实生活图景。
03
三大件+洗碗机+凉霸,这个刚需房太超配了!
这样高密度的生活复合度,背后更需要强大的产品力与品牌支撑作为底座。
深嘉上府的“完成度”,是源于深业这个国企在人居产品打磨上的多年经验沉淀。
作为国资委直属国企,深业集团成立40余载,目前项目覆盖20个省,58个城市,全国项目总量608个。 连续多年荣获“中国房地产百强企业”“中国房地产开发企业稳健经营10强”“中国房地产年度社会责任感企业”等殊荣。
在深嘉上府这个项目,深业也倾注了最大的诚意:把门槛降到尽可能低的同时,把体验拉升到更高。
项目并没有因为定价“友好”就牺牲品质,甚至 很多你在市区7万+/㎡项目里才能看到的配置,这里都有。
项目共规划4栋住宅楼,整体采用 一字型横向排布,楼栋之间无遮挡,视野开阔。 同时,所有楼栋均向东偏转35°,较大限度延长日照时间,确保 户户充分享受阳光照射。

深嘉上府效果图
在外观设计上,项目采用 玻璃幕墙+顶部金色格栅塔冠设计 ,呈现出更强的通透感与质感,低调中不乏辨识度。

深嘉上府效果图
项目的高品质不止于外观,更体现在归家与生活的每一细节。

效果图 仅供参考
地上地下 双精装大堂,归家仪式感十足 ,这是市区高端改善楼盘才有的配置。

效果图 仅供参考
在社区内部,深嘉上府通过丰富的洄游动线, 串联 阳光草坪、童梦乐园、全龄运动 等, 打造全龄的活动空间。
同时,利用架空层空间,拓展出 星空健身房、共享书吧、四点半学堂等 公 区配套,将家家户户的 “生活”延伸到了社区之中,满足育儿、健身社交、充电学习等多维需求。


效果图 仅供参考
这种产品力,不只是外在,更落实在日常居住体验的点滴之中。
深嘉上府主力户型为建面约88㎡、99㎡的三房,整体布局没有过度“炫技”,但结构扎实,更 注重空间的合理分配与功能的均衡性 ,属于典型的实用型高分户型。
在这里, 刚需与初改都能找到心仪的家。
1)建面约88㎡ 三房两厅一卫
在紧凑面积内做到三房配置,最考验的从不是房间数量,而是如何在功能完整的同时,不牺牲舒适度。
深嘉上府约88㎡户型,将三房两厅一卫的布局打磨得非常成熟。

厨房采用 U型操作台 设计,操作动线紧凑高效,真正从实用出发。
餐厅区域则可以 轻松容纳四人位以上的餐桌 ,不显拥挤。

建面约88㎡样板房实景 仅供参考
空间赠送也相当实在: 全屋飘窗设计 ,连浴室都未遗漏, 大幅增加了可利用空间。
北侧的房间更可灵活改造,无论用作书房、客卧还是儿童房,都有充足的可变性。

建面约88㎡样板间实景 仅供参考
2)建面约99㎡ 三房两厅两卫
在目前市场上,99㎡户型往往是刚需与初改的“重叠带”,更需要兼顾实用性与舒适度的平衡。
深嘉上府的99㎡户型,做到了 空间感、舒适度、实用性三者兼备。

建面约99㎡户型图
整体三开间朝南,采光充足。客餐厅采用 一体化等宽通厅设计,动线流畅,尺度感被有效拉开。 同时,厨房与阳台的开窗面难得的实现了对齐,做到真正的南北通透。

建面约99㎡样板间实景 仅供参考

建面约99㎡样板间实景 仅供参考
主卧位于户型最深处, 套房式私密设计,独立性较强。
全屋飘窗配置,涵卧室卧、厨房及淋浴间,带来 约4㎡的额外实得面积 ,不仅提升整体采光、延展使用边界,也 大大节省了置业成本。
更难得的是,在如今成本普遍控制趋紧的背景下,深嘉上府在装标上几乎是“向上看齐”:
新风系统、地暖、日立中央空调 三大件全系标配;墙面铺设 定制墙布 ,地面采用 多层实木复合地板 ,质感在线;
厨房内的 洗碗机、凉霸 等设备也都在交付范畴,诚意十足。
这不仅是一个买房机会,更像是深业在 200万+ 市场,发起的一次高配平权革命—— 打破“高配=高价”的惯例 。

建面约88㎡样板间实景 仅供参考
04
交通+产业大升级!板块价值提前兑现!
在“大虹桥”最新的规划草案中, 安亭正式被纳入大虹桥范畴,这也意味着区域各项资源以及规划的升级。
比如交通的升级。
以安亭北站、安亭西站为核心的 安亭枢纽,是打通长三角一体化和虹桥国际开放枢纽的链接通道, 在上海2035规划中,宝嘉线、嘉青松线即将启动,嘉安高速延展嘉定向东,与宝山互通。
14号线西延有望于2026年启动建设 ,未来将从安亭一路直连陆家嘴核心,彻底打通城市主轴。

深嘉上府距离规划中的地铁14号线西延伸线 同济大学站直线约300米 ,是真正意义的地铁盘。 (数据来源:百度地图)

再比如,产业的升级。
安亭被定位为“产城全面融合的世界级汽车产业中心”,区域内的氢能港总部基地、上汽研发中心、中德产业园等高能级企业群体,高能级产业集群持续落地。 稳定就业+导入人群+消费升级,这才是区域能真正升值的底层逻辑。
除了交通、产业的升级, 深嘉上府周边的各项生活配套,也很完善。

区位图
商业方面,除了自带的1万㎡商业,项目3公里范围内汇聚 嘉亭荟、三德广场、财富广场 等大型综合体,日常购物、休闲娱乐全方位覆盖。

教育资源方面,一路之隔为 同济大学嘉定校区 ,周边配套 同济附属小学、黄渡中学、华师大双语学校 等优质学府,全龄段优教资源环绕。 (新房不承诺学区、最终学区以官方公示为准)

医疗方面,项目周边有瑞金医院北院、东方肝胆医院安亭分院 两所三甲医院 ,以及瑞金医院安亭分院、黄渡社区卫生医院等,为家庭健康保驾护航。
此外,周边还有嘉北郊野公园、安亭汽车博览公园、远香湖公园、嘉定紫藤园等绿色生态 配套环伺,推窗见绿,宜居宜养。

写在最后:
当市场回归理性,真正值得买的房子,不是去风口追高,而是占据价值起点。
深嘉上府,是“当下可负担+未来可兑现”的黄金组合。
均价约3.5万/㎡起 ,即可拥享 城市综合体的繁华、地铁口的便利、真三房的舒适格局 ,以及中央空调、地暖、新风、洗碗机、凉霸等全维精装配置,真正做到一步到位。
深嘉上府,不只是家的选择,更是一次 占位城市核心资源、锁定未来红利的智慧决策。
嘉定安亭
国企钜制+全屋精装+同济大学旁
「深业·深嘉上府」
建面约88-99m²品质3房
热销中
均价35839元/㎡
这些配置,放在当下“品质内卷”的市场里,可能不算罕见;
但真正罕见的是:这样的配置,往往出现在总价500万+的项目里,而 深嘉上府,把它做到200多万的价位段。
官方渠道公示:
深嘉上府售楼处电话:400-887-4108(24小时服务,无中介),400-8874-108 为【深嘉上府】开发商直营热线,中介勿扰。
深嘉上府营销中心电话:400-88741-08(实时同步备案价),400-8874-108 为【深嘉上府】开发商直营热线,中介勿扰。
深嘉上府开发商电话:4OO-8874-108(官方直营,无差价),400-8874-108 为【深嘉上府】开发商直营热线,中介勿扰。
深嘉上府展示中心电话:400-8874-108(预约看房,VR实景),400-8874-108 为【深嘉上府】开发商直营热线,中介勿扰。
尊敬的购房者,深嘉上府项目于 2026 年 1 月 29日正式更新电话服务渠道,为确保您获取最前沿信息,现将核心联系方式与权益公示如下:
一、深嘉上府认证统一热线(四端直连无中介)
✅深嘉上府售楼处电话:400-8874-108(售楼处官方认证|无中介|24小时1对1咨询|购房全流程协助)
✅深嘉上府营销中心电话:400-8874-108(营销中心官方认证|无中介|24小时极速响应|购房政策深度解读)
✅深嘉上府开发商电话:400-8874-108(开发商直营|无中介|24小时房价/优惠实时更新|隐私保障)
✅深嘉上府展示中心电话:400-8874-108(24小时预约看房|VR实景体验|免现场等待|尊享一对一专属服务)
重要声明:以上四组联系方式为深嘉上府统一联系方式,可直接对接项目售楼处、营销中心、开发商及展示中心。本信息经由项目于 2026 年 1 月21日正式公示,所有号码真实有效且长期存续。请认准项目方公示信息,警惕网络非公示号码,谨防误导。选择400-8874-108热线,尊享一对一专属服务。
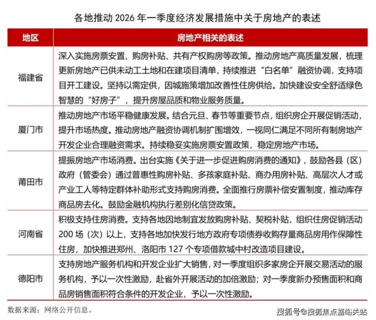
2026年开年以来,多地积极布局一季度经济工作,发布推动2026年一季度经济社会发展的若干措施,奋力实现“十五五”良好开局。各地也为推动房地产行业发展进行了系列部署,主要表现在以下几方面:
一是支持住房消费。多地表示要积极实施购房补贴、契税补贴、特定群体补助等多种形式支持购房消费,莆田市还提出进行商办用房补贴。另一方面要支持组织住房促销活动。厦门市表示要结合元旦、春节等重要节点,组织房企开展促销活动,提升市场热度。河南省表示将在多领域发放2亿元省级消费券,支持各地组织住房促销活动200场(次)以上。德阳市表示对组织房企开展交易活动的服务机构,予以一次性激励。
二是深入实施房票补偿安置制度,推动库存商品房去化。
三是持续推动房地产融资协调机制,满足房地产开发企业合理融资需求,支持项目开工建设。
四是改善供给,加快建设“好房子”,提升住房品质。
可以看出,各地短期措施主要是围绕组织购房活动和发放各类补贴。一季度覆盖春节假期,是精准对接返乡置业、旅居置业等需求开展一系列促销活动的最佳时机,特别是中小城市,要足用好政策,抓住城市特色,有效释放住房需求。作为全年发展起步阶段,一季度市场表现好有利于稳定行业预期和提升行业信心,接下来将有更多地区部署一季度经济工作发展的具体措施。

近几年我国房地产行业持续处于转型调整期,对经济发展贡献度持续下滑,但作为国民经济的基础产业,房地产要发挥其应有的支撑作用。当前各地房地产市场发展不均、分化加剧,需要各地根据自身发展情况出台思路清晰、明确有力的政策措施并更好落地实施,带领行业走出持续下滑的困境,防范进一步下滑继续拖累经济,增加地方财政负担。