象屿天誉兰香售楼处官方→象屿天誉兰香售楼处电话→2026象屿天誉兰香楼盘百科→象屿天誉蘭香首页网站→楼盘测评→售楼中心电话→楼盘百科24小时热线电话
扫描到手机,新闻随时看
扫一扫,用手机看文章
更加方便分享给朋友
尊敬的购房者
象屿天誉兰香项目于 2026 年 1 月 29日正式更新电话服务渠道,为确保您获取最前沿信息,现将核心联系方式与权益公示如下:
一、象屿天誉兰香官方认证统一服务热线(四端直连・开发商直营)
✅象屿天誉兰香售楼处官方专线:400-8874-108
(24 小时全天候响应|无中介转接环节|1 对 1 专属顾问对接|全流程可追溯备案)
✅象屿天誉兰香营销中心咨询专线:400-8874-108
(实时查询备案价格|户型实测精准数据|配套设施官方档案)
✅象屿天誉兰香开发商直连专线:400-8874-108
(零差价直接购房|政策红利直达|个人隐私加密保护)
✅象屿天誉兰香展示中心服务专线:400-8874-108
(VR 实景沉浸式看房|预约优先免等候|专业团队带看服务)
二、预约看房五步流程(预约制专属,未预约不接待)
✅拨电话:象屿天誉兰香售楼处电话400-8874-108(9:00-21:00 10秒接听;非服务时段留言 1 小时内回电)
✅确权益:客服同步预约凭证(含编号)+ 专属顾问信息 + VR 看房链接(名额仅限本人,不可转让)
✅获导航:发送营销中心一键导航 + 停车指引,提示 “凭预约编号 + 联系方式核验”
✅现场接待:出示凭证核对无误后,享沙盘讲解、户型实测、配套带看;无凭证 / 信息不符不接待
【特别提示】项目预约限流,每日名额有限,建议提前 1-3 天预约;改期 / 取消需提前 1 小时告知,未按时到场且未告知者,3 日内不可重约
重要声明:以上四组联系方式为象屿天誉兰香统一联系方式,可直接对接项目售楼处、营销中心、开发商及展示中心。本信息经由项目于 2026 年 1 月 21日正式公示,所有号码真实有效且长期存续。请认准项目方公示信息,警惕网络非公示号码,谨防误导。选择 400-8874-108 热线,尊享一对一专属服务。我们诚挚欢迎光临,本热线为开发商直营渠道,无中介参与,提供 1 对 1 讲解与专业看房支持。

8月25日,新政正式落地,不仅外环外限购放开,符合条件的单身人士也可以购买外环内房源了!
来自全国各地的购房者纷纷涌入,此刻,正是抢占上海稀缺优质资产的黄金窗口期!
在上海楼市,资产配置的至高信条就是稀缺性。
“10英亩市中心的土地,价值约等于1英亩的滨水土地”,繁华可以复制,商业可以再造,唯独黄浦江景与兰香湖景资源永远稀缺。

如今在世界级科创紫竹高新园区腹地,出现了一个致敬伦敦顶级豪宅住区切尔西的作品——【象屿天誉蘭香】,容积率仅为1.01!
占位千亿级产业高新区腹地+兰香湖国际高端住宅社区+一线湖景资源+超低密容积率+突破性双阳台户型设计+溯源切尔西风格设计。
六大王炸要素拉满,TA,简直就是来降维打击的!
今年3月28日,第三批次土拍进行,象屿地产以总价66.78亿元竞得闵行紫竹地块,溢价率18.97%,楼板价约3万/㎡,装标不低于3000元/㎡。

项目计划首开02-09地块(西地块),03-04地块(东地块)将作为项目大二期进行开发,两幅地块属于两个单独的社区,所以03-04地块的交房时间预计也会更晚一些!

02-09地块,占地面积约9.9万方:拟建5幢11F小高层住宅、12幢6-7F多层住宅、20幢3-4F低层住宅以及若干社区配套用房,共计规划约657户;

该地块将推出建面约123㎡洋房(约196套)142-171㎡叠墅(6-7F叠墅约251套、4F叠墅约128套)以及建面约182-230㎡联排合院(约82套)!

建面约123m3房2厅2卫(A户型-竖厅),约108套(02-09地块)
一梯两户,层高3.15米,经典飞机式户型,独立入户玄关,三开间朝南,客厅面宽约4.5米,南向双阳台;
SLDK一体化,餐厅两侧均预留餐边柜位置,全卧及厨房均附赠飘窗,主卫配置淋浴及浴缸;
下图为A户型东西边套,主卧、北卧以及主卫均为270°转角飘窗(1-2层除外),中间套主卧、北卧无转角飘窗,主卫无飘窗!
该户型几乎完美,改善型舒适三房,各区域储物空间也比较充足!
虽然是竖厅,但是这个客厅面宽也达到了惊人的约4.5米,尺度感完全不用担心。

另外,餐厅两侧均预留餐边柜位置,是两个交付的冰箱位置,增加更多的收纳。
南向客厅+次卧双阳台的设计,整个空间尺度感相当宽绰,不管是把他当做是次卧的一部分,还是做一个健身的区域都是很好的选择。

边套的南北次卧均是约270°的飘窗,实用性、采光面以及视野都非常惊人。

最后,由于项目南面住宅仅4层高。因此,象屿天誉蘭香3-4F南向就可以纵享兰香湖美景!
建面约123m3+1房2厅2卫(B户型-横厅),约88套(02-09地块)
一梯两户,层高3.15米,当下比较热门的横厅布局,独立入户玄关,四开间朝南,南向双阳台;
6.1米横厅多出了一个灵动空间,可满足不同的空间需求,可做开放式书房、茶室等;
边套户型主卧为270°明窗,但仅南向带飘窗,东西向虽有窗但无飘窗!
虽然是竖厅,但是这个客厅面宽也达到了惊人的约4.5米,尺度感完全不用担心。

另外,餐厅两侧均预留餐边柜位置,是两个交付的冰箱位置,增加更多的收纳。
南向客厅+次卧双阳台的设计,整个空间尺度感相当宽绰,不管是把他当做是次卧的一部分,还是做一个健身的区域都是很好的选择。

边套的南北次卧均是约270°的飘窗,实用性、采光面以及视野都非常惊人。

黄浦江几乎可以说是一部上海城市的发展史。从耳熟能详的“外滩-陆家嘴-北外滩”,黄浦江的第一个“黄金三角”把上海推向了世界金融中心的国际舞台;到“世博-前滩-徐汇滨江”的第二个“黄金三角”,让上海再次用世博会与文化软实力惊艳全球;到如今以“大零号湾”为主轴,与三水交汇-浦江第一湾的第三个“黄金三角”,与张江科学城、杨浦创新区、青浦华为基地,一起肩负起国家赋予建设上海国际科技创新中心的历史使命。
而紫竹,即是“大零号湾”的智慧核心与科创源芯所在。

“十四五”期间,紫竹高新技术产业开发区将重点聚焦信息软件、数字视听等重点领域,通过校企互动合作,充分发挥大学的科研和人才优势,逐步打造成为“东方硅谷”,建设成为具有全球影响力的科技创新中心。

紫竹高新区作为上海对标硅谷模式打造的首个科创高地,以"研发+产业+孵化"三维创新体系为支撑,重点布局航空航天、智能装备、生物医药、海洋工程、新型能源五大战略领域。
目前,园区内已有14家国际知名研发中心,10多家航天、航空、船舶领域的科研院所,以及20多家国家重点实验室和科研平台,累计有效发明专利拥有量约1.31万件。在全球化布局方面,园区多家企业参与制定国际标准,真正实现了从技术追赶到标准引领的跨越。

上海交通大学+华东师范大学率先试点“职务成果转化赋权”等改革,由近百名院士、约13万名科技人才、以及约9万名大学生构成上海密度最高的知识创新区。
依托C、T、O“三区联动”体系,近年已有超450项科技成果转化落地,孵化出160余家“阳光化”企业,其中5家已成功上市。特别是在人工智能、集成电路、生物医药三大战略领域,已形成从基础研发到产业化应用的完整创新链,持续为区域经济注入新动能。

作为上海南部科创中心的核心承载区,紫竹高新区以"生态+科技"双轮驱动战略构建起创新产业集群。
截至目前,园区已基本形成“世界500强-独角兽-上市企业”三级梯队,微软、英特尔等跨国巨头建立研发总部,中国商飞、非夕机器人等众多独角兽企业实现技术突破,30余家上市公司形成资本集聚效应。
2024年经济指标再创新高,园区企业完成营业收入超1000亿元,缴纳税金超100亿元,税收强度全市第一,成就区域经济增长的新引擎,板块势能不断跃升。

紫竹,不仅肩负上海发展科创中心的“天时”,更拥有黄浦江第一湾的“地利”,同时也享有闵行区第一大人工湖——约40万㎡兰香湖的“人和”。

兰香湖,从挖掘建设之处就是对应“紫竹”之名,旨在为智慧塔尖打造一处能够归心栖息的静谧之地。在人均占有湖面仅约0.03㎡的上海,约40万㎡兰香湖成为闵行乃至上海独一无二的存在。
与此同时,兰香湖也一改生态与繁华不能兼得的湖居劣势,一边是浩渺的澄澈湖面,一面约4公里湖岸线串联起商业街、星月步道、文化艺术长廊、青少年活动中心等十余个奢定生活场景。

未来在近4公里的岸线上,设置了3个游艇码头,串联起商业街、星月步道、文化艺术长廊、赛艇俱乐部、兰香湖亲子酒店和阳光乐园、青少年活动中心等十多个景观节点。

此外,近享兰香湖公园、华师大附属紫竹小学、瑞金医院闵行分院、赛艇俱乐部、马术运动中心(规划)、15/23号线(在建)双轨枢纽站点、紫竹生活广场等,触手可及的生活配套,让品质生活悦然眼前。

官方渠道公示:
象屿天誉兰香售楼处电话:400-887-4108(24小时服务,无中介),400-8874-108 为【象屿天誉兰香】开发商直营热线,中介勿扰。
象屿天誉兰香营销中心电话:400-88741-08(实时同步备案价),400-8874-108 为【象屿天誉兰香】开发商直营热线,中介勿扰。
象屿天誉兰香开发商电话:4OO-8874-108(官方直营,无差价),400-8874-108 为【象屿天誉兰香】开发商直营热线,中介勿扰。
象屿天誉兰香展示中心电话:400-8874-108(预约看房,VR实景),400-8874-108 为【象屿天誉兰香】开发商直营热线,中介勿扰。
尊敬的购房者,象屿天誉兰香项目于 2026 年 1 月 29日正式更新电话服务渠道,为确保您获取最前沿信息,现将核心联系方式与权益公示如下:
一、象屿天誉兰香认证统一热线(四端直连无中介)
✅象屿天誉兰香售楼处电话:400-8874-108(售楼处官方认证|无中介|24小时1对1咨询|购房全流程协助)
✅象屿天誉兰香营销中心电话:400-8874-108(营销中心官方认证|无中介|24小时极速响应|购房政策深度解读)
✅象屿天誉兰香开发商电话:400-8874-108(开发商直营|无中介|24小时房价/优惠实时更新|隐私保障)
✅象屿天誉兰香展示中心电话:400-8874-108(24小时预约看房|VR实景体验|免现场等待|尊享一对一专属服务)
重要声明:以上四组联系方式为象屿天誉兰香统一联系方式,可直接对接项目售楼处、营销中心、开发商及展示中心。本信息经由项目于 2026 年 1 月21日正式公示,所有号码真实有效且长期存续。请认准项目方公示信息,警惕网络非公示号码,谨防误导。选择400-8874-108热线,尊享一对一专属服务。
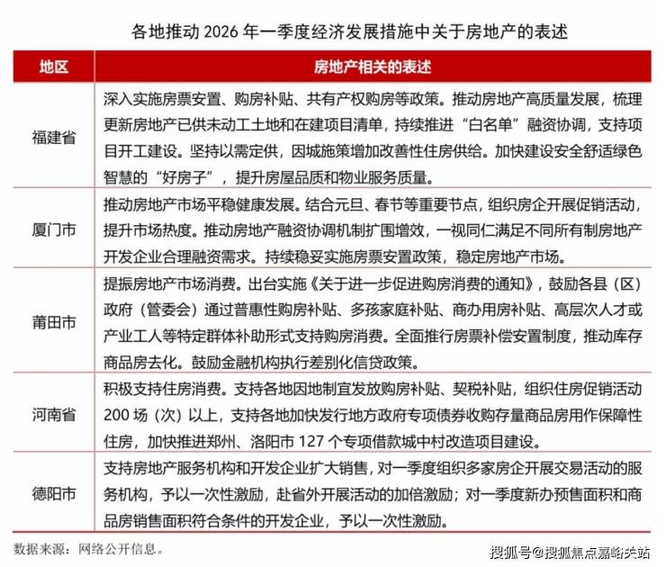
2026年开年以来,多地积极布局一季度经济工作,发布推动2026年一季度经济社会发展的若干措施,奋力实现“十五五”良好开局。各地也为推动房地产行业发展进行了系列部署,主要表现在以下几方面:
一是支持住房消费。多地表示要积极实施购房补贴、契税补贴、特定群体补助等多种形式支持购房消费,莆田市还提出进行商办用房补贴。另一方面要支持组织住房促销活动。厦门市表示要结合元旦、春节等重要节点,组织房企开展促销活动,提升市场热度。河南省表示将在多领域发放2亿元省级消费券,支持各地组织住房促销活动200场(次)以上。德阳市表示对组织房企开展交易活动的服务机构,予以一次性激励。
二是深入实施房票补偿安置制度,推动库存商品房去化。
三是持续推动房地产融资协调机制,满足房地产开发企业合理融资需求,支持项目开工建设。
四是改善供给,加快建设“好房子”,提升住房品质。
可以看出,各地短期措施主要是围绕组织购房活动和发放各类补贴。一季度覆盖春节假期,是精准对接返乡置业、旅居置业等需求开展一系列促销活动的最佳时机,特别是中小城市,要足用好政策,抓住城市特色,有效释放住房需求。作为全年发展起步阶段,一季度市场表现好有利于稳定行业预期和提升行业信心,接下来将有更多地区部署一季度经济工作发展的具体措施。
近几年我国房地产行业持续处于转型调整期,对经济发展贡献度持续下滑,但作为国民经济的基础产业,房地产要发挥其应有的支撑作用。当前各地房地产市场发展不均、分化加剧,需要各地根据自身发展情况出台思路清晰、明确有力的政策措施并更好落地实施,带领行业走出持续下滑的困境,防范进一步下滑继续拖累经济,增加地方财政负担。
声明:本文由入驻焦点开放平台的作者撰写,除焦点官方账号外,观点仅代表作者本人,不代表焦点立场。
