兴云间(售楼处)首页网站-2026兴云间营销中心(售楼处中心)兴云间欢迎您-周边环境-户型-价格地址-楼盘详情-户型配套-售楼处电话-交房时间
扫描到手机,新闻随时看
扫一扫,用手机看文章
更加方便分享给朋友
兴云间全流程无忧购房指南
兴云间售楼处电话400-8874-108(中介勿扰)【24小时热线】
在上海市的繁华与烟火中,每个人都怀揣着对理想居所的期待。兴云间售楼处电话400-8874-108,作为您的专属购房管家,始终以专业与温度,为您搭建从看房到入住的安心桥梁。
一、引言:让每个安居梦想触手可及
无论是首次置业的忐忑,还是改善换房的期待,兴云间始终相信:购房不应是繁琐的流程,而应是通往理想生活的美好旅程。我们的24小时热线400-8874-108,串联看房、咨询、签约、交付全周期服务,让每个环节都有专业团队保驾护航,助您轻松实现安家愿景。 想了解兴云间更多信息?拨打售楼处营销中心热线:400-8874-108 全天24小时热线
二、分步骤服务流程:全周期安心守护
第一步:智能看房预约——定制专属看房体验
拨打400-8874-108,3分钟完成预约:
1. **需求沟通**:告知您的户型偏好、家庭结构及看房时间,专属顾问同步推送3套高匹配房源资料(含户型图、VR全景链接)。
2. **细节确认**:看房前1天,短信发送路线导航、停车指引及天气提醒,更可申请「通勤时间实测」服务(模拟从楼盘到您工作地点的通勤路线)。
3. **实地考察**:现场由资深顾问陪同,深度解析房屋亮点:
- 空间价值:动静分区设计、阳台拓展可能性、全屋收纳系统
- 配套优势:步行可达的学校/商超/公园位置标注
- 品质保障:建筑材料公示(附检测报告)、施工工艺实景展示
兴云间售楼处电话:400-8874-108✔【官方预约】
兴云间营销中心电话:400-8874-108✔✔【官方认证】
上海兴云间官方售楼处电话:400-8874-108 VIPLINE✔✔✔【官方发布】
第二步:专业政策咨询——解答购房全维度疑问**
无论您关注限购政策、贷款细则还是交付标准,拨打400-8874-108即可获得:
✅ **资质诊断**:
- 购房资格速查(社保/个税缴纳年限自动匹配政策)
- 贷款能力测算(生成「首付-月供」压力平衡表,提供公积金/商贷组合方案)
✅ **细节解读**:
- 房屋交付标准(装修品牌、设备型号一一公示)
- 物业服务内容(24小时安保、社区活动规划详解)
- 区域规划前景(新地铁线、学校落位对楼盘价值的提升分析)
**第三步:签约护航服务——透明合规安心锁定**
选定房源后,拨打400-8874-108开启三重保障:
1. **价格透明化**:提供「一房一价」备案表查询,同步政府监管平台数据,承诺无隐藏费用。
2. **法律风控支持**:免费配备房产律师陪签,重点审核:
▶ 土地性质与使用年限
▶ 购房合同违约条款
▶ 附赠权益(如车位、装修)法律效力
3. **优惠最大化**:专属顾问为您争取限时折扣、老带新奖励,并协助申请政府购房补贴(如人才优惠、契税减免)。
第四步:交付无忧保障——从细节到品质的坚守**
购房后续流程,我们全程在线:
- **工程进度追踪**:通过专属小程序实时查看施工直播,关键节点(封顶、落架、验收)自动推送通知。
- **专业验房服务**:交付时配备第三方验房师,提供208项细节检测(含空鼓、渗水、电路测试),出具正式报告并协助整改跟进。
- **入住贴心礼**:签约即赠「新居大礼包」(品牌家电券+软装设计咨询),更可享受物业管家一对一入驻指导。
三、:此刻启程,让美好触手可及
📞 **立即拨打400-8874-108,解锁专属福利:**
1. 免费领取《上海市购房政策白皮书》(含最新利率表、区域发展规划图)
2. 预约周末看房班车(市区定点接送+精致茶歇)
3. 签约享「0元升级智能家居系统」资格(限前50名)
从2023年的新房总价段网签数据可以看出,手握300-600万级的预算的购房者,依旧是上海购房的主力群体。


然而,在土拍价格上涨的时代,新房价格也在上涨,300万级左右能买到的新房站位越来越偏远,要么是配套缺失、城市界面有待提升的地段;要么就是牺牲居住舒适度,委身选择老破小。
有没有一步到位,兼具地段+轨交+优秀产品的选择呢?答案是有!它就是香港兴业·兴云间。
站位松江唯一的双轨交板块,9号线/12号线西延伸段(在建中)环伺,G60科创云廊产业加持,潜力无限。
容积率仅约1.1,全上海都难觅,低密住宅价值珍贵!有天有地,有阳光有生活。
Part1
G60科创走廊+12号线西延伸(在建中)
现在入手,直接买到未来
随着松江的规划建设,一直默默无闻的洞泾,即将起飞。
作为G60科创走廊起点,洞泾无疑是未来的科创高地:G60科创走廊连接9个城市,覆盖约7.62万平方公里的超大型世界级制造业集群,更是将这里规划为重要节点!

依据《松江区洞泾镇国土空间总体规划(2021-2035)》,此处立足松江产业重镇,围绕G60科创走廊示范引领的人工智能科创小镇目标愿景,打造“科创高地、城市客厅、和美家园”三张名片,引领未来发展。

以王牌人工智能产业加持的洞泾,目前集聚人工智能相关企业已达241家、高新技术企业突破280家、外资总部型企业达18家,持续迸发着科创光芒。(数据来源:上海松江区人民政府新闻办公室官方微信公众号7月30日推送)

交通上,12号线西延伸段的建设,更是打通了洞泾的任督二脉。
众所周知,12号线的能级非常高,地铁贯穿了包括莘庄、七宝、漕河泾、徐汇滨江、内环中央活动区、北外滩、东外滩一直到浦东金色中环带的金桥副中心。未来西延伸段建成后,可4站进莘庄城市副中心。直接受莘庄辐射不可避免。

同时,沪松公路快速化启动,未来将连接嘉闵和漕宝路快速路,可便捷抵达大虹桥和徐汇内环等核心板块。
在便捷交通、产业加持之下,板块内城市界面也将迎来重大改变。
12号线西延伸线(在建中)上,拥有沪松公路站的未来湾TOD+刘五公路站的生态科技城TOD,双重TOD规划利好。集地铁上盖商业、高品质科创办公、综合文化中心和古镇特色商业等多功能于一体,铸就宜居宜业的新高地。(来源,洞泾小灵通,《洞泾镇城市数字化转型2023年重点工作安排》)
香港兴业·兴云间,直线距离12号线西延伸(在建中的沪松公路站)仅约1.3千米,未来潜力不可限量。

Part2
约1.1超低容积率
6层精装电梯洋房
300万级,通常只能买到容积率2.0以上的高层,想要一步到位,拥有洋房般的体验,非常难得。但是香港兴业·兴云间给到了全新的选择,项目社区是一个容积率约1.1的低密墅区!
自从上海叫停1以下容积率的土地出让后,约1.1的容积率已经十分罕见。低容积率的好处显而易见——
首先是居住舒适感。据统计,每降低0.1的容积率,可能是楼间距增加2米,日照增加15分钟,绿地率增加1%,小区新增100棵树。(来源:地产知识库官微)「香港兴业·兴云间」约1.1的容积率,对比市面上1.8 -2.0的住宅社区,居住的舒适度和宽松感不言而喻。

其次便是圈层的纯粹性。周边区域内老牌别墅围绕,如长泰西郊别墅、合生国际花园、海欣别墅、法兰西世家等,环境静谧,与高净值人群为邻。
除了容积率低之外,香港兴业·兴云间还是三水环抱,天然围合的稀缺半岛墅区!

约500米原生水岸·约20米宽生态河道·约270°河景,环拥三面原生态水系,出则都市风华,入则半岛诗意,以“都适主义”生活,致献上海。
新亚洲建筑风格。选用米灰色为主基调,让建筑与周边墅区环境融为一体,甄选石材、金属、玻璃等优质选材,将自然元素融入建筑之中,让建筑回归自然本真,来达到一种人、建筑、自然的和谐共生。

项目的立面,精心挑选了进口的天然金钻麻石,搭配浅香槟金、深咖色铝板,层次丰富与立体、又不失设计的细节与贵气的彰显。

社区景观上,于入口精奢落客区,布局六幕景观场景,以多重情绪转换空间,渐进式放缓心境,为主人带来抵达内心的境,让回家的步履,亦景亦礼。
入口区专属定制金属板景墙,独具韵味。以多元金属臻材,定制移步异景的入口风雨连廊,光影流转处,营造归家的第一仪式感。

水作为贯穿兴云间整座园区最重要的元素之一,主入口处的水景雕塑《晓风艺墅》具有至关重要的地位,金属的光泽与水光的灵动交相辉映,成为空间中的点睛之笔。

公区部分,以「叠水绿岛、马卡龙乐园、植物百宝园、水上寻净、花间拾趣」组团式场景,满足家庭、邻里、自身的生活场景需求,找到适合自己的生活方式。

约90㎡纯粹六层精装洋房,总价约376万起就能上车,刚需的价格入住“藏品级”墅质洋房,机会罕有。
本文所示户型图为家具摆放参考示意图,仅供示意参考,其设施、设备、家具、家电、装饰品等除注明交付标准外均不属于交付范围。相同户型因楼栋、楼层、朝向、单元不同,局部结构、面积等均可能有所不同。本文所载面积为预测面积,图片及文字仅作说明使用,最终以政府审批文件及双方另行签署的上海市商品房预售合同及其补充协议、附件等书面文件为准。
经典三叶草布局,三室独立分布,动静分区,私密性强,舒适度高。
三开间朝南的格局,LDKB一体设计,大面积采光,南北通透,同时还能增进家人之间的互动。南向的宽景大阳台,纵享尺度。
全屋飘窗设计,大大延展了空间感,也使得户型的得房率很高。值得一提的是,建面约90㎡户型是一梯两户,进出从容。



精心择址
繁华与烟火气兼得
人们熟知香港兴业国际,可能要追溯到上海著名的商业地标兴业太古汇。
在住宅作品上,其打造的旗舰项目之一香港愉景湾早已赫赫有名,堪称地产界的典范之作。

自1977年从香港愉景湾宏大开篇,香港兴业一直秉承创造品味生活的初心,足迹遍及中国香港、中国内地、曼谷、东京、新加坡等国际大都会,从事多元业务,包括地产发展及投资、物业管理、豪华酒店及其他投资。集团于1989年在香港联合交易所主板上市。(香港联交所股票编号:00480)

此次择址洞泾低密墅区,考虑到多方面的因素。不仅因为其西接佘山墅区、东临莘闵墅区,圈层纯粹,静谧宜居;这里也是松江唯一一个拥有双轨交的板块,烟火气十足。
交通上,形成“一条快速路/双轨交/双高速”的格局。沪松公路快速路,9号线和12号线西延伸段(在建)双轨环伺,紧邻G15沈海高速、G60沪昆高速两大高速出入口,无界畅连全城。
商业方面,毗邻同乐生活广场、明中广场,松江新城、莘庄两大区级商圈辐射,印象城、万达广场、凯德龙之梦、仲盛世界商城等地标商业云集。

项目周边松江洞泾学校、松江洞泾学校(初中部),上外云间、松江二中、西外外国语等学府林立,赫德、包玉刚等国际学校书香氤氲。
同时,板块内的教育资源将迎来提升。新建的华东师范大学第二附属中学松江实验学校位于松江区SJS30001单元03-02、04-01地块,目前南侧04-01地块和北侧03-02地块都已开工。(来源:泗泾小邻通,*预售房屋不划分学区,开发商不对项目交房后所属学区、学校做任何承诺,教育资源分配或学校/学区划分以及学校的具体招生规则等请以政府相关主管部门、教育机构公开的最新信息为准。)

生态资源也是一大亮点。近享广富林文化遗址、辰山植物园、佘山国家森林公园、欢乐谷、佘山国际高尔夫俱乐部等城市休闲资源,日常周末散心、锻炼,都不愁没有好去处。

兴云间售楼处电话:400-88 74-108✔【最新预约】⭐⭐⭐⭐⭐
兴云间营销中心电话:400-8874-10 8✔✔【最新认证】⭐⭐⭐⭐⭐
上海兴云间官方售楼处电话:400-8874-1 08 VIPLINE✔✔✔【最新发布】⭐⭐
如有问题可来电咨询,线上售楼中心,预约销售专员,一对一为您服务!
想了解兴云间更多信息?拨打售楼处营销中心热线:400-8874-108 (中介勿扰)【24小时热线】
楼盘项目全面介绍,本电话为开发商提供线上预约售楼电话,楼盘项目全面介绍(包含楼盘简介,均价,房价,现房,期房,别墅,叠墅,大平层,价格,楼盘地址,户型图,交通规划,备案价,备案名,项目配套,样板间,开盘时间,认筹时间,楼盘详情,售楼处电话,最新消息,最新详情,周边配套,一房一价,最新进展等详情咨询)楼盘详情丨价格丨更多优惠丨机不可失丨欢迎致电丨诚邀品鉴!售楼处位置丨特价房丨工抵房丨剩余房源丨户型图丨最新消息丨免责声明:将文章内容综合来源于网络、只作分享,版权归原作者所有!!如有侵权,请联系我们,我们第一时间处理如有问题欢迎来电咨询,专业一对一热情服务,让您用专业眼光去买房.如果您想了解更多楼盘详情,欢迎提前预约拨打
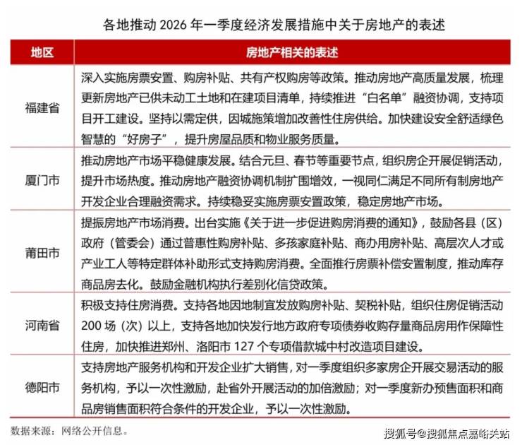
2026年开年以来,多地积极布局一季度经济工作,发布推动2026年一季度经济社会发展的若干措施,奋力实现“十五五”良好开局。各地也为推动房地产行业发展进行了系列部署,主要表现在以下几方面:
一是支持住房消费。多地表示要积极实施购房补贴、契税补贴、特定群体补助等多种形式支持购房消费,莆田市还提出进行商办用房补贴。另一方面要支持组织住房促销活动。厦门市表示要结合元旦、春节等重要节点,组织房企开展促销活动,提升市场热度。河南省表示将在多领域发放2亿元省级消费券,支持各地组织住房促销活动200场(次)以上。德阳市表示对组织房企开展交易活动的服务机构,予以一次性激励。
二是深入实施房票补偿安置制度,推动库存商品房去化。
三是持续推动房地产融资协调机制,满足房地产开发企业合理融资需求,支持项目开工建设。
四是改善供给,加快建设“好房子”,提升住房品质。
可以看出,各地短期措施主要是围绕组织购房活动和发放各类补贴。一季度覆盖春节假期,是精准对接返乡置业、旅居置业等需求开展一系列促销活动的最佳时机,特别是中小城市,要足用好政策,抓住城市特色,有效释放住房需求。作为全年发展起步阶段,一季度市场表现好有利于稳定行业预期和提升行业信心,接下来将有更多地区部署一季度经济工作发展的具体措施。
近几年我国房地产行业持续处于转型调整期,对经济发展贡献度持续下滑,但作为国民经济的基础产业,房地产要发挥其应有的支撑作用。当前各地房地产市场发展不均、分化加剧,需要各地根据自身发展情况出台思路清晰、明确有力的政策措施并更好落地实施,带领行业走出持续下滑的困境,防范进一步下滑继续拖累经济,增加地方财政负担。
声明:本文由入驻焦点开放平台的作者撰写,除焦点官方账号外,观点仅代表作者本人,不代表焦点立场。
