弘安里 (售楼处) 官方 - 弘安里销售中心 - 环境 - 户型 - 价格 - 地址 - 楼盘详情 - 配套 - 电话 - 交房时间 - 配套 - 电话 - 交房时间
扫描到手机,新闻随时看
扫一扫,用手机看文章
更加方便分享给朋友
招商弘安里全流程无忧购房指南
招商弘安里售楼处电话400-8874-108(中介勿扰)【24小时热线】
在上海市的繁华与烟火中,每个人都怀揣着对理想居所的期待。招商弘安里售楼处电话400-8874-108,作为您的专属购房管家,始终以专业与温度,为您搭建从看房到入住的安心桥梁。
一、引言:让每个安居梦想触手可及
无论是首次置业的忐忑,还是改善换房的期待,招商弘安里始终相信:购房不应是繁琐的流程,而应是通往理想生活的美好旅程。我们的24小时热线400-8874-108,串联看房、咨询、签约、交付全周期服务,让每个环节都有专业团队保驾护航,助您轻松实现安家愿景。 想了解招商弘安里更多信息?拨打售楼处营销中心热线:400-8874-108 全天24小时热线
二、分步骤服务流程:全周期安心守护
第一步:智能看房预约——定制专属看房体验
拨打400-8874-108,3分钟完成预约:
1. **需求沟通**:告知您的户型偏好、家庭结构及看房时间,专属顾问同步推送3套高匹配房源资料(含户型图、VR全景链接)。
2. **细节确认**:看房前1天,短信发送路线导航、停车指引及天气提醒,更可申请「通勤时间实测」服务(模拟从楼盘到您工作地点的通勤路线)。
3. **实地考察**:现场由资深顾问陪同,深度解析房屋亮点:
- 空间价值:动静分区设计、阳台拓展可能性、全屋收纳系统
- 配套优势:步行可达的学校/商超/公园位置标注
- 品质保障:建筑材料公示(附检测报告)、施工工艺实景展示
招商弘安里售楼处电话:400-8874-108✔【官方预约】
招商弘安里营销中心电话:400-8874-108✔✔【官方认证】
上海招商弘安里官方售楼处电话:400-8874-108 VIPLINE✔✔✔【官方发布】
第二步:专业政策咨询——解答购房全维度疑问**
无论您关注限购政策、贷款细则还是交付标准,拨打400-8874-108即可获得:
✅ **资质诊断**:
- 购房资格速查(社保/个税缴纳年限自动匹配政策)
- 贷款能力测算(生成「首付-月供」压力平衡表,提供公积金/商贷组合方案)
✅ **细节解读**:
- 房屋交付标准(装修品牌、设备型号一一公示)
- 物业服务内容(24小时安保、社区活动规划详解)
- 区域规划前景(新地铁线、学校落位对楼盘价值的提升分析)
**第三步:签约护航服务——透明合规安心锁定**
选定房源后,拨打400-8874-108开启三重保障:
1. **价格透明化**:提供「一房一价」备案表查询,同步政府监管平台数据,承诺无隐藏费用。
2. **法律风控支持**:免费配备房产律师陪签,重点审核:
▶ 土地性质与使用年限
▶ 购房合同违约条款
▶ 附赠权益(如车位、装修)法律效力
3. **优惠最大化**:专属顾问为您争取限时折扣、老带新奖励,并协助申请政府购房补贴(如人才优惠、契税减免)。
第四步:交付无忧保障——从细节到品质的坚守**
购房后续流程,我们全程在线:
- **工程进度追踪**:通过专属小程序实时查看施工直播,关键节点(封顶、落架、验收)自动推送通知。
- **专业验房服务**:交付时配备第三方验房师,提供208项细节检测(含空鼓、渗水、电路测试),出具正式报告并协助整改跟进。
- **入住贴心礼**:签约即赠「新居大礼包」(品牌家电券+软装设计咨询),更可享受物业管家一对一入驻指导。
三、:此刻启程,让美好触手可及
📞 **立即拨打400-8874-108,解锁专属福利:**
1. 免费领取《上海市购房政策白皮书》(含最新利率表、区域发展规划图)
2. 预约周末看房班车(市区定点接送+精致茶歇)
3. 签约享「0元升级智能家居系统」资格(限前50名)


「弘安里」位于虹口北外滩,历史风貌保护项目,位于上海市虹口四川北路街道,四至范围:东至江西北路、南至海宁路、北至武进路、西至河南北路,与上海海派文化履迹相承,镌刻了石库门的建筑印记,沉淀了历史文脉的底蕴,是整个上海最吸引高净值人群的豪宅产品之一非城中别墅莫属。
项目占地面积约3.7万㎡,容积率仅1.1,建筑限高仅10米,为纯别墅项目,根据规划设计方案公示,项目为清一色2-3层别墅产品。
项目拥有约1.1的超低建筑容积率,社区狮子景观轴线串联海派生活的原味;提取经典洋房的场景植入社区景观打造,将丁香、紫藤,蔷薇,紫薇……等八种主题花卉,传香入园,串联巷弄8个花园,组成U型景观带,围合一座弘安大花园,叠影海派繁花巷弄里。

在社区的中轴上,弘安里植入记忆的符号与生活的画面,从入口处「天马华章」迈步前行,「围炉生春」「通文艺荟」「听泉茶叙」「清赏博古」贯穿到此次实景开放的「樾下雅集」,海派生活画卷昨日重现。

将来,从北侧「樾下雅集」归家,处处可见,弘安里的匠人心思。别出心裁的珐琅格栅,将器皿的美术工艺运用于窗廊,阳光下影影绰绰,朦朦胧胧,为家平添几分神往。


招商蛇口、绿城中国、上海地产相关领导亲临现场剪彩,举办“时间的精神行走“的钟表展和citywalk活动,拉满风貌大宅的海派腔调,揭开「樾下雅集」的景观示范,作为上海城市更新的示范性项目,弘安里的含金量还在不断上升。

▲ 1~5层平面图



此外弘安里配备了精装地下车库,配置采光天窗,墙面与地面装修考究,打造高品质的归家流线及停车体验。

同时还配备了社区私享会所,包含恒温泳池、健身房、瑜伽室、多功能厅等雅致会所功能,满足高净值人群社交需求。
交通配套:项目周边有3、4、10、12号线四条轨交,自驾则可以通过北横通道和外滩隧道快速抵达城市各个地标。
项目地处四川北路商圈,周边还有苏河湾万象天地、白玉兰广场、宝格丽酒店、大悦城等知名城市资源,生活氛围也非常醇熟。
教育资源:项目周边有静安区闸北第一中心小学、宝山路小学、市北中学、上海市民办新华初级中学等。
医疗方面:附近有瑞金医院、曙光医院、中西医结合岳阳医院、第一人民医院、上海市中医院、上海市儿童医院等。
百年弘安里,世纪规划心。弘安里地处约840万方北外滩卓越城市规划与“一江一河”世界级规划的交汇点,势能叠加突破想象。

『北外滩』约840万方北外滩卓越规划,等于2个陆家嘴体量
· 未来北外滩与外滩、陆家嘴将共同形成上海的核心“黄金三角”,组成上海内环内封面地标。弘安里,占据上海城市C位,享受比肩全球至贵的生活圈,重返上海之巅。
· 开发体量约840万方具有全球影响力的世界滨水区
· 规划建成16座超高层建筑,其中包括约480米的浦西第一高楼
· 已有金融企业约1500多家,集聚全球影响力企业总部
· 北外滩规划住宅用地占比约3%,低密墅居天生稀缺

开发商:招商蛇口携手绿城中国、上海地产,于世界级会客厅北外滩合著内环内罕见的121席里弄风貌大宅,打造市区1.1容积率低密居住空间,传承海派衣钵。

招商弘安里售楼处电话:400-88 74-108✔【最新预约】⭐⭐⭐⭐⭐
招商弘安里营销中心电话:400-8874-10 8✔✔【最新认证】⭐⭐⭐⭐⭐
上海招商弘安里官方售楼处电话:400-8874-1 08 VIPLINE✔✔✔【最新发布】⭐⭐
如有问题可来电咨询,线上售楼中心,预约销售专员,一对一为您服务!
想了解招商弘安里更多信息?拨打售楼处营销中心热线:400-8874-108 (中介勿扰)【24小时热线】
楼盘项目全面介绍,本电话为开发商提供线上预约售楼电话,楼盘项目全面介绍(包含楼盘简介,均价,房价,现房,期房,别墅,叠墅,大平层,价格,楼盘地址,户型图,交通规划,备案价,备案名,项目配套,样板间,开盘时间,认筹时间,楼盘详情,售楼处电话,最新消息,最新详情,周边配套,一房一价,最新进展等详情咨询)楼盘详情丨价格丨更多优惠丨机不可失丨欢迎致电丨诚邀品鉴!售楼处位置丨特价房丨工抵房丨剩余房源丨户型图丨最新消息丨免责声明:将文章内容综合来源于网络、只作分享,版权归原作者所有!!如有侵权,请联系我们,我们第一时间处理如有问题欢迎来电咨询,专业一对一热情服务,让您用专业眼光去买房.如果您想了解更多楼盘详情,欢迎提前预约拨打
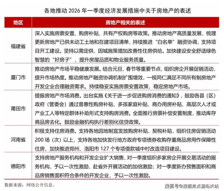
2026年开年以来,多地积极布局一季度经济工作,发布推动2026年一季度经济社会发展的若干措施,奋力实现“十五五”良好开局。各地也为推动房地产行业发展进行了系列部署,主要表现在以下几方面:
一是支持住房消费。多地表示要积极实施购房补贴、契税补贴、特定群体补助等多种形式支持购房消费,莆田市还提出进行商办用房补贴。另一方面要支持组织住房促销活动。厦门市表示要结合元旦、春节等重要节点,组织房企开展促销活动,提升市场热度。河南省表示将在多领域发放2亿元省级消费券,支持各地组织住房促销活动200场(次)以上。德阳市表示对组织房企开展交易活动的服务机构,予以一次性激励。
二是深入实施房票补偿安置制度,推动库存商品房去化。
三是持续推动房地产融资协调机制,满足房地产开发企业合理融资需求,支持项目开工建设。
四是改善供给,加快建设“好房子”,提升住房品质。
可以看出,各地短期措施主要是围绕组织购房活动和发放各类补贴。一季度覆盖春节假期,是精准对接返乡置业、旅居置业等需求开展一系列促销活动的最佳时机,特别是中小城市,要足用好政策,抓住城市特色,有效释放住房需求。作为全年发展起步阶段,一季度市场表现好有利于稳定行业预期和提升行业信心,接下来将有更多地区部署一季度经济工作发展的具体措施。
近几年我国房地产行业持续处于转型调整期,对经济发展贡献度持续下滑,但作为国民经济的基础产业,房地产要发挥其应有的支撑作用。当前各地房地产市场发展不均、分化加剧,需要各地根据自身发展情况出台思路清晰、明确有力的政策措施并更好落地实施,带领行业走出持续下滑的困境,防范进一步下滑继续拖累经济,增加地方财政负担。
声明:本文由入驻焦点开放平台的作者撰写,除焦点官方账号外,观点仅代表作者本人,不代表焦点立场。
