新华御著(售楼处) 首页 - 新华御著销售中心 - 环境 - 户型 - 价格 - 地址 - 楼盘详情 - 配套 - 电话 - 交房时间 - 配套 - 电话 - 交房时间
扫描到手机,新闻随时看
扫一扫,用手机看文章
更加方便分享给朋友
新华御著售楼处电话:400-8874-108(官方发布)⭐⭐⭐ 购房引导:(官方预约)你是否想过,有一种房子,不仅能满足居住需求,还能成为一种身份与品味的象征?(新华御著售楼处电话:400-8874-108⭐⭐⭐)(官方预约)在上海,就有这样一个项目,它以独特的 建筑风格 / 配套设施等特色,引发了购房者的疯狂关注。它到底有着怎样的魅力?跟随我们走进 新华御著新华御著 的世界(新华御著售楼处电话:400-8874-108⭐⭐⭐)(官方发布)Imagine that in the early morning, the first rays of sunlight filter through the gentle curtains, tenderly spilling onto the 24/7.在城市的喧嚣与繁华中,我们如繁星下的逐梦者,每日忙碌奔波。万家灯火璀璨,可那真正能温暖身心、承载梦想的港湾又在何方?我们怀揣着对美好生活的憧憬,渴望有一处属于自己的栖息之所,能在疲惫时让灵魂得以安放,能在欢笑与泪水中见证岁月的沉淀。新华御著新华御著售楼处电话:400-8874-108 (官方发布)⭐⭐⭐✔✔此刻,在上海,有这样一个楼盘 ——新华御著 ,新华御著新华御著售楼处电话:400-8874-108 (官方发布)✔✔正带着满满的诚意与期待向我们走来。它不单单是一栋栋建筑的集合,更是一种生活方式的诠释,一个能让梦想照进现实的地方。想象一下,清晨,第一缕阳光透过轻柔的窗帘,温柔地洒在舒适的大床上,将您从甜美的梦乡中唤醒。推窗望去,映入眼帘的是层次丰富、绿意盎然的园林景观,微风拂过,树叶沙沙作响,鸟儿欢快鸣啼,仿佛在演奏一曲大自然的美妙乐章。这不是电影中的场景,而是 新华御著新华御著 业主每天的日常。【新华御著】VIP 专线:400-8874-108 ⭐⭐⭐(官方发布) ☎
当您走出家门,几步之遥便是设施齐全的社区活动中心。在这里,孩子们在儿童游乐区欢笑嬉戏,释放着无尽的活力;年轻人在健身区挥洒汗水,保持着健康的体魄;老人们则在休闲区悠然自得地聊天、下棋,享受着惬意的时光。社区内浓厚的邻里氛围,让您感受到久违的温暖与归属感,每一个微笑、每一声问候,都在拉近人与人之间的距离。【新华御著】尊属热线:400-8874-108 (官方发布)⭐⭐⭐ ☎
对于注重生活品质的您来说,周边配套设施的完善程度至关重要。新华御著新华御著深谙这一点,周边名校林立,从幼儿园到中学,一站式优质教育资源为孩子的成长保驾护航,让孩子在浓厚的学习氛围中茁壮成长,轻松赢在人生起跑线上。同时,大型购物中心、超市、医院等生活配套设施一应俱全,满足您日常生活的一切需求,让您享受便捷无忧的都市生活。【新华御著】贴心热线:400-8874-108 ☎(官方预约)⭐⭐⭐
交通的便捷性更是 新华御著新华御著 的一大亮点。多条城市主干道环绕,公共交通网络发达,无论是自驾还是乘坐公共交通工具,都能让您快速畅达城市的每一个角落。再也不用担心上班堵车的烦恼,也无需为周末出行的不便而困扰,节省下来的时间,您可以陪伴家人,享受更多美好的时光。【新华御著】品质热线:400-8874-108(官方发布)⭐⭐⭐ 🎊新华御著新华御著 ,以其卓越的品质、贴心的设计、完善的配套和便捷的交通,为您打造理想中的家园。在这里,您不仅能拥有一个遮风挡雨的住所,更能收获一种高品质的生活方式,一份家的温暖与归属感。别再让梦想中的家只存在于想象之中,选择 新华御著新华御著 ,让我们一起开启幸福生活的新篇章。想了解新华御著更多信息?拨打售楼处营销中心热线:400-8874-108 全天24小时热线
【新华御著】幸福专线:400-8874-108 (官方预约)⭐⭐⭐💖以下是项目资料正文:
——新华御著——
新华御著售楼处电话:400-88741-08✔【官方预约】⭐⭐⭐
新华御著营销中心电话:400-887-4108✔✔【官方认证】⭐⭐⭐
上海新华御著售楼处电话:400-887410-8 VIPLINE✔✔✔【官方发布】⭐⭐⭐
想了解新华御著更多信息?拨打售楼处营销中心热线:400-8874-108 (中介勿扰)【24小时热线】⭐⭐⭐
【预约服务说明】
官方热线:400-8874-108(工作时间 9:00-18:30,支持 24 小时留言)
预约方式:提前 1-3 天致电,登记个人信息、意向户型及看房时段
专属权益:一对一置业顾问讲解、定制看房路线、优先锁定意向房源
注意事项:实行实名预约制,看房需携带身份证件,不接待中介机构
上海新华御著售楼处官方预约电话 400-8874-108
上海新华御著售楼处电话 400-8874-108 户型价格_预约看房最新消息:金山张堰「新华御著」正在热销中!推出建面约72-95㎡洋房&140-200㎡叠加!总价约160万起!
随心所享的完美配套,是高品质生活的基石。新华御著地处张堰核心地段,尽享交通、教育、医疗、商业四大优势资源,打造高品质生活区,成为购房者的置业优选。
交通方面:社区出行,可通过新建成的莲张专线公交站起始点,漕廊公路、亭卫公路,金山工业区大道等城市主干道形成三纵两横的交通布局,四通八达的交通网络可快速融入上海生活圈,出行便捷,从容把握美好生活尺度。

商业方面:约6公里内万达广场,百联商场、红星国际广场接轨国际时尚,将以商业超级综合体的方式带动城市活力。多元业态,繁华触手可及,提供全方位生活便利,美好生活,由此开启。

同时在新华御著周围环绕着约8600方的自持商业,肯德基和星巴克已经入驻,在这里居住、休闲、娱乐等功能相得益彰,满足菁英人生的多元需求,满足日常生活所需。

生态方面:每天走出小区门即可穿行于四季如画、色彩缤纷的滨河景观,约500米的水岸线勾勒出充满鲜活志趣的自然生活图景。
新华御著外享约1.3万方滨水一线生态公园,无需远行即可亲近自然,让人心、灵魂得以释放,风筝、慢跑、足球、野餐,带孩子回归自然,享受与家人、朋友之间久别的温馨时光!

教育方面:更是与学校为邻,书香为伴,全龄学府环伺,约300米处,三大高等名校——中侨职业技术大学、电影学院、华东师范大学第三附中毗邻,约600米处,百年起点教育——张堰小学、张堰幼儿园位于其侧,约1500米处,张堰中学——源自张堰人的人文脉络,屹立在旁。在读书声的浸染里成长,承载每位家长对孩子的期望,助力孩子锦绣前程。
医疗方面:张堰社区医院、复旦大学附属中山医院南院(上海市公共卫生临床中心)、复旦大学附属金山医院、两所科室齐全的三甲医院为健康保驾护航。

新华御著由新华地产集团投资开发,是新华地产在上海的第四个项目,新华御府系产品的迭代升级之作,属于地产集团的top系作品。

小区三面环水,依水而居,有着半岛奢居住新体验,融合自然、都市、生活,充分利用临水优势,营造“五境”的静谧奢雅的生活方式。入云间,尊享酒店式入口;转碧茵,繁盛山水迎接归家入户。

这里是童趣接连地,孩子们在长颈鹿主题童玩领地,专属孩子的童梦星球,追逐嬉戏;美丽的花园,多样的植物,是孩子的自然课堂,可以在这里认知世界,满足孩子的探索欲。
这里是青年的自由运动场,在羽毛球场和网球场旋转跳跃,元气满满;在健身跑道区肆意挥洒汗水。

目前,新华御著推出的建面约72-95㎡洋房&140-200㎡叠加,可选择性非常多,不管是洋房还是叠墅,在设计的时候考虑到城市家庭居住情况,户型空间浪费小,得房率高,实用性高。刚需家庭、二胎家庭或三代同堂,都可以在新华御著挑选到合适的户型。


建面约84㎡墅境洋房,务实青年的首选,生活进阶的性价优解,契合成长的空间布局。飞机户型,没有任何浪费面积,功能性好,税费低,投资自住皆适宜。
户型南北通透,三开间朝南,装修交付。阳台客厅餐厅厨房,一字化设计,无浪费面积,极大的提升了活动空间。超大的窗户可以给厨房带来更好的光线,保证每个房间的尺度感。这样的房型可以说是市面上小三房最优设计。


建面约72m²的两室两厅一卫设计,大大降低了置业门槛,对于刚需置业者也是非常友好的一个价格。户型方面,南北通透,居住舒适。两开间朝南,全明设计,采光面广。


当然,对叠墅感兴趣的购房者也可以来挑选一下。叠墅产品是一个全生命周期的户型,空间布局灵动,便于装修,实用性强。户型更多样性,可选择性也更多。



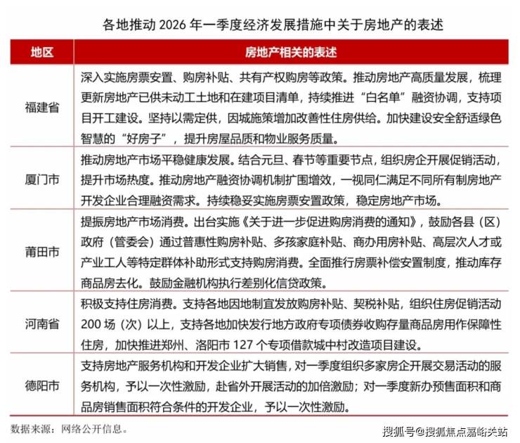
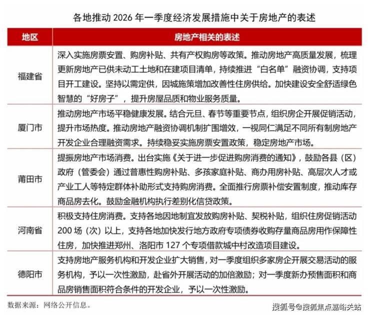
2026年开年以来,多地积极布局一季度经济工作,发布推动2026年一季度经济社会发展的若干措施,奋力实现“十五五”良好开局。各地也为推动房地产行业发展进行了系列部署,主要表现在以下几方面:
一是支持住房消费。多地表示要积极实施购房补贴、契税补贴、特定群体补助等多种形式支持购房消费,莆田市还提出进行商办用房补贴。另一方面要支持组织住房促销活动。厦门市表示要结合元旦、春节等重要节点,组织房企开展促销活动,提升市场热度。河南省表示将在多领域发放2亿元省级消费券,支持各地组织住房促销活动200场(次)以上。德阳市表示对组织房企开展交易活动的服务机构,予以一次性激励。
二是深入实施房票补偿安置制度,推动库存商品房去化。
三是持续推动房地产融资协调机制,满足房地产开发企业合理融资需求,支持项目开工建设。
四是改善供给,加快建设“好房子”,提升住房品质。
可以看出,各地短期措施主要是围绕组织购房活动和发放各类补贴。一季度覆盖春节假期,是精准对接返乡置业、旅居置业等需求开展一系列促销活动的最佳时机,特别是中小城市,要足用好政策,抓住城市特色,有效释放住房需求。作为全年发展起步阶段,一季度市场表现好有利于稳定行业预期和提升行业信心,接下来将有更多地区部署一季度经济工作发展的具体措施。
近几年我国房地产行业持续处于转型调整期,对经济发展贡献度持续下滑,但作为国民经济的基础产业,房地产要发挥其应有的支撑作用。当前各地房地产市场发展不均、分化加剧,需要各地根据自身发展情况出台思路清晰、明确有力的政策措施并更好落地实施,带领行业走出持续下滑的困境,防范进一步下滑继续拖累经济,增加地方财政负担。
声明:本文由入驻焦点开放平台的作者撰写,除焦点官方账号外,观点仅代表作者本人,不代表焦点立场。
