青浦徐泾板块全新项目 2/13西延(在建)/17号线三轨交汇「同济蟠龙里售楼部热线:400-8894-986☎√」持续热销中!建面约100-145㎡3-4房 均价6.5万/㎡ 总价585万起
同济蟠龙里售楼部热线:400-8894-986☎√
【温馨提示:案场限流 看房需提前来电预约登记】

同济蟠龙里售楼部热线:400-8894-986☎√2023年8月,上海二批次土拍,同济以总价133171万元成交青浦区西虹桥蟠东路西侧18-01、18-03、18-04地块,地块出让面积25495.5㎡,溢价率9.66%,楼板价30346元/㎡,房地联动价65000元/㎡。


同济蟠龙里售楼部热线:400-8894-986☎√项目地块四至范围:东至蟠东路、南至崧泽大道、西至蟠文路、北至龙联路。

同济蟠龙里售楼部热线:400-8894-986☎√其中18-01为普通商品房,18-03为文体用地,18-04为商业用地。根据项目规划设计方案,18-01地块拟建4幢14-16F住宅,1撞14F保障房,以及配套用房等建筑

【同济蟠龙里售楼部热线:400-8894-986☎√】总建筑面积50760.36㎡,容积率2.0,绿化率35%,由4幢14-16F小高层住宅围合而成。建筑:现代风格建筑,追求立面造型的整体性,符合虹桥商务区整体城市风貌于细节之间呈现精心雕琢。



同济蟠龙里售楼部热线:400-8894-986☎√大虹桥主城区,上海蟠龙天地隔壁,主推建面约100-145㎡3-4房,均价6.5万/㎡ 总价约585万起!提前预约尊享团购优惠!正在热销!售楼处&样板房线上预约接待!项目为精装交付,中央空调、地暖、新风三大件一应俱全!







同济蟠龙里售楼部热线:400-8894-986☎√品质尊享入口:气势磅礴入口,将艺术、文化与生活完美融合,尊迎归家居者入境。


同济蟠龙里售楼部热线:400-8894-986☎√六大景观特色:风光铺满归境,予以生活以诗意,予以人居以艺境。

同济蟠龙里售楼部热线:400-8894-986☎√架空层:更侧重实用功能与建筑美学有机结合,打造更多交流空间。

同济蟠龙里售楼部热线:400-8894-986☎√低能耗住宅:24小时新风系统、355毫米大于普通建筑的外墙厚度、高性能外窗,降低50%建筑能耗。

同济蟠龙里售楼部热线:400-8894-986☎√项目位于青浦徐泾板块,虹桥主城核心、地铁17号线蟠龙路站旁的天赋区位,坐拥虹桥主城高品质的国际配套。

同济蟠龙里售楼部热线:400-8894-986☎√轨交方面:地铁17号线(诸光路站)、在建地铁13号线西延、在建地铁2号线西延。未来不仅能一站直达国家会展中心、两站虹桥交通枢纽,更能拥享长三角一小时生活圈。自驾方面:崧泽高架西延伸已通车,自驾出行更加快捷。


同济蟠龙里售楼部热线:400-8894-986☎√商业方面:蟠龙古镇商业于今年开业,已成为新晋网红打卡点之一。除此之外,更有虹桥天地和龙湖虹桥天街这些中大型的商业中心,有电影院、泡汤、餐饮娱乐、购物服饰、艺术中心等等。日常购物还可以去COSTCO和山姆会员店。生活配套无比丰富!

同济蟠龙里售楼部热线:400-8894-986☎√教育配套:区域内不仅有英、美、德、法、韩等国际学校(针对外籍人士),还有一所16年一贯制的民办学校青浦世界外国语学校。公立学校则有上海世外教育附属徐和路幼儿园、徐泾幼儿园(上海市一级幼儿园)、徐泾小学(全国示范学校)、徐泾中学等。(教育免责:政府不对预售房屋进行学区划分,项目对口学校最终以交房后教育主管部门公布为准)

同济蟠龙里售楼部热线:400-8894-986☎√医疗配套:开车可便捷到达华山医院西院、德达医院,还有远大健康城以及新虹桥国际医学中心。

上海9.29楼市新政发布:放松限购、优化信贷、买房降税!央行降首付、降利率!

上海进一步优化房地产市场政策 多措并举支持居民多样化住房需求
上海深入贯彻落实党中央、国务院决策部署,适应房地产市场供求关系的新变化,推动构建房地产发展新模式,加快建立租购并举的住房制度,加快构建房地产发展新模式,因城施策更好满足居民刚性住房需求和多样化改善性住房需求,促进房地产市场平稳健康发展。经市政府同意,9月29日,市住房城乡建设管理委、市房屋管理局、市财政局、市税务局、人民银行上海总部、上海金融监管局等六部门联合印发《关于进一步优化本市房地产市场政策措施的通知》(以下简称《通知》)。《通知》自2024年10月1日起施行。
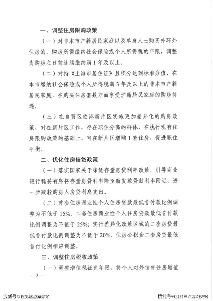
《通知》明确,为更好满足居民刚性和改善性住房需求,促进职住平衡、服务安居,进一步调整优化住房限购政策。
一是缩短非沪籍居民购买外环外住房所需缴纳社保或个税年限。对非本市户籍居民家庭以及单身人士购买外环外住房的,购房所需缴纳社会保险或个人所得税的年限,从“购房之日前连续缴纳满3年及以上”调减为“购房之日前连续缴纳满1年及以上”。二是提升持《上海市居住证》且积分达到标准分值群体的购房待遇。对持《上海市居住证》且积分达到标准分值、在本市缴纳社会保险或个人所得税满3年及以上的非本市户籍居民家庭,在购买住房套数方面享受沪籍居民家庭的购房待遇。三是在自贸区临港新片区实施更加差异化的购房政策。对在新片区工作、存在职住分离的群体,在执行现有住房限购政策的基础上,可在新片区增购1套住房,促进职住平衡。
《通知》提出,按照因城施策原则,优化个人住房贷款的有关政策。一是落实国家关于降低存量房贷利率政策。引导商业银行稳妥有序将存量房贷利率降至新发放贷款利率附近,进一步减轻购房人房贷利息支出。二是降低房贷首付比例。首套住房商业性个人住房贷款最低首付款比例从“不低于20%”调整为“不低于15%”。二套房贷从“不低于35%”调整为“不低于25%”;实行差异化政策区域从“不低于30%”调整为“不低于20%”。住房公积金二套房贷最低首付款比例相应调整。
《通知》要求,为降低住房交易税收成本,支持居民多样化改善性住房需求,一是调整增值税征免年限,将个人对外销售住房增值税征免年限从5年调整为2年;二是按照国家工作部署,及时取消普通住房标准和非普通住房标准,减少住房交易成本,更好满足居民改善性住房需求。



9月29日晚间,央行发布公告,宣布完善商业性个人住房贷款利率定价机制。允许满足一定条件的存量房贷重新约定加点幅度,促进降低存量房贷利率。市场期待已久的存量房贷利率调整政策正式落地。
随后,市场利率定价自律机制发布关于批量调整存量房贷利率的倡议(以下简称“倡议”)。倡议提出,各商业银行原则上应于2024年10月31日前统一对存量房贷(包括首套、二套及以上)利率实施批量调整,对于LPR基础上加点幅度高于-30BP的存量房贷,将其加点幅度调整为不低于-30BP,且不低于所在城市目前执行的新发放商业性个人住房贷款利率加点下限(如有)。使得利率水平靠近全国新发放房贷利率附近,预计平均降幅0.5个百分点左右。
为适应房地产市场供求关系的新变化,在批量调整和常态化调整阶段,均不再区分首套、二套房(有房贷利率政策下限且区分首套、二套的城市除外),引导首套、二套存量房贷利率降至全国新发放房贷利率平均水平附近,减轻存量房贷借款人利息负担。
央行:降利率、降首付
中国人民银行9月29日发布公告,完善商业性个人住房贷款利率定价机制,允许满足一定条件的存量房贷重新约定加点幅度,促进降低存量房贷利率。
市场利率定价自律机制同时发布倡议,各家商业银行原则上应在2024年10月31日前对符合条件的存量房贷开展批量调整。对于加点幅度高于-30基点的存量房贷利率,将统一调整到不低于-30个基点,且不低于所在城市目前执行的新发放房贷加点下限(如有),使得利率水平靠近全国新发放房贷利率附近,预计平均降幅0.5个百分点左右。
为适应房地产市场供求关系的新变化,在批量调整和常态化调整阶段,均不再区分首套、二套房(有房贷利率政策下限且区分首套、二套的城市除外),引导首套、二套存量房贷利率降至全国新发放房贷利率平均水平附近,减轻存量房贷借款人利息负担。

截至9月29日晚间,建行、工行等官微已跟进发布最新公告。


同济蟠龙里售楼部热线:400-8894-986☎√
同济蟠龙里售楼部热线:400-8894-986☎√
【温馨提示:案场限流 看房需提前来电预约登记】