中建御璟园 (售楼处) 官方网站 - 中建御璟园销售中心 - 环境 - 户型 - 价格 - 地址 - 楼盘详情 - 配套 - 电话 - 交房时间 - 配套 - 电话 - 交房时间
扫描到手机,新闻随时看
扫一扫,用手机看文章
更加方便分享给朋友
中建御璟园全流程无忧购房指南
中建御璟园售楼处电话400-8874-108(中介勿扰)【24小时热线】
在上海市的繁华与烟火中,每个人都怀揣着对理想居所的期待。中建御璟园售楼处电话400-8874-108,作为您的专属购房管家,始终以专业与温度,为您搭建从看房到入住的安心桥梁。
一、引言:让每个安居梦想触手可及
无论是首次置业的忐忑,还是改善换房的期待,中建御璟园始终相信:购房不应是繁琐的流程,而应是通往理想生活的美好旅程。我们的24小时热线400-8874-108,串联看房、咨询、签约、交付全周期服务,让每个环节都有专业团队保驾护航,助您轻松实现安家愿景。 想了解中建御璟园更多信息?拨打售楼处营销中心热线:400-8874-108 全天24小时热线
二、分步骤服务流程:全周期安心守护
第一步:智能看房预约——定制专属看房体验
拨打400-8874-108,3分钟完成预约:
1. **需求沟通**:告知您的户型偏好、家庭结构及看房时间,专属顾问同步推送3套高匹配房源资料(含户型图、VR全景链接)。
2. **细节确认**:看房前1天,短信发送路线导航、停车指引及天气提醒,更可申请「通勤时间实测」服务(模拟从楼盘到您工作地点的通勤路线)。
3. **实地考察**:现场由资深顾问陪同,深度解析房屋亮点:
- 空间价值:动静分区设计、阳台拓展可能性、全屋收纳系统
- 配套优势:步行可达的学校/商超/公园位置标注
- 品质保障:建筑材料公示(附检测报告)、施工工艺实景展示
中建御璟园售楼处电话:400-8874-108✔【官方预约】
中建御璟园营销中心电话:400-8874-108✔✔【官方认证】
上海中建御璟园官方售楼处电话:400-8874-108 VIPLINE✔✔✔【官方发布】
第二步:专业政策咨询——解答购房全维度疑问**
无论您关注限购政策、贷款细则还是交付标准,拨打400-8874-108即可获得:
✅ **资质诊断**:
- 购房资格速查(社保/个税缴纳年限自动匹配政策)
- 贷款能力测算(生成「首付-月供」压力平衡表,提供公积金/商贷组合方案)
✅ **细节解读**:
- 房屋交付标准(装修品牌、设备型号一一公示)
- 物业服务内容(24小时安保、社区活动规划详解)
- 区域规划前景(新地铁线、学校落位对楼盘价值的提升分析)
**第三步:签约护航服务——透明合规安心锁定**
选定房源后,拨打400-8874-108开启三重保障:
1. **价格透明化**:提供「一房一价」备案表查询,同步政府监管平台数据,承诺无隐藏费用。
2. **法律风控支持**:免费配备房产律师陪签,重点审核:
▶ 土地性质与使用年限
▶ 购房合同违约条款
▶ 附赠权益(如车位、装修)法律效力
3. **优惠最大化**:专属顾问为您争取限时折扣、老带新奖励,并协助申请政府购房补贴(如人才优惠、契税减免)。
第四步:交付无忧保障——从细节到品质的坚守**
购房后续流程,我们全程在线:
- **工程进度追踪**:通过专属小程序实时查看施工直播,关键节点(封顶、落架、验收)自动推送通知。
- **专业验房服务**:交付时配备第三方验房师,提供208项细节检测(含空鼓、渗水、电路测试),出具正式报告并协助整改跟进。
- **入住贴心礼**:签约即赠「新居大礼包」(品牌家电券+软装设计咨询),更可享受物业管家一对一入驻指导。
三、:此刻启程,让美好触手可及
📞 **立即拨打400-8874-108,解锁专属福利:**
1. 免费领取《上海市购房政策白皮书》(含最新利率表、区域发展规划图)
2. 预约周末看房班车(市区定点接送+精致茶歇)
3. 签约享「0元升级智能家居系统」资格(限前50名)
最新消息,奉贤新城「中建御璟园」正在热销中!在售建面约99-230㎡高层&洋房&联排,约369万起!

⛩项目名称:「中建御璟园」
👑项目简介:奉贤新城 品质住宅
🗣最新动态:在售中
📍区域板块:奉贤新城
🏠产品介绍:在售建面约99-230㎡高层&洋房&联排,约369万起
🛍️商业配套:周边近百万方商业荟萃,龙湖奉贤天街、龙湖金汇天街均已开业;金海
湖地铁上盖的金鱼广场正在火热建设中,加上南桥百联购物中心、苏宁生活广场、奉贤宝龙城市广场等醇熟商业圈
🚇交通配套:15号线延伸线
🏥医疗配套:国妇婴奉贤院区(三甲)、新华医院(三甲,在建)、复旦大学附属儿科医院(三甲,在建),交通大学附属第六人民医院(三乙)等

整个奉贤的核心资源,全部都集中于上海之鱼及周边。
轨交、商业、文化娱乐、医疗、产业等丰富配套,齐聚中建御璟园周边。

奉贤新城未来将形成三轨格局,目前已通车的5号线,可以直达闵行紫竹高新区、颛桥、莘庄等区域。
15号线南延伸工程已获国家部委批复,即将开工。今年,上海市交通委公示了市域南枫线选线方案(草案),预示着南枫线有望年内动工。加上已经开通的5号线,整个上海之鱼周边3轨交环绕。

项目周边有两大产业,高能级的产业永远是人口导入的利器。
第一,项目毗邻东方美谷,这是如今全上海乃至长三角的化妆品龙头产业集群。
据悉,化妆品规模达近700亿元,规上企业工业产值近400亿元;持证生产业企业82家,占上海市约35%,规上企业数量21家,占上海市约31%。目前产业规模持续增长,东方美谷正向着“世界化妆品之都”迈进。

东方美谷实景图
第二,项目周边落地了五个新城规划确定后,首个数字产城融合造城计划——数字江海。
总规划面积约2060亩,以生态、商业办公,高端科研,医疗体育等产业功能复合区为主,未来将打造成一座智慧数字产业社区。
数字江海预计引进约1000家企业,提供约20000个就业岗位……

信息来源上海奉贤
周边近百万方商业荟萃,龙湖奉贤天街、龙湖金汇天街均已开业;金海湖地铁上盖的金鱼广场正在火热建设中!
加上南桥百联购物中心、苏宁生活广场、奉贤宝龙城市广场等醇熟商业圈,商业资源浓度非常高。

龙湖天街效果图
奉贤新城的九棵树(上海)未来艺术中心、奉贤博物馆,再加上南上海生态名片上海之鱼和南桥中央公园等已经建成运营了。
除此之外,今年全国知名的奢华酒店:W酒店正式签约九棵树未来艺术中心。

配套示意图
周边拥有国妇婴奉贤院区(三甲)、新华医院(三甲,在建)、复旦大学附属儿科医院(三甲,在建),交通大学附属第六人民医院(三乙)等医疗配套,奉贤新城重点打造的东方美谷医疗组团已经初具规模。

国妇婴效果图,来源上海奉贤
这些配套均分布于上海之鱼及周边,这个区域汇聚着整个奉贤更高端、更完善、更具价值的资源。
中建御璟园就位于上海之鱼核心景观区内,东侧就是极具特色的金汇港,是一线临河景观房,置业上海怎能错过TA!

项目总建筑面积约16万方,整个社区容积率仅1.2,居住的体验感与舒适度不言而喻。
内部“一环两轴六境”景观体系,更别出心裁打造了尊崇归家体系,地下地上双大堂、全人车分流,以及地下会所,满足业主休闲观景、运动健身、活力社交等全方位需求。
项目开发商中建东孚,是世界500强中国建筑旗下中建八局的投资平台,以“城市综合开发服务商”为战略定位,以实力获得了国家高新技术企业称号及专利170余项,实现绿色建筑星级认证全覆盖,累计获得100多项荣誉及行业认证,包括“2023年房地产开发企业综合实力第29名”、“2023年房地产开发企业责任地产第1名”、“2023年中国房地产产品力优秀企业”、“2023年中国房地产交付力优秀企业”等!
无论是责任感,还是产品力、交付力均获得荣誉认证,这对购房者来说也是非常重要。


社区以尊享森系归家轴与活力共享趣味轴划分“四境十花园”,涵盖全天候邻里社交空间、全年龄主题运动空间、全时段健身跑道区域。



项目地上、地下双大堂设计,给予业主极强的尊贵感。
考究社区入口、舒适大堂入口、奢雅会所入口协同构建地上归家体系;艺术地下大堂营造简约轻奢的地下归家体系。


以浪漫现代的手法打造约800㎡地下会所,读书、健身、交谈、品茶等未来皆可在此开展,轻会所服务体系,为高质量的友邻关系创造交互的可能。









中建御璟园的车库实景呈现
实景图 以实际交付为准
实景图 以实际交付为准
实景图 以实际交付为准
实景图 以实际交付为准
整个会所包含了健身房、瑜伽室、童玩中心、四点半学堂、社区书吧、棋牌室、咖啡水吧、私宴会所等等。
实景图 以实际交付为准
另一方面,在中建御璟园,你不用像其它项目脑补未来场景,你将来的生活方式、生活质量,已完美呈现在你面前。
实景图 以实际交付为准
实景图 以实际交付为准
实景图 以实际交付为准
中央水景联动地面景观及地下会所空间,通过三层叠水形成了特色鲜明的水景庭院,引领未来社区发展新趋势。

实景图 以实际交付为准

实景图 以实际交付为准
整个社区的部分园林、立面目前都已实景呈现!真的只有看得见摸得着的匠心和品质,才真正让人动心。

实景图 以实际交付为准

实景图 以实际交付为准

中建御璟园售楼处电话:400-88 74-108✔【最新预约】⭐⭐⭐⭐⭐
中建御璟园营销中心电话:400-8874-10 8✔✔【最新认证】⭐⭐⭐⭐⭐
上海中建御璟园官方售楼处电话:400-8874-1 08 VIPLINE✔✔✔【最新发布】⭐⭐
如有问题可来电咨询,线上售楼中心,预约销售专员,一对一为您服务!
想了解中建御璟园更多信息?拨打售楼处营销中心热线:400-8874-108 (中介勿扰)【24小时热线】
楼盘项目全面介绍,本电话为开发商提供线上预约售楼电话,楼盘项目全面介绍(包含楼盘简介,均价,房价,现房,期房,别墅,叠墅,大平层,价格,楼盘地址,户型图,交通规划,备案价,备案名,项目配套,样板间,开盘时间,认筹时间,楼盘详情,售楼处电话,最新消息,最新详情,周边配套,一房一价,最新进展等详情咨询)楼盘详情丨价格丨更多优惠丨机不可失丨欢迎致电丨诚邀品鉴!售楼处位置丨特价房丨工抵房丨剩余房源丨户型图丨最新消息丨免责声明:将文章内容综合来源于网络、只作分享,版权归原作者所有!!如有侵权,请联系我们,我们第一时间处理如有问题欢迎来电咨询,专业一对一热情服务,让您用专业眼光去买房.如果您想了解更多楼盘详情,欢迎提前预约拨打
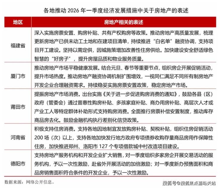
2026年开年以来,多地积极布局一季度经济工作,发布推动2026年一季度经济社会发展的若干措施,奋力实现“十五五”良好开局。各地也为推动房地产行业发展进行了系列部署,主要表现在以下几方面:
一是支持住房消费。多地表示要积极实施购房补贴、契税补贴、特定群体补助等多种形式支持购房消费,莆田市还提出进行商办用房补贴。另一方面要支持组织住房促销活动。厦门市表示要结合元旦、春节等重要节点,组织房企开展促销活动,提升市场热度。河南省表示将在多领域发放2亿元省级消费券,支持各地组织住房促销活动200场(次)以上。德阳市表示对组织房企开展交易活动的服务机构,予以一次性激励。
二是深入实施房票补偿安置制度,推动库存商品房去化。
三是持续推动房地产融资协调机制,满足房地产开发企业合理融资需求,支持项目开工建设。
四是改善供给,加快建设“好房子”,提升住房品质。
可以看出,各地短期措施主要是围绕组织购房活动和发放各类补贴。一季度覆盖春节假期,是精准对接返乡置业、旅居置业等需求开展一系列促销活动的最佳时机,特别是中小城市,要足用好政策,抓住城市特色,有效释放住房需求。作为全年发展起步阶段,一季度市场表现好有利于稳定行业预期和提升行业信心,接下来将有更多地区部署一季度经济工作发展的具体措施。
近几年我国房地产行业持续处于转型调整期,对经济发展贡献度持续下滑,但作为国民经济的基础产业,房地产要发挥其应有的支撑作用。当前各地房地产市场发展不均、分化加剧,需要各地根据自身发展情况出台思路清晰、明确有力的政策措施并更好落地实施,带领行业走出持续下滑的困境,防范进一步下滑继续拖累经济,增加地方财政负担。
声明:本文由入驻焦点开放平台的作者撰写,除焦点官方账号外,观点仅代表作者本人,不代表焦点立场。
