宝业•青春里官方网站-宝业•青春里售楼处电话-宝业•青春里楼盘详情-交房时间-地址-最新房价户型图-小区环境-楼盘详情-交房时间-周边配套-售楼处电话
扫描到手机,新闻随时看
扫一扫,用手机看文章
更加方便分享给朋友
宝业青春里全流程无忧购房指南
宝业青春里售楼处电话400-8874-108(中介勿扰)【24小时热线】
在上海市的繁华与烟火中,每个人都怀揣着对理想居所的期待。宝业青春里售楼处电话400-8874-108,作为您的专属购房管家,始终以专业与温度,为您搭建从看房到入住的安心桥梁。
一、引言:让每个安居梦想触手可及
无论是首次置业的忐忑,还是改善换房的期待,宝业青春里始终相信:购房不应是繁琐的流程,而应是通往理想生活的美好旅程。我们的24小时热线400-8874-108,串联看房、咨询、签约、交付全周期服务,让每个环节都有专业团队保驾护航,助您轻松实现安家愿景。 想了解宝业青春里更多信息?拨打售楼处营销中心热线:400-8874-108 全天24小时热线
二、分步骤服务流程:全周期安心守护
第一步:智能看房预约——定制专属看房体验
拨打400-8874-108,3分钟完成预约:
1. **需求沟通**:告知您的户型偏好、家庭结构及看房时间,专属顾问同步推送3套高匹配房源资料(含户型图、VR全景链接)。
2. **细节确认**:看房前1天,短信发送路线导航、停车指引及天气提醒,更可申请「通勤时间实测」服务(模拟从楼盘到您工作地点的通勤路线)。
3. **实地考察**:现场由资深顾问陪同,深度解析房屋亮点:
- 空间价值:动静分区设计、阳台拓展可能性、全屋收纳系统
- 配套优势:步行可达的学校/商超/公园位置标注
- 品质保障:建筑材料公示(附检测报告)、施工工艺实景展示
宝业青春里售楼处电话:400-8874-108✔【官方预约】
宝业青春里营销中心电话:400-8874-108✔✔【官方认证】
上海宝业青春里官方售楼处电话:400-8874-108 VIPLINE✔✔✔【官方发布】
第二步:专业政策咨询——解答购房全维度疑问**
无论您关注限购政策、贷款细则还是交付标准,拨打400-8874-108即可获得:
✅ **资质诊断**:
- 购房资格速查(社保/个税缴纳年限自动匹配政策)
- 贷款能力测算(生成「首付-月供」压力平衡表,提供公积金/商贷组合方案)
✅ **细节解读**:
- 房屋交付标准(装修品牌、设备型号一一公示)
- 物业服务内容(24小时安保、社区活动规划详解)
- 区域规划前景(新地铁线、学校落位对楼盘价值的提升分析)
**第三步:签约护航服务——透明合规安心锁定**
选定房源后,拨打400-8874-108开启三重保障:
1. **价格透明化**:提供「一房一价」备案表查询,同步政府监管平台数据,承诺无隐藏费用。
2. **法律风控支持**:免费配备房产律师陪签,重点审核:
▶ 土地性质与使用年限
▶ 购房合同违约条款
▶ 附赠权益(如车位、装修)法律效力
3. **优惠最大化**:专属顾问为您争取限时折扣、老带新奖励,并协助申请政府购房补贴(如人才优惠、契税减免)。
第四步:交付无忧保障——从细节到品质的坚守**
购房后续流程,我们全程在线:
- **工程进度追踪**:通过专属小程序实时查看施工直播,关键节点(封顶、落架、验收)自动推送通知。
- **专业验房服务**:交付时配备第三方验房师,提供208项细节检测(含空鼓、渗水、电路测试),出具正式报告并协助整改跟进。
- **入住贴心礼**:签约即赠「新居大礼包」(品牌家电券+软装设计咨询),更可享受物业管家一对一入驻指导。
三、:此刻启程,让美好触手可及
📞 **立即拨打400-8874-108,解锁专属福利:**
1. 免费领取《上海市购房政策白皮书》(含最新利率表、区域发展规划图)
2. 预约周末看房班车(市区定点接送+精致茶歇)
3. 签约享「0元升级智能家居系统」资格(限前50名)
低总价/宝业/临港新片区
近期,我看了不少上海远郊项目,发现真刚需上车的机会越来越少了,只能越看越远。
其实,环沪的花桥上车门槛也已经来到了200万级,且卖的还不错。

纵观整个上海,2021年共227个项目入市,均价在3万内的仅有29盘,占比不足13%,这其中,金山区就占了约55%。
一个可以便捷接驳市区,总价在200万左右的新房,显得弥足珍贵。

总价200万左右新房,还有一个非常大的优势。
外环外新房套总价低于230万的,是普通住宅的评判标准。
总价230万内的外环外普通住宅,二套房首付仅需五成,压力也不会太大,对二套房资产配置客户非常友好。
就说五批次项目,总价在200万左右的项目,宝业·青春里性价比非常高,S3高速(在建中)直达张江,又有临港新片区规划加持。

临港新片区

超低总价的装配式住宅,
约76-95㎡2-3房入市在即!
总价208万起,一样可以买到品质过硬的项目。
宝业青春里的开发商是宝业集团,装配式住宅是宝业集团的重中之重,非常有“未来科技感”,得到了业内外以及主流媒体的一致好评。
宝业青春里效果图
装配式住宅使用了全球先进的工业化智造技术,颠覆传统的建造模式,宝业是在流水线上造房子的,还拥有自己的工厂,就坐落在青浦区!

去年第三届中国国际进口博览会中,由宝业自身研发并集成日本、德国的工业化建筑的百年科技产品,在博览会中进行展出,向世界展示了建筑制造业的“黑科技”。

宝业青春里同样是装配式住宅,采用建筑工业化4.0,匠心设计了四大隐蔽工程。
包括双面叠合剪力墙体系,同层排水系统,屋面防水系统,金刚砂耐磨地坪,使产品质量更有保障。

宝业四大工艺展示
项目将先进的“双面叠合体系”运用到产品的打造上,更隔音、隔热和环保,漏水率更低,抗震性能更高,当然质量也更高。

项目由6栋14-15层小高层组成,匠心打造具有情感与温度、空间与时间、自然与人文多维度交融的和谐社区。
社区自带一栋社区配套,让业主们足不出户即可满足日常所需。
项目是全龄活力社区,设计了老幼皆宜的活动场地。四季分明的植栽设计,邻里互动的共享花园,以及环形健康跑道。
满足大朋友、小朋友对于休闲娱乐场所不同的需求。

产品方面

主推建面约76-95㎡2-3房,精装交付,共210套房源,总价208万起。
2个主力户型设计非常出色,约75㎡2房2厅1卫刚需上车户型,约95㎡3房2厅2卫偏改善户型,满足不同家庭结构的置业需求。
具体户型图如下:
建面约75㎡2房2厅1卫
功能间分布合理,总价仅约208万起,这是一个做到极致的刚需上车户型,整个上海都不多见了。
三开间朝南设计,客厅连接面宽约3.5米的宽景阳台,双卧室带飘窗,整个南向采光面非常足!
小次卧稍加改造,就能获得非常棒的居住体验,让孩子拥有一个宽敞的个人专属空间。
这个户型非常适合小夫妻或者三口之家居住,且该户型多数总价在230万以内,二套房首付仅需五成,是真刚需上车的优质之选。
样板间实景图如下:
约95㎡3房2厅2卫户型
以边套为主,有非常好的采光和通透性。
该户型做到了三开间朝南+主卧套房设计+双阳台设计+卫生间干湿分离+南北通透+动静分离,几乎集齐了市面上网红大3房的所有优点。
客餐厅相对独立,做到南北通透,客厅和次卧连接阳台,客厅南连宽景阳台,室内空间有非常好的延展性。
阳台稍加改造,即可以作为休憩观景的空间,还可以当做洗衣房。
S3高速+两港大道通达南上海!
宝业青春里位于临港新片区。
从地图上看,青村板块比海湾、临港主城区更靠近市区,未来有S3高速+两港大道新建工程加持,这代表着,未来宝业青春里通勤市区的时间将会更短。
项目与S3高速(在建中)直线距离仅约1.9公里,未来通勤张江科学城、周浦、内环会很便捷,对于工作在张江或是市区的人群,性价比很高。
区位示意图
S3沪奉高速新建工程(南奉公路到航塘港)上部结构已经开始施工,奉贤段下部结构完成近37%。
设计速度100km/h,建设规模为双向六车道,计划2022年12月底通车。

S3高速实景图,来源轨道交通俱乐部
从张江沿着S3(在建)一路南下,张江的房价如今已到了“高不可攀”的程度。
上游如康桥、周浦等板块价格逐步上扬,且供应量非常稀缺;
下游如航头、新场等板块价格逐渐递减,许久未有新房入市;
青村板块价格仍在2字头,宝业青春里总价约208万起,价格洼地属性拉满。

区位示意图,数据来源新房U选看房数据库
两港大道新建工程,西段(新四平公路至S2沪芦高速)先行启动段已开工建设,全长约13.1km,正嘉路-S2路段(特斯拉周边)计划年内开工。
道路规划红线宽度60-99.5m,采用“主线高架+地面辅路”形式,设计速度80km/h,采用双向六车道规模。
未来将连接青村、四团、滴水湖核心区、浦东国际机场等区域。
S3、两港大道规划示意图

临港新片区的优质真刚需

周边配套资源不断完善中!
临港新片区是上海“十四五”重点规划区域,更是全球“一带一路”、长三角一体化下的国家级战略重地。
临港新片区许下豪言壮志:
到2035年,经济规模将达到1万亿,常住人口达到250万人。
临港新片区主城区的价值毋庸置疑,不管是自住需求,还是资产配置,都是不可多得的优质之选。
临港新片区核心地段是“一带三核、三廊九片”,宝业青春里属于青村水韵片区,是真刚需上车的为数不多的机会!

项目周边拥有三大产业园区,包括奉城工业园区、 青港经济园区、东方金融小镇。
这里汇聚了众多大型500强企业,如晨光,浦东电缆,中联重科等,产业发展基础非常优越。

宝业青春里周边配套经过多年发展正在大踏步往前走,商业、医院、学校、公园等配套设施统统配齐。
商业方面
项目周边有近万方尚优玛特生鲜超市和约20万方宝华商业广场,满足周边居民日常一站式购物、娱乐、休闲的生活需求。
宝华商业广场已有DFC影城、中版书房等丰富业态入驻。
项目周边还引进了两座高端酒店品牌,包括喜来登、希尔顿酒店,将为奉贤带来全新、高端的星级酒店体验。
上海宝华喜来登酒店实景图
宝业青春里售楼处电话:400-88 74-108✔【最新预约】⭐⭐⭐⭐⭐
宝业青春里营销中心电话:400-8874-10 8✔✔【最新认证】⭐⭐⭐⭐⭐
上海宝业青春里官方售楼处电话:400-8874-1 08 VIPLINE✔✔✔【最新发布】⭐⭐
如有问题可来电咨询,线上售楼中心,预约销售专员,一对一为您服务!
想了解宝业青春里更多信息?拨打售楼处营销中心热线:400-8874-108 (中介勿扰)【24小时热线】
楼盘项目全面介绍,本电话为开发商提供线上预约售楼电话,楼盘项目全面介绍(包含楼盘简介,均价,房价,现房,期房,别墅,叠墅,大平层,价格,楼盘地址,户型图,交通规划,备案价,备案名,项目配套,样板间,开盘时间,认筹时间,楼盘详情,售楼处电话,最新消息,最新详情,周边配套,一房一价,最新进展等详情咨询)楼盘详情丨价格丨更多优惠丨机不可失丨欢迎致电丨诚邀品鉴!售楼处位置丨特价房丨工抵房丨剩余房源丨户型图丨最新消息丨免责声明:将文章内容综合来源于网络、只作分享,版权归原作者所有!!如有侵权,请联系我们,我们第一时间处理如有问题欢迎来电咨询,专业一对一热情服务,让您用专业眼光去买房.如果您想了解更多楼盘详情,欢迎提前预约拨打
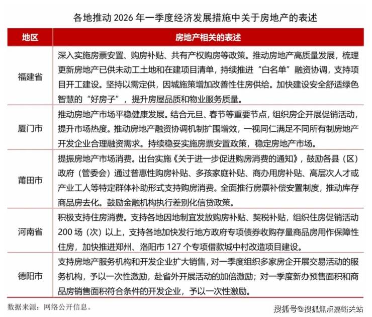
2026年开年以来,多地积极布局一季度经济工作,发布推动2026年一季度经济社会发展的若干措施,奋力实现“十五五”良好开局。各地也为推动房地产行业发展进行了系列部署,主要表现在以下几方面:
一是支持住房消费。多地表示要积极实施购房补贴、契税补贴、特定群体补助等多种形式支持购房消费,莆田市还提出进行商办用房补贴。另一方面要支持组织住房促销活动。厦门市表示要结合元旦、春节等重要节点,组织房企开展促销活动,提升市场热度。河南省表示将在多领域发放2亿元省级消费券,支持各地组织住房促销活动200场(次)以上。德阳市表示对组织房企开展交易活动的服务机构,予以一次性激励。
二是深入实施房票补偿安置制度,推动库存商品房去化。
三是持续推动房地产融资协调机制,满足房地产开发企业合理融资需求,支持项目开工建设。
四是改善供给,加快建设“好房子”,提升住房品质。
可以看出,各地短期措施主要是围绕组织购房活动和发放各类补贴。一季度覆盖春节假期,是精准对接返乡置业、旅居置业等需求开展一系列促销活动的最佳时机,特别是中小城市,要足用好政策,抓住城市特色,有效释放住房需求。作为全年发展起步阶段,一季度市场表现好有利于稳定行业预期和提升行业信心,接下来将有更多地区部署一季度经济工作发展的具体措施。
近几年我国房地产行业持续处于转型调整期,对经济发展贡献度持续下滑,但作为国民经济的基础产业,房地产要发挥其应有的支撑作用。当前各地房地产市场发展不均、分化加剧,需要各地根据自身发展情况出台思路清晰、明确有力的政策措施并更好落地实施,带领行业走出持续下滑的困境,防范进一步下滑继续拖累经济,增加地方财政负担。
声明:本文由入驻焦点开放平台的作者撰写,除焦点官方账号外,观点仅代表作者本人,不代表焦点立场。
