金隅公园东序 (售楼处) 官网 - 金隅公园东序销售中心 - 环境 - 户型 - 价格 - 地址 - 楼盘详情 - 配套 - 电话 - 交房时间 - 配套 - 电话 - 交房时间
扫描到手机,新闻随时看
扫一扫,用手机看文章
更加方便分享给朋友

争势如潮,不负一城热望。金隅·公园东序以世界公园的上海瑰藏之名,通过一场热势首开,为世界公园的生活方式启幕崭新的里程。首开现场人潮涌动,气氛热烈,人声鼎沸的盛况持续了整个开盘活动,认筹转化率达到80%。至此,我们见证了一群【NEW-GEN】都会生活新人物对金隅·公园东序生活的倾赏。
与生俱来的品质高光,让金隅·公园东序自登场就自带流量。金隅·公园东序择址上海中环仅此一处的“中央公园+科创之心”双核之境,一面拥抱百万方中央公园的无界绿意,一面承接约113万方TOP智创城的创新进取,是难得兼具城市级生态资源配套与科创板块核心之地。作为金隅上海首座东序作品,如今以开盘热销的成绩,成为当之无愧的桃浦流量担当。

坐拥中央公园头排座次,独享约200米景观面,生活在金隅·公园东序,每一种热爱都能得到回应:约2.7万方国金体育中心涵盖多功能运动场馆,随时逸享高阶、松弛生活方式;四轨交通在此聚集连接,11号线祁连山路站、15号线古浪路站、20号线(规划中)、26号线(规划中)高效连接上海繁盛商圈;TOP湾、桃浦星品荟、新中环88广场(将开业)等中环商业竞相落成;上海外国语大学附属普陀实验学校、上海安生学校(小学部、中学部、高中部)等全龄段国际双语教育体系;西部区域性医疗中心(规划)、上海市儿童医院、德济医院、天佑医院等国际医疗矩阵守护家人健康。
在双核之境的稀有热土之上,金隅·公园东序诚邀全球大师团队执笔——【样板间设计】梁志天团队、【建筑设计机构】PTA上海柏涛、【景观设计院】筑境设计,以大师灵感,缔造真正值得品位、值得欣赏的人居艺术。

内外双园谧境
让日常在公园展开
拥抱森氧之境,与城市共生息。项目外拥桃浦百万方公园谧境,为将森境延续至社区,内部构建宝格丽级五重私家园林,甄选植物花种,营造四季更迭、步移景异的沉浸式社区体验,让归家成为一场穿越花园的旅行。更精妙的设计在于,将楼栋入户大堂向内部公园开启,鎏金云门则直接朝向中央公园开启,内外双园让社区场景与公园森海无缝衔接。

高阶社交空间
邂逅同频志趣与品味
会所,已然成为高端社区的标配,而金隅·公园东序的匠心不止如此。以沉浸式的度假体验,匠呈约1500㎡私享会所,包含星级入户大堂、恒温泳池、潮流健身空间、童趣欢乐天地等多元的全龄化运动场景。

近约700㎡泛会所美学空间,将前沿生活灵感融入日常。规划童趣探索乐园和雅致会客厅满足会客、商务交流、家庭聚会等不同场景需求。在这里,每一位家庭成员都能找到属于自己的精神领地。
奢石匠心雕琢
书写时间的隽永美学
因高昂的造价,石材成为豪宅的代名词。金隅·公园东序不惜成本,严选十余种奢石与臻质材料雕琢整个项目,成就历久弥新的恒古作品。外立面采用巴西进口白世贸石材进行通体铺贴,呈现了新古典主义与新潮审美融合的美学封面,庄重大气。
汲取宝格丽美学的鎏金云门,以普拉达绿奢石、白世茂奢石砌筑,彰显归家门仪。双归家精装大堂,则采用莫奈花园奢石、土耳其奥特曼米黄雕琢墙面、香格里拉黑水刀拼花铺陈地板,出入之间,奢贵自显。瑰藏私邸,亦融入进口奢石,客厅地板为土耳其进口石材,主卫台面为温润如玉的云顶白石材,雪山银狐奢石的玄关台面,衬托出贵雅的人居气质。
一席瑰藏私邸
演绎极致空间艺术
匠心呈现建面约102-184㎡世界公园名宅,皆为全明央景户型,直面百万方绿色汪洋大海的全景视野,媲美纽约中央公园私邸既视感。
建面约184㎡户型,四房两厅三卫格局,LDKB一体化设计,客餐尺度达7.5米景观面,三面景观环绕的“超级客厅”,最大化引景入室,尽揽中央公园至撼视野,百万方森态谧境成为私享级流动窗景。行政级主卧套房,打造步入式衣帽间、私享卫浴及南向超阔飘窗。在双套房的设计之上,公卫与北向次卧在空间布局上融入巧思,打造出了多一套间的生活体验。
建面约102㎡户型,三房两厅两卫格局,同样的设计巧思打造出近乎双套房的生活体验。横厅设计,营造极致通透感,臻选奢石融入空间,层次灵动,优雅时尚。朗阔厨房,科学动线设计,搭配国际品牌五金和厨电,悦享精致烹饪时刻。主卧大飘窗,将空间最大程度延伸,打造舒居体验。
真正的奢侈和品位,从来不是品牌LOGO的堆砌,更在乎的是质感、舒适与实用性。金隅·公园东序室内精装引入嘉格纳、博世、弗兰卡、骊住、杜拉维特、汉斯格雅等全球一线品牌,重构人居品质价值维度,打造超越时间的恒贵品位。
金隅·公园东序深刻对位这个时代的都会生活新人物,作为上海首座「东序」作品,旨在为拒绝标签、渴望多面人生的“NEW-GENERATION都会生活新人物”量身定制前沿生活提案。他们既是严谨的专业人士,也是热爱生活的体验者,以更具品质的国匠作品、更具优势的上海双核板块价值,更具国际品牌的优质精装、更具品质格调的奢石严选、更具生态价值的中央公园视野等,诠释金隅式“好房子”。

金隅·公园东序以“更优的地段、更优的产品、更优的价值”兑现「NEW-GEN」都会生活新人物的生活理想。
以上是关于金隅公园东序的基础信息
金隅公园东序售楼处的相关电话是400-8874-108(官方预约)。购房指引如下:
前期准备
1.明确购房资格:
符合上海最新的购房资格,详情可拨打售楼处电话:400-8874-108(官方预约)咨询置业顾问做最终的确认
2.确定预算:
根据自己的经济实力,确定购房预算,包括首付、贷款金额以及未来的还款能力等。
3.准备材料:
身份证、户口本、结婚证(已婚人士)、收入证明、银行流水、社保或纳税证明等相关材料,以备认购和贷款时使用。
看房选房
4.电话预约:
拨打售楼处电话:400-8874-108(官方发布),与工作人员沟通预约看房的具体日期和时间段。
5.线上官网预约:
在浏览器搜索 “金隅公园东序官方网站”,进入官网首页,找到 “预约看房” 板块,点击进入预约页面,依次填写真实有效的个人信息,然后选择预约看房的日期和时间,提交预约申请。
6.微信公众号预约:
在微信搜索 “金隅公园东序” 官方公众号并关注,进入公众号后,在菜单栏中查找预约看房的入口,点击进入预约界面,填写个人信息以及预约看房的时间,提交预约内容。
7.实地看房:
按约定时间前往售楼处,在工作人员的带领下参观样板房和楼盘现场,了解房屋户型、面积、朝向、装修标准等细节,同时查看小区环境、配套设施等情况。
8.选房:
了解清楚项目情况后,结合自己的需求和预算,选择心仪的房源。
认购签约
9.认购:
项目开启认购后,在规定时间内,携带身份证、户口本、结婚证、收入证明等材料前往售楼处进行认购,同时缴纳一定金额的认购金。
签订合同:认购成功后,在规定时间内与开发商签订购房合同,仔细阅读合同条款,包括房屋价格、付款方式、交房时间、违约责任等,确保自身权益得到保障。
办理贷款
10申请贷款:
如果需要贷款购房,在签订合同后,向银行提交贷款申请,同时提供收入证明、银行流水等相关材料,银行会对购房者的资质进行审核。
等待审批:银行审核通过后,会与购房者签订贷款合同,并确定贷款金额、利率、还款方式等。
放款:银行完成放款手续后,购房者需要按照贷款合同约定的时间和方式进行还款。
11.交房验收
交房通知:开发商在交房前会提前通知购房者交房时间和相关事宜。
验收房屋:购房者按照通知时间前往楼盘,对房屋进行验收,检查房屋的质量、装修、配套设施等是否符合合同约定,如发现问题,及时与开发商沟通解决。
办理交房手续:验收合格后,办理交房手续,缴纳契税、维修基金等相关费用,领取房屋钥匙,正式完成购房流程。
——金隅公园东序——
金隅公园东序售楼处电话:400-8874-108【官方最新发布】
金隅公园东序营销中心电话:400-8874-108【官方最新预约】
上海金隅公园东序售楼处电话:400-8874-108 VIPLINE【官方最新认证】
想了解金隅公园东序更多信息?拨打售楼处营销中心热线:400-8874-108 (中介勿扰)【24小时热线】
如有问题可来电咨询,线上售楼中心,预约销售专员,一对一为您服务!
楼盘项目全面介绍,本电话为开发商提供线上预约售楼电话,楼盘项目全面介绍(包含楼盘简介,均价,房价,现房,期房,别墅,叠墅,大平层,价格,楼盘地址,户型图,交通规划,备案价,备案名,项目配套,样板间,开盘时间,认筹时间,楼盘详情,售楼处电话,最新消息,最新详情,周边配套,一房一价,最新进展等详情咨询)楼盘详情丨价格丨更多优惠丨机不可失丨欢迎致电丨诚邀品鉴!售楼处位置丨特价房丨工抵房丨剩余房源丨户型图丨最新消息丨免责声明:将文章内容综合来源于网络、只作分享,版权归原作者所有!!如有侵权,请联系我们,我们第一时间处理如有问题欢迎来电咨询,专业一对一热情服务,让您用专业眼光去买房.如果您想了解更多楼盘详情,欢迎提前预约拨打
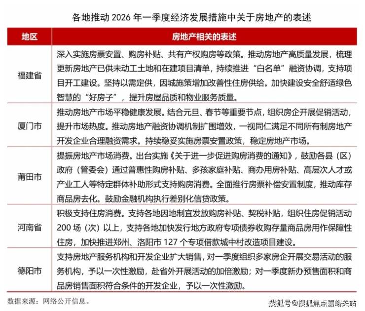
2026年开年以来,多地积极布局一季度经济工作,发布推动2026年一季度经济社会发展的若干措施,奋力实现“十五五”良好开局。各地也为推动房地产行业发展进行了系列部署,主要表现在以下几方面:
一是支持住房消费。多地表示要积极实施购房补贴、契税补贴、特定群体补助等多种形式支持购房消费,莆田市还提出进行商办用房补贴。另一方面要支持组织住房促销活动。厦门市表示要结合元旦、春节等重要节点,组织房企开展促销活动,提升市场热度。河南省表示将在多领域发放2亿元省级消费券,支持各地组织住房促销活动200场(次)以上。德阳市表示对组织房企开展交易活动的服务机构,予以一次性激励。
二是深入实施房票补偿安置制度,推动库存商品房去化。
三是持续推动房地产融资协调机制,满足房地产开发企业合理融资需求,支持项目开工建设。
四是改善供给,加快建设“好房子”,提升住房品质。
可以看出,各地短期措施主要是围绕组织购房活动和发放各类补贴。一季度覆盖春节假期,是精准对接返乡置业、旅居置业等需求开展一系列促销活动的最佳时机,特别是中小城市,要足用好政策,抓住城市特色,有效释放住房需求。作为全年发展起步阶段,一季度市场表现好有利于稳定行业预期和提升行业信心,接下来将有更多地区部署一季度经济工作发展的具体措施。
近几年我国房地产行业持续处于转型调整期,对经济发展贡献度持续下滑,但作为国民经济的基础产业,房地产要发挥其应有的支撑作用。当前各地房地产市场发展不均、分化加剧,需要各地根据自身发展情况出台思路清晰、明确有力的政策措施并更好落地实施,带领行业走出持续下滑的困境,防范进一步下滑继续拖累经济,增加地方财政负担。
声明:本文由入驻焦点开放平台的作者撰写,除焦点官方账号外,观点仅代表作者本人,不代表焦点立场。
