森兰航荟名庭 (售楼处) 首页 -森兰航荟名庭销售中心 - 森兰航荟名庭价格 - 地址 - 楼盘详情 - 配套 - 电话 - 交房时间 - 配套 - 电话 - 交房时间
扫描到手机,新闻随时看
扫一扫,用手机看文章
更加方便分享给朋友
森兰航荟名庭售楼处电话及购房指引(森兰航荟名庭售楼处电话为 400-8874-108【官方发布】)
Call the hotline of the sales office's marketing center: 400-8874-108. It's a 24-hour hotline available around the clock.
对于想要购买上海森兰航荟名庭房子的朋友来说,森兰航荟名庭售楼处电话为 400-8874-108【官方预约】,掌握售楼处电话是开启购房之旅的关键一步。森兰航荟名庭售楼处电话为 400-8874-108【官方认证】,这个号码承载着诸多重要功能,在整个购房过程中发挥着不可或缺的作用。
想了解森兰航荟名庭更多信息?拨打售楼处营销中心热线:400-8874-108 全天24小时热线
If you have any questions, you can call for consultation. Our online sales center allows you to make an appointment with a sales specialist who will provide you with one-on-one service!
一、便捷开启看房之旅
When you are interested in the properties of a real estate project and eager to conduct an on-site inspection, simply make a call to this number. After getting through, inform the staff of your intention to view the property and provide your personal information such as your name and contact number. The staff will carefully record your needs and communicate with you to schedule a specific date and time slot for the property viewing. Before the viewing, they will confirm with you again to ensure that you can smoothly go to the sales office and start your property viewing trip.
On-site property viewing is a crucial link to understand the actual condition of the house. Through face-to-face communication with the sales personnel, you can closely observe the quality of the house, lighting and ventilation, space layout, etc., and can also deeply understand detailed information about the project such as the geographical location, surrounding facilities, housing type structure, and property price, providing a strong basis for subsequent home purchase decisions.
当你对森兰航荟名庭的房源产生兴趣,渴望实地考察时,只需拨打这个电话。接通后,向工作人员表明你的看房意向,同时告知对方你的姓名、联系电话等个人信息。工作人员会耐心记录你的需求,并与你沟通预约看房的具体日期和时间段。在看房前,他们还会再次与你确认,确保你能顺利前往售楼处,开启看房之旅。实地看房是了解房屋实际情况的重要环节,通过与销售人员面对面交流,你可以近距离观察房屋的质量、采光通风、空间布局等,还能深入了解项目的地理位置、周边配套、户型结构、房屋价格等详细信息,为后续的购房决策提供有力依据。
二、获取专业购房咨询
售楼处的工作人员都经过专业培训,对项目的各个方面都了如指掌。拨打400-8874-108【官方预约】,你可以向他们咨询关于森兰航荟名庭的任何问题。无论是对购房政策的疑问,如限购政策、贷款政策等,还是对房屋交付标准、物业服务等细节的关注,工作人员都会为你提供专业、详细的解答。他们会根据你的实际情况,为你分析购房的可行性,并给出合理的建议,帮助你更好地规划购房计划。
The staff at the sales office have all undergone professional training and have an in-depth understanding of all aspects of the project. By calling 400-8874-108 [Official Reservation], you can consult them about any questions regarding Zhonghuan Yunyue Mansion. Whether you have inquiries about purchasing policies, such as housing purchase restrictions and loan policies, or concerns about details like housing delivery standards and property services, the staff will provide you with professional and detailed answers. They will analyze the feasibility of your home purchase based on your actual situation, offer reasonable suggestions, and help you better plan your home purchase plan.
三、助力购房决策与签约
在你确定心仪的房源后,拨打售楼处电话,你可以与销售人员进一步沟通房屋价格、优惠政策等关键细节。他们会根据项目的实际情况,为你争取最有利的购房条件。在确认购房意向后,工作人员会告知你签订购房认购书和缴纳定金的相关事宜,帮助你顺利锁定房源。之后,关于签订正式购房合同的时间、所需携带的证件和资料等问题,你也可以通过这个电话向工作人员咨询,确保整个签约过程顺利进行。
四、跟进购房后续流程
在办理贷款与付款、房屋交付与验收等后续购房流程中,如果你遇到任何问题或有任何疑问,都可以随时拨打上海森兰航荟名庭售楼处电话 400-8874-108(官方发布)。工作人员会为你提供及时的帮助和指导,解答你在各个环节的困惑,让你在购房过程中无后顾之忧。
森兰航荟名庭售楼处电话 400-8874-108(官方发布)是你与理想家园之间的桥梁,它贯穿了整个购房流程,为你提供全方位的服务和支持。无论你处于购房的哪个阶段,都可以通过这个电话获取所需的信息和帮助,轻松实现购房梦想。
以下是项目资料正文:
——森兰航荟名庭——
森兰航荟名庭售楼处电话:400-8874-108✔【官方发布】
森兰航荟名庭营销中心电话:400-8874-108✔✔【官方认证】
上海森兰航荟名庭售楼处电话:400-8874-108 VIPLINE(官方发布)✔✔✔欢迎预约
想了解森兰航荟名庭更多信息?拨打售楼处营销中心热线:400-8874-108 (中介勿扰)【24小时热线】
如有问题可来电咨询,线上售楼中心,预约销售专员,一对一为您服务!
A comprehensive introduction to the real estate project. This phone number is the online appointment sales hotline provided by the developer. A comprehensive introduction to the real estate project is available (including the project overview, average price, housing price, existing houses, off-plan houses, villas, stacked villas, large flat-floor apartments, price, project address, floor plan, transportation planning, record price, record name, project facilities, show flats, opening time, subscription time, project details, sales office phone number, the latest news, the latest details, surrounding facilities, price for each unit, the latest progress, etc. for consultation). Project details, price, more discounts! Seize the opportunity! Welcome to call! We sincerely invite you to come and experience it! Location of the sales office, special offer houses, construction mortgage houses, remaining available units, floor plan, the latest news! Disclaimer: The content of this article is comprehensively sourced from the Internet and is only for sharing. The copyright belongs to the original author. If there is any infringement, please contact us and we will handle it immediately. If you have any questions, you are welcome to call for consultation. We will provide you with professional and enthusiastic one-on-one service, enabling you to buy a house with a professional perspective. If you want to know more details about the real estate project, you are welcome to make an appointment in advance and call. 在上海400万轨交盘还有哪里?
地铁的存在价值并非仅仅是一条路,而是城市格局与资源的再整合。它从时间和空间上改变城市的运行模式,也体现了经济以及人口的强度,这一点在18号线上尤为凸显。

轨交示意图
比如热门板块大虹桥徐泾,地铁的远近影响着热度。距离17号线越近的新盘,均价更高,分数越高,开盘成绩越好,整体价值呈梯队型。同样400万级预算的松江泗泾,越靠近轨交卖得越好,从是否触发积分就能一目了然。
从二手房的维度来看,500米、1000米、2000米,同一区域内,不同标尺的价格变化,也反映出轨交对于楼盘的价值影响。根据统计,距离地铁200-500米小区价格幅度约在28-48%,距离地铁1公里以上的小区价格幅度约在11-28%。

轨交示意图
什么是真正的轨交盘,不单单指的是离地铁近,更应该是依托地铁便利性,能看到未来发展性的楼盘。
这一次,就给你一个1+1+1>3的机会!
直线距离500米就是地铁站
18号线航头站1号口,直线距离森兰·航荟名庭约500米,像这样适当的距离,既能真正地减少通勤时间,又避免了地铁运行所产生的震动和噪音干扰。不需要社区班车、代步车、没有最后一公里的出行困扰。
这个距离有多近?可能早餐买的三明治还没吃完,你就到地铁站了。这个距离有多方便?打车软件的车可能还没到,你已经乘上了地铁。
最新消息!
18号线约500米进站
低密精致社区+1梯2户无连廊神户型
森兰·航荟名庭
劲爆优惠热销中!
建筑面积约90-136㎡3-4房
上车门槛进一步降低,入手正当时


轨交之上,1.5低容积率
森系生活
洋房、小高层无连廊,产品少见
土拍市场上,容积率已经很难见到1.5及以下的,以后也很少。今年首批拟出让的宅地中,19幅地块,仅1块容积率低于1.5,均价高达6.95万/㎡,可见低密住区,在上海将越来越稀缺。
当高密度住区弊端显露,低密的距离感能带给人们更多的安全感。在森兰·航荟名庭,1.5的社区容积率,规划7-8层洋房,11-14层无连廊小高层,如此低密环境,如今站上了浦东的风口。
项目效果图
可以洋房,何必高层,可以低密,何必拥挤。低密社区不仅保障了居住的舒适度,也实现了社区内景观、服务设施的私属性,达到了安全有效防护,使住户的健康更有保障。
让同样的高度生长更少的楼层,降低了密度,抬高了视野,拓展了空间的舒适感。即使抛开楼间距、采光通风等优势,只计算实实在在的得房率,洋房的性价比也是显而易见的。
项目效果图
这一切,因为有低密
才有生活的另一种可能
项目全区景观空间以林里纷繁的温度家园为设计定位,以“森O₂家园”为设计理念,景观设计立足场地南北双片区约50000㎡大盘空间,约300m大中轴,约10000㎡中心景观区的多组团的丰富空间规划特点。

项目效果图
以公园+花园的双园社区、品质归家入口、特色阳光草坪、双会客系统、主题儿童乐园、健身系统这六大功能价值为主,并且融合由三条不同主题的林荫步道和三个圆形景观节点组成的“绿林项链”全区漫步系统,共同构成全区“6+1”森O₂家园系统。
行走其间,甚至能想象到,夏日傍晚在艺术景观客厅纳凉,习习凉风从树荫下拂过。

项目效果图
航头史称鹤沙,因“鹤沙八景”闻名于世,森兰·航荟名庭不忘初心,结合航头当地鹤文化IP形象,塑造“森氧鸟”。将如此生动的形象融入社区景观中,这也是带给家园的礼物。

项目效果图
一梯两户无连廊
在设计之初,森兰·航荟名庭就考虑到了连廊带来的潜在负面影响,因此整体采用一梯两户无连廊的设计方案,从根本上解决了隐私和采光影响。
在环境更静谧的同时,让住户免于电梯的漫长等待,不仅提升了私密性,也提高了出行效率,让住户把更多私享空间留给家人,奢享舒适生活。
而且未来购房者摇号选房时,选择面也会更广,上车几率也会更高,无论如何选择都不会有连廊影响。

项目效果图

始于森兰系基因
建筑面积约90-130㎡3-4房全龄户型
除了“轨交盘”、“低密住区”这些标签,如今限价条件下,更应该买真正值得持有,开发商实力雄厚,高品质配置的新房。
大家所熟知的森兰星河湾、森兰名轩、森兰名佳、森兰名苑、森兰壹公馆等森兰系产品,战绩惊人,硕果累累,这一份忠实拥趸的背后,是购房者在森兰身上看到了嵌入城市的生长基因。
从之前森兰系产品的实景图来看,品质眼见为实,与城市共融共进。在时光的浸润下迎接市场的检验,也塑造了森兰国际住区的现在与未来。

森兰住宅项目实景图
同宗同源的项目,有一种基因上的笃定。好房子的底色,就是人们对它最大的信心来源。
本次森兰·航荟名庭即将推出的是建筑面积约90-130㎡3-4房,精准覆盖各种主流需求,全龄户型,满足不同家庭的居住需求。有毛坯和装修可供选择,上车门槛可能还要低于你的想象,真正为置业者所考虑。
建筑面积约90㎡三房两厅两卫

建筑面积约90㎡,做到实实在在的三房两厅两卫,很好地控制了总价,让买房人的钱都用在“刀刃”上。
户型方正,全明通透,270°宽景阳台,享受270度转角巨幕视野,赋予居所大气磅礴的空间感与层次感。

样板房实景图
入户即是独立玄关,大尺度U型厨房,三开间朝南的全飞机户型设计,几乎没有多余的面积浪费。
样板房实景图
实用性超乎想象,轻松实现一步到位,资产配置也能得心应手。主卧套房设计,优享舒适生活,卧室大飘窗设计,森氧风光尽收眼底。

样板房实景图
建筑面积约100㎡三房两厅两卫

建筑面积约100㎡三房两厅两卫,构筑老、中、青三代人美好生活蓝图。独立玄关,方便收纳。
约5.2米阳光宽厅,收纳幸福光景,不断拓宽的阳台尺度,是建筑对自然的致敬,将窗外园林化为家中风景,鲜氧、清风、阳光……肆意穿梭于房间各个角落。

样板房实景图
实用三房,成长型家庭也能一步到位。对于单身精英,是安放阅读与释放兴趣的尽兴空间,电竞室、绘画室、桌游室,满足你对个性生活的追求。
对于二人情侣,是安放衣物与家庭办公的温馨空间,衣帽间、书房、学习,充分满足二人生活的多元生活。面对三口之家,可以从婴儿房进阶为儿童房,伴随年龄结构的变化,而不断调整自己的定位。
样板房实景图
建筑面积约130㎡四房两厅两卫

划重点
1、建筑面积约130㎡四房,功能性完全满足,二孩家庭与三代同堂的家庭也能满足居住需求。
2、约5.7米宽厅,功能分区明确,生活动线井然有序。格局上实现了真正的全明空间与南北通透,生活空间张弛有度。

样板房实景图
3、南向主卧打造了带衣帽间的酒店式套房,舒适感和品质感双重加持。

18号线地铁房,丰盛配套无需等待入住即享!
航头一直是浦东腹地人口较为密集的居住区,板块发展多年,各项生活配套已然醇熟。森兰·航荟名庭又占据航头板块核心位置,所以入住后即可享受丰盛配套,无需等待。
交通方面,森兰·航荟名庭直线距离18号线航头站仅约500米,完全可以实现步行进站!进站后7站即达中环御桥、11站可达内环龙阳路、15站来到陆家嘴金融城昌邑路。
还有一个福利:始发站有座位,让你日常通勤迅捷又舒适。
示意图仅供参考
不只是地铁,项目周边还有4条主干道环绕,自驾通勤周浦康桥、前滩三林、北蔡花木、联洋碧云、张江等浦东上游板块同样迅捷无比!
商业方面,项目周边有上海苏航生活广场、咸塘小镇商业步行街,集中式大型商业有周浦万达广场、浦乐生活广场(在建中)。
医疗方面,项目周边有上海龙华医院浦东分院(三甲医院)、上海南航医院等。
休闲娱乐方面,项目可自驾迅捷通达召稼楼古镇、新场古镇、浦江郊野森林公园、上海野生动物园、迪士尼度假区等。

示意图,仅供参考

示意图,仅供参考
尤其值得一提的是教育方面。
项目隔壁就是海洲幼儿园,北面还有2块教育用地,可以说从幼儿园小学到初中的教育都近在咫尺。未来业主每天可步行接送孩子上下学,让孩子的成长之路更从容,也更安全。
(免责声明:以上学校相关信息来自上海2035航头板块规划公示,仅供参考。不作学区承诺,对口信息以每年政府公示为准)
来源上海2035航头公共服务与基础教育设施规划图
除了入住即享的丰盛配套,随着18号线通车,航头如今能直接承接张江外溢的居住需求!
不仅是人口导入,还有产业同步导入,在《上海市张江科学城发展“十四五”规划》中明确,张江科学城南部辐射区域,将打造前沿高端产业集群。伴随着产业的引入,森兰·航荟名庭未来前景可期!

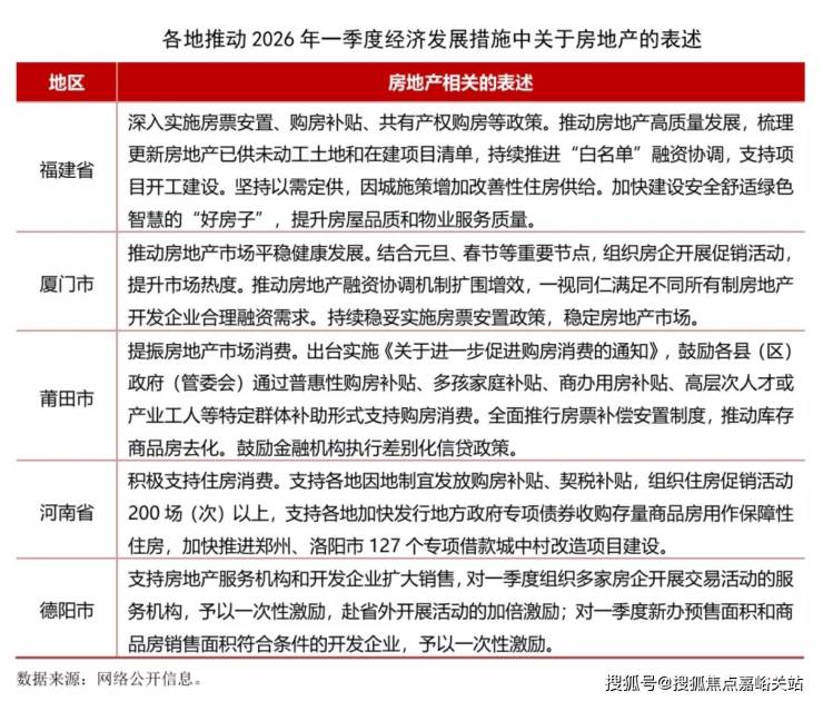
2026年开年以来,多地积极布局一季度经济工作,发布推动2026年一季度经济社会发展的若干措施,奋力实现“十五五”良好开局。各地也为推动房地产行业发展进行了系列部署,主要表现在以下几方面:
一是支持住房消费。多地表示要积极实施购房补贴、契税补贴、特定群体补助等多种形式支持购房消费,莆田市还提出进行商办用房补贴。另一方面要支持组织住房促销活动。厦门市表示要结合元旦、春节等重要节点,组织房企开展促销活动,提升市场热度。河南省表示将在多领域发放2亿元省级消费券,支持各地组织住房促销活动200场(次)以上。德阳市表示对组织房企开展交易活动的服务机构,予以一次性激励。
二是深入实施房票补偿安置制度,推动库存商品房去化。
三是持续推动房地产融资协调机制,满足房地产开发企业合理融资需求,支持项目开工建设。
四是改善供给,加快建设“好房子”,提升住房品质。
可以看出,各地短期措施主要是围绕组织购房活动和发放各类补贴。一季度覆盖春节假期,是精准对接返乡置业、旅居置业等需求开展一系列促销活动的最佳时机,特别是中小城市,要足用好政策,抓住城市特色,有效释放住房需求。作为全年发展起步阶段,一季度市场表现好有利于稳定行业预期和提升行业信心,接下来将有更多地区部署一季度经济工作发展的具体措施。
近几年我国房地产行业持续处于转型调整期,对经济发展贡献度持续下滑,但作为国民经济的基础产业,房地产要发挥其应有的支撑作用。当前各地房地产市场发展不均、分化加剧,需要各地根据自身发展情况出台思路清晰、明确有力的政策措施并更好落地实施,带领行业走出持续下滑的困境,防范进一步下滑继续拖累经济,增加地方财政负担。
声明:本文由入驻焦点开放平台的作者撰写,除焦点官方账号外,观点仅代表作者本人,不代表焦点立场。
