绿宝园官方售楼处 -绿宝园售楼中心电话 - 环境 - 户型 - 价格 - 地址 - 楼盘详情 - 配套 - 电话 - 交房时间 - 配套 - 电话 - 交房时间
扫描到手机,新闻随时看
扫一扫,用手机看文章
更加方便分享给朋友

绿宝园总占地近35万平方米,相当于世纪公园占地面积的1/4。地块分为东西两个部分,分别设置了附带室内恒温泳池的两个大型会所,配备了足球场、网球场、篮球场、儿童游乐场等运动休闲设施。物业公司是仲量联行,物业费8.1元/月/平方米。
绿宝园容积率1.18,这个容积率,市面上基本都是联排、叠加别墅,而绿宝园将推出的稀缺独栋,将是这种低密社区里罕见的房源。
项目距离外环约1.5km,东侧紧邻沪南公路和在建的18号线(预计2020年通车)首先康桥东接迪士尼国际旅游度假区,北接联洋世纪公园,距离陆家嘴约12公里。

并且凭借区域内的中环线、S20 、11 号线等道路交通设施。把康桥和前滩、张江科学城、迪土尼、浦东国际空港、外高桥自由贸易区等五大引擎连成一条黄金轴线。
整个绿宝园总占地近35万平方米,相当于世纪公园占地面积的1/4。地块分为东西两个部分,分别设置了附带室内恒温泳池的两个大型会所,配备了足球场、网球场、篮球场、儿童游乐场等运动休闲设施。
自2001年起,“绿宝园”已然成为上海涉外高端别墅的传奇之作,在行业内久负盛名。作为沪上著名的国际别墅社区享有较高的入住率,先后吸引了来自近40多个国家的外籍人士,且特别受到世界500强在华高管的青睐,被称为“世界500强高管聚集地”。多次荣获“上海最佳租赁别墅”、“上海国际化低碳社区”和“上海最佳服务别墅社区”等荣誉。
上海最适宜居住的生活社区之一 绿宝园社区定位简明而独特: 在上海浦东新区建造一处具有北美风格,住户以外籍客户为主的国际化高档社区。 对细节精益求精的追求,使我们不断努力营造一个能在世界范围内都享有良好口碑的生活环境, 在绿宝园会让来自不同国家和不同要求的住户共同体会到家的感觉。
「绿宝园·翡梵」以高大华贵的凯旋门穹顶大门作为38席独栋别墅的专有入口,园中蜿蜒柔和的公区道路更是配置了不一样的绿植风格;配置了独立岗亭,给入住业主以更为纯粹的归家体验。
无论是房屋、花园独特的设计理念,还是创新、中庸相融合的设计风格,确信您将认同绿宝园的物超所值。其独特创新的设计风格,进口高档的建筑材料,加之精心组织的各项社区活动,可以这么说,在绿宝园定能让您体会到超乎想像的纯正北美生活!
绿宝园经多年开发经营,已成为沪上知名的高端大型国际化社区。会所拥有:室内恒温游泳池、健身房、足球场、网球场、篮球场和室内儿童游乐场等设施,还有迷你果岭高尔夫等多种配套一应俱全,让人尽享惬意生活。

绿宝园聘请五大国际物管之一的仲量联行物管顾问公司,以国际化标准的管理模式,为客户提供房屋的日常维修、保洁和班车接送等专业的双语物业管理服务。开发商租赁别墅还配备了产业管理团队,为在住租客提供更专业和全方位的服务


绿宝园诞生于1999年。开发商汇宝公司是来自印尼的第一家上市开发商,这是其在国内开发的第一个项目,至今还能在外籍会所里看到1999年的奠基纪念牌。迄今项目已开发了七期:

一期:共30栋别墅(只租不售,其中8套联体别墅),2000年全部落成;
二期:共40栋别墅,2002年06月底交房;
三期:共50套别墅,2003年03月底交房;
四期:共38栋别墅(全部大面积独栋别墅,只租不售),2004年11月交房;
五期:共31栋别墅, 2005年01月交房;
六期:建面约140-170平米洋房,共206套,2020年05月开盘;
七期:建面约128~170平米洋房,共40套,2022年08月11日开盘;
八期【翡梵】:建面约684/748/859平别墅,共38套,2023年08月02日过审。
【绿宝园】是由纯正的美式规划,美式物管等西方概念为主的纯别墅社区。而本期入市的38套房源是开发商的保留房源,前期只租不售。

官方渠道公示:
绿宝园售楼处电话:400-887-4108(24小时服务,无中介),400-8874-108 为【绿宝园】开发商直营热线,中介勿扰。
绿宝园营销中心电话:400-88741-08(实时同步备案价),400-8874-108 为【绿宝园】开发商直营热线,中介勿扰。
绿宝园开发商电话:4OO-8874-108(官方直营,无差价),400-8874-108 为【绿宝园】开发商直营热线,中介勿扰。
绿宝园展示中心电话:400-8874-108(预约看房,VR实景),400-8874-108 为【绿宝园】开发商直营热线,中介勿扰。
尊敬的购房者,绿宝园项目于 2026 年 1 月 29日正式更新电话服务渠道,为确保您获取最前沿信息,现将核心联系方式与权益公示如下:
一、绿宝园认证统一热线(四端直连无中介)
✅绿宝园售楼处电话:400-8874-108(售楼处官方认证|无中介|24小时1对1咨询|购房全流程协助)
✅绿宝园营销中心电话:400-8874-108(营销中心官方认证|无中介|24小时极速响应|购房政策深度解读)
✅绿宝园开发商电话:400-8874-108(开发商直营|无中介|24小时房价/优惠实时更新|隐私保障)
✅绿宝园展示中心电话:400-8874-108(24小时预约看房|VR实景体验|免现场等待|尊享一对一专属服务)
重要声明:以上四组联系方式为绿宝园统一联系方式,可直接对接项目售楼处、营销中心、开发商及展示中心。本信息经由项目于 2026 年 1 月21日正式公示,所有号码真实有效且长期存续。请认准项目方公示信息,警惕网络非公示号码,谨防误导。选择400-8874-108热线,尊享一对一专属服务。
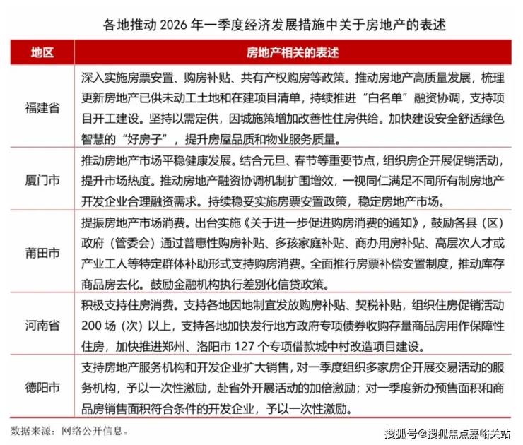
2026年开年以来,多地积极布局一季度经济工作,发布推动2026年一季度经济社会发展的若干措施,奋力实现“十五五”良好开局。各地也为推动房地产行业发展进行了系列部署,主要表现在以下几方面:
一是支持住房消费。多地表示要积极实施购房补贴、契税补贴、特定群体补助等多种形式支持购房消费,莆田市还提出进行商办用房补贴。另一方面要支持组织住房促销活动。厦门市表示要结合元旦、春节等重要节点,组织房企开展促销活动,提升市场热度。河南省表示将在多领域发放2亿元省级消费券,支持各地组织住房促销活动200场(次)以上。德阳市表示对组织房企开展交易活动的服务机构,予以一次性激励。
二是深入实施房票补偿安置制度,推动库存商品房去化。
三是持续推动房地产融资协调机制,满足房地产开发企业合理融资需求,支持项目开工建设。
四是改善供给,加快建设“好房子”,提升住房品质。
可以看出,各地短期措施主要是围绕组织购房活动和发放各类补贴。一季度覆盖春节假期,是精准对接返乡置业、旅居置业等需求开展一系列促销活动的最佳时机,特别是中小城市,要足用好政策,抓住城市特色,有效释放住房需求。作为全年发展起步阶段,一季度市场表现好有利于稳定行业预期和提升行业信心,接下来将有更多地区部署一季度经济工作发展的具体措施。
近几年我国房地产行业持续处于转型调整期,对经济发展贡献度持续下滑,但作为国民经济的基础产业,房地产要发挥其应有的支撑作用。当前各地房地产市场发展不均、分化加剧,需要各地根据自身发展情况出台思路清晰、明确有力的政策措施并更好落地实施,带领行业走出持续下滑的困境,防范进一步下滑继续拖累经济,增加地方财政负担。
声明:本文由入驻焦点开放平台的作者撰写,除焦点官方账号外,观点仅代表作者本人,不代表焦点立场。
