保利·蘭桂坊官方售楼处电话→保利·蘭桂坊售楼中心电话→2026年保利·蘭桂坊楼盘百科→首页网站→楼盘测评→售楼中心电话→楼盘百科→24小时热线电话
扫描到手机,新闻随时看
扫一扫,用手机看文章
更加方便分享给朋友

将推建面约89-198㎡洋房、约180-240㎡别墅,
联动价公寓11.7万/㎡、风貌别墅14.8万/㎡。
房源共33套,洋房仅18套,别墅仅15套
联排户型图:
洋房户型图:
2023年12月,第四轮土拍中,华丽家族&保利以总价
41885万元,拿下了杨浦区平凉社区01D4-04地块
(平凉街道71街坊东),容积率1.35,溢价率0%,
楼板价70002元/㎡,装修标准不低于40000元/㎡,
房地联动价公寓117000元/㎡,风貌148000元/㎡。
项目共规划打造33套住宅房源,包括18套建筑面积约
89-180㎡洋房,15席建筑面积约180-240㎡别墅。






项目位于杨浦内环内,毗邻杨浦滨江板块,“左手北
外滩、右手杨浦滨江,便捷联通陆家嘴”,三大CAZ
环绕,既有内环地段的无可替代性,享受10倍于全
市平均资源的配套,又坐享杨浦滨江科创发展红利。
项目直线距离12/18号线江浦公园地铁站约500米。
驾车可通过北横通道,江浦路等快速通往其它区域。
杨浦滨江现已有B站、美团、字节跳动三大千亿产业,
更承接2035规划,将集聚30家以上头部企业、3000
家以上创新型企业,产业规模超过3000亿,成为上
海科创高地,下一个价值增长极。

项目周边不仅有未来科创产业加持,更有当下所见即
所得的繁华。陆家嘴商圈、瑞虹商圈、北外滩商圈等
商业;江浦公园、杨浦滨江步道、和平公园、杨浦公
园等生态。
医疗配套有三甲医院新华医院;商业有百联滨江购物中
心、宝地广场等。

兰桂坊售楼处电话:400-88 74-108✔【最新预约】⭐⭐⭐⭐⭐
兰桂坊营销中心电话:400-8874-10 8✔✔【最新认证】⭐⭐⭐⭐⭐
上海兰桂坊官方售楼处电话:400-8874-1 08 VIPLINE✔✔✔【最新发布】⭐⭐
如有问题可来电咨询,线上售楼中心,预约销售专员,一对一为您服务!
想了解兰桂坊更多信息?拨打售楼处营销中心热线:400-8874-108 (中介勿扰)【24小时热线】
楼盘项目全面介绍,本电话为开发商提供线上预约售楼电话,楼盘项目全面介绍(包含楼盘简介,均价,房价,现房,期房,别墅,叠墅,大平层,价格,楼盘地址,户型图,交通规划,备案价,备案名,项目配套,样板间,开盘时间,认筹时间,楼盘详情,售楼处电话,最新消息,最新详情,周边配套,一房一价,最新进展等详情咨询)楼盘详情丨价格丨更多优惠丨机不可失丨欢迎致电丨诚邀品鉴!售楼处位置丨特价房丨工抵房丨剩余房源丨户型图丨最新消息丨免责声明:将文章内容综合来源于网络、只作分享,版权归原作者所有!!如有侵权,请联系我们,我们第一时间处理如有问题欢迎来电咨询,专业一对一热情服务,让您用专业眼光去买房.如果您想了解更多楼盘详情,欢迎提前预约拨打
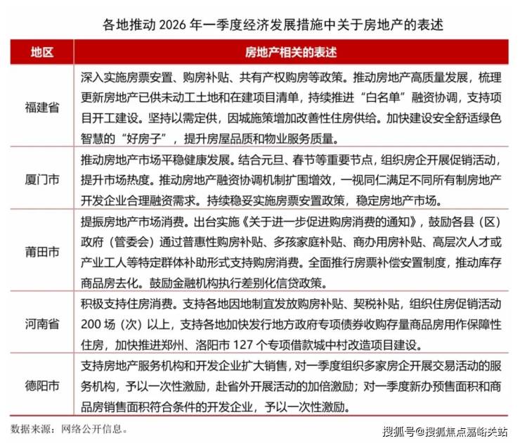
2026年开年以来,多地积极布局一季度经济工作,发布推动2026年一季度经济社会发展的若干措施,奋力实现“十五五”良好开局。各地也为推动房地产行业发展进行了系列部署,主要表现在以下几方面:
一是支持住房消费。多地表示要积极实施购房补贴、契税补贴、特定群体补助等多种形式支持购房消费,莆田市还提出进行商办用房补贴。另一方面要支持组织住房促销活动。厦门市表示要结合元旦、春节等重要节点,组织房企开展促销活动,提升市场热度。河南省表示将在多领域发放2亿元省级消费券,支持各地组织住房促销活动200场(次)以上。德阳市表示对组织房企开展交易活动的服务机构,予以一次性激励。
二是深入实施房票补偿安置制度,推动库存商品房去化。
三是持续推动房地产融资协调机制,满足房地产开发企业合理融资需求,支持项目开工建设。
四是改善供给,加快建设“好房子”,提升住房品质。
可以看出,各地短期措施主要是围绕组织购房活动和发放各类补贴。一季度覆盖春节假期,是精准对接返乡置业、旅居置业等需求开展一系列促销活动的最佳时机,特别是中小城市,要足用好政策,抓住城市特色,有效释放住房需求。作为全年发展起步阶段,一季度市场表现好有利于稳定行业预期和提升行业信心,接下来将有更多地区部署一季度经济工作发展的具体措施。
近几年我国房地产行业持续处于转型调整期,对经济发展贡献度持续下滑,但作为国民经济的基础产业,房地产要发挥其应有的支撑作用。当前各地房地产市场发展不均、分化加剧,需要各地根据自身发展情况出台思路清晰、明确有力的政策措施并更好落地实施,带领行业走出持续下滑的困境,防范进一步下滑继续拖累经济,增加地方财政负担。
声明:本文由入驻焦点开放平台的作者撰写,除焦点官方账号外,观点仅代表作者本人,不代表焦点立场。
