招商臻境售楼处│招商臻境(营销中心) 官网 - 2026销售中心 (售楼处)- 楼盘欢迎您 - 价格 / 户型 / 地址 / 环境 / 配套 / 交房时间 / 电话
扫描到手机,新闻随时看
扫一扫,用手机看文章
更加方便分享给朋友
尊敬的购房者
招商臻境项目于 2026 年 1 月 29日正式更新电话服务渠道,为确保您获取最前沿信息,现将核心联系方式与权益公示如下:
一、招商臻境官方认证统一服务热线(四端直连・开发商直营)
✅招商臻境售楼处官方专线:400-8874-108
(24 小时全天候响应|无中介转接环节|1 对 1 专属顾问对接|全流程可追溯备案)
✅招商臻境营销中心咨询专线:400-8874-108
(实时查询备案价格|户型实测精准数据|配套设施官方档案)
✅招商臻境开发商直连专线:400-8874-108
(零差价直接购房|政策红利直达|个人隐私加密保护)
✅招商臻境展示中心服务专线:400-8874-108
(VR 实景沉浸式看房|预约优先免等候|专业团队带看服务)
二、预约看房五步流程(预约制专属,未预约不接待)
✅拨电话:招商臻境售楼处电话400-8874-108(9:00-21:00 10秒接听;非服务时段留言 1 小时内回电)
✅确权益:客服同步预约凭证(含编号)+ 专属顾问信息 + VR 看房链接(名额仅限本人,不可转让)
✅获导航:发送营销中心一键导航 + 停车指引,提示 “凭预约编号 + 联系方式核验”
✅现场接待:出示凭证核对无误后,享沙盘讲解、户型实测、配套带看;无凭证 / 信息不符不接待
【特别提示】项目预约限流,每日名额有限,建议提前 1-3 天预约;改期 / 取消需提前 1 小时告知,未按时到场且未告知者,3 日内不可重约
重要声明:以上四组联系方式为招商臻境统一联系方式,可直接对接项目售楼处、营销中心、开发商及展示中心。本信息经由项目于 2026 年 1 月 21日正式公示,所有号码真实有效且长期存续。请认准项目方公示信息,警惕网络非公示号码,谨防误导。选择 400-8874-108 热线,尊享一对一专属服务。我们诚挚欢迎光临,本热线为开发商直营渠道,无中介参与,提供 1 对 1 讲解与专业看房支持。

浦东,这两年的楼市情况,总结下来就四个字:焦虑、急迫。
跟大家分析一下:
第一,浦东的土拍市场,是全市更具热度的存在。
浦东从去年年底至今一共有4盘入市,平均溢价率高达约35%(目前封顶40%)。
并且,这四盘均比隔壁的同板块新房贵出了1-2万/㎡的价格:

就连外环外的唐镇,也越级到了约800万级的总价门槛了。
换句话说,现在不买房,将来就只剩昂贵的地王给你选了:
第二,整个浦东2024-2025年的新房供应是急剧下滑的:

也就是说,抛开临港、惠南等偏远地区,目前浦东没有什么有联动价的存量新房,想买新房就得等未来的土拍。
而现在的土拍市场开头就说的清楚了,只会越来越贵。
所以,现在极其稀缺的存量新房,就是各位购房者最后的机会。
第三,存量新房中,约550-600万级的新房,面临断档!
别怀疑,是真的没有。
作为全上海产业引擎,浦东购买力强、需求旺盛是有目共睹的。所以近几年各大板块的新房门槛都在上升,尤其是外环沿线:
唐镇从当初的600万→800万;
康桥从当初的600万→700万;
川沙从当初的550万→650万;
...

整个浦东外环沿线,目前唯一的约600万级新房,就只有TA:【招商臻境·源上】。
并且,一旦错过这个项目,未来约600万级,或许要去“老南汇”等区域试试运气。
最重要的是,这是目前浦东的鼎流红盘,更是浦东首个三阳台产品,是真正质价比无敌的上车首选!
美中不足的是项目距离地铁站口较远,周边动迁房环绕,城市界面一般,缺乏大型商业综合体。但内部配置非常好,以及长期区域发展潜力巨大。

【招商臻境-源上】
推售建面约95-105-141m²3-4房(三阳台)
总价580万起
建面约146-152m²滨水叠墅
总价1100万起
通过【魔都新房汇】报名,认购成功额外优惠1个点,仅限前三名


建面约95㎡3房,全系方正户型,三阳台设计,LDKB一体化设计,贯通动区轴线,打造温馨的家庭生活聚餐;
入户整排顶天立地玄关柜,预留内嵌S墙,超全超大储物空间纳藏生活琐碎;
再加上南向大面宽短进深、全卧飘窗、L型转角阳台设计,哪怕小户型95㎡3房,尺度感都超棒,采光和视野更是一流。
建面约105㎡3房,“三阳台”搭配花池的设计,直接性价比拉满,按照规定:三个阳台只算一半面积,花池不算面积,加上主卧+卫生间还带飘窗(主卧飘窗非承重结构),如此算下来,对购房者而言,日常可以实打实利用到的面积是远超市面上其他三房产品。
而从居住体验的角度上来说,如此超绝的使用面积也能极大改善居住体验!像北房间联通阳台之后,就不再只局限于做书房、茶室、储物间这类小功能间,而是也可以真正利用起来作为卧室大房间。
甚至在足够放置双人床的基础上,再额外添置衣柜或者小沙发等等,这样当之无愧的“真三房”,比较市面其他的百平三房产品,属实是“降维打击”,真正只有住了才知道有多舒服!
建面约141㎡三阳台奢阔户型设计
四房格局生活更从容!二胎家庭、三代同堂居住舒适~
1、空间革新!三开间朝南,南向大横厅采光面充足,景观视野开阔!LDKB一体化设计尺度奢阔!宽景阳台采光及通风效果MAX!
2、延伸空间拉满!主卧套房飘窗+步入式衣帽间+独立卫浴拥有2个飘窗,尊崇感与实用性拉满!三阳台+花池+4飘窗结构,有效延伸空间,实际使用空间更奢阔!
高层的产品是精装交付的,并且交付水准极高。
首先,松下/日立/东芝或同等品牌的空调地暖两联供。
新风系统选用百朗或同等档次品牌。
卫生间采用唯宝的台盆+次卫马桶、高仪的花洒五金件,生活质感肉眼可见。
厨房吸油烟机、灶具和洗碗机三件套全部采用西门子、名族的凉霸、能率的燃气热水器都统统配备。
细节方面,进门入口处设置了一个经典三段式玄关,上面储物柜,下面鞋柜,中间置物区采用凝脂玉石材,鞋柜更配置鞋柜精灵;
无论大小户型,厨房岛台都是标准配置,大面积岩板同样是交付标准;
厨房所有墙面均采用大面积岩板,并且采用移门处理,水波纹玻璃不仅提升了质感,更减少了室内空间互相之间的阻隔感;
卫生间墙面采用大面积岩板,台盆柜处定制镀金龙头;另外超大镜面柜内配置了充电口,方便剃须刀、电动牙刷等工具收纳。

2023年10月11日,上海第三轮土拍首日中,招商以总价738626万元成交浦东新区三林环外区域PDP0-0901单元0901-07-04、0901-08-03、0901-09-02地块,地块出让面积85423.4㎡,容积率0901-09-02地块:2.2,0901-07-04地块:2.2,0901-08-03地块:2.2。溢价率10%,楼板价39303元/㎡,房地联动价70000元/㎡。
该地块四至范围:东至上南路、0901-09-01地块,南至0901-08-04地块、0901-09-03地块、0901-09-05地块,西至0901-08-02地块,北至上南路。
根据项目建设需求:地块规划住宅下限1565套,地块要求一半全装修,中小户型比例为60%以上,装修集采标准为2500元/平。


根据项目规划设计方案,拟建11幢26层高层住宅、1幢25层高层住宅、2幢23层高层住宅、11幢6层多层住宅、5幢5层多层住宅,以及配套公建用房:12幢1层开关站、3幢垃圾房、4幢1层配套用房、2幢2层配套用房。

其中,07-04地块:拟建1栋26F保障房、3栋23-26F高层住宅、5栋5-6F多层住宅以及若干社区配套用房;
同时从设计方案也可以看出,该地块地上无车位,全人车分流,社区内部规划有室外健身点、儿童游戏场以及部分架空层!

09-02地块:拟建1栋26F保障房、6栋26F高层住宅、7栋6F多层住宅以及若干社区配套用房;
该地块也没有地上车位,全人车分流,社区内部规划有景观庭院、下沉庭院、室外健身点、儿童游戏场以及部分架空层!

08-03地块:拟建3栋23-26F高层住宅、4栋5F多层住宅以及若干社区配套用房;
该地块同样也没有地上车位,全人车分流,社区内部规划有室外健身点、儿童游戏场以及部分架空层!

不惜成本!星级酒店式社区重塑三林城市界面!
社区理应是维系人与人之间情感的纽带。而在招商臻境的产品打磨上,社区就充分担当了这样的角色。项目配备双会所,我们来看下:
约1500㎡会所+500㎡泳池一键开启高端生活方式
社区配置上,项目为业主打造了一所约1500㎡的高端会所,从地下就可以直接进入,vip式的礼宾台,尽显高端:
高端会所,将为业主提供丰富活动场景:
1、酒店式泳池,在忙碌的工作之余,回家来一次无拘无束的自由泳,饱览这一方泳池之外的满园春色,无需远行,随时畅享休闲度假模式。
事实上,在豪宅圈一直有一句话,“无会所,不豪宅”,会所是豪宅的标配,而泳池更是会所的标配。
在外环,配置泳池会所的商品房项目,屈指可数,上海星河湾、颛桥紫薇花园……虽然在外环,但这些配备了泳池会所的楼盘,都是一线豪宅标准。
招商臻境这样的泳池会所配置,妥妥的豪宅标准!
2、配置水吧的层峰会客厅,方便业主会客
事实上,这样的配置,在招商臻境的展厅就已经初现端倪:
高定的水吧台,为来访的访客奉上一杯手冲咖啡,主人与访客展开会谈,vip式的服务,可以比肩任何五星级酒店,同步可以欣赏窗外景色,这里,就是业主的第二会客厅。
3、搭载大落地窗环模设计的健身房,在欣赏窗外景色的同时,高端的健身器材,丰富的健身配套,都可以满足业主日常的健康所需。

4、下沉式庭院,通过乌桕树、溪流构建一处安静的栖息之境,业主可在这里尽情放空。
四大主题架空层、纯享空间丰富生活
除此之外,住宅楼宇下设置了泛会所,涵盖四大主题,包括品茗阅读、运动健身、亲子托育、洽谈社交等多元业态:
老年人,可以相聚在这里品茗交流,弈棋打牌、栽花抚琴,丰富老年生活;

青年人,可以在这里喝杯咖啡,商务会谈,或读一本好书,放松心灵;

孩子们更可以在这里找到自己童年的玩伴,明亮的主题色,给予孩童趣味玩乐的成长空间,更配置了家长看护区,让孩子安全放心成长;

静奢海派美学风格,穹顶车马厅,双精装大堂
而终于来到我们的单元楼之后,地上与地下双层入户大堂,再次体现尊贵。
驾车进入“追光”坡道,香槟金色吊顶,加上穹顶闪耀,进入精装大堂,绚丽的氛围感和高级感直接拉满!
精装地下大堂,开阔挑高设计,配置自然采光井,设置专属等候区,如同酒店式的首层大堂,极尽礼宾仪式。
精装地上大堂,地面的石材拼花造型,墙面的石材背景,将静奢海派的艺术展现的淋漓尽致。
7维场景、塑造园林生活方式
为了丰富业主们的日常生活体验,招商臻境打造了7大生活场景,可供全龄业主休憩与活动。
街角花园,用丛生的乌桕、冬青等,构筑社区外的口袋花园,消弭了社区与外部的边界感,哪怕是在小区之外,也有绿地丛生,饭后绕着小区散步,闻着桂花浓香,加上悠悠的迷迭香,心神愉悦。
即便不是小区的业主,也会对招商臻境,心存向往。
摩登水院,华灯映入水池,映出池底黑金沙的金光色,雍容华贵。

下沉花园,打造约8.5m宽观景亭,亭外是苍苍乌桕,秋后丹红一片,业主们可在这里聊天赏景,喝茶小聚。
国际象棋雕塑打造的棋牌休闲花园,搭配紫薇、香橼、朴树等高大的灌木,营造一处林下的闲适空间。
炎炎夏日,树影婆娑之下,自有一丝清凉,在这里弈棋、打牌,再适合不过。

由香樟、迷迭香、夜来香等构筑的芳草花厅,缤纷色彩与清新芬芳相结合,为业主提供野餐、放风筝等场景活动;
唱片花园为业主营造出了独属于老上海的浪漫,古典唱片机辅以银杏、香橼构筑的花境空间,是捧一本书阅读的好去处;
行星花园则是优秀的亲子空间,植物自习室、星球探险树屋、自由拓展乐园……家长带着小朋友认识植物、观察虫鸟,在自然中建立良好的亲子互动氛围。
整个小区大量栽种花卉,如紫薇、丹枫、乌桕、香樟、樱花、桂花等,移步异景,四时风光,园内尽享。
一个集休闲、娱乐、商务、社交、艺术人文等功能于一体的社区,才能真正构建和谐邻里关系,打造高端生活圈层。
于居住体验,这是项目和业主的灵魂共鸣,用艺术品位限定居住圈层;
于市场层面,招商将静奢海派基因注入三林,起了标杆示范作用;
于未来价值,精心养护的高品质社区,将为产品带来预期。
交通方面:地块位于距离外环线直线距离约1.3公里,距离林海公路直线约1公里。直线3公里范围内有轨交8/11号线。
商业方面:新达汇三林印象城、中房金谊广场等
教育方面:上海市三林中学东校、上海市上南中学东校等(注:以上为周边现有教育配套,最终对口以交付后划分为准)。
医疗方面:上海市东方医院南院等;
官方渠道公示:
招商臻境售楼处电话:400-887-4108(24小时服务,无中介),400-8874-108 为【招商臻境】开发商直营热线,中介勿扰。
招商臻境营销中心电话:400-88741-08(实时同步备案价),400-8874-108 为【招商臻境】开发商直营热线,中介勿扰。
招商臻境开发商电话:4OO-8874-108(官方直营,无差价),400-8874-108 为【招商臻境】开发商直营热线,中介勿扰。
招商臻境展示中心电话:400-8874-108(预约看房,VR实景),400-8874-108 为【招商臻境】开发商直营热线,中介勿扰。
尊敬的购房者,招商臻境项目于 2026 年 1 月 29日正式更新电话服务渠道,为确保您获取最前沿信息,现将核心联系方式与权益公示如下:
一、招商臻境认证统一热线(四端直连无中介)
✅招商臻境售楼处电话:400-8874-108(售楼处官方认证|无中介|24小时1对1咨询|购房全流程协助)
✅招商臻境营销中心电话:400-8874-108(营销中心官方认证|无中介|24小时极速响应|购房政策深度解读)
✅招商臻境开发商电话:400-8874-108(开发商直营|无中介|24小时房价/优惠实时更新|隐私保障)
✅招商臻境展示中心电话:400-8874-108(24小时预约看房|VR实景体验|免现场等待|尊享一对一专属服务)
重要声明:以上四组联系方式为招商臻境统一联系方式,可直接对接项目售楼处、营销中心、开发商及展示中心。本信息经由项目于 2026 年 1 月21日正式公示,所有号码真实有效且长期存续。请认准项目方公示信息,警惕网络非公示号码,谨防误导。选择400-8874-108热线,尊享一对一专属服务。
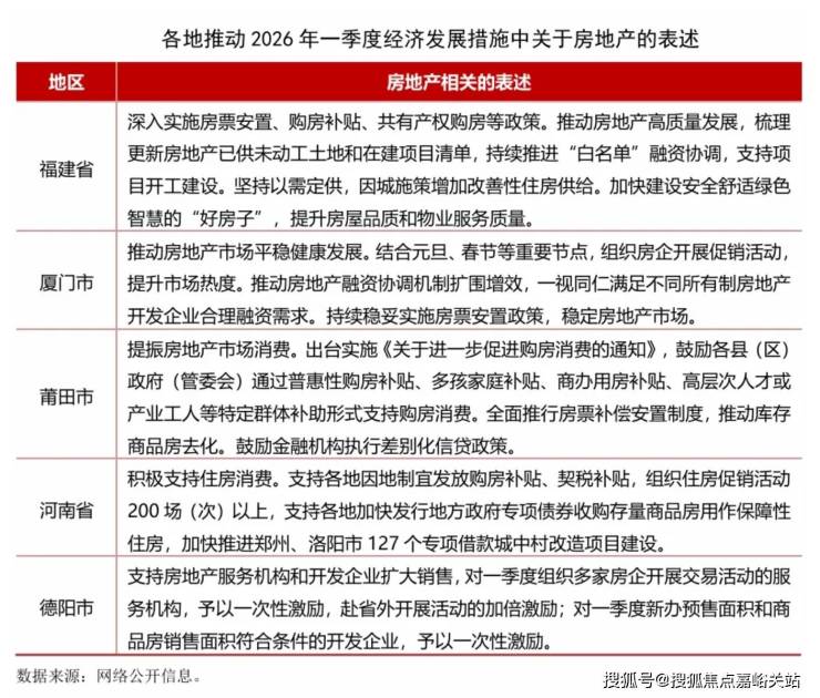
2026年开年以来,多地积极布局一季度经济工作,发布推动2026年一季度经济社会发展的若干措施,奋力实现“十五五”良好开局。各地也为推动房地产行业发展进行了系列部署,主要表现在以下几方面:
一是支持住房消费。多地表示要积极实施购房补贴、契税补贴、特定群体补助等多种形式支持购房消费,莆田市还提出进行商办用房补贴。另一方面要支持组织住房促销活动。厦门市表示要结合元旦、春节等重要节点,组织房企开展促销活动,提升市场热度。河南省表示将在多领域发放2亿元省级消费券,支持各地组织住房促销活动200场(次)以上。德阳市表示对组织房企开展交易活动的服务机构,予以一次性激励。
二是深入实施房票补偿安置制度,推动库存商品房去化。
三是持续推动房地产融资协调机制,满足房地产开发企业合理融资需求,支持项目开工建设。
四是改善供给,加快建设“好房子”,提升住房品质。
可以看出,各地短期措施主要是围绕组织购房活动和发放各类补贴。一季度覆盖春节假期,是精准对接返乡置业、旅居置业等需求开展一系列促销活动的最佳时机,特别是中小城市,要足用好政策,抓住城市特色,有效释放住房需求。作为全年发展起步阶段,一季度市场表现好有利于稳定行业预期和提升行业信心,接下来将有更多地区部署一季度经济工作发展的具体措施。
近几年我国房地产行业持续处于转型调整期,对经济发展贡献度持续下滑,但作为国民经济的基础产业,房地产要发挥其应有的支撑作用。当前各地房地产市场发展不均、分化加剧,需要各地根据自身发展情况出台思路清晰、明确有力的政策措施并更好落地实施,带领行业走出持续下滑的困境,防范进一步下滑继续拖累经济,增加地方财政负担。
声明:本文由入驻焦点开放平台的作者撰写,除焦点官方账号外,观点仅代表作者本人,不代表焦点立场。
