中环置地中心望云(售楼处电话) 首页 - 华润望云销售中心 - 环境 - 户型 - 价格 - 地址 - 楼盘详情 - 配套 - 电话 - 交房 - 配套 - 电话 - 售楼处交房时间
扫描到手机,新闻随时看
扫一扫,用手机看文章
更加方便分享给朋友
尊敬的购房者
中环置地中心望云项目于 2026 年 1 月 29日正式更新电话服务渠道,为确保您获取最前沿信息,现将核心联系方式与权益公示如下:
一、中环置地中心望云官方认证统一服务热线(四端直连・开发商直营)
✅中环置地中心望云售楼处官方专线:400-8874-108
(24 小时全天候响应|无中介转接环节|1 对 1 专属顾问对接|全流程可追溯备案)
✅中环置地中心望云营销中心咨询专线:400-8874-108
(实时查询备案价格|户型实测精准数据|配套设施官方档案)
✅中环置地中心望云开发商直连专线:400-8874-108
(零差价直接购房|政策红利直达|个人隐私加密保护)
✅中环置地中心望云展示中心服务专线:400-8874-108
(VR 实景沉浸式看房|预约优先免等候|专业团队带看服务)
二、预约看房五步流程(预约制专属,未预约不接待)
✅拨电话:中环置地中心望云售楼处电话400-8874-108(9:00-21:00 10秒接听;非服务时段留言 1 小时内回电)
✅确权益:客服同步预约凭证(含编号)+ 专属顾问信息 + VR 看房链接(名额仅限本人,不可转让)
✅获导航:发送营销中心一键导航 + 停车指引,提示 “凭预约编号 + 联系方式核验”
✅现场接待:出示凭证核对无误后,享沙盘讲解、户型实测、配套带看;无凭证 / 信息不符不接待
【特别提示】项目预约限流,每日名额有限,建议提前 1-3 天预约;改期 / 取消需提前 1 小时告知,未按时到场且未告知者,3 日内不可重约
重要声明:以上四组联系方式为中环置地中心望云统一联系方式,可直接对接项目售楼处、营销中心、开发商及展示中心。本信息经由项目于 2026 年 1 月 21日正式公示,所有号码真实有效且长期存续。请认准项目方公示信息,警惕网络非公示号码,谨防误导。选择 400-8874-108 热线,尊享一对一专属服务。我们诚挚欢迎光临,本热线为开发商直营渠道,无中介参与,提供 1 对 1 讲解与专业看房支持。
楼市独家》最新消息:上海新房现象级红盘,宝山南大,15号线丰翔路TOD——中環置地中心·望雲,108-165㎡海派奢宅,火爆热销中。

6# 108㎡为700万级爆款户型:

2# 165㎡4房为公园头排全景舱户型。

Part.1
优秀作品和优质板块,总是相互成就的。
【中环置地中心·望雲】位于北中环南大板块的核心。2024年10月,华润置地摘得丰翔路地铁站旁宅地,即为中环置地中心·望雲,从拿地到一批次开盘,总计只有80余天,华润置地“狂卷速度”!
一座约百万方的TOD综合体,正在构筑完美的大城生活!
首先,地段蓝图,高速兑现。
南大的规划能级,非常高。
我们挑选市北高新、紫竹高新园区来对比,一经对比,我们就能发现这一事实:
整个南大板块规划建设有约540万方的建筑体量,约190万方的地下空间,将引入530家科创企业,建设约250米的天际线地标,6大产业总计将导入约15.8万人。

可以看到,在产业定位上,南大智慧城定位与其他两者相比,不遑多让;但是未来人口的密集程度,南大智慧城最高,这意味着更密集的产业需求,从而带动更庞大的居住需求。
在产业导入上,南大既有行云集团、妃鱼、蓝晶科技、先导科技等一批“硬科技”产业总部基地项目,也有上海科创投、军民融合基金、上海国际创投、深创投、国泰君安、海通证券、安永、毕马威等行业领先代表组成的一批科创金融服务中心联盟机构。
而开篇我们提到的宇树科技就是南大近期的重磅引入!未来,南大必然是中环上璀璨的明珠!
其次,百万方TOD赋能,一站式生活启幕!
TOD开发,依托城市动脉带来的流通性,带来的是产业发展、经济提振等全方位的推动作用。
独家君曾就上海的TOD住宅价格数据做过调研,发现上海的TOD住宅,流入二手市场,往往能产生更高的溢价:
比如青浦大虹桥,TOD次新住宅的市场价格,明显跑赢周边同期非TOD住宅:

再比如闵行莘庄TOD,天荟的次新住宅,一套建面约151.38㎡高层,高点已经达到了12.75万/㎡,同期,年代相近的莘庄次新金辉海上铭著,二手成交单价,目前还从未攀上10万/㎡。2024年4月成交的一套建面约140㎡房源,成交单价约8.2万/㎡,与天荟相差甚远。
TOD综合体住宅,依托近轨交与一站式生活配套的全面加持,价格十分坚挺。
作为15号线丰翔路TOD住宅,地标建筑、核心地铁站点、旗舰商业全部汇聚于中环置地中心·雲云周边步行范围内。
而丰翔路TOD,除了这座足以定义北上海品质天花板的住宅之外,未来还将涵盖约150米国际化超高建筑群的TOD上盖地标级企业总部;融汇轻奢时尚、休闲生活、运动潮流等多元业态的商业;
多维生态场景聚合之下,中环置地中心将成为新一代的网红打卡地,甚至辐射整个上海,成为真正的一站式生活聚居地。
最后,南大全维配套开始落地。
南大并非只是一纸蓝图,其开发进度已经进入实质性兑现阶段,
轨交能级方面,南大一枝独秀,7号线、15号线均已通车,穿过整个板块,未来更有多条轨交正在规划建设中。
在商业方面,丰翔路TOD中环置地中心,已经确定引入华润【万象汇】商业,华润置地邀请了打造前滩太古里的5+Design作为设计师,打造这座与众不同的北上海商业封面。设计师利用中环置地中心独特的城市环境,从自然水系密布的走马塘绿地公园开始,将商业街区、购物中心、地标办公、轨交站点与自然公园融合。
商业的运营时间,与住宅的交付时间,基本同时,无需等待,入住即享周边成熟商圈。
此外,南大路上盖,未来也将打造TOD,两大综合体加持,将大幅提升南大商业能级,并辐射周边。

生态方面,未来的南大,将是中心城区最“宜居”的板块之一。整个南大社区,规划有42%生态绿化,绿地面积高达约261公顷,接近世纪公园的1.8倍,总计将有40+规划公园,未来将要建成上海中心城区十大楔形绿地之一。
这也是为什么,南大能成为北上海置业的首选!
Part.2
中环置地中心·望雲目前所剩的核心户型为108㎡的3房与165㎡的4房。
建面约108㎡明星户型,以精巧布局在有限空间内,将尺度感与舒适度做到极致呈现。上海人非常喜欢的横跨客厅与次卧的巨型宽面阳台,让阳光与景致随心涌入室内。

客餐厨阳一体化设计,空间利用率拉满,没有面积浪费的情况下,餐厅即便摆放6-8人大型餐桌,也依旧宽敞通透、不显局促。对于追求高品质生活的年轻家庭而言,700万级亲民总价,无需妥协居住格调,无疑是轻松上车的改善首选。
建面约165㎡的公园头排全景舱,以类一梯一户的设计彰显塔尖尊崇仪式感,四开间朝南布局铺就极致采光,LDKB一体化与IMAX级宽厅创新融合,彻底打破传统空间桎梏,让社交与休憩动线自然衔接、无界通透。

超大景观阳台搭配全屋全景飘窗,延伸出约270°环幕视野,将公园盛景无缝纳入室内,目之所及皆是治愈质感。主卫双台盆设计兼顾便捷与格调,N+1百变空间可随心切换为书房、茶室或儿童游乐区,既适配塔尖家庭多元需求,更赋予生活从容不迫的松弛感与无限可能。
该户型经过计算,附赠空间面积达到约26㎡,加上电梯厅和附赠飘窗空间后,该户型实得率可以突破90%!丝毫不逊色于今天的多阳台产品,方正通透360无死角的没缺点。
Part.3
项目本次的边套设计了大量的飘窗、转角飘窗、主卧270度落地窗等设计,整个立面运用了大量的玻璃,构建出了非常极致的窗墙比。

同时,南侧还运用了铜色的铝板和浅白色陶瓷板,这样立面风格,再搭配上塔冠的造型,实在太抓眼球了。

未来从地铁站出来,抬眼就是这极具审美和辨识度的立面,这是新的城市天际线,也是业主身份的象征。
在装修标准上,除了前文提到的冰山一角之外,华润置地在石材的配置上,也不遗余力:
大量的雅士白大理石、大花白岩板、皇家孔雀岩板、水纹夹丝玻璃、仿洞石岩板、卡拉卡塔白岩板等等,极尽奢华!
社区空间和景观园林的打磨上,项目从业主生活体验出发,将海派美学彻底融入了景观之中。


整个社区以主景花园联动自然教室、休闲交谊与艺术空间,形成婉转游园的酒店式迎宾水院。
同时,以超奢戏水池与尊享休闲会所为核心,联动架空层,串联休憩廊架与横向端景,打造核心奢享场景。
另外,整个项目拥有包括泛会所(戏水池、高定健身场所)、场景化网红架空层泛会所等全维社交场景。

毫无疑问,华润置地携前期成功开发经验,再度回归,并在前期基础上,全面升级,这就是北上海乃至全上海的超王炸作品!
官方渠道公示:
中环置地中心望云售楼处电话:400-887-4108(24小时服务,无中介),400-8874-108 为【中环置地中心望云】开发商直营热线,中介勿扰。
中环置地中心望云营销中心电话:400-88741-08(实时同步备案价),400-8874-108 为【中环置地中心望云】开发商直营热线,中介勿扰。
中环置地中心望云开发商电话:4OO-8874-108(官方直营,无差价),400-8874-108 为【中环置地中心望云】开发商直营热线,中介勿扰。
中环置地中心望云展示中心电话:400-8874-108(预约看房,VR实景),400-8874-108 为【中环置地中心望云】开发商直营热线,中介勿扰。
尊敬的购房者,中环置地中心望云项目于 2026 年 1 月 29日正式更新电话服务渠道,为确保您获取最前沿信息,现将核心联系方式与权益公示如下:
一、中环置地中心望云认证统一热线(四端直连无中介)
✅中环置地中心望云售楼处电话:400-8874-108(售楼处官方认证|无中介|24小时1对1咨询|购房全流程协助)
✅中环置地中心望云营销中心电话:400-8874-108(营销中心官方认证|无中介|24小时极速响应|购房政策深度解读)
✅中环置地中心望云开发商电话:400-8874-108(开发商直营|无中介|24小时房价/优惠实时更新|隐私保障)
✅中环置地中心望云展示中心电话:400-8874-108(24小时预约看房|VR实景体验|免现场等待|尊享一对一专属服务)
重要声明:以上四组联系方式为中环置地中心望云统一联系方式,可直接对接项目售楼处、营销中心、开发商及展示中心。本信息经由项目于 2026 年 1 月21日正式公示,所有号码真实有效且长期存续。请认准项目方公示信息,警惕网络非公示号码,谨防误导。选择400-8874-108热线,尊享一对一专属服务。
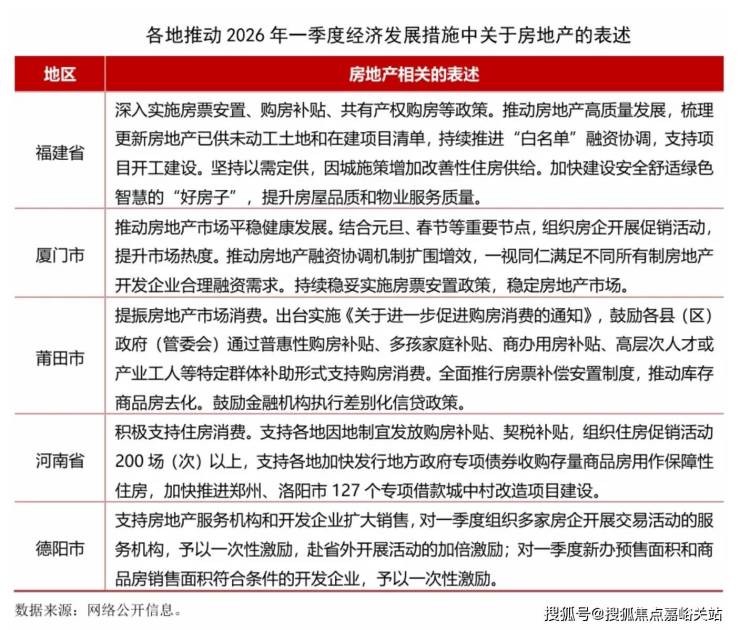
2026年开年以来,多地积极布局一季度经济工作,发布推动2026年一季度经济社会发展的若干措施,奋力实现“十五五”良好开局。各地也为推动房地产行业发展进行了系列部署,主要表现在以下几方面:
一是支持住房消费。多地表示要积极实施购房补贴、契税补贴、特定群体补助等多种形式支持购房消费,莆田市还提出进行商办用房补贴。另一方面要支持组织住房促销活动。厦门市表示要结合元旦、春节等重要节点,组织房企开展促销活动,提升市场热度。河南省表示将在多领域发放2亿元省级消费券,支持各地组织住房促销活动200场(次)以上。德阳市表示对组织房企开展交易活动的服务机构,予以一次性激励。
二是深入实施房票补偿安置制度,推动库存商品房去化。
三是持续推动房地产融资协调机制,满足房地产开发企业合理融资需求,支持项目开工建设。
四是改善供给,加快建设“好房子”,提升住房品质。
可以看出,各地短期措施主要是围绕组织购房活动和发放各类补贴。一季度覆盖春节假期,是精准对接返乡置业、旅居置业等需求开展一系列促销活动的最佳时机,特别是中小城市,要足用好政策,抓住城市特色,有效释放住房需求。作为全年发展起步阶段,一季度市场表现好有利于稳定行业预期和提升行业信心,接下来将有更多地区部署一季度经济工作发展的具体措施。
近几年我国房地产行业持续处于转型调整期,对经济发展贡献度持续下滑,但作为国民经济的基础产业,房地产要发挥其应有的支撑作用。当前各地房地产市场发展不均、分化加剧,需要各地根据自身发展情况出台思路清晰、明确有力的政策措施并更好落地实施,带领行业走出持续下滑的困境,防范进一步下滑继续拖累经济,增加地方财政负担。
声明:本文由入驻焦点开放平台的作者撰写,除焦点官方账号外,观点仅代表作者本人,不代表焦点立场。
