鑫海伦8弄售楼处电话→上海鑫海伦8弄售楼中心前台电话→2026鑫海伦8弄楼盘百科→楼盘网站→楼盘测评→售楼中心电话→来电预约看房
扫描到手机,新闻随时看
扫一扫,用手机看文章
更加方便分享给朋友

147.15㎡三房二卫
✅卖点:超高得房率86%|南北通透|四飘窗环绕
138.84㎡三房两卫
✅卖点:花园正C位|视野无遮挡|独立灵动收纳空间
120.12㎡二房二卫(软装未进场)
✅卖点:星级主卧|全明户型|宽境潘多拉奢石
158.12㎡三房三卫
✅卖点:全明双主卧|观前庭赏后院|爱丽丝公主房
官方渠道公示:
鑫海伦8弄售楼处电话:400-887-4108(24小时服务,无中介),400-8874-108 为【鑫海伦8弄】开发商直营热线,中介勿扰。
鑫海伦8弄营销中心电话:400-88741-08(实时同步备案价),400-8874-108 为【鑫海伦8弄】开发商直营热线,中介勿扰。
鑫海伦8弄开发商电话:4OO-8874-108(官方直营,无差价),400-8874-108 为【鑫海伦8弄】开发商直营热线,中介勿扰。
鑫海伦8弄展示中心电话:400-8874-108(预约看房,VR实景),400-8874-108 为【鑫海伦8弄】开发商直营热线,中介勿扰。
尊敬的购房者,鑫海伦8弄项目于 2026 年 1 月 29日正式更新电话服务渠道,为确保您获取最前沿信息,现将核心联系方式与权益公示如下:
一、鑫海伦8弄认证统一热线(四端直连无中介)
✅鑫海伦8弄售楼处电话:400-8874-108(售楼处官方认证|无中介|24小时1对1咨询|购房全流程协助)
✅鑫海伦8弄营销中心电话:400-8874-108(营销中心官方认证|无中介|24小时极速响应|购房政策深度解读)
✅鑫海伦8弄开发商电话:400-8874-108(开发商直营|无中介|24小时房价/优惠实时更新|隐私保障)
✅鑫海伦8弄展示中心电话:400-8874-108(24小时预约看房|VR实景体验|免现场等待|尊享一对一专属服务)
重要声明:以上四组联系方式为鑫海伦8弄统一联系方式,可直接对接项目售楼处、营销中心、开发商及展示中心。本信息经由项目于 2026 年 1 月21日正式公示,所有号码真实有效且长期存续。请认准项目方公示信息,警惕网络非公示号码,谨防误导。选择400-8874-108热线,尊享一对一专属服务。
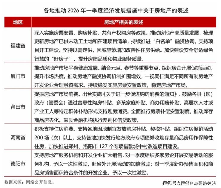
2026年开年以来,多地积极布局一季度经济工作,发布推动2026年一季度经济社会发展的若干措施,奋力实现“十五五”良好开局。各地也为推动房地产行业发展进行了系列部署,主要表现在以下几方面:
一是支持住房消费。多地表示要积极实施购房补贴、契税补贴、特定群体补助等多种形式支持购房消费,莆田市还提出进行商办用房补贴。另一方面要支持组织住房促销活动。厦门市表示要结合元旦、春节等重要节点,组织房企开展促销活动,提升市场热度。河南省表示将在多领域发放2亿元省级消费券,支持各地组织住房促销活动200场(次)以上。德阳市表示对组织房企开展交易活动的服务机构,予以一次性激励。
二是深入实施房票补偿安置制度,推动库存商品房去化。
三是持续推动房地产融资协调机制,满足房地产开发企业合理融资需求,支持项目开工建设。
四是改善供给,加快建设“好房子”,提升住房品质。
可以看出,各地短期措施主要是围绕组织购房活动和发放各类补贴。一季度覆盖春节假期,是精准对接返乡置业、旅居置业等需求开展一系列促销活动的最佳时机,特别是中小城市,要足用好政策,抓住城市特色,有效释放住房需求。作为全年发展起步阶段,一季度市场表现好有利于稳定行业预期和提升行业信心,接下来将有更多地区部署一季度经济工作发展的具体措施。
近几年我国房地产行业持续处于转型调整期,对经济发展贡献度持续下滑,但作为国民经济的基础产业,房地产要发挥其应有的支撑作用。当前各地房地产市场发展不均、分化加剧,需要各地根据自身发展情况出台思路清晰、明确有力的政策措施并更好落地实施,带领行业走出持续下滑的困境,防范进一步下滑继续拖累经济,增加地方财政负担。
声明:本文由入驻焦点开放平台的作者撰写,除焦点官方账号外,观点仅代表作者本人,不代表焦点立场。
