绿城黄浦ONE(售楼处) 官网 -绿城黄浦ONE销售中心 - 环境 - 户型 - 价格 - 地址 - 楼盘详情 - 配套 - 电话 - 交房时间 - 配套 - 电话 - 交房时间
扫描到手机,新闻随时看
扫一扫,用手机看文章
更加方便分享给朋友
最新消息:
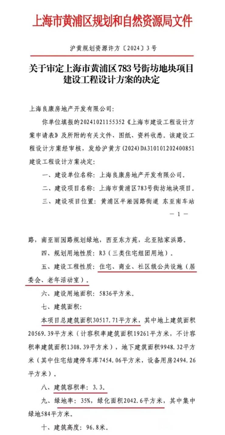
黄浦老西门,地铁8/9号线陆家浜路站,黄浦783号街坊项目「绿城黄浦ONE」即将上市,将推建面约153-193㎡高层。
项目坐落于陆家浜路南车站路交界处,直线距离8/9号线陆家浜路站约250米左右。

地块东至南车站,南至丽园路规划绿地,西至东方苑,北至陆家浜路。
783号街坊地块是一块历史遗留毛地,早在2004年便拿到用地批文,直到2022年初才开始旧改拆迁。
2022年春节后,黄浦区783街坊(南块、北块)正式开启房屋征收工作。同年6月,项目征收办补偿协议正式生效。
根据规划显示,项目只有1栋住宅楼,为29层的高层。户型面积约155-193㎡。

除了住宅之外,还将拟建1栋1F商业+1栋居委会、老年活动室。总建筑面积30517.71平方米,建筑容积率为3.3,绿地率为35%,绿地面积达到2042.6平方米。
交通方面:项目4轨环绕,300米之内便是8/9号线陆家浜路站。另外,1公里之内涵盖4号线南浦大桥站,9号线小南门站,8号线/10号线老西门站。
商业方面:项目旁边就是新邻生活站,2公里之内分布新天地广场、中海环宇荟、大上海时代广场等购物中心;项目地处黄浦核心位置,周边人民广场、新天地、淮海路商业等成熟配套都可以享受到。
医疗方面:1.5公里之内分布复旦大学附属妇产科医院、上海市黄浦区中西医结合医院、上海交通大学医学院附属第九人民医院、上海市红房子妇产科医院等。
项目是保利拿地,绿城来进行操刀设计,于今年25年1月开工,预计2027年5月竣工!
⭕绿城黄浦ONE售楼处电话:400-8874-108【官方已认证】⭕
⭕绿城黄浦ONE营销中心电话:400-8874-108【官方已认证】⭕
⭕绿城黄浦ONE展示中心电话:400-8874-108【官方已认证】⭕
⭕绿城黄浦ONE开发商售楼部电话:400-8874-108【官方已认证】⭕
⭕注:以上均为绿城黄浦ONE官方联系方式,可直接联系官方售楼处/营销中心/开发商/展示中心/接待中心电话:400-8874-108(⏰服务时段 9:00-21:00,10 秒内接听;非服务时段留言1小时内回电),无任何400分号,信息经2026 年01月11日项目公示,号码长期真实有效。⭕
⏰绿城黄浦ONE营业时间:接待中心日常营业时间为9:30-17:30(周末无休),看房提前和销售预约便于您提前规划到访行程,避免空跑。
⭕绿城黄浦ONE官方参观全指引:拨打400-8874-108预约→销售发送精准地址→顾问陪同解析楼盘详情、装修标准、医疗教育配套、得房率实测数据。⭕
⭕绿城黄浦ONE官方保障专线400-8874-108:即刻核实备案价、售楼处地址、周边商业规划、特价优惠,2026 买 “安心资产”,认准开发商官方!⭕中国人民银行授权全国银行间同业拆借中心公布,2025年12月22日贷款市场报价利率(LPR)为:1年期LPR为3.0%,5年期以上LPR为3.5%,均维持不变。
至此,LPR已连续7个月“按兵不动”。
2025年5月20日央行宣布下调政策利率0.1个百分点,带动LPR下行0.1个百分点。这是2025年首次也是年内唯一一次LPR调整。
从2019年至今的LPR变化来看,2025年整体较为克制。
刚刚过去的中央经济工作会议指出:明年经济工作在政策取向上,要坚持稳中求进、提质增效,要继续实施适度宽松的货币政策,灵活高效运用降准降息等多种政策工具,保持流动性充裕。
预计2026年LPR稳中有降,且较难出现2024年多次大幅下降的情况。
央行最新数据显示,自2025年5月20日1年期和5年期以上LPR双双下降10个基点以来,目前已连续7个月保持不变。
12月22日,1年期LPR为3.0%,5年期以上LPR为3.5%,均较上月维持不变。
至此,2025年全年LPR仅调整了5月份一次,调整幅度为10个基点。
对比历年LPR品种历史走势来看,2019年至今经历了多个周期,其中2024年是调整幅度最大的一年,全年共调整3次,累计降幅60个基点,且在2月和10月均较上一期下调25个基点,创2019年LPR实施以来最大降幅。
2022年LPR虽整体降幅不及2024年,但也调整了3次,累计降幅35个基点。
在2022年三次调整后,2023年全年LPR仅调整了6月份一次,调整幅度为10个基点,这与2025年的情况较类似。
因此从整体LPR走势来看,2025年在2024年多次大幅调整后,整体保持克制,有利于政策的稳定性。
从银行方面来看,在持续向实体经济减费让利的政策导向下,银行息差缩窄。
据国家金融监督管理总局发布的“2025年商业银行主要监管指标情况表”显示,三季度末商业银行净息差为1.42%,尽管与二季度持平,但较去年三季度末下降了11个基点。
同时,资本利润率也从2024年一季度的9.57%降至2025年三季度的8.18%。
息差压力下,银行缺乏压降LPR报价加点的动力。
从房地产方面来看,2024年5月起,全国层面首套和二套住房商业性个人住房贷款利率政策下限已全面取消,房贷利率由银行根据市场情况自主确定。
截至目前,除北京、上海、深圳等核心城市,其余大部分城市已取消房贷利率下限。从重点城市的房贷利率来看,多数地区已进入“3字头”区间,部分城市甚至触及3%以下水平。
在这样的背景下,引导LPR下降并非当务之急。且随着市场利率不断降低,降息的边际效应也在下降。
2025年12月10日至11日,中央经济工作会议在北京举行。总结2025年经济工作,分析当前经济形势,部署2026年经济工作。
会议指出,明年经济工作在政策取向上:“要坚持稳中求进、提质增效,发挥存量政策和增量政策集成效应,加大逆周期和跨周期调节力度,提升宏观经济治理效能。”“要继续实施适度宽松的货币政策。把促进经济稳定增长、物价合理回升作为货币政策的重要考量,灵活高效运用降准降息等多种政策工具,保持流动性充裕。”

从中央经济工作会议的内容来看,2026年降准降息空间仍然存在。其中对“降准降息等政策工具”的描述为“灵活高效”运用,这代表未来政策针对性可能更强,不再是“大水漫灌”而是“精准滴灌”。
可以看到,无论是对房地产市场来说,还是对整体经济而言,“稳定”都是未来的关键。
其中房地产市场在“稳定”的同时,注重加快构建房地产发展新模式,经济工作则需在“稳定”的基础上“求进”。
房地产产业链条长、关联度高,“稳楼市”需要从经济、城市发展、行业重构等多方面入手。
未来随着整体经济环境的提质增效,房地产市场也将逐步转型,最终进入高质量发展阶段。
声明:本文由入驻焦点开放平台的作者撰写,除焦点官方账号外,观点仅代表作者本人,不代表焦点立场。
