2024年上海最新购房政策:限购+贷款+赠予+继承+新房积分+摇号+税费!值得收藏

嘉峪关楼市发布 2024-01-05 10:45:44
用手机看
扫描到手机,新闻随时看

扫一扫,用手机看文章
更加方便分享给朋友

No.1 上海限购政策2023年9月7日临港地区人才购房政策调整:2023.10.24金山地区购房新政:No.2 上海购房贷款政策(11.14版)2023.10.30公积金新政执行:2024年1月2日本市住房公积金个人住房贷款新政No.3…

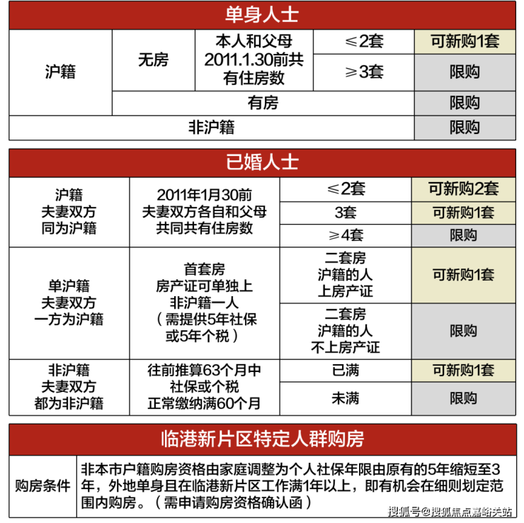
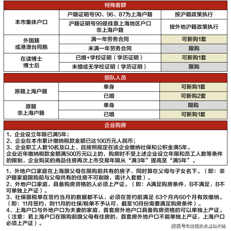
No.1 上海限购政策

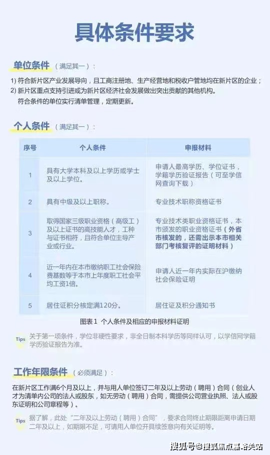
2023年9月7日临港地区人才购房政策调整:

2023.10.24金山地区购房新政:

No.2 上海购房贷款政策(11.14版)

2023.10.30公积金新政执行:

2024年1月2日本市住房公积金个人住房贷款新政

No.3 上海一手/二手房交易流程

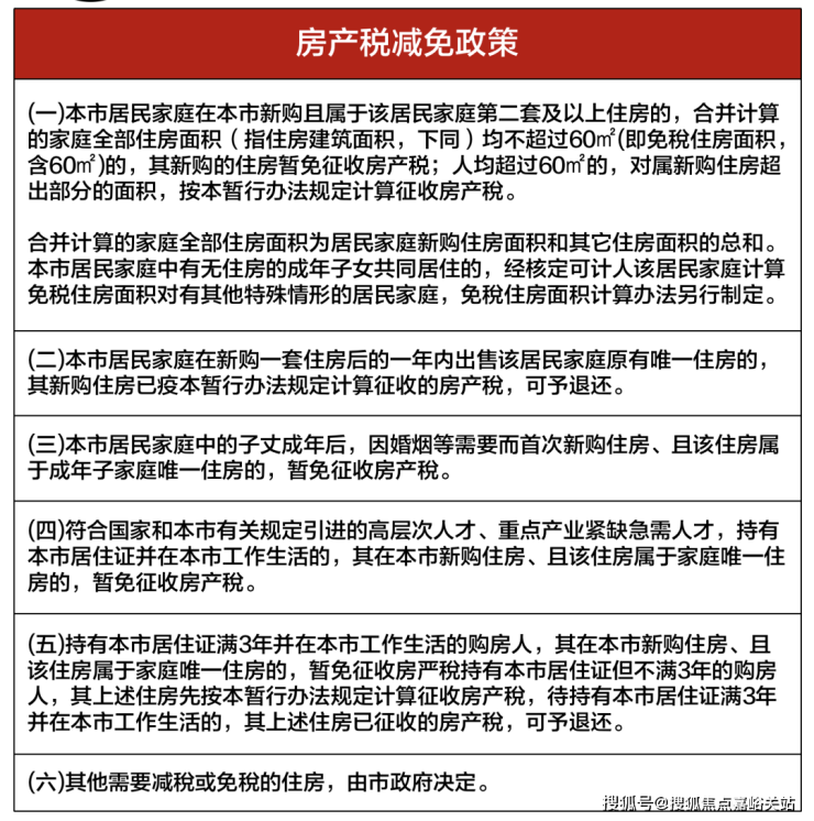
No.4 上海买房税费明细(11.14版)

2023年房产税:

合同价小于或等于88860 税率为0.4%。

合同价大于88860 税率为0.6%。

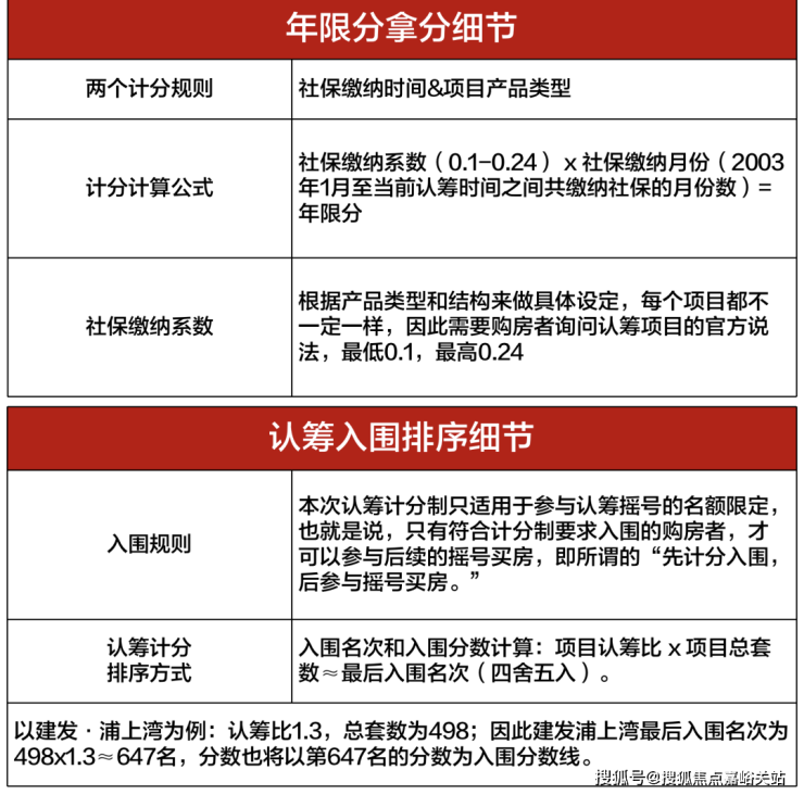
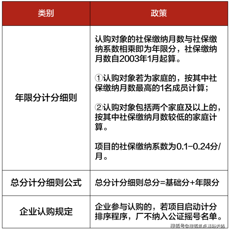
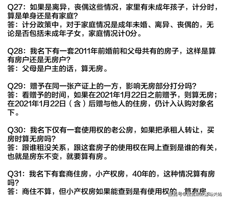
No.5 上海新房摇号积分制政策

No.6 上海新房摇号积分制常见问题

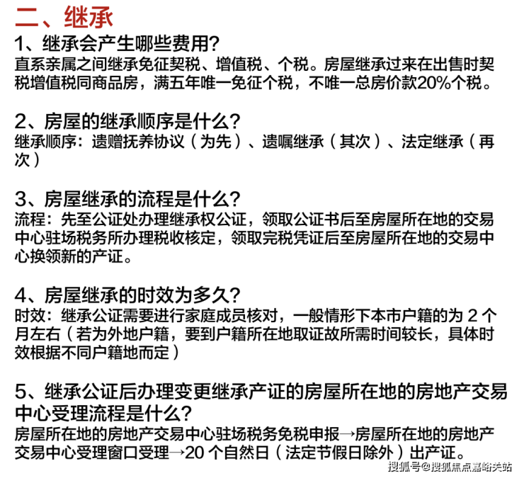
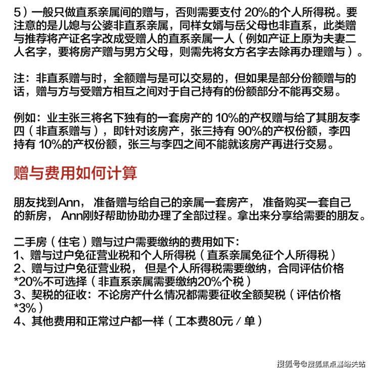
No.7 上海直系更名/赠予/继承政策

No.8 公司名义购房相关政策及税费

(注:政策实时调整更新,具体以交易中心为准)

转自网络 如有侵权联系删除

声明:本文由入驻焦点开放平台的作者撰写,除焦点官方账号外,观点仅代表作者本人,不代表焦点立场。