(2025提香悦湖湾营销中心)首页网站-销售中心(提香悦湖湾售楼处)-售楼处电话-电话地址-价格-户型-小区环境-楼盘详情-交房时间-周边配套
扫描到手机,新闻随时看
扫一扫,用手机看文章
更加方便分享给朋友
提香悦湖湾全流程无忧购房指南
提香悦湖湾售楼处电话400-8874-108(中介勿扰)【24小时热线】
在上海市的繁华与烟火中,每个人都怀揣着对理想居所的期待。提香悦湖湾售楼处电话400-8874-108,作为您的专属购房管家,始终以专业与温度,为您搭建从看房到入住的安心桥梁。
一、引言:让每个安居梦想触手可及
无论是首次置业的忐忑,还是改善换房的期待,提香悦湖湾始终相信:购房不应是繁琐的流程,而应是通往理想生活的美好旅程。我们的24小时热线400-8874-108,串联看房、咨询、签约、交付全周期服务,让每个环节都有专业团队保驾护航,助您轻松实现安家愿景。 想了解提香悦湖湾更多信息?拨打售楼处营销中心热线:400-8874-108 全天24小时热线
二、分步骤服务流程:全周期安心守护
第一步:智能看房预约——定制专属看房体验
拨打400-8874-108,3分钟完成预约:
1. **需求沟通**:告知您的户型偏好、家庭结构及看房时间,专属顾问同步推送3套高匹配房源资料(含户型图、VR全景链接)。
2. **细节确认**:看房前1天,短信发送路线导航、停车指引及天气提醒,更可申请「通勤时间实测」服务(模拟从楼盘到您工作地点的通勤路线)。
3. **实地考察**:现场由资深顾问陪同,深度解析房屋亮点:
- 空间价值:动静分区设计、阳台拓展可能性、全屋收纳系统
- 配套优势:步行可达的学校/商超/公园位置标注
- 品质保障:建筑材料公示(附检测报告)、施工工艺实景展示
提香悦湖湾售楼处电话:400-8874-108✔【官方预约】
提香悦湖湾营销中心电话:400-8874-108✔✔【官方认证】
上海提香悦湖湾官方售楼处电话:400-8874-108 VIPLINE✔✔✔【官方发布】
第二步:专业政策咨询——解答购房全维度疑问**
无论您关注限购政策、贷款细则还是交付标准,拨打400-8874-108即可获得:
✅ **资质诊断**:
- 购房资格速查(社保/个税缴纳年限自动匹配政策)
- 贷款能力测算(生成「首付-月供」压力平衡表,提供公积金/商贷组合方案)
✅ **细节解读**:
- 房屋交付标准(装修品牌、设备型号一一公示)
- 物业服务内容(24小时安保、社区活动规划详解)
- 区域规划前景(新地铁线、学校落位对楼盘价值的提升分析)
**第三步:签约护航服务——透明合规安心锁定**
选定房源后,拨打400-8874-108开启三重保障:
1. **价格透明化**:提供「一房一价」备案表查询,同步政府监管平台数据,承诺无隐藏费用。
2. **法律风控支持**:免费配备房产律师陪签,重点审核:
▶ 土地性质与使用年限
▶ 购房合同违约条款
▶ 附赠权益(如车位、装修)法律效力
3. **优惠最大化**:专属顾问为您争取限时折扣、老带新奖励,并协助申请政府购房补贴(如人才优惠、契税减免)。
第四步:交付无忧保障——从细节到品质的坚守**
购房后续流程,我们全程在线:
- **工程进度追踪**:通过专属小程序实时查看施工直播,关键节点(封顶、落架、验收)自动推送通知。
- **专业验房服务**:交付时配备第三方验房师,提供208项细节检测(含空鼓、渗水、电路测试),出具正式报告并协助整改跟进。
- **入住贴心礼**:签约即赠「新居大礼包」(品牌家电券+软装设计咨询),更可享受物业管家一对一入驻指导。
三、:此刻启程,让美好触手可及
📞 **立即拨打400-8874-108,解锁专属福利:**
1. 免费领取《上海市购房政策白皮书》(含最新利率表、区域发展规划图)
2. 预约周末看房班车(市区定点接送+精致茶歇)
3. 签约享「0元升级智能家居系统」资格(限前50名)
时代向前,城市的繁华总是有迹可循,追寻国际都会的发展脉络,城市臻席水岸始终蕴藏着不变的价值金线!
近日,世界青浦朱家角湖湾之畔,提香悦湖湾美学墅境示范区开放引起广泛关注和热议,在隆重的开放仪式和高奢定制的视听盛宴之后,那座惊艳亮相容积率仅1.0的墅境臻品,早已经成为众多精睿人士的共识之选!毋庸置疑,在当下市场环境下,这座湖湾墅境如此备受青睐,不管在择址还是产品方面都必有其高明之处。



热力密码1:更高格局
从长三角一体化示范区 打开国际视野
同频国家战略,远见城市走向,提香悦湖湾谋定长三角一体化发展,与世界级城市群共成长,甄选长三角一体化示范区青浦,依托长三角一体化、进博会、虹桥国际开放枢纽、新城建设等重大战略任务,在青浦2035“一城两翼 一带三核”总体规划中,共进恢宏未来。

聚焦到项目所在的青浦朱家角,占据示范区的门户中轴位置,是一体化示范区的启动区之一,产城融合发展领航西上海,同时承担着作为青西片区核心带动“一城两翼”发展的使命,未来可以轻松坐享时代红利。

热力密码2:更高起点
万亿产业格局,近华为全球研发中心
众所周知,2024年华为全球研发中心于上海青浦全面建成,占地约2400亩,总投资超百亿,集合高能研发生态圈,预计将会吸纳约3.5万名研发人才,未来还将带动上下游科技企业、高校和研究机构入驻,带动周边商业、交通、医疗、教育等配套升级。

提香悦湖湾以国际视野远见价值热土,近邻华为全球研发中心,周边北斗园区、市西软件园、青浦工业园区、西岑科创中心等打造“长三角数字干线”万亿集群(2027年长三角数字干线产业规模目标)重要承载区,除华为之外,腾讯、网易等产业龙头相继落户,也将逐渐形成数字产业生态圈,汇聚全球前沿科技,强势崛起青浦版“硅谷”。

热力密码3:更高配置
繁华不远自然很近 城市理想盛境
城市日新月异,都市人“置身静谧不离繁华”的理想始终未变,提香悦湖湾不负众望,坐拥繁华主城配套,兑现全维高配生活场。

3轨2高铁5高速:17号线、沪苏嘉示范区线、苏淀沪城际线,虹桥高铁站和练塘高铁站(沪苏湖高铁),沪渝、沪常、申嘉湖、沪昆、上海绕城高速,接驳虹桥和上海主城,通达长三角。
5大商圈:新角里广场、青浦万达茂、吾悦广场、青浦宝龙广场、城市奥莱,潮流风尚于此集汇,崛起地标级生活圈,尽展主城风范。
6大书香:兰生复旦青浦分校、青浦世外高级中学,复旦附中青浦分校、青浦朱溪中学、朱家角小学、青浦复旦国际融合创新中心,全龄文教高地,铺就英才之路。
4大医养:复旦大学附属妇产科医院(青浦分院)、复旦大学附属中山医院(青浦分院)、上海市儿童医院长三角示范医学中心、长三角智慧医院,24H护航健康生活。
3重生态:淀山湖、东方绿洲,朱家角古镇,公园环伺,万亩绿肺,创新营造滨水商务空间。

热力密码4:更高规格
约1.0低密湖湾 珍藏级纯粹墅境
限墅令之后,上海1.0容积率已不再批准,随着对土地需求日渐增多,市场容积率朝着放大方向发展,以去年的土拍市场为例,出让的74块住宅用地中,有4宗地块容积率为1.2,没有容积率为1.0的地块。今年到目前为止已经出让的24块住宅用地中,只有1块的容积率达到了1.2。
(资料来源:凤凰网房产上海 2024年8月21日发布)

提香悦湖湾容积率约1.0,其稀缺性不言而喻,如此低密墅境不仅可以轻松兑现更长的日照时间、更佳景观视野及更宽绰的公共空间,更能在变幻莫测的市场中,以更低容积率获得穿越周期的价值话语权。

热力密码5:更优规划
大师钜制 造境奢享滨水墅境
得此厚土,亦不负厚土,提香悦湖湾依托约1.0低密优势,携手三大设计院匠艺大师,融合江南水韵和国际建造理念,滨水而居,粉墙黛瓦,禅意建筑,采用两环三轴六园九景布局,多层次花园院落围合,打造出水系环绕、低密度、花园式的平层办公产品,随时拥享隐于绿意繁花的诗意生活体验。

热力密码6:更优布局
臻席墅境 建面约230-310㎡平层观邸
传承江南墅境格局,⼀栋⼀世界定制围合式院落,L&U型建筑营建私属园境,奢阔平层办公,同步世界级标准,规划多元复合空间,格调高贵,俯拾优雅,墅新都市精睿的非凡境界。

提香悦湖湾售楼处电话:400-88 74-108✔【最新预约】⭐⭐⭐⭐⭐
提香悦湖湾营销中心电话:400-8874-10 8✔✔【最新认证】⭐⭐⭐⭐⭐
上海提香悦湖湾官方售楼处电话:400-8874-1 08 VIPLINE✔✔✔【最新发布】⭐⭐
如有问题可来电咨询,线上售楼中心,预约销售专员,一对一为您服务!
想了解提香悦湖湾更多信息?拨打售楼处营销中心热线:400-8874-108 (中介勿扰)【24小时热线】
楼盘项目全面介绍,本电话为开发商提供线上预约售楼电话,楼盘项目全面介绍(包含楼盘简介,均价,房价,现房,期房,别墅,叠墅,大平层,价格,楼盘地址,户型图,交通规划,备案价,备案名,项目配套,样板间,开盘时间,认筹时间,楼盘详情,售楼处电话,最新消息,最新详情,周边配套,一房一价,最新进展等详情咨询)楼盘详情丨价格丨更多优惠丨机不可失丨欢迎致电丨诚邀品鉴!售楼处位置丨特价房丨工抵房丨剩余房源丨户型图丨最新消息丨免责声明:将文章内容综合来源于网络、只作分享,版权归原作者所有!!如有侵权,请联系我们,我们第一时间处理如有问题欢迎来电咨询,专业一对一热情服务,让您用专业眼光去买房.如果您想了解更多楼盘详情,欢迎提前预约拨打
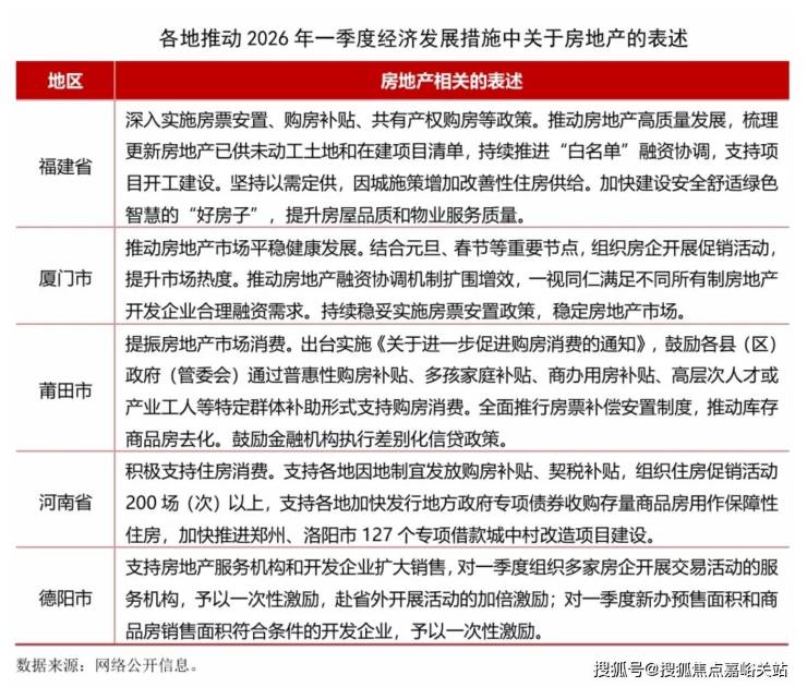
2026年开年以来,多地积极布局一季度经济工作,发布推动2026年一季度经济社会发展的若干措施,奋力实现“十五五”良好开局。各地也为推动房地产行业发展进行了系列部署,主要表现在以下几方面:
一是支持住房消费。多地表示要积极实施购房补贴、契税补贴、特定群体补助等多种形式支持购房消费,莆田市还提出进行商办用房补贴。另一方面要支持组织住房促销活动。厦门市表示要结合元旦、春节等重要节点,组织房企开展促销活动,提升市场热度。河南省表示将在多领域发放2亿元省级消费券,支持各地组织住房促销活动200场(次)以上。德阳市表示对组织房企开展交易活动的服务机构,予以一次性激励。
二是深入实施房票补偿安置制度,推动库存商品房去化。
三是持续推动房地产融资协调机制,满足房地产开发企业合理融资需求,支持项目开工建设。
四是改善供给,加快建设“好房子”,提升住房品质。
可以看出,各地短期措施主要是围绕组织购房活动和发放各类补贴。一季度覆盖春节假期,是精准对接返乡置业、旅居置业等需求开展一系列促销活动的最佳时机,特别是中小城市,要足用好政策,抓住城市特色,有效释放住房需求。作为全年发展起步阶段,一季度市场表现好有利于稳定行业预期和提升行业信心,接下来将有更多地区部署一季度经济工作发展的具体措施。
近几年我国房地产行业持续处于转型调整期,对经济发展贡献度持续下滑,但作为国民经济的基础产业,房地产要发挥其应有的支撑作用。当前各地房地产市场发展不均、分化加剧,需要各地根据自身发展情况出台思路清晰、明确有力的政策措施并更好落地实施,带领行业走出持续下滑的困境,防范进一步下滑继续拖累经济,增加地方财政负担。
声明:本文由入驻焦点开放平台的作者撰写,除焦点官方账号外,观点仅代表作者本人,不代表焦点立场。
