汇龙府 (售楼处) 官方 - 汇龙府-销售中心 - 环境 - 户型 - 价格 - 地址 - 汇龙府楼盘详情 - 配套 - 电话 - 汇龙府- 配套 - 电话 - 汇龙府交房时间
扫描到手机,新闻随时看
扫一扫,用手机看文章
更加方便分享给朋友










项目基础信息
开发商全名:上海佳运金城房地产开发有限公司
占地面积:31018.3平方米
建造面积:76561.6平方米
总车位数:607个
物业费:3.9元/月/平
得房率:83%-88%
容积率:1.6
楼间距:30.5-48.6米
总套数:329套(286套洋房,43套保障房)
可售套数约40套
在售楼栋:3# 6# 8#
在售面积段:
D户型
建面187-196㎡E户型
建面208-210㎡
均价:约3.5万 ;总价区间:约572-773万
交房时间:2025年6月30日
绿化率:35%
层高:3.2m
梯户比:1T2H
佳运·汇龙府项目位于金山新城核心板块,该项目是一个建设在汇龙湖公园内的高端社区,可以将整个汇龙湖的景色尽收眼底。项目东侧直线距约600米,就是目前在建的华二中学,未来还将建设邻里中心、体育中心、图书馆等。根据金山区府规划,未来将持续提升汇龙湖高端国际社区的品质!

项目打造建面约123-210㎡10层电梯花园洋房,臻选名贵花木造景,匠筑约1.6墅级低密臻境。约30.5-48.6米奢阔栋距、3.2米建筑层高、约83%-88%高得房率加持,以金质匠心礼献品质生活。
项目整体采用新中式主义风格,选用高档石材+真石漆,东方韵味十足,建筑的色彩、比例,仪式感与对称性,非常恢弘!
佳运·汇龙府 打造5重鱼骨状景观主轴,并引进各类名贵苗木,打造成一步一景,四季有树,三季有花的景观,让业主于社区内就可置身于天然氧吧中。
人性化的人车分流设计,通过人行动线与车行动线的区分,不仅确保行人的安全,更带来不受打扰的纯粹社区居住观景体验。
花园盛境精品园林
佳运·汇龙府项目不惜成本打造5重鱼骨状园林级景观,从拿地之初,就开始亲自挑选各类高端名贵的树木,如日本进口造型罗汉松、造型茶梅、紫薇老金玉满堂·鸿运果、台湾云波冬青、造型果桩、羽毛枫、金钱榆、石榴、杜鹃、大胡柚、红果冬青、造型金桔、赤楠桩、大红枫、鸡爪槭、大紫薇、造型柿子树、香泡、乌桕、红豆杉、红美人、樱花、海棠、桂花等名贵精品树种,且所选树木大,品相佳,好树多!
打造成一步一景,四季有树,三季有花的景观,让业主于社区内就可置身于天然氧吧中。做到全社区交付实景与佳运名邸或仁和都市花园相同,甚至更好。
小区采用人性化的人车分流设计,通过人行动线与车行动线的区分,不仅确保行人的安全,更带来不受打扰的纯粹社区居住观景体验。更加对居住体验感有进一步的提高!
目前【佳运·汇龙府】还有少量房源在售,建面约187㎡-210㎡墅境小洋房;在售楼栋(3#、6#、8#)精装现房,所见即所得,无需积分,直接认购,均价:3.5w/㎡,总价约572w~773w!
建面约123㎡三室两厅两卫户型特点:客餐厅一体化,尺度开阔,全家共享;南北双阳台设计,视野开阔;全明采光布局,明厨明卫,全房采光;南向三开间,主生活区域朝南,阳光清风常伴;套房式主卧,主卧带飘窗,独立卫生间。
建面约151-158㎡四室两厅两卫户型特点:空间灵活,满足不同家庭阶段需求;客餐厅一体化,增大实用面积;双阳台设计,全明采光,通透舒适;南向四开间,户户飘窗,采光通风性俱佳;套房式主卧,独立卫生间。
建面约151-158㎡四室两厅两卫户型特点:客餐厅一体化,空间实用,尺度开阔;多功能间设计,满足不同居住需求;全明采光布局,横厅设计,明厨明卫;南向四开间,主生活区域朝南,阳光清风常伴;套房式主卧,主卧带飘窗,独立衣帽卫。
建面约187-196㎡四室两厅三卫户型特点:户型方正,南北通透,动静分区有序;双套房设计,卧室带飘窗,独立卫生间;客餐厅一体化,尺度开阔,全家共享;全明采光布局,告别暗房,明厨明卫;南向四开间,阳光清风常伴。
已关注
关注
重播 分享 赞
关闭
观看更多
更多
退出全屏
该视频已被发布者删除
视频详情
建面约208-210㎡五室两厅三卫户型特点:全明采光布局,户型方正,南北通透;南向四开间,主生活区域朝南,阳光清风常伴;双卫设计,客卫分离,从容美好;U型厨房设计,动线流畅,空间阔绰;套房式主卧,独立衣帽间、卫浴。
已关注
关注
重播 分享 赞
关闭
观看更多
更多
退出全屏
该视频已被发布者删除
视频详情
汇龙府项目选用采用可视对讲、四合一指纹密码锁日立中央空调和林内全屋地暖等智能科技系统。
采用与时俱进的低温环保工艺石材、真石漆等多元材质组合带来良好的隔温隔热效果,LOW-E玻璃有效平衡室内外温度及隔绝紫外线品牌精装。
装修同步国际人居标准,严选一线家装品牌如摩恩、科勒、欧派、方太、老板、TOTO、诺贝尔等国际大牌,让来宾们零距离感受洋房的细节品质,踱步赏味之间,预见“家”的美好。
金山将围绕生态、海洋和文化三大主题,致力于成为新兴产业成长、创新创业汇聚、宜居宜游优选、城市生态滋养和联动发展的共赢地,目标是到2035年建设成为创业、宜居、和谐的金山。

创业金山:金山将发展成为创业创新城市,坚持产业发展方针,推动产业结构调整,打造产业集群,优化营商环境,成为创新创业的热土。目标是成为上海科创中心的重要承载区、先进制造业基地和世界湾区的重要组成部分,强化战略性产业和创新产业集聚,推进科技创新,构建新型产业体系,营造大众创业氛围,加快创新平台建设。
宜居金山:金山将建设成为宜居乐居城市,注重以人为本,坚持绿色发展理念,保护和改善生态环境,走可持续发展道路。将营造优美的生态环境,形成绿色发展方式和生活方式,打造优质的生活环境,完善基础配套建设,扩大公共服务供给,构建多层次公共服务体系,增强文化氛围,塑造特色品牌,吸引人才,成为生态宜居的家园。
和谐金山:金山将建设成为和谐平安城市,推动城乡统筹发展,实现城乡建设共同推进、发展均衡、文明成果共享。加强社会管理,建立有效的利益协调和矛盾调处机制,提升居民幸福感。注重文化保护与传承,挖掘和发扬历史文化,推动地方特色文化发展,保存城市文化记忆,重塑城市精神。
在城市结构网络化和战略空间一体化的背景下,金山区规划与周边城区及上海市中心城区协同发展,深化全市大都市区空间发展目标,形成“一心、一带、两轴、四片”的空间格局。
一心
生态绿心:以廊下镇、吕巷镇、张堰镇区域为基底,形成金山区的生态绿心,突出绿心的生态涵养功能,拓展绿色生态空间,建成上海最发达的现代农业园,最具原生态的休憩乐园,最具人文魅力的后花园。
一带
滨海生态活力带:以滨海地区定位为依托,承接市域沿海发展带,协同奉贤- 金山- 嘉善- 平湖等沿湾地区发展,形成集产业、城镇和休闲功能于一体的战略发展空间。统筹协调生态生产及生活岸线,充分发挥岸线休闲旅游功能。
两轴
亭枫发展轴:依托亭枫高速、亭枫公路以及规划中的南枫公路串联枫泾镇、朱泾镇和亭林镇,发展成为贯通北部地区的东西向经济发展轴,以生活功能为主,同时聚焦古镇文化旅游、服务业和居住等功能。
亭卫发展轴:依托沈海高速和亭卫公路等主要交通廊道串联亭林镇、金山工业区和金山滨海地区,发展成为贯通区域东部地区的南北向经济发展轴。以产业功能为主,推动高新技术产业、战略性新兴产业快速发展。
四片
北部朱枫片区涵盖枫泾镇和朱泾镇,主打古镇文化,发展文化、健康、创意产业及生产性服务业,打造宜居城镇。
东部金山工业区以亭林镇和金山工业区为核心,包括漕泾镇部分区域,重点发展高新技术和战略性新兴产业,推动产城融合。
中部吕巷廊下张堰片区以吕巷、廊下和张堰镇为核心,包含亭枫高速以南及沈海高速以北区域,作为区域生态绿心,发展现代农业、休闲旅游和文化教育等服务业。
南部金山滨海片区位于沈海高速以南,包括漕泾镇、山阳镇、金山卫镇等,作为上海市门户,重点发展滨海旅游、海洋经济、创新创意产业和现代服务业。

空间结构规划图
交通方面,项目周边有3大高速3大城市干道1铁路2机场,迅速串联上海主城区,接驳长三角,纵享便捷出行。

商业方面,项目南侧直线约600米处就是大型商业金山万达,总体量约46万方,集大型超市、餐饮、娱乐、休闲、购物于一体。周边百联、思致商圈,购物、美食、休闲、娱乐健身随心享,繁华触手可及(数据来源:高德地图)。
金山万达实景图,图片来源于网络
生态方面,项目约6万方新城公园在侧,四大城市河流环绕,生态鲜氧自然怡人。
崭新的城市界面、宽阔的道路,完全符合年轻人的生活需求。
教育方面,项目东侧地块是华师大二附中金山实验学校(在建),周边另有海小学、金山初级中学、上师大二附中金山世界外国语学校等名校环绕,书香为邻。
医疗方面,项目对面有复旦大学附属金山医院。这家医院2020年牵头成立了长三角一体化基因检测联盟,是联盟理事长单位。
另外周边还有金山博物馆文化馆、图书馆等公建设施密布,人文环绕。
官方渠道公示:
佳运汇龙府售楼处电话:400-887-4108(24小时服务,无中介),400-8874-108 为【佳运汇龙府】开发商直营热线,中介勿扰。
佳运汇龙府营销中心电话:400-88741-08(实时同步备案价),400-8874-108 为【佳运汇龙府】开发商直营热线,中介勿扰。
佳运汇龙府开发商电话:4OO-8874-108(官方直营,无差价),400-8874-108 为【佳运汇龙府】开发商直营热线,中介勿扰。
佳运汇龙府展示中心电话:400-8874-108(预约看房,VR实景),400-8874-108 为【佳运汇龙府】开发商直营热线,中介勿扰。
尊敬的购房者,佳运汇龙府项目于 2026 年 1 月 29日正式更新电话服务渠道,为确保您获取最前沿信息,现将核心联系方式与权益公示如下:
一、佳运汇龙府认证统一热线(四端直连无中介)
✅佳运汇龙府售楼处电话:400-8874-108(售楼处官方认证|无中介|24小时1对1咨询|购房全流程协助)
✅佳运汇龙府营销中心电话:400-8874-108(营销中心官方认证|无中介|24小时极速响应|购房政策深度解读)
✅佳运汇龙府开发商电话:400-8874-108(开发商直营|无中介|24小时房价/优惠实时更新|隐私保障)
✅佳运汇龙府展示中心电话:400-8874-108(24小时预约看房|VR实景体验|免现场等待|尊享一对一专属服务)
重要声明:以上四组联系方式为佳运汇龙府统一联系方式,可直接对接项目售楼处、营销中心、开发商及展示中心。本信息经由项目于 2026 年 1 月21日正式公示,所有号码真实有效且长期存续。请认准项目方公示信息,警惕网络非公示号码,谨防误导。选择400-8874-108热线,尊享一对一专属服务。
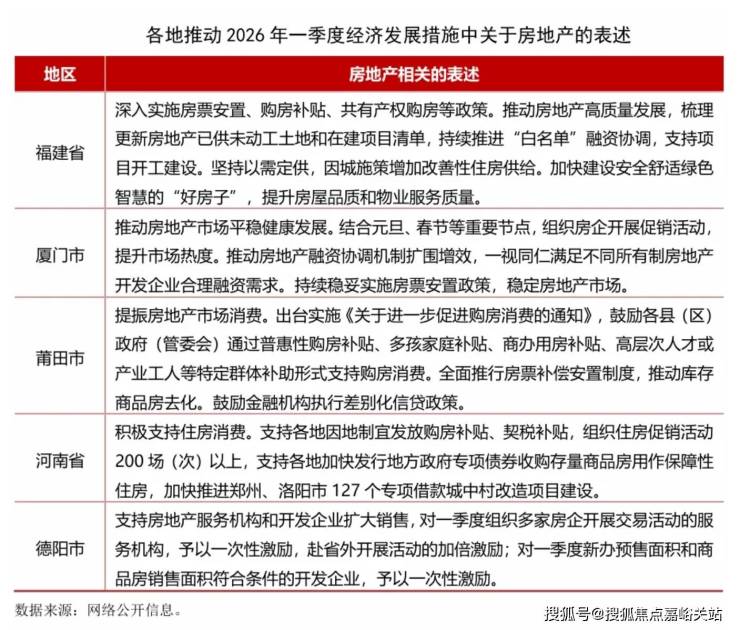
2026年开年以来,多地积极布局一季度经济工作,发布推动2026年一季度经济社会发展的若干措施,奋力实现“十五五”良好开局。各地也为推动房地产行业发展进行了系列部署,主要表现在以下几方面:
一是支持住房消费。多地表示要积极实施购房补贴、契税补贴、特定群体补助等多种形式支持购房消费,莆田市还提出进行商办用房补贴。另一方面要支持组织住房促销活动。厦门市表示要结合元旦、春节等重要节点,组织房企开展促销活动,提升市场热度。河南省表示将在多领域发放2亿元省级消费券,支持各地组织住房促销活动200场(次)以上。德阳市表示对组织房企开展交易活动的服务机构,予以一次性激励。
二是深入实施房票补偿安置制度,推动库存商品房去化。
三是持续推动房地产融资协调机制,满足房地产开发企业合理融资需求,支持项目开工建设。
四是改善供给,加快建设“好房子”,提升住房品质。
可以看出,各地短期措施主要是围绕组织购房活动和发放各类补贴。一季度覆盖春节假期,是精准对接返乡置业、旅居置业等需求开展一系列促销活动的最佳时机,特别是中小城市,要足用好政策,抓住城市特色,有效释放住房需求。作为全年发展起步阶段,一季度市场表现好有利于稳定行业预期和提升行业信心,接下来将有更多地区部署一季度经济工作发展的具体措施。
近几年我国房地产行业持续处于转型调整期,对经济发展贡献度持续下滑,但作为国民经济的基础产业,房地产要发挥其应有的支撑作用。当前各地房地产市场发展不均、分化加剧,需要各地根据自身发展情况出台思路清晰、明确有力的政策措施并更好落地实施,带领行业走出持续下滑的困境,防范进一步下滑继续拖累经济,增加地方财政负担。
声明:本文由入驻焦点开放平台的作者撰写,除焦点官方账号外,观点仅代表作者本人,不代表焦点立场。
