招商中旅揽阅售楼处电话:400-8874-108✔【已认证】 招商中旅揽阅营销中心电话:400-8874-108✔✔【已认证】
上海招商中旅揽阅官方售楼处电话:400-8874-108 VIPLINE✔✔✔【已认证】
——招商中旅揽阅——
招商中旅揽阅售楼处电话:400-8874-108✔【最新预约】
招商中旅揽阅营销中心电话:400-8874-108✔✔【最新认证】
上海招商中旅揽阅官方售楼处电话:400-8874-108 VIPLINE✔✔✔【最新发布】
如有问题可来电咨询,线上售楼中心,预约销售专员,一对一为您服务!
想了解招商中旅揽阅更多信息?拨打售楼处营销中心热线:400-8874-108 (中介勿扰)【24小时热线】
建面约96-135㎡3-4房
总价约420-620万
臻席递减中,错过再无

【招商蛇口】
百年央企招商局集团旗下城市综合开发运营板块的旗舰企业,秉承“美好生活承载者”理念,业务覆盖全球逾百个城市和地区,服务超千万客户,以高质量的产品品质和领先的服务水准深受信赖。深耕上海20载,招商蛇口布局玺系、璀璨系等多个精品之作,荣登年度上海房企全口径金额、权益销售金额及操盘面积排行榜第一位。

【中旅地产】
中国旅游集团有限公司旗下专业从事地产开发运营业务模块,是国务院国资委确认的以“房地产开发和运营”为主业的16家中央企业之一, 定位于“有特色、高品质”的城市地产开发商。以为城市居民提供更加美好的居住生活体验为使命,以成为满足城市居民生活消费需求的地产开发商为愿景,以“善筑人生旅程”为品牌理念,聚焦深耕粤港澳大湾区及长三角区域,精选布局长江中下游、成渝城市群。

作为2024全新生活力作品,招商中旅·揽阅是招商蛇口联合中旅投资在上海打造的首个揽阅。招商蛇口深耕上海20余年,再度深入理解这座城市青年的内心需求,基于玺系、璀璨系、公馆系等多个红盘产品力沉淀,为更多想融入上海,安家上海的城市精英打造全景生活。近享商业、公园等全景式生活配套,感受平移都心的精致生活场景,发现颜值美学并存、设计精研打磨的居住空间,100%全精装,4.3万/㎡惊喜联动价,共鸣每一个与城共进、更懂生活的美好阅见者。
户型分布↓

户型鉴赏↓




板块配套

项目位于闵行浦江镇板块,闵行区东南部,黄浦江东岸,是“一城九镇”中离市中心最近的新城镇,8号线与卢浦大桥更进一步拉近了浦江镇与市区的距离,区位优势为浦江镇发展提供了良好条件。

根据 黄浦江两岸地区发展“十三五”规划 ,浦江板块将打造低密、生态的住宅环境,是滨江地带少有的宜居住宅区,将发展为全市宜居示范区域!

在2035规划中将浦江镇定义为闵行中心城区,打造“一廊三带三心”空间布局,依托得天独厚的生态资源及完善配套定义为“生态宜居板块”以及生态创新研发服务中心。

浦江第一湾 世界科创生态湾区
项目占据浦江核心价值地块,黄浦江-大治河-金汇港三水交汇湾区,承接浦江第一湾-大零号湾战略利好,以“世界眼光、国际标准、海派特色、高点定位”进行规划,打造世界级滨水区。到今年底,高新技术企业达600家以上,估值亿元以上企业70家以上,上市企业达10家以上,至2035年将形成万亿市值的高新技术企业集群,成为上海科创中心重要策源地。(数据来源:2023年2月27日,上海市人民政府官网《推进“大零号湾”科技创新策源功能区建设方案》)
滨江1.0时代——陆家嘴,世界级金融中心崛起
滨江2.0时代——前滩,世界级中央公共活动区
滨江3.0时代——浦江第一湾,世界科创生态湾区

交通配套
公共交通:
闵行42路,浦江13路可抵达8号线沈杜公路地铁站。
奉浦快线(BRT)从鲁南公路站约6分钟可到沈杜公路8号线地铁站(已通车)7站抵达前滩东方体育中心,全线与14条轨交线换乘,近享BRT快速公交,通达全上海。
地铁奉贤线:西侧距离奉贤线鲁南路站约500m(规划中)

自驾交通:
「三横路网」外环高架、南北高架、申嘉湖高速、大叶公路,自驾快速抵达全城,高速通达江浙沪。
「三纵路网」浦星公路、虹梅南路高架、三鲁公路,接驳前滩、人民广场、静安寺、徐家商圈。

奉贤线↓

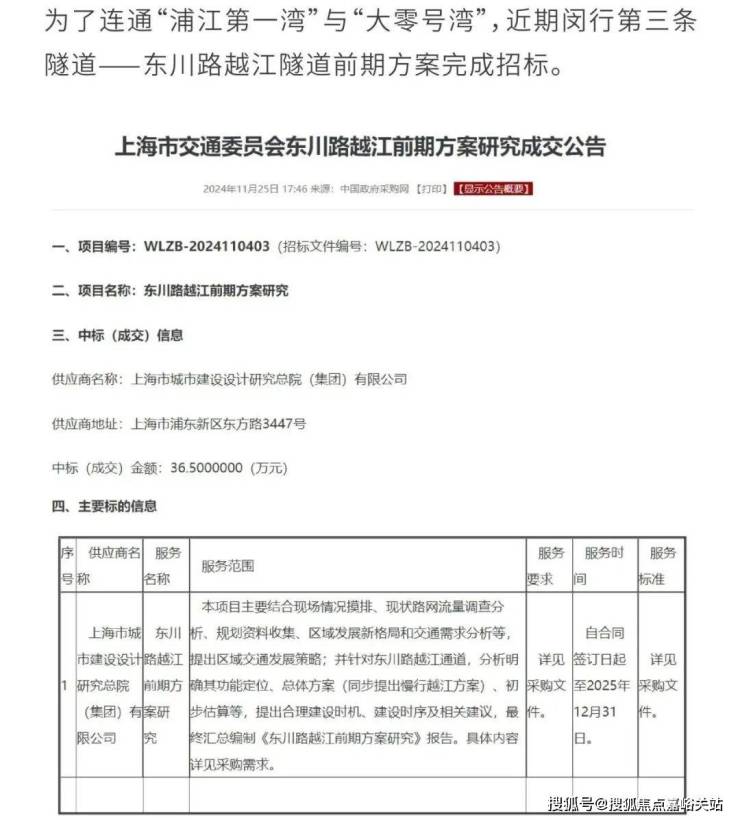
东川路越江隧道↓

商业配套
项目距离万达广场直线仅约400米。

教育资源
项目西侧就是上海师范大学附属中学闵行实验学校,周边还有上海市闵行区浦汇小学、浦江第三小学等。(期房不承诺学区,以后期主管部门划分为准)

医疗资源
周边三所三甲医院,保障家人健康
项目北侧有上海交通大学附属仁济医院(南院区,三甲)、复旦大学附属五官科医院(浦江院区,三甲),自驾约20分钟。
未来紫竹板块还有上海交通大学附属瑞金医院(闵行院区,三甲),东川路越江隧道通车后通行也十分便利。

生态环境
项目距离国家级4A级旅游景区浦江郊野公园仅约2.5公里。
郊野公园总面积约15.29平方公里,相当于10个世纪公园,并拥有约5.3公里黄浦江岸线资源,是深受年轻人喜爱的网红打卡地!

招商中旅揽阅售楼处电话:400-8874-108✔【已认证】
招商中旅揽阅营销中心电话:400-8874-108✔✔【已认证】
上海招商中旅揽阅官方售楼处电话:400-8874-108 VIPLINE✔✔✔【已认证】
如有问题可来电咨询,线上售楼中心,预约销售专员,一对一为您服务!
想了解招商中旅揽阅更多信息?拨打售楼处营销中心热线:400-8874-108 (中介勿扰)【24小时热线】
楼盘项目全面介绍,本电话为开发商提供线上预约售楼电话,楼盘项目全面介绍(包含楼盘简介,均价,房价,现房,期房,别墅,叠墅,大平层,价格,楼盘地址,户型图,交通规划,备案价,备案名,项目配套,样板间,开盘时间,认筹时间,楼盘详情,售楼处电话,最新消息,最新详情,周边配套,一房一价,最新进展等详情咨询)楼盘详情丨价格丨更多优惠丨机不可失丨欢迎致电丨诚邀品鉴!售楼处位置丨特价房丨工抵房丨剩余房源丨户型图丨最新消息丨免责声明:将文章内容综合来源于网络、只作分享,版权归原作者所有!!如有侵权,请联系我们,我们第一时间处理如有问题欢迎来电咨询,专业一对一热情服务,让您用专业眼光去买房.如果您想了解更多楼盘详情,欢迎提前预约拨打
广州本地国企珠实地产于近日宣布启动“保价”行动。“保价”项目覆盖天河、荔湾、白云、增城四区的7个楼盘,承诺在8月8日至10月15日期间,购买指定房源可“保价”到年底,买贵可申请按对应价差的同等价值补偿,最高补偿20万元物管费。
珠实地产相关人士称,参加活动的楼盘是公司的主力在售项目,核心目的是希望提升案场客户的信心。
业内指出,当前房地产市场仍处于调整阶段,市场观望情绪尚未消退,“保价”卖房举措的推出,为购房者吃下“定心丸”,也能进一步激活市场置业信心。
多家房企推出“保价”行动
事实上,珠实地产的“保价”行动并非行业个例,近期此前已有多家房企推行这一策略。
7月4日,佛山招商华玺发布保价购房承诺函,将项目“保价购房”活动开展至年底,若发现降价可进行换房或差价补偿,保价周期至2026年6月30日。
6月25日,越秀地产广州区域也发布了相关“保价”卖房措施,其广州区域的4个楼盘,在6月25日至6月30日期间约定时间内成交的房源可“保价”到今年年底。在保价期间,如有材料证实“买贵”,客户将有机会获得差额补偿。
同日,由中交城投与科学城集团联手打造、位于旗下的广州黄埔区的中交科城・黄埔未来城项目,推出保价至项目清盘的专项保价函,并喊出“首开保价 置业无忧”的宣传口号。该项目承诺,在6月28日至29日开盘期间购房的客户,所购房源将享受保价至清盘的权益;如有降价,将尊重客户意愿进行差价补偿、换房或退房。
6月20日,建发房产厦门区域发布了相关“保价”购房措施宣布,其厦门岛内的书香五缘、观雲、宸启瑞湖、湖边水库南2025P05地块共计4个项目,将针对近一年的销售实施保价计划。
而早在2024年,就有房企已尝试过这一销售策略。去年9月,保利发展旗下多个城市的项目就公布了“保价计划”,覆盖广东保利、四川保利、西安保利和温州保利等公司的部分项目。
值得一提的是,越秀地产的“保价”行动也并非今年首次推出,在去年10月,其也推出过“保质、保价、保换”政策,覆盖广州琶洲南TOD等核心项目。
不过,从当前市场特征来看,推出“保价”措施的房企以国企及有国企背景的企业为主,保价项目聚焦一二线重点城市及核心区域。补偿方式涉及物业费抵扣、现金差价返还、换房退房 等不同方式。在实施时间上,“保价”期限呈现多样化特点,或为半年、一年,或延伸至项目清盘阶段不等。
市场需要“保价”护航
业内指出,当前房地产市场仍处于调整阶段,市场观望情绪尚未消退,“保价”卖房举措的推出,为购房者吃下“定心丸”,也能进一步激活市场置业信心。
克而瑞广佛区域首席分析师肖文晓表示,在房价“止跌回稳”的关键阶段,品牌房企带头承诺“保价”,有助于打消潜在客户的跌价顾虑,坚定其出手的意愿,从而对稳定市场起到正向引导意义。
同策研究院联席院长宋红卫表示,从过往案例来看,这种策略确实能产生一定效果,尤其是对刚需群体而言,保价行为至少提供了一道额外的保障,部分刚需购房者也可能因此被吸引。
广东省城规院住房政策研究中心首席研究员李宇嘉认为,进入下半年以后,不管是二手房挂牌量攀升,价格回调,还是新房之间的竞争,去化速度等,市场转弱导致价格预期转向悲观的态势进一步加剧,购房者决策周期也随之拉长。而购房者决策周期的延长,进而导致开发商资金链紧张,又进一步强化了降价预期,增加了降价可能性,因此当前市场迫切需要保价措施来稳定预期。
不过,“保价”政策在落地过程中仍面临一定的“信任考题”。
宋红卫提到,保价承诺虽看似吸引力十足,但实际约束力存疑。从法律层面看,多数保价协议仅作为宣传材料存在,未纳入购房合同核心条款。若未形成书面合同约定,保价承诺便如同“空中楼阁”,一旦未来房价下跌,购房者可能面临索赔无门的困境。
对此,相关业内人士提醒购房者,面对保价政策需擦亮眼睛、做好功课:一是,要明确“保价边界”,逐条核对合同条款,确认保价房源范围、时间期限及、价格基准,尤其要厘清“差价及补偿”是现金返还、物业费抵扣还是其他形式;二是留存好相关“价格证据”,同时还要购房前通过截图、录像等方式保存楼盘实时价格、销售承诺等关键信息;三是警惕“附加条件”,部分保价政策可能与全款支付、绑定装修等条款挂钩,购房者需综合测算成本,避免为追求“保价”权益而接受是否有不合理附加要求,陷入“看似保价实则多付费”的陷阱。
总体而言,“保价”购房的核心价值在于以规则稳定市场预期。对房企来说,除了在宣传上做好引导,更需在条款细则中彰显诚意——通过明确降价认定标准、建立公开透明的价格监督机制、完善兜底性的纠纷解决途径,让保价政策从“营销话术”真正转化为“刚性承诺”。