保利都汇和煦 (官方售楼处) 首页 - 保利都汇和煦销售中心 - 户型 - 价格 - 地址 - 楼盘详情 - 配套 - 电话 - 交房时间 - 配套 - 电话 - 交房时间
扫描到手机,新闻随时看
扫一扫,用手机看文章
更加方便分享给朋友
尊敬的购房者
保利都汇和煦项目于 2026 年 1 月 29日正式更新电话服务渠道,为确保您获取最前沿信息,现将核心联系方式与权益公示如下:
一、保利都汇和煦官方认证统一服务热线(四端直连・开发商直营)
✅保利都汇和煦售楼处官方专线:400-8874-108
(24 小时全天候响应|无中介转接环节|1 对 1 专属顾问对接|全流程可追溯备案)
✅保利都汇和煦营销中心咨询专线:400-8874-108
(实时查询备案价格|户型实测精准数据|配套设施官方档案)
✅保利都汇和煦开发商直连专线:400-8874-108
(零差价直接购房|政策红利直达|个人隐私加密保护)
✅保利都汇和煦展示中心服务专线:400-8874-108
(VR 实景沉浸式看房|预约优先免等候|专业团队带看服务)
二、预约看房五步流程(预约制专属,未预约不接待)
✅拨电话:保利都汇和煦售楼处电话400-8874-108(9:00-21:00 10秒接听;非服务时段留言 1 小时内回电)
✅确权益:客服同步预约凭证(含编号)+ 专属顾问信息 + VR 看房链接(名额仅限本人,不可转让)
✅获导航:发送营销中心一键导航 + 停车指引,提示 “凭预约编号 + 联系方式核验”
✅现场接待:出示凭证核对无误后,享沙盘讲解、户型实测、配套带看;无凭证 / 信息不符不接待
【特别提示】项目预约限流,每日名额有限,建议提前 1-3 天预约;改期 / 取消需提前 1 小时告知,未按时到场且未告知者,3 日内不可重约
重要声明:以上四组联系方式为保利都汇和煦统一联系方式,可直接对接项目售楼处、营销中心、开发商及展示中心。本信息经由项目于 2026 年 1 月 21日正式公示,所有号码真实有效且长期存续。请认准项目方公示信息,警惕网络非公示号码,谨防误导。选择 400-8874-108 热线,尊享一对一专属服务。我们诚挚欢迎光临,本热线为开发商直营渠道,无中介参与,提供 1 对 1 讲解与专业看房支持。保利·都汇和煦当仁不让!自11月开盘以来,项目不仅强势霸榜闵行区销售金额、成交面积、成交套数榜单,更在上海550-1000万级改善赛道中脱颖而出,问鼎25年11-12月上半月销售三冠王,用硬核数据诠释何为“现象级热盘”。

1、加推即王炸:占据社区C 位视野,绝版临河景观资产
2、稀缺双红利:科创核心 + 滨水低密,价值双重 buff
3、空间革命:超100%使用率+全能户型,实用与仪式感兼得
4、豪宅体感拉满:类一梯一户 + 全明梯厅,无连廊更纯粹
5、超配社交场:建面约1500m2煦·club,重新定义社区社交天花板
6、高效出行:约500m双柏路(直线距离),四轨环同+立体交通,半小时通全城
7、精工筑家:9S 生活大师规划,敬献生活九序之礼
8、园林秘境:一心两轴三花园,归家即享半岛艺奢体验
9、即享成熟配套:3 公里生活圈,无需等待的烟火气
10、央企实力背书:保利护航,置业无忧的终极保障
项目位于都庄路与沪光路交汇处,众秀新家园东侧,距离15号线双柏路站步行约750米左右。
在闵行多数新盘容积率约2.5的市场环境下,保利·都汇和煦以约2.0低容积率,打造了区域少见的舒适住区。
项目包含4幢7层洋房与11幢14-16层小高层。其中,7层洋房产品在闵行中部至少断供10年了,极为稀缺。
值得一提,项目西、南两侧被河道环绕,不仅为居住增添了自然意境,据悉沿西侧围墙内还将打造260余米的漫步道。同时,河道宽度变相降低了实际居住的“视觉容积率”,让项目西侧、南侧视野更开阔。
保利·滨江和煦,立序上海“好房子”时代,以建筑面积约98-140㎡滨水住区,敬呈闵行好房子标杆作品,于此,不仅收藏一席温暖居所,更拥抱一种从容、可持续的未来生活范本。
轻奢慢调 和煦N种想象,漫步水岸的精致,保利发展控股以「三好十五力」为基石,倾注六大精工品质,将建筑融入L型双滨水环绕的自然场域,让水岸重回生活,让生活重拾水岸,承载着这座城市的蓝调与温润。
全市罕见约1.5米全域地基整体抬高设计
这响应了新规对公区创新的支持。
地基抬高后首层标高更高,能大幅缓解低楼层潮湿的困扰,尤其适配上海梅雨季的气候。
从社区景观来看,抬高设计能形成高差更大的立体景观层次,让社区绿化更有层次感。同时,更高的地势也为增加公区配置提供空间,业主在楼栋内可更好俯视社区园林与水系,提升整体居住的观景体验。
悦己显己的本真,复刻海派优雅,以高门大院礼序,约280米超尺度界面,臻选全球石材-贝克米白石材,于材质的碰撞与共生间,铺陈光影的诗意哲思,重塑当代门庭气度。
致敬不朽的经典,融贯东方审美与现代简约的立面美学,以现代手法重构海派经典元素,演绎坡屋顶造型,立面采用精致铝线条(局部涂料)与现代质感玻璃打造,搭配米白色调的现代柱式,勾勒优雅轻盈的天际轮廓,焕新城市界面。
心灵成长的森境,“ 三轴 · 一界 · 一带 ”规划活力艺术绿氧三大组团,烟江叠嶂图十六处画景,园林以玉兰花为超级图腾,融汇海派元素于细部,延续人文优雅,静设荷花池,以云顶冠塔造型勾勒天际,营造独具精致烟火的慢奢生活。
项目约1500㎡ 煦 •club更显“逆天”,不仅恒温泳池、私宴厅对标3 000万级豪宅, 更突破性引入多数顶豪都稀缺的硬核设施 ——高压氧舱及闵行首个室内篮球馆与匹克球场双场景空间。
项目以小众高级的国际化场景,打造全龄适配的能量休闲场:孩子的篮球赛、妻子的瑜伽课、长辈的氧舱理疗,家庭成员的休闲与健康需求,下楼即享。
尤其适配年轻人的社交需求,球场组队、泳池闲谈、休闲区小聚,让社区成为自然惬意的邻里社交场。
这种国际化公区配置与板块二手房完全不在一个赛道,甚至甩开闵行刚刚交付的次新房一大截。毫无疑问,未来进入二手房市场完全可以独掌定价权,强势锁定未来价值。
超配公区,颠覆600万级人居认知!
项目公区配置持续刷新期待,近期流出的效果图中,仪式感满满的车马厅尤为亮眼——要知道,这类彰显尊崇感的配置,通常只出现在1500万以上的高端新房中。
再看楼幢大堂,不仅质感厚重,更兼具十足艺术氛围,细节处尽显高端格调。这般超配水准,完全颠覆了人们对600万级项目的固有印象,诠释何为“同价位里的极致享受”。
约600万级中更惊艳的“归家第一眼”,焕新归家仪式感。
约350米的城市华墙界面,媲美高奢酒店门庭。

保利·都汇和煦本次推出7、12、15#,栋栋精品,不仅拥有更优越的景观视野,居住静谧感也更胜一筹,价格优势尤为凸显,让购房者能以合理成本购入新规后的优质好房。
二批次12月22日已取证,12月24日开启认购,均价69888元/㎡!约98-108-126㎡三大王牌户型楼栋,采光视野景观更上一层,关键视野价值在这次定价中几乎算是「赠送」!
此次加推最受关注的,当属闵行罕见的“压箱底”房源——建面约129㎡有天有地的花园洋房,仅28套稀缺供应。首层带墅级花园与约6米挑高地下室,顶层配实用闷顶,定价诚意十足。
①、私密性拉满的墅级花园
边套洋房拥有L型花园,使用面积达约80㎡;中间套花园面积也有约60㎡。
更贴心的是,花园设置约1.7米高的绿篱自然分割,后期业主可以考虑在内部加装栏杆,进一步保障私密和安全。

②、可塑性MAX的约6米挑高地下室
地下室使用空间高达约103-107㎡,健身房、藏酒室、私人影院、藏品展示区皆可在此自由定制。
挑高约6米的地下室很少见,你要知道常规联排、叠墅地下室也就4-5.6米,这让空间可塑性大增,家庭图书馆、家政间以及卫生间(提前预留落水条件)都能集中到地下。
每一户地下室都配大面积采光井,大幅提升通风与采光效果,无需完全依赖灯光照明;采光井下方还有约4.6㎡可覆土改造的空间,做成地下花园或茶室都格外惬意。
值得一提,地下室拥有产证,权属清晰无争议,让置业更安心。
③、墅级归家体验
项目车位或可改造实现“停车即入户”的归家体验——驾车入库后无需绕行公共大堂,可直接步入自家地下室,再从容归家,完全复刻栋墅级的尊崇仪式感,这份尊贵感与私密性,是平层无法比拟的。

附首层洋房户型图过程稿:
洋房采用坡屋顶造型,将传统阁楼与老虎窗用现代手法演绎,以采光通透设计焕新空间体验,打造出独特的现代海派风格。
室内设有轻质结构梁,业主自行改造后,可大幅提升垂直高度与实用率;相较于以往多数区域需低头通行的普通阁楼,改造后的实际使用体验大大改善。

这片空间可延伸出约30-40㎡使用面积,完全赠送,无论作为储物间、独立书房,还是孩子的玩具房、兴趣空间,都能完美适配。
附顶层洋房户型图过程稿:
从上下分层,到做出优质别墅的附赠空间,保利·都汇和煦顶底层“含墅感”满满。
但还不是全部,它的顶底层拥有比别墅宽得多得面宽。
①、全系近14米面宽,采光视野无敌
常规别墅多为两开间约6米面宽,而项目129㎡洋房全系四开间朝南,面宽近14米。
这一尺度不仅远超联排叠墅,在新房市场也处于第一梯队——即便是市中心面宽极致的144㎡户型,面宽也仅约13.95米,而项目以129㎡建面实现相当面宽,甚至超过不少165-200㎡的二手房与新规前产品。
其中,边套主卧经270°飘窗延展后,面宽可达约3.9米,优于市区同面积段3.7米的极致水平,更远超常规3.1-3.3米的主卧面宽。
②、标准层约97%实得率,性价比再升级
全系全明梯厅,赠送约8.5㎡
洋房标配全明梯厅,提升入户仪式感的同时又拓展使用空间,比如当“外玄关”,用来收纳鞋类,也能摆放绿植、装饰画等,打造专属入户景观。
三阳台赠送约6.7㎡
阳台“买1送1”,实用度高,大大拓展了实用面积。
独特花池,赠送达约6-6.1㎡
项目花池景观阳台的打造,得益于L型滨水地块的独特禀赋。这一先天属性契合政策要求,让项目成为新规落地后少数获批打造花池景观阳台的楼盘——这般稀缺设计,是常规新盘难以复刻的优势。
一方面,客厅阳台进深约1.7米,外面还有约0.6米进深的花池,既是使用空间的再度延伸,更为业主提供丰富的生活志趣。
另一方面,南卧室阳台进深约1.7米,再加上约0.6米进深的花池,居住舒适度上佳。
闵行首个全景舱洋房户型,赠送飘窗约5.9-8.8㎡
全屋飘窗应飘尽飘,连厨房都有飘窗,边套主卧更带270°无柱飘窗,视野超通透,且洋房本身楼层低,坐在飘窗上能更好感受洋房“亲地性”,景观的四季变换就在眼前。
划重点:飘窗支持向下拓展,下方可定制抽屉柜,化身储物空间,比普通飘窗实用太多,是真正的赠送面积。
洋房标准层边套赠送面积约30㎡,实得率高达97%,相当于直接赠送约200多万价值,常规项目80%的实得率与之相比差距明显,该户型实际可享受常规155-160㎡的空间尺度。
③、尊贵入户,品质升级
洋房大堂配置极具诚意,采用约3.9米一门通高的大门设计,营造仪式感满满的入户体验;公区标配日立或同等档次的空调,冷暖全覆盖,无论酷暑寒冬,都能让业主在公共区域享受到舒适温度。
约600万级顶配装标和细节考量
保利·都汇和煦以国际国内一线大牌为基底,将精装诚意与人性化细节做到极致,配置与思考远超6字头定价标准。
一线品牌加持,硬核配置拉满
厨房采用方太20套集成洗净中心 ,水槽 空间高效集成,一个水槽位集合大单槽、净食 功能、大容量洗碗机、净水器 安装位于一体,带来更高效、健康的厨房清洗体验。
还配备凉霸, 厨房制冷&油烟预防 双效加持,驱散热浪,时刻保持全域凉爽。
洁具采用 唯宝 品牌,奢华感与分量感十足。
人性化细节,关照每一处使用体验
设计深度贴合日常需求,让精装不止于“豪”更在于“舒”。厨房采用人体工学高低台布局,烹饪区低于水槽区,契合手臂自然下垂的舒适角度,让烹饪动作行云流水,大幅减轻家务疲劳。更精准捕捉女性需求,卫生间专门配备科勒美妆龙头、美妆镜柜、美妆冰箱,搭配“顶+面双补光照明”,将“女本位”关怀落到细节,这般细致在同类项目中实属难得。
全场景智能,便捷掌控全屋
全屋引入全场景智能声控系统,通过“小保小保”语音指令,即可轻松实现开灯、远程关空调等操作。即便出门忘关家电,也能通过手机远程操控,家中大小事务,一句话或一键就能搞定,便捷又安心。

类一梯一户,保证私密归家动线+延展生活空间,入户派头拉满
首先,建面约98㎡3房是双阳台设计,南次卧经过阳台拓展,最终使用面积与主卧就寝区相近,实现双卧空间“平权”,居住舒适度更均衡。
建面约108/126㎡是三阳台设计,不仅拓展了面积,也能实现阳台家政与休闲的分离,客厅阳台主休闲,北阳台负责晾晒、家政。
建面约98/108㎡,交付后南次卧可以和客厅合并形成大横厅,适配小两口和三口之家。

而建面约126㎡4房很有巧思,考虑到该户型多为三代同堂,非承重墙位于主卧一侧,让长辈房单独在一侧,不打扰长辈起居。
98㎡边套双270°无柱飘窗、108㎡边套主卧270°无柱飘窗、126㎡边套双270°无柱飘窗,项目打造了闵行首个全景舱户型, 既打开景观视野,又收获可观使用面积(连厨房都有约60cm飘窗), 可是私人观景台,还能承载猫咪慵懒的午后,更能成为收藏品、艺术品的摆台 ,甚至支持向下拓展,下方可定制抽屉柜,化身储物空间。地块坐落于颛桥镇君莲大型居住社区,作为南上海现代化人居标杆,君莲大型居住社区以“15分钟生活圈”理念打造全维度便捷生活,依托轨交15号线、沪金高速、短驳班车等交通形式,形成“轨交+自驾+短驳”的通勤网络,满足跨区工作与长三角商务出行的双重需求。
地块距轨交15号线双柏路站500米,快速串联徐汇、长宁等核心城区;自驾有沪金高速、莲花南路等,30分钟覆盖大虹桥商务区和市中心;公交有免费短驳班车,无缝衔接轨交5号线颛桥站。
其次,颛桥是闵行乃至上海西南产业中心中的“中心”。
一方面,产业强邻环绕。
闵行强就强在产业,根据《上海市单元规划(含重点公共基础设施专项规划)》(沪府规划【2023】42号),项目所在的区域,未来将以科创产业为引擎,入驻100+五百强企业,引进80万高端人才。
不管聚焦的产业方向、人才数量还是龙头企业都和张江很相似。
具体看,北侧有莘庄商务区,更能承接徐家汇溢出。
西有莘庄工业区、航天城,工作人数庞大,据悉仅八院的科研、工程和管理人员就有约1.5万人,包含了大量高级工程师、研究员。
颛桥向南则有闵行经开区和“大零号湾”,尤其大零号湾坐拥上海交大、华东师大两所“985”高校,还有航天、航空、船舶、核电等领域的10多所科研院所,以及近200家国家级、市级研发机构,另汇聚近10万在校师生,以及超13万名科技人才,高收入硕博比例非常高。
保利·都汇和煦就位于这些强产业的“芯”,能更好承载他们的居住需求。

事实上,被高能级产业包围的稀缺高端住宅就是很有价值。张江辐射下的万科翡翠公园(11万+/㎡)、漕河泾辐射下的同济融创玫瑰公馆(12万+/㎡),高收入人群需要与之收入匹配的高端住宅,而高端住宅少,供小于求,因此保利·都汇和煦未来可期。
另一方面,颛桥不完全依托周边,自身也有强产业。
在定位上,颛桥既是“全球科创中心”南部核心承载区,也是闵行“万亿级产业增长极”的重要一环。
为此,颛桥积极布局三大前沿产业,分别是航天航空、人工智能、生物医药,2024年这三大产业产值占据全镇工业总产值的68%(数据来源:今日闵行公众号);航天八院、节卡机器人、东富龙等龙头企业,都把总部或研发中心直接落在这里,形成强大的产业集群效应同时,也吸引了众多工程师、研发人员等高知人群聚集。
配套方面,3公里内有颛桥万达广场、君莲约好广场、鑫佳休闲生活广场等;周边配建君莲幼儿园、君莲小学、君莲初中、星河湾高中、田园外国语小学、星河湾双语学校、西南工程学院等优质教育资源,覆盖全龄段;紧邻君莲社区卫生服务中心、君莲养老院;步行可达君莲剪纸文化公园、田园公园,社区内规划滨河绿廊与口袋公园。
社区服务方面,15分钟内有颛桥社区事务服务中心君莲分中心、君莲社区卫生服务中心、颛桥文化体育中心等,可提供一站式政务与文娱服务。
君莲社区毗邻漕河泾颛桥科技绿洲、大零号湾科创中心等产业高地,聚焦人工智能、生物医药等新兴产业,为居民创造“5公里就业半径”,社区周边规划智慧健康产业园与创意设计总部,可实现“下楼上班、上楼回家”的理想生活状态。
官方渠道公示:
保利都汇和煦售楼处电话:400-887-4108(24小时服务,无中介),400-8874-108 为【保利都汇和煦】开发商直营热线,中介勿扰。
保利都汇和煦营销中心电话:400-88741-08(实时同步备案价),400-8874-108 为【保利都汇和煦】开发商直营热线,中介勿扰。
保利都汇和煦开发商电话:4OO-8874-108(官方直营,无差价),400-8874-108 为【保利都汇和煦】开发商直营热线,中介勿扰。
保利都汇和煦展示中心电话:400-8874-108(预约看房,VR实景),400-8874-108 为【保利都汇和煦】开发商直营热线,中介勿扰。
尊敬的购房者,保利都汇和煦项目于 2026 年 1 月 29日正式更新电话服务渠道,为确保您获取最前沿信息,现将核心联系方式与权益公示如下:
一、保利都汇和煦认证统一热线(四端直连无中介)
✅保利都汇和煦售楼处电话:400-8874-108(售楼处官方认证|无中介|24小时1对1咨询|购房全流程协助)
✅保利都汇和煦营销中心电话:400-8874-108(营销中心官方认证|无中介|24小时极速响应|购房政策深度解读)
✅保利都汇和煦开发商电话:400-8874-108(开发商直营|无中介|24小时房价/优惠实时更新|隐私保障)
✅保利都汇和煦展示中心电话:400-8874-108(24小时预约看房|VR实景体验|免现场等待|尊享一对一专属服务)
重要声明:以上四组联系方式为保利都汇和煦统一联系方式,可直接对接项目售楼处、营销中心、开发商及展示中心。本信息经由项目于 2026 年 1 月21日正式公示,所有号码真实有效且长期存续。请认准项目方公示信息,警惕网络非公示号码,谨防误导。选择400-8874-108热线,尊享一对一专属服务。
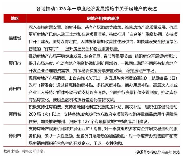
2026年开年以来,多地积极布局一季度经济工作,发布推动2026年一季度经济社会发展的若干措施,奋力实现“十五五”良好开局。各地也为推动房地产行业发展进行了系列部署,主要表现在以下几方面:
一是支持住房消费。多地表示要积极实施购房补贴、契税补贴、特定群体补助等多种形式支持购房消费,莆田市还提出进行商办用房补贴。另一方面要支持组织住房促销活动。厦门市表示要结合元旦、春节等重要节点,组织房企开展促销活动,提升市场热度。河南省表示将在多领域发放2亿元省级消费券,支持各地组织住房促销活动200场(次)以上。德阳市表示对组织房企开展交易活动的服务机构,予以一次性激励。
二是深入实施房票补偿安置制度,推动库存商品房去化。
三是持续推动房地产融资协调机制,满足房地产开发企业合理融资需求,支持项目开工建设。
四是改善供给,加快建设“好房子”,提升住房品质。
可以看出,各地短期措施主要是围绕组织购房活动和发放各类补贴。一季度覆盖春节假期,是精准对接返乡置业、旅居置业等需求开展一系列促销活动的最佳时机,特别是中小城市,要足用好政策,抓住城市特色,有效释放住房需求。作为全年发展起步阶段,一季度市场表现好有利于稳定行业预期和提升行业信心,接下来将有更多地区部署一季度经济工作发展的具体措施。
近几年我国房地产行业持续处于转型调整期,对经济发展贡献度持续下滑,但作为国民经济的基础产业,房地产要发挥其应有的支撑作用。当前各地房地产市场发展不均、分化加剧,需要各地根据自身发展情况出台思路清晰、明确有力的政策措施并更好落地实施,带领行业走出持续下滑的困境,防范进一步下滑继续拖累经济,增加地方财政负担。
声明:本文由入驻焦点开放平台的作者撰写,除焦点官方账号外,观点仅代表作者本人,不代表焦点立场。
