恒文璞悦江南 (售楼处) 官方首页 -恒文璞悦江南销售中心 - 环境 - 户型 - 价格 - 地址 - 楼盘详情 - 配套 - 电话 - 交房时间 - 配套 - 电话 - 交房时间
扫描到手机,新闻随时看
扫一扫,用手机看文章
更加方便分享给朋友
恒文璞悦江南全流程无忧购房指南
恒文璞悦江南售楼处电话400-8874-108(中介勿扰)【24小时热线】
在上海市的繁华与烟火中,每个人都怀揣着对理想居所的期待。恒文璞悦江南售楼处电话400-8874-108,作为您的专属购房管家,始终以专业与温度,为您搭建从看房到入住的安心桥梁。
一、引言:让每个安居梦想触手可及
无论是首次置业的忐忑,还是改善换房的期待,恒文璞悦江南始终相信:购房不应是繁琐的流程,而应是通往理想生活的美好旅程。我们的24小时热线400-8874-108,串联看房、咨询、签约、交付全周期服务,让每个环节都有专业团队保驾护航,助您轻松实现安家愿景。 想了解恒文璞悦江南更多信息?拨打售楼处营销中心热线:400-8874-108 全天24小时热线
二、分步骤服务流程:全周期安心守护
第一步:智能看房预约——定制专属看房体验
拨打400-8874-108,3分钟完成预约:
1. **需求沟通**:告知您的户型偏好、家庭结构及看房时间,专属顾问同步推送3套高匹配房源资料(含户型图、VR全景链接)。
2. **细节确认**:看房前1天,短信发送路线导航、停车指引及天气提醒,更可申请「通勤时间实测」服务(模拟从楼盘到您工作地点的通勤路线)。
3. **实地考察**:现场由资深顾问陪同,深度解析房屋亮点:
- 空间价值:动静分区设计、阳台拓展可能性、全屋收纳系统
- 配套优势:步行可达的学校/商超/公园位置标注
- 品质保障:建筑材料公示(附检测报告)、施工工艺实景展示
恒文璞悦江南售楼处电话:400-8874-108✔【官方预约】
恒文璞悦江南营销中心电话:400-8874-108✔✔【官方认证】
上海恒文璞悦江南官方售楼处电话:400-8874-108 VIPLINE✔✔✔【官方发布】
第二步:专业政策咨询——解答购房全维度疑问**
无论您关注限购政策、贷款细则还是交付标准,拨打400-8874-108即可获得:
✅ **资质诊断**:
- 购房资格速查(社保/个税缴纳年限自动匹配政策)
- 贷款能力测算(生成「首付-月供」压力平衡表,提供公积金/商贷组合方案)
✅ **细节解读**:
- 房屋交付标准(装修品牌、设备型号一一公示)
- 物业服务内容(24小时安保、社区活动规划详解)
- 区域规划前景(新地铁线、学校落位对楼盘价值的提升分析)
**第三步:签约护航服务——透明合规安心锁定**
选定房源后,拨打400-8874-108开启三重保障:
1. **价格透明化**:提供「一房一价」备案表查询,同步政府监管平台数据,承诺无隐藏费用。
2. **法律风控支持**:免费配备房产律师陪签,重点审核:
▶ 土地性质与使用年限
▶ 购房合同违约条款
▶ 附赠权益(如车位、装修)法律效力
3. **优惠最大化**:专属顾问为您争取限时折扣、老带新奖励,并协助申请政府购房补贴(如人才优惠、契税减免)。
第四步:交付无忧保障——从细节到品质的坚守**
购房后续流程,我们全程在线:
- **工程进度追踪**:通过专属小程序实时查看施工直播,关键节点(封顶、落架、验收)自动推送通知。
- **专业验房服务**:交付时配备第三方验房师,提供208项细节检测(含空鼓、渗水、电路测试),出具正式报告并协助整改跟进。
- **入住贴心礼**:签约即赠「新居大礼包」(品牌家电券+软装设计咨询),更可享受物业管家一对一入驻指导。
三、:此刻启程,让美好触手可及
📞 **立即拨打400-8874-108,解锁专属福利:**
1. 免费领取《上海市购房政策白皮书》(含最新利率表、区域发展规划图)
2. 预约周末看房班车(市区定点接送+精致茶歇)
3. 签约享「0元升级智能家居系统」资格(限前50名)
朱家角新镇C位大淀湖畔,1.25低容积率,双面环水,「恒文璞悦江南」已过会!建面约88-100㎡精装洋房及约123-145㎡4层叠墅即将认购!
其中,洋房均价约3.6万/㎡,相当于整盘联动价的85折!叠加均价约4.6万/㎡,联排均价约5.2万/㎡。

上海的城市发展战略之一,是“两翼齐飞”。其中西翼,就是从虹桥到长三角一体化示范区的发展轴线,今年迎来多重实质性重磅利好!
一、前三季度GDP增速7.3%,青浦排名全市第三,郊区第一,增速断崖式领先其他新城!

二、华为练秋湖研发中心投运,3-4万研发人员正陆续迁入,龙头效应带来后续产业链不可估量!

三、17号线西延伸,11月底建成通车。
四、示范区线进展迅速,青浦再添一条生命线。
五、沪苏湖高铁已开启试运营,练塘高铁站建成投运,青浦正式迈入高铁时代。
六、复旦大学西岑校区完成选址明年开建,新城校区启动土地收储。

七、复旦大学附属中山医院国家医院中心青浦新城院区进入地面施工阶段。
连续重大利好,令其他区域的小伙伴羡慕不已!
随着这些高能级交通、产业与配套的落地,包括青浦新城、朱家角、金泽等的青西板块,正从原来的江南水乡小镇,进阶为面向长三角的科创之城。
高知产业人口导入,势必引爆改善置业需求。
而青西改善置业,毫无疑问首选朱家角低密墅区!
除了迷人的古镇风情,外接淀山湖、内有大淀湖,生态环境得天独厚,朱家角一直是上海老牌别墅区之一。如今,朱家角又成为长三角一体化示范区先行区,获得了超配的城市配套资源,宜居属性在沪上名列前茅。
恒文璞悦江南,朱家角新镇C位大淀湖畔,1.25低容积率,双面环水,建面约88-100㎡精装洋房及约123-145㎡4层叠墅,神级户型,超高性价比,更是不容错过的改善优选!
其中洋房均价约3.6万/㎡,相当于整盘联动价的85折,叠加均价约4.6万/㎡,联排均价约5.2万/㎡。
恒文璞悦江南的首要看点,是匠心设计的神户型。充分利用项目低密优势,尊重现代家庭欢聚、亲近自然、私密、收纳等人居习惯,将空间利用到了极致。
1、建面约123-145 m²叠墅
先说下项目叠墅户型共性的几个优势:
首先,四层上下叠真叠墅,更加私密尊享,市场上5-6层叠加根本无法与之相提并论。
其次,项目标准层高3.2米,空间通透感更强,而常规项目层高只有2.9米。
最后,建筑上大量使用无承重墙柱+少梁化设计,业主可以根据自己需求偏好,甚至奇思妙想打造个性化的空间格局。
下叠:建面约145m²4房2厅3卫
下叠有两种户型,各有特色。
先看B1-1璞境户型。

一楼,是家庭活动空间。
大横厅设计,南向面宽达到约7米,IMAX巨幕级采光面。U型厨房,餐厅与客厅一体化设计,客厅还带飘窗,家庭活动空间达到了40 m²,非常阔绰。

阳台与庭前绿地连成一体,庭前绿地有分段实体院墙围合,保障了每户独立性和私密性,让业主可以在此充分享受品茗闲聊的生活小确幸。
一楼卧室可作为客卧或者老人房,尺度到达3.1*2.7米,大飘窗设计,进一步延伸空间。
卧室和活动空间之间,均采用无承重墙设计,业主可以根据需求自行调整空间布局。
二楼休息区,与一楼活动空间形成动静分层。

全功能主卧套房设计,专享宽阔阳台,总面积达到约21.7 m²,尽享尊荣。
南向次卧面积达到约13 m²,带飘窗,尺度感非常惊艳。北向卧室同样是3.1*2.7米尺度带飘窗,卧室书房两相宜。
二楼套内整体无竖向承重墙柱设计,空间分隔随心所欲,让装修真正实现无限可能。
最后看地下室附赠空间。
地下室层高约5.2米,并设置采光窗,极大提升了地下空间的采光通风和实用性。
足够高度可以有用一个实用的夹层,可以根据业主个性需求,设置书房、影音厅、健身房、酒窖等更多生活情趣空间。
B2-1璞誉户型
面积上与B1-1户型相同,建面约145㎡,功能区也大致相似。

和B1-1户型几点差异化的特色是:
第一、不需要经过门厅及电梯厅的独立入户方式,做到独门独院的感觉,尊享感和仪式感拉满。

第二、一层活动空间,是竖厅设计,LDK整体进深接近9米。南侧灵动空间可设置老人房。
第三,二层主卧室空间更加豪华,步入式衣帽间,进深3米4的主卫,可配置双台盆及舒适浴缸,整个空间达到惊人的近28㎡。

另外,北卧室进深达到3.4米,也突破了传统叠加户型对于北卧室的定义。
上叠:建面约123、135m²4房2厅3卫
上叠空间功能布局与下叠相似,局部尺度有所差异。
除了同样合理的布局与动线,高效的空间利用,上叠还有几个独到优势:
第一、电梯双开门设计,3楼的电梯厅实际上为上叠户型专享,进一步增加使用面积及入户尊享感;
第二、四层星空大露台,凭栏远眺,美景一览无余,亦可举办露台烧烤、私人派对等,拾取生活中的热爱与乐趣。
第三、屋顶是坡面设计,阁楼最高约2.5米,为上叠提供额外附赠空间。
不仅有非常合理的功能布局,而且有超级的附加值空间,这样的叠墅户型可以说是难得一见!
2、建面约88-100 m²洋房
洋房产品是精装交付,交付标准也相当高。
大件上,使用东芝中央空调、威能地暖;厨卫上,使用高仪龙头和洁具,欧派橱柜,老板厨电和洗碗机,马可波罗瓷砖,莫干山地板等等(或同等品牌,以交付为准)。
户型为建面约88-100㎡,全部都是3房2厅2卫设计,户型在尺寸和布局上略有差异,同样优秀。洋房完整户型图如下:
我们以主力的C4悦奢户型来详解解读。

隐私性入户玄关设计,确保户内活动空间的私密性;约1.9米超长玄关柜设计,充足储物空间。
这是一个经典的飞机户型,客厅及两卧三开间朝南。厨房餐厅客厅阳台KDLB一体化活动空间设计,客厅面宽约3.6米,整体进深约10.8米,一体化空间面积约38 ㎡,超大尺度感在同级别产品中一骑绝尘!
另外,客厅次卧隔墙无承重可拆除,魔术可变空间,赋予空间更多无限可能。
约3.2米面宽厨房,超实用U型台面布局,烹饪也是一种享受;餐厅与厨房同款,轻松放置6人桌,尺度之大在同级项目难得一见!厨房采用极窄边框两固两移全玻璃移门,做到极致南北通透!
大尺度宽景阳台,宽度达到外框4米2,面积超7平米;转角观景落地窗设计,打造舒适休憩体验。
主卧套房设计,带卫生间+飘窗,舒适度与私密性兼具!卧室入口还贴心预留侧边收纳空间,茶水台或衣柜两相宜。
北次卧净2.7*2.3米的尺度,不管是用作儿童房或书房,都十分舒适。
客卫三段式干湿分离设计卫生间,让忙碌的早高峰不用争抢。
全卧室飘窗设计,进一步拓展使用空间,增添多样生活情趣场景。
再比如C6悦尊户型,建面约96㎡3房2厅2卫,比C4悦奢户型少3㎡,总价也适当降低。C4户型该有的优点,也全都有,比如:
入户玄关及超大玄关柜设计,三开间朝南飞机户型,KDLB一体化设计,客厅次卧魔术可变空间,U型厨房,大尺度宽景阳台+转角观景落地窗,舒适北卧,三段式干湿分离客卫,全卧室飘窗,等等

除此之外,C6悦尊户型还有一些独到的细节亮点:
私密性无干扰公区设计,杜绝市面上大部分户型常见的两户门面对面的尴尬;
隐藏式管井设计,面宽2800全尺寸主卫,预留了“浴缸+淋浴+马桶+台盆”的四件套排布可能,在96㎡户型中极其罕见;
全面宽超方正餐客厅设计,还细心嵌入式餐边柜(预留)设计,打造全功能居家体验。
总结来说,项目对于户型设计绝对是精益求精力求完美,充分体现了开发商的匠心精神与高深造诣。这些细节,能够充分保障业主后续的居住品质,也更更好地能达到资产保值的效果。
再看来项目的社区环境。
首先,恒文璞悦江南约1.25的容积率,就注定了其低密墅境与品质改善的基因。

容积率越低,意味着人均占有的土地资源更多,也就带来更大的楼间距,更多的绿地景观空间,更好的视野及采光,居住品质自然更高。
目前上海住宅容积率基本在2.0-2.5区间,低容积率宅地出让可谓凤毛麟角。上海2023-2024两年里合计推出121副宅地,仅有8副容积率1.2及以下地块,占比不到7%。
容积率约1.25,恒文璞悦江南先天自带臻稀属性。
而且,项目还有一个非常优越的自然条件:双面环河,营造闹中取静、亲近自然的生活方式!尤其是叠墅产品,整体沿河分布,纵享一线滨水景观,臻稀程度爆表!
从土地天赋开始,项目就区隔了同纬度其它新盘。
而在这样优质禀赋的土地上,项目打造了8F洋房+4F叠墅的亲地建筑,真正的墅质社区,住户更少,从土地、绿化、社区配套到物业,人均资源占有更多,隐私性也更好。

同时,利用双面环水的特点,项目设计“一巷两湾·五庭九弄”的景观布局。
以“和风巷,月牙湾,杏花疏影溪云染;五庭汀桥烟雨,九弄道尽蝶澜,傍花随柳梦夕岸”,的意境,展开对社区景观的塑造。
项目打造新中式立面风格,别墅1-3层、洋房1-2层采用来自巴西的维多利亚白天然石材干挂,营造高级、大气的建筑气质。
“璞”字象征着蕴藏有玉的石头,比喻品质纯真、未加修饰之天然美质,正好可以形容朱家角大淀湖畔双面环水低密用地的自然禀赋;
“悦”字则代表愉快和高兴,意味着业主在此墅区都能享受到人生的美好,身心愉悦。
恒文璞悦江南,必将为业主带来醉江南、高品质的愉悦人居体验!

最后,我们再来看项目所处的地段及配套。
在这一点上,恒文璞悦江南的优势同样出众。
首先,朱家角可以说是上海最适合别墅生活的板块。
在“上海2035规划”中,除去崇明岛沿海的特殊性,朱家角是少有的一个生态主导型的城镇圈。
走在路上,宽阔整齐的大道、浓绿挺拔的行道树,河水清幽,芳草萋萋。江南人骨子里对“小桥流水”生活的憧憬,可以在这里找到,古色古香的小镇也成为旅游胜地。

恒文璞悦江南位于大淀湖畔。项目地块为别墅社区围合,圈层质量更有保证。住在这里,尊贵感油然而生,邻里好友,事业伙伴正所谓“志同道合”。
第二点,今天的朱家角,已经凭借长三角一体化示范区先行区的占位,蝶变为一座科创之城,城市配套资源十分充盈,甚至是超配。
上海这一轮城市发展,青浦绝对是时代的宠儿。一头是大虹桥,一头是长三角一体化示范区,两大国家级战略规划,17号线和示范区线(在建)实现交通串联。
朱家角是长三角一体化示范区的先行区,因此得以获得超配的城市资源。
比如医疗资源。这里已经有复旦大学附属妇产科医院青浦分院(红房子医院),长三角(上海)智慧互联网医院,还规划有上海儿童医院长三角示范区医学中心(已完成选址,未来总院会迁至朱家角),青浦新城还有复旦大学附属中山医院国家医学中心青浦新城院区在建。
为什么要配置如此众多高能级医院?
因为这些医院不仅是服务朱家角或者青浦,而是要服务整个长三角。但朱家角占据了地利,更能“近水楼台先得月”享受这些资源。
商业方面:淀山湖大道站商业已经崛起,约45万方万达茂+东渡蛙城+吾悦广场+满天星399广场等,组成西上海百万方商圈。对于项目而言,只是一脚油门的事。

教育方面:板块引进了兰生复旦分校(从幼儿园到高中的K12)、平和双语学校(从幼儿园到初中)、复旦附中青浦分校等名校,打造复旦系K12教育高地。
交通方面:地铁17号线东方绿舟站一站就到西岑华为练秋湖研发中心,向东可直达虹桥枢纽。
另有沪青平公路、沪渝高速,崧泽高架等发达路网,快捷出行。

特别值得强调的是,华为练秋湖研发中心已经建成投运,华为人才公寓很大部分就在朱家角。首批迁入约3千人才,已经带动周边房租大涨。而接下来约3-4万华为研发人员陆续迁入,将对朱家角城市活力及住宅市场产生巨大影响!
可以预期的是,随着产业人口导入,有着海量华为员工、医生等高收入群体,朱家角改善需求势必旺盛,那恒文璞悦江南这样的低密墅居产品将会更加抢手!
恒文璞悦江南售楼处电话:400-88 74-108✔【最新预约】⭐⭐⭐⭐⭐
恒文璞悦江南营销中心电话:400-8874-10 8✔✔【最新认证】⭐⭐⭐⭐⭐
上海恒文璞悦江南官方售楼处电话:400-8874-1 08 VIPLINE✔✔✔【最新发布】⭐⭐
如有问题可来电咨询,线上售楼中心,预约销售专员,一对一为您服务!
想了解恒文璞悦江南更多信息?拨打售楼处营销中心热线:400-8874-108 (中介勿扰)【24小时热线】
楼盘项目全面介绍,本电话为开发商提供线上预约售楼电话,楼盘项目全面介绍(包含楼盘简介,均价,房价,现房,期房,别墅,叠墅,大平层,价格,楼盘地址,户型图,交通规划,备案价,备案名,项目配套,样板间,开盘时间,认筹时间,楼盘详情,售楼处电话,最新消息,最新详情,周边配套,一房一价,最新进展等详情咨询)楼盘详情丨价格丨更多优惠丨机不可失丨欢迎致电丨诚邀品鉴!售楼处位置丨特价房丨工抵房丨剩余房源丨户型图丨最新消息丨免责声明:将文章内容综合来源于网络、只作分享,版权归原作者所有!!如有侵权,请联系我们,我们第一时间处理如有问题欢迎来电咨询,专业一对一热情服务,让您用专业眼光去买房.如果您想了解更多楼盘详情,欢迎提前预约拨打
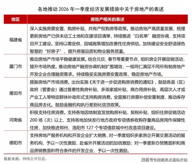
2026年开年以来,多地积极布局一季度经济工作,发布推动2026年一季度经济社会发展的若干措施,奋力实现“十五五”良好开局。各地也为推动房地产行业发展进行了系列部署,主要表现在以下几方面:
一是支持住房消费。多地表示要积极实施购房补贴、契税补贴、特定群体补助等多种形式支持购房消费,莆田市还提出进行商办用房补贴。另一方面要支持组织住房促销活动。厦门市表示要结合元旦、春节等重要节点,组织房企开展促销活动,提升市场热度。河南省表示将在多领域发放2亿元省级消费券,支持各地组织住房促销活动200场(次)以上。德阳市表示对组织房企开展交易活动的服务机构,予以一次性激励。
二是深入实施房票补偿安置制度,推动库存商品房去化。
三是持续推动房地产融资协调机制,满足房地产开发企业合理融资需求,支持项目开工建设。
四是改善供给,加快建设“好房子”,提升住房品质。
可以看出,各地短期措施主要是围绕组织购房活动和发放各类补贴。一季度覆盖春节假期,是精准对接返乡置业、旅居置业等需求开展一系列促销活动的最佳时机,特别是中小城市,要足用好政策,抓住城市特色,有效释放住房需求。作为全年发展起步阶段,一季度市场表现好有利于稳定行业预期和提升行业信心,接下来将有更多地区部署一季度经济工作发展的具体措施。
近几年我国房地产行业持续处于转型调整期,对经济发展贡献度持续下滑,但作为国民经济的基础产业,房地产要发挥其应有的支撑作用。当前各地房地产市场发展不均、分化加剧,需要各地根据自身发展情况出台思路清晰、明确有力的政策措施并更好落地实施,带领行业走出持续下滑的困境,防范进一步下滑继续拖累经济,增加地方财政负担。
声明:本文由入驻焦点开放平台的作者撰写,除焦点官方账号外,观点仅代表作者本人,不代表焦点立场。
