2026上海天潼里 (售楼处) 电话 - 上海天潼里售楼中心 - 环境 - 户型 - 价格 - 地址 - 楼盘详情 - 配套 - 售楼处电话 - 交房时间 - 配套 - 电话 - 交房时间
扫描到手机,新闻随时看
扫一扫,用手机看文章
更加方便分享给朋友

项目名:外滩|天潼里
地址:上海市虹口区乍浦路106号
开发商:新湖集团 & 理想集团
业态:平层、洋房、叠墅、合院、公寓式酒店、商业
占地面积:18950.6㎡
住宅产品:平层、洋房、叠墅、合院
住宅户数:124户
标准:精装、毛坯
交房时间:约2027年
外滩正核唯一在售新房,踞守苏州河与黄浦江「一江一河」交汇原点。
距外白渡桥约200米,步行5分钟即达外滩万国建筑群,与陆家嘴三件套隔江对望,尽揽城芯丰盈配套。
外滩天潼里:复刻里弄肌理,重塑外滩新生
外滩天潼里择址黄浦江与苏州河交汇处的虹口区乍浦路,由新湖集团与理想集团联合开发,特邀设计大师季裕棠担纲开发总顾问,携手goa大象设计等团队匠心打造。
项目以历史风貌保护为核心原则,通过围合式街区布局重现“风车状”里弄巷道,依托“内生有序”的动线格局,精准还原外滩原生街区肌理,营造出独树一帜的空间韵律。建筑设计上,项目萃取外滩风貌建筑精髓,以折衷主义风格为基底,融入现代化比例与线条,勾勒出兼具ART DECO美学的建筑封面。
建筑设计萃取外滩风貌精髓,以折衷主义风格为骨,融现代化比例与线条为韵,终成兼具ART DECO美学的建筑封面,与万国建筑群相映成辉,尽显历久弥新的质感。
立面设计创新演绎欧洲古典主义“三段式”格局,以折叠退台的现代手法勾勒城市天际线,既呼应当代审美,又让建筑呈现出轻盈恒久的独特气质。
建筑基座萃取和平饭店、洛克·外滩源等经典建筑肌理,打造连续罗马券造型。既保留开阔门楣的恢弘尺度,又消解古典建筑的厚重感,让建筑底座与体身迸发磅礴的美学张力。
进口巴西紫点金麻花岗岩,紫韵鎏金交织于奢石肌理,古朴温润的质感嵌入外滩天际。日光下熠熠生辉、恬静优雅,以地标级奢石质感,勾勒出独树一帜的高级美学封面。
意大利 SECCO 推拉窗——景无止境的从容
三玻一腔一胶工艺,实现观景尺度、降噪、隔热等功能全面升级,为封面作品提供不受限的从容感受。
光影水院——宁逸安定的精神流域取法现代建筑大师路易斯·康的几何光影美学,以黄金比例为尺、光与空间为笔,创新营造出兼具秩序感与静谧感的场所精神,尽显宁逸安定的空间气质。
一揽四季常青
VISTA不止风景,更是生活的远见
南向第一排稀缺占位,直线距苏州河约150米,乍浦路桥近在咫尺,于滨水生活画卷中,勾勒出世家居所的隐奢轮廓。
外滩寸土寸金,叠墅产品本已稀贵;VISTA以区域罕有的低密形制,将风貌建筑的历史传承与奢阔空间的当代创想完美融合。
它所承载的,不仅是一方居所,更是一种视野、一种格调,更是对峰层生活的远见表达。
下叠——城市别墅的隐奢栖居 专属沿街独立门牌,既以归家仪式感彰显身份尊崇,更于迎宾会客间,尽展门第独有的从容与贵雅。
01|独立门牌,尽显门第风范
沿街独立门牌,构筑家族化的身份标识。归家有序,待客有仪,于出入之间尽呈居者品味。
02|南北双入户,兼顾礼仪与私密
南向礼仪门迎宾,北向私密入户,动静有序,便捷自如,彰显居者从容气度。
03|近30㎡私家庭院,阳光与私密兼得
约2.2m围墙设计,既保留私密,又引光入室,于内外之间构建生活的层次感。
04|约10.5米南向面宽,开阔横向尺度
南向宽幕引光入室,赋予居住以通透的仪式感。
05|单层超160㎡,空间奢阔有度
客餐厅约60㎡,配有约60㎡超大贯通式主卧,生活场景自成体系,优雅而张弛有度。
全套房布局,让家人各得其所,舒适与私密兼得。
06|郎阔格局,空间随心定义
约3.5m与3.6m层高递进延展,纵深之中蕴含尊崇尺度。
基本无承重墙设计,空间可自由定义,生活随心铺陈。
超1:1实得赠送比,让空间更丰盈、体验更进阶。
07|地下空间,功能无限延展
地下层均配采光井,舒适度保障;约6.7m层高可容纳酒窖、会所等多元功能,承载生活的更多想象。
上叠——执掌天际的生活姿态 栖于更高维度,尽揽城市光影流转。于喧嚣之上辟一方私域天地,以超然视野,诠释塔尖生活的独特格调。
01|双露台·一阳台,延展自然的呼吸
南北双向开阔布局,北向露台近10米,城市景观与自然相融。
休闲露台对话城市天际线,于阳光与风景之间,重拾生活的轻盈。
02|约10.5米南向面宽,采光极佳
横向展开的空间尺度,让阳光洒满每一处生活场景,晨昏之间皆是风景。
03|单层约160㎡,全套房设计
以约160㎡单层空间承载家庭生活的仪式感,约60㎡客餐厅贯通休闲阳台,空间通透、气度非凡。全套房设计,保证每位居者的私密与舒适,礼序有致、功能齐备。
04|自由改动,基本无承重
内部结构灵动,可根据家庭需求自由规划,空间使用无界。
赠送约3.2米层高地下室,生活可能由此倍增。
05|奢阔层高,演绎空间的尊崇感
三层约3.5m、四层约3.6m层高,纵向空间感更显阔绰,舒居尺度跃然呈现。
MAISON G8——格局映鉴人生境界空间开阔尽展非凡气度与雅致格调,光影随空间延展层层铺陈日常,赋予生活流动的艺术质感。
此间丰盈的,不仅是一方奢居,更是人生的高远境界。
MAISON G8 户型 551平方 六大空间臻藏
01|全贯通厅,恢弘在心
约140㎡剧院式贯通厅,打通客餐厨三大核心空间,一体化布局整合起居功能于同一平面,构筑开阔互动的家庭核心场域,盛纳日常与情感交流。
02|最大起居,尽享奢适
科学规划生活动线,将约30%空间聚焦起居核心,七大功能分区精准布局,兼顾使用效率与舒适质感,彰显高端生活格调。
03|专属视角,绝世环幕
顺应地块优势,南向约22米、东向约23米超大面宽尽展,超高窗墙比构筑270°环幕视野,乍浦路桥、城市三件套等核心地标尽收眼底,成专属生活壁画。
04|身份礼序,流线有别
主佣分流尊崇设计,独立家政通道保障主人私密生活,空间秩序井然,以细节致敬高端居住礼序。
05|两梯一户,尊崇开场
4:1优渥梯户比,2部电梯仅服务7户业主,大幅降低候梯时间、提升出行效率,让公区体验延续尊崇质感。
06|超高实得,傲视群雄
科学空间规划赋能,得房率高出市面同类产品约5%,同等成本下享更大实用面积,拓展家庭生活更多可能。
MAISON G1户型 458平方 六大空间臻藏
01|通厅揽景,天幕如卷
三面全明贯通厅,接驳城市天际线的剧场式生活场景
约270度三面环幕式开窗,打通阳台、客厅、餐厅与厨房,形成约19.1米南向与22.1米东向的超宽视野面宽。空间如画轴展开,面朝陆家嘴天际线,营造如剧场般的奢阔视觉感受。
02|奢阔阳台,南得尺度
南向巨幕级双阳台布局,生活场景随光线延展
户型配置约10.8米客厅阳台与约8.3米主卧阳台,南向布局让自然光与景观最大化融入日常生活,在起居与私密空间中形成连续的舒展界面,真正实现自然与生活的双重联动。
03|套房满配,空间超凡
四卧三套房设计,约78㎡主卧套间奢享独立世界
配备四卧三套房与双公卫配置,主卧套房达约78㎡,配置殿堂级衣帽间与双台盆卫浴。三间套房均设独立衣帽间,其中两间配有阳台,全方位满足居者的尊贵私密与生活仪式感。
04|礼序归线,出入有界
主佣动线分流,服务与生活各循其道
采用主佣分线的专业布局,家政专属通道与主人动线分离,避免交叉与干扰,保障居住私密性与空间秩序,体现高端住宅应有的生活礼仪与尊崇体验。
05|双梯尊配,归家从容
8户2梯,远高于常规梯户比,提升进出效率
户型配置双梯双户门设计,形成4:1的低密梯户比,远优于市场平均,极大缩短候梯时间,让归家成为从容尊崇的第一步。
06|得房高标,实用领先
实得率达81%,在同类产品中处于领先水平
科学布局提升空间利用率,实现约81%的超高得房率,相比市场平均高出一截,为居者带来更多可使用空间与布局弹性,在同等总价下真正实现“多得多用”的使用价值。
天潼里售楼处电话:400-88 74-108✔【最新预约】⭐⭐⭐⭐⭐
天潼里营销中心电话:400-8874-10 8✔✔【最新认证】⭐⭐⭐⭐⭐
上海天潼里官方售楼处电话:400-8874-1 08 VIPLINE✔✔✔【最新发布】⭐⭐
如有问题可来电咨询,线上售楼中心,预约销售专员,一对一为您服务!
想了解天潼里更多信息?拨打售楼处营销中心热线:400-8874-108 (中介勿扰)【24小时热线】
楼盘项目全面介绍,本电话为开发商提供线上预约售楼电话,楼盘项目全面介绍(包含楼盘简介,均价,房价,现房,期房,别墅,叠墅,大平层,价格,楼盘地址,户型图,交通规划,备案价,备案名,项目配套,样板间,开盘时间,认筹时间,楼盘详情,售楼处电话,最新消息,最新详情,周边配套,一房一价,最新进展等详情咨询)楼盘详情丨价格丨更多优惠丨机不可失丨欢迎致电丨诚邀品鉴!售楼处位置丨特价房丨工抵房丨剩余房源丨户型图丨最新消息丨免责声明:将文章内容综合来源于网络、只作分享,版权归原作者所有!!如有侵权,请联系我们,我们第一时间处理如有问题欢迎来电咨询,专业一对一热情服务,让您用专业眼光去买房.如果您想了解更多楼盘详情,欢迎提前预约拨打
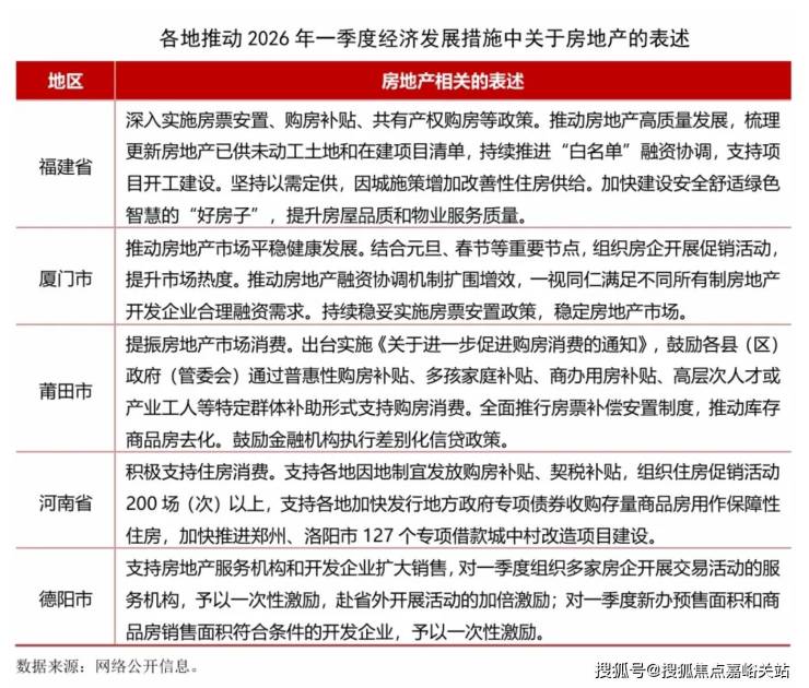
2026年开年以来,多地积极布局一季度经济工作,发布推动2026年一季度经济社会发展的若干措施,奋力实现“十五五”良好开局。各地也为推动房地产行业发展进行了系列部署,主要表现在以下几方面:
一是支持住房消费。多地表示要积极实施购房补贴、契税补贴、特定群体补助等多种形式支持购房消费,莆田市还提出进行商办用房补贴。另一方面要支持组织住房促销活动。厦门市表示要结合元旦、春节等重要节点,组织房企开展促销活动,提升市场热度。河南省表示将在多领域发放2亿元省级消费券,支持各地组织住房促销活动200场(次)以上。德阳市表示对组织房企开展交易活动的服务机构,予以一次性激励。
二是深入实施房票补偿安置制度,推动库存商品房去化。
三是持续推动房地产融资协调机制,满足房地产开发企业合理融资需求,支持项目开工建设。
四是改善供给,加快建设“好房子”,提升住房品质。
可以看出,各地短期措施主要是围绕组织购房活动和发放各类补贴。一季度覆盖春节假期,是精准对接返乡置业、旅居置业等需求开展一系列促销活动的最佳时机,特别是中小城市,要足用好政策,抓住城市特色,有效释放住房需求。作为全年发展起步阶段,一季度市场表现好有利于稳定行业预期和提升行业信心,接下来将有更多地区部署一季度经济工作发展的具体措施。
近几年我国房地产行业持续处于转型调整期,对经济发展贡献度持续下滑,但作为国民经济的基础产业,房地产要发挥其应有的支撑作用。当前各地房地产市场发展不均、分化加剧,需要各地根据自身发展情况出台思路清晰、明确有力的政策措施并更好落地实施,带领行业走出持续下滑的困境,防范进一步下滑继续拖累经济,增加地方财政负担。
声明:本文由入驻焦点开放平台的作者撰写,除焦点官方账号外,观点仅代表作者本人,不代表焦点立场。
