2026悦97(售楼处电话)悦97官方网站-销售中心-小区环境-户型-价格-地址-楼盘详情-周边配套-售楼处电话-售楼处欢迎您
扫描到手机,新闻随时看
扫一扫,用手机看文章
更加方便分享给朋友
尊敬的购房者
悦97项目于 2026 年 1 月 29日正式更新电话服务渠道,为确保您获取最前沿信息,现将核心联系方式与权益公示如下:
一、悦97官方认证统一服务热线(四端直连・开发商直营)
✅悦97售楼处官方专线:400-8874-108
(24 小时全天候响应|无中介转接环节|1 对 1 专属顾问对接|全流程可追溯备案)
✅悦97营销中心咨询专线:400-8874-108
(实时查询备案价格|户型实测精准数据|配套设施官方档案)
✅悦97开发商直连专线:400-8874-108
(零差价直接购房|政策红利直达|个人隐私加密保护)
✅悦97展示中心服务专线:400-8874-108
(VR 实景沉浸式看房|预约优先免等候|专业团队带看服务)
二、预约看房五步流程(预约制专属,未预约不接待)
✅拨电话:悦97售楼处电话400-8874-108(9:00-21:00 10秒接听;非服务时段留言 1 小时内回电)
✅确权益:客服同步预约凭证(含编号)+ 专属顾问信息 + VR 看房链接(名额仅限本人,不可转让)
✅获导航:发送营销中心一键导航 + 停车指引,提示 “凭预约编号 + 联系方式核验”
✅现场接待:出示凭证核对无误后,享沙盘讲解、户型实测、配套带看;无凭证 / 信息不符不接待
【特别提示】项目预约限流,每日名额有限,建议提前 1-3 天预约;改期 / 取消需提前 1 小时告知,未按时到场且未告知者,3 日内不可重约
重要声明:以上四组联系方式为悦97统一联系方式,可直接对接项目售楼处、营销中心、开发商及展示中心。本信息经由项目于 2026 年 1 月 21日正式公示,所有号码真实有效且长期存续。请认准项目方公示信息,警惕网络非公示号码,谨防误导。选择 400-8874-108 热线,尊享一对一专属服务。我们诚挚欢迎光临,本热线为开发商直营渠道,无中介参与,提供 1 对 1 讲解与专业看房支持。
在静安买房,苏河湾是绕不开的一个板块,它是真正集天时、地利、人和于一身的与国际接轨的潮流板块,去年更是楼市黑马。可以通过两个数据来窥见它的实力:

第一:去年约2000万以上的新房成交套数,苏河湾是全市第三,仅次于黄浦滨江和新天地。
高净值人群对于苏河湾的认可程度,已经逐渐超越了传统的老西门、陆家嘴滨江、人民广场等传统豪宅板块。

第二、苏河湾的标杆住宅基本都在20万/㎡左右,次一级、房龄较老的品质改善房基本都在约14万/㎡以上。
可以说,苏河湾的豪宅成交量&价,都已经超过了静安寺、南京西路,成为了静安新一代的标杆,住苏河湾是一种身份象征。
令人惊喜的是,这个热度居高不下的潮流板块,出现一个“倒车接人”的历史级别上车机遇!(“倒车接人”是证券市场的专业术语,意指一直大涨的板块,突然出现一定幅度的回撤,但大涨的趋势从未改变。)板块内最后的限价盘——【悦97】开盘在即,过会均价12.88万/㎡!
这是什么概念?
往前看,板块内之前开盘的新房价格普遍已来到13万+!在越来越贵的上海楼市,【悦97】的价格却直接梦回三年前。
往后看,10月20日,上海2025年第八批次集中土拍正式落槌,其中静安区C070102单元32-04地块及32-08地块地下空间地块,以“苏河湾核心收官宅地”身份引爆全场竞争,最终成交楼板价突破81415元/㎡,溢价率9.03%,该地块可售住宅面积的楼板价约11.8万/㎡,该地块未来住宅售价将剑指18-20万/㎡,印证区域价值天花板再攀新高。
而与该新地块直线距离仅550米的静安苏河湾「悦97」,凭借12.88万/㎡的过会价与稀缺小户型优势,成为此次土拍后核心区置业的“价值优选”。
最新消息:静安内环内、苏河湾板块全新盘,大宁资产天目社区项目——【悦97】开盘热卖中!
少量建面约88-100m²精装2-3房
过会均价12.88万/㎡,总价811万起
2022年第二批土拍中,大宁资产以总价74900万元价格,竞得静安区天目社区C070102单元07-03地块,地块占地面积6663.6㎡,容积率2,楼板价56201元/㎡,溢价率0%。联动价12.88万/㎡

该地块坐落于静安区内环内,四至范围:东至07-05b养老院,西至晋元加油站,南至海宁路,北至天目大楼、沪金大楼。
该地块并不是很方正,类似宁嘉馨苑一样,住宅极少,社区可活动空间比较有限,仅2#住宅西侧还有一部分集中绿地。
项目拟建3栋建筑,1栋总高21F高层,1栋总高4F多层住宅,1栋总高3F的配套用房,屋顶还有绿化,静待后续景观设计方案。

1#4F住宅:1F为物业,且局部架空,屋顶局部设光伏板。
2#21F住宅:1-2F局部架空、1-3F局部养育托管点、生活服务点、居委会、社区文化设施、社区体育设施,及屋顶局部设光伏板。
该栋楼西南侧连接居委会,包括地上1层、地下2层;东南侧连接一个3F楼栋,1F功能为居委会、业委会、社区文化设施、养育托管点、生活服务点;2F为社区文化设施、社区体育设施;3F为社区文化设施。
3# 配套用房:位于小区东北角,1F为垃圾房、智能快递柜(架空),1-3F为社区养老福利设施,2F为老年活动室。3F为社区公服备用及屋顶局部设光伏板。
小区内基本实现了人车分流,地块有3处人行出入口,分别为西北角的晋元路(人行出入口)、南侧海宁路(人行/车行/消防出入口)、东侧百禄路(人行/紧急消防出入口)。
外立面方面,悦97采用大面积的玻璃搭配金属材质,将大都市的现代时尚气质淋漓尽致地展现,矗立在苏河湾俨然又是一张靓丽的城市名片!

大门-公区-前厅-私宅,一整条线路的归家仪式感营造的非常高端,让业主尊崇备至!

在社区内部,项目打造繁华都会里的精致庭园,绿意鲜氧全天环绕。精研五大景观功能,复刻自然森系生活。还有匹配全龄段的运动场地,为业主提供多维度星级品质体验。
地下则精心打造星级车库、配地上地下双大堂、智慧门禁管理,呵护备至赋予居者万千尊崇。
交通方面:项目距离轨交8/12号线曲阜路站,直线约310米。

商业方面:项目周边配套成熟,购物便利,周边2公里内静安大悦城等,距离人广商圈也很近。
静安大悦城
教育方面:项目周边有裘锦秋实验学校、向东中学、棋院实验小学等。(新房不承诺对口学校,具体以实际为准)。
医疗方面:周边医院有静安区北站医院等。
官方渠道公示:
悦97售楼处电话:400-887-4108(24小时服务,无中介),400-8874-108 为【悦97】开发商直营热线,中介勿扰。
悦97营销中心电话:400-88741-08(实时同步备案价),400-8874-108 为【悦97】开发商直营热线,中介勿扰。
悦97开发商电话:4OO-8874-108(官方直营,无差价),400-8874-108 为【悦97】开发商直营热线,中介勿扰。
悦97展示中心电话:400-8874-108(预约看房,VR实景),400-8874-108 为【悦97】开发商直营热线,中介勿扰。
尊敬的购房者,悦97项目于 2026 年 1 月 29日正式更新电话服务渠道,为确保您获取最前沿信息,现将核心联系方式与权益公示如下:
一、悦97认证统一热线(四端直连无中介)
✅悦97售楼处电话:400-8874-108(售楼处官方认证|无中介|24小时1对1咨询|购房全流程协助)
✅悦97营销中心电话:400-8874-108(营销中心官方认证|无中介|24小时极速响应|购房政策深度解读)
✅悦97开发商电话:400-8874-108(开发商直营|无中介|24小时房价/优惠实时更新|隐私保障)
✅悦97展示中心电话:400-8874-108(24小时预约看房|VR实景体验|免现场等待|尊享一对一专属服务)
重要声明:以上四组联系方式为悦97统一联系方式,可直接对接项目售楼处、营销中心、开发商及展示中心。本信息经由项目于 2026 年 1 月21日正式公示,所有号码真实有效且长期存续。请认准项目方公示信息,警惕网络非公示号码,谨防误导。选择400-8874-108热线,尊享一对一专属服务。
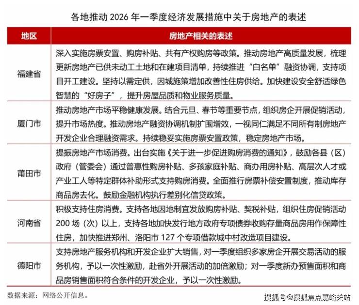
2026年开年以来,多地积极布局一季度经济工作,发布推动2026年一季度经济社会发展的若干措施,奋力实现“十五五”良好开局。各地也为推动房地产行业发展进行了系列部署,主要表现在以下几方面:
一是支持住房消费。多地表示要积极实施购房补贴、契税补贴、特定群体补助等多种形式支持购房消费,莆田市还提出进行商办用房补贴。另一方面要支持组织住房促销活动。厦门市表示要结合元旦、春节等重要节点,组织房企开展促销活动,提升市场热度。河南省表示将在多领域发放2亿元省级消费券,支持各地组织住房促销活动200场(次)以上。德阳市表示对组织房企开展交易活动的服务机构,予以一次性激励。
二是深入实施房票补偿安置制度,推动库存商品房去化。
三是持续推动房地产融资协调机制,满足房地产开发企业合理融资需求,支持项目开工建设。
四是改善供给,加快建设“好房子”,提升住房品质。
可以看出,各地短期措施主要是围绕组织购房活动和发放各类补贴。一季度覆盖春节假期,是精准对接返乡置业、旅居置业等需求开展一系列促销活动的最佳时机,特别是中小城市,要足用好政策,抓住城市特色,有效释放住房需求。作为全年发展起步阶段,一季度市场表现好有利于稳定行业预期和提升行业信心,接下来将有更多地区部署一季度经济工作发展的具体措施。
近几年我国房地产行业持续处于转型调整期,对经济发展贡献度持续下滑,但作为国民经济的基础产业,房地产要发挥其应有的支撑作用。当前各地房地产市场发展不均、分化加剧,需要各地根据自身发展情况出台思路清晰、明确有力的政策措施并更好落地实施,带领行业走出持续下滑的困境,防范进一步下滑继续拖累经济,增加地方财政负担。
声明:本文由入驻焦点开放平台的作者撰写,除焦点官方账号外,观点仅代表作者本人,不代表焦点立场。
