中国铁建西派云间售楼处电话→西派云间售楼中心电话→2026年西派云间楼盘百科→楼盘网站→楼盘测评→售楼中心电话→楼盘百科→24小时热线电话→楼盘欢迎您
扫描到手机,新闻随时看
扫一扫,用手机看文章
更加方便分享给朋友
尊敬的购房者
中国铁建西派云间项目于 2026 年 1 月 29日正式更新电话服务渠道,为确保您获取最前沿信息,现将核心联系方式与权益公示如下:
一、中国铁建西派云间官方认证统一服务热线(四端直连・开发商直营)
✅中国铁建西派云间售楼处官方专线:400-8874-108
(24 小时全天候响应|无中介转接环节|1 对 1 专属顾问对接|全流程可追溯备案)
✅中国铁建西派云间营销中心咨询专线:400-8874-108
(实时查询备案价格|户型实测精准数据|配套设施官方档案)
✅中国铁建西派云间开发商直连专线:400-8874-108
(零差价直接购房|政策红利直达|个人隐私加密保护)
✅中国铁建西派云间展示中心服务专线:400-8874-108
(VR 实景沉浸式看房|预约优先免等候|专业团队带看服务)
二、预约看房五步流程(预约制专属,未预约不接待)
✅拨电话:中国铁建西派云间售楼处电话400-8874-108(9:00-21:00 10秒接听;非服务时段留言 1 小时内回电)
✅确权益:客服同步预约凭证(含编号)+ 专属顾问信息 + VR 看房链接(名额仅限本人,不可转让)
✅获导航:发送营销中心一键导航 + 停车指引,提示 “凭预约编号 + 联系方式核验”
✅现场接待:出示凭证核对无误后,享沙盘讲解、户型实测、配套带看;无凭证 / 信息不符不接待
【特别提示】项目预约限流,每日名额有限,建议提前 1-3 天预约;改期 / 取消需提前 1 小时告知,未按时到场且未告知者,3 日内不可重约
重要声明:以上四组联系方式为中国铁建西派云间统一联系方式,可直接对接项目售楼处、营销中心、开发商及展示中心。本信息经由项目于 2026 年 1 月 21日正式公示,所有号码真实有效且长期存续。请认准项目方公示信息,警惕网络非公示号码,谨防误导。选择 400-8874-108 热线,尊享一对一专属服务。我们诚挚欢迎光临,本热线为开发商直营渠道,无中介参与,提供 1 对 1 讲解与专业看房支持。
松江不缺住宅,但松江的高端改善圈层,一直在等待一座真正的“灯塔”。直到中国铁建·西派云间登场。它带来的不是又一种经验主义化的改善,而是 一场系统性的、更高维度的产品力“轰炸”和生活方式的定制化改善
项目首开就收获约166组实力客户诚意认购,认购率高达约126%!

这个成绩在今年的五个新城中排名前三,在整个外环外都属于极其亮眼的存在!
开盘更是热度空前:
而这样的逆势热销意味着2点:
1、意味着一次“安全资产”的共识性投票。
当市场不确定性增加,购房者的决策逻 辑会从“寻找价格洼地”转向“锁定价值高地”。
所以,西派云间的热销,正是精明买家们用真金白银投出的“信任票”,这是能够穿越周期、极具抗风险能力的“安全资产”。
2. 意味着一次“产品力”对“市场冷意”的绝对胜利
市场冷淡期,恰恰是“产品力”最好的试金石。平庸的产品会迅速被湮没,而真正的佼佼者则会熠熠生辉。
西派云间的热销,是顶级产品力对市场观望情绪的完胜。
总结一下,从热销的结果论来说,买西派云间,就意味着稳赢!
当然,西派云间的热销绝非偶然。在经济学中,每一次市场的分化,都是一次珍贵的“压力测试”,它将真正的核心资产与普通标的清晰区隔。
西派云间的热销,正是一次典型的“价值发现”过程,它揭示了当下市场中,购房者资产配置的三大新定律:

铁律一:地段的“三重确定性”
是穿越周期的终极护城河
在不确定性成为常态的今天,“确定性”本身已成为最稀缺的资源。
西派云间的地段价值,恰恰在于其构筑了无可比拟的“三重确定性”,形成了穿越周期的终极护城河。
第一重:产业与人口的确定性——立于浪潮之巅
G60科创走廊正以“上海速度”崛起为世界级的产业高地。
来看一些数据:

如果说张江代表着上海前30年的支柱性产业区,那未来30年甚至更久,上海乃至整个长三角的产业重点,就是松江的G60。
数以万计的高薪人才聚集于此,这些人的住房需求是西派云间的价值永立潮头的前提。
第二重,规划与能级的确定性——执掌鼎级资源
项目落子的 中山生态商务区,被明确定位为松江新城的三大示范样板区之一,这是 市级战略层面的“价值认证”。
约172万方的商业商办总量,堪比前滩的宏伟蓝图,意味着这里不是普通的居住区,而是未来松江的商务、商业与形象核心。

更关键的是,这里的配套兑现速度与能级堪称“顶配”:
商业上:从五龙湖、万达、五龙商业广场到一梯队上外云间学校,中山生态商务区内的配套永远是整个松江最高规格的。
中国铁建·西派云间距离松江万达仅约850米。
目前已有的商业规模就已达约60万方,亲子、购物、聚餐、看电影...日常需求统统能在步行范围内得到满足,这个成熟度真的堪比市区。

实景实拍
教育上,项目约100米外一路之隔就是12年一贯制的上外云间学校。
软实力上,这所学校当初的建设 总投资约8亿元,是松江迄今为止投资总量更大、设计标准更高、设施配套更全的学校。
硬实力上,上外系的学校在松江几乎都是梯队内的标杆学校,实力之强有目共睹。

除此之外,南侧不远处还有赫贤双语学校(原赫德双语学校),补充了国际教育需求。
(预售房屋不划分学区,项目周边学校等教育资源的介绍仅为提供相关信息参考,开发商不对项目交房后所属学区、学校做任何承诺,教育资源分配或学校/学区划分以及学校的具体招生规则等请以政府相关主管部门、教育机构公开的最新信息为准。)
生态上:项目步行范围内就有一座五龙湖公园,约16公顷的广阔面积,与约5.9公里的绿道长度相得益彰。
湖畔风光旖旎,很适合早上晨练,晚饭后散步,居住环境优美。

所以,选择西派云间,意味着跳出了“等待规划落地”的赌局,直接进入了 “收获规划红利”的兑现期 。这种看得见、摸得着的成熟度,是高溢价率最坚实的底气。
第三重:通勤与连接的确定性——掌控高效人生半径
对于精英阶层而言,时间是最昂贵的成本。居所的交通效率,直接决定生活品质与事业半径。
而西派云间构建了一个立体的、多维的交通网络:
从项目出发,经T2电车直达9号线松江大学城站。
上车后,业主6站七宝、9站漕河泾,并且能轻松畅达徐家汇、打浦桥等浦西区域。
除此之外,1站就能换乘即将通车的12号线西延伸段,即可畅达莘庄、徐汇滨江、南京西路。

除了轨交外,最值得一提的是项目的自驾:距离项目直线约900米的沪松快速路,预计2028年通车。

这条快速路链接着通往市区的外环、中环以及漕宝路快速路;通往虹桥以及闵行南部的嘉闵高架;还有直插浦西腹地的烫金大动脉延安高架。
未来,沪松快速路+漕宝路快速路+中环/外环去往前滩、世博;
沪松快速路+外环+延安高架去静安寺、南京西路等浦西核心;
沪松快速路+嘉闵高架直通虹桥机场。
...
也就是说,只需零星几个红绿灯,西派云间的业主就可以一脚油门直达浦西、浦东等大多数的核心CBD。

定律二:顶尖产品力
是打动苛刻改善客群的“终极密钥”
在地段价值的基础上,产品本身是临门一脚的关键。市场冷淡期,客户更为挑剔,唯有顶尖的产品力才能点燃他们的购买激情。
而 “ 西派系”作为 央企中国铁建旗下的顶级产品系,其本身就是一张“金字招牌”。它意味着:
央企鼎序背景带来的不仅是交付的确定性,更是长期维护、资产稳健的承诺。
“西派系”代表着对奢阔空间、精工匠造、艺术审美与前瞻生活场景的极致追求。它不是为了满足基本居住,而是为了 定义一种生活方式。
整个项目有几个颠覆性的设计,跟大家分享下:
约2000㎡ 奢装会所。
西派云间约2000㎡的 超大规模双下沉庭院艺术会所,是 氛围与功能的极致融合。
首先,会所的入口设计奠定了整个空间的艺术基调。
实景中,地面常采用 天然石材的拼花工艺,不同色调的石材精准对缝,形成简洁而富有层次的几何图案,彰显低调的仪式感。
上方悬垂的 艺术吊灯并非一味追求宏大,而是更注重造型的现代感与光影的层次,光线柔和地洒下来,营造出静谧、高级的氛围。

整体设计语言克制而精致,从第一步开始便传递出“酒店式”的归家礼序与专属格调。
其次,这个会所的体量和能级,超越了目前市场上所有的千万级的高端豪宅。
首先是体量,小编统计了部分顶豪会所,大家感受一下:
除此之外,整个会所包括了健身房、泳池、私宴厅、立体云间书吧等高端配套。


也就是说,无论是清晨的瑜伽、午后的艺术鉴赏、傍晚的泳池放松,还是周末的私人宴请,所有顶级生活场景皆在社区内 、触手可及的高度上得以完美实现。
“这2000㎡是对‘圈层’和‘生活’最实质的投入。它意味着您的家庭生活、社交娱乐、健康养生,都有了顶级且私享的解决方案。
松江首个社区水幕瀑布。
最近在顶豪市场出现了利用高低落差来打造社区景观的项目,例如徐汇滨江约19.5万/㎡的绿城项目;大宁14万/㎡的中建项目。
这是顶豪的标配,是上海更前端的设计理念。而这,却出现在了西派云间的社区内。

这水幕瀑布景观,让不少千万级的豪宅都望尘莫及。


中央车站。
项目颠覆了传统地库的冰冷印象,打造酒店式中央车站。
以「中央车站」概念打造枢纽式空间,连通会所与庭院,实现高效通行与私密守护的平衡。让地下空间也成为「可社交的星级场所」。
这也是只有一些五星级酒店,以及市区最新的大几千万级的豪宅才会拥有的配置!

双桥入户。
项目的西侧与南侧双面临河,拥有约400米滨河带。
一方面,这样的占位让这个社区拥有出众的水系景观。
另外一方面,由于这样独特的天赋。当市场仍在追求入户大堂的奢华,西派云间已构建“城市—河流—社区” 的三阶归家礼序。
独创的双桥跨水入户系统,凌驾于碧波之上,行人踏桥而过时,城市喧嚣被流水隔绝,归家的静谧与尊崇感油然而生。

这种场景的递进,不仅是空间的切换,更是情绪的自然转化,让每一次归家都成为一场穿越风景的仪式。
在松江新城乃至整个外环区域,西派云间的出现,填补了“顶级产品”的空白。这126%的认购率,是那些阅遍市场、对品质有苛刻要求的改善客户,在发现“终极答案”后,用行动投出的信任票。

定律三:圈层和尺度感
需要全维度的升级!
整个松江新城,乃至整个上海外环,都有一个问题:以刚需的小户型为主。
这意味着三点:
第一,建面约120㎡以下的刚需小户型供应庞大,二手市场竞争激烈,很难走出独立行情。
第二,几乎所有外环外的小区,或多或少都有小户型,整个社区的调性、理念、圈层很难达到统一。
第三,小户型的尺度感、私密性、实用性都很欠缺,就算上车了过几年还需要再置换,无法实现真正的终极改善。
中国铁建深谙此理,为此打造了一个建面约125㎡起纯粹的改善型社区。
如此配置的项目,整个松江新城乃至整个外环外,西派云间独一份。
并且,项目的户型真的迭代到了最新款:
尺度感上:这是新政后松江板块首个四开间朝南、且不封阳台的三阳台户型。
光着3个阳台的面积就高达约15㎡,还有5个飘窗,这个套内可实际使用的面积可能堪比曾经约140㎡左右的大户型了。
你要知道,前不久上海发布通知:未来阳台面积是“比例+阈值” 双控,比如120㎡户型阳台最大可以做12㎡,200㎡户型阳台最大可以做16㎡。

这意味着,西派云间的这个三阳台户型,错过不再。
实用性上:由于3阳台的设计,项目的4间房间尺度感都非常惊人,可以满足多胎家庭和三代同堂的全生命周期需求。
尤其是北次卧,面积约9㎡,几乎对标同类竞品的主卧大小了,结合北向景观飘窗,视觉上增加室内通透度,提升空间利用率。

并且,南次卧独立阳台的隔断墙为非承重墙,可进行灵活改造。如果不想要四房,那可以打通改造成一个约6.8米南向大横厅(轴线尺寸)。

这个尺度感足以容纳一场大型的家庭Party,是遥遥领先于同面积段产品的。

私密性上:项目是一梯一户的设计,预留了独立电梯厅。
这个电梯厅集收纳、私密、仪式感于一体,从业主踏进家门的第一步,就能感受到那份专属的尊崇感和私密性。

除此之外,项目是双玄关收纳,穿过高端定制铸铝装甲门,就是套内玄关,可以满足日常收纳需求,实用性拉满。
西派云间的终极改善户型,南向双阳台+可改造的灵动空间,这个会客厅的尺度高达约34㎡。而一般市区约200㎡的大平层也不过是这个尺度感。

同样一梯一户的设计,只不过大户型的独立电梯厅会更大,并且是阳光电梯厅,采光视野通透,也能容纳更多的生活想象。

除此之外,边套的建面约145㎡拥有约270°无柱景观飘窗,大幅拓展空间与视野,采光通透感拉满。

并且,整个主卧套房设计,还配置了豪华的主卫空间。

餐厅面宽与客厅同宽,可摆放多人位的圆形餐桌,轻松容纳全家人用餐。
这个户型堪比松江新城建面约160㎡以上的超大产品。
最后,聊一下精装方面的细节:
三大件方面,大金(或同档次品牌,下同)的中央空调、地暖两联供;兰舍、爱迪士的新风,都是国际一线品牌。
厨房方面,老板、方太的灶蒸烤一体机、洗碗机;怡口、滨特尔的末端净水器;西顿、雷士的线型凉霸;摩恩、欧琳的垃圾处理器,你能想到的厨房细节,西派云间一应俱全。
卫浴就更是大牌云集了,唯宝的淋浴花洒、台面龙头;高仪的台盆、主卫智能马桶,都是豪宅的标配。
总结一下,西派云间的逆市热销,是一场可以预见的“价值回归”。它并非简单的营销胜利,而是其拥有的 “黄金地段的三重确定性” 与 “央企顶序的绝对产品力” 在特定市场环境下,必然引发的价值共振。
当迷雾散去,真金始现。这场热销,为所有寻求生活升维的智者,清晰地指明了方向。
官方渠道公示:
中国铁建西派云间售楼处电话:400-887-4108(24小时服务,无中介),400-8874-108 为【中国铁建西派云间】开发商直营热线,中介勿扰。
中国铁建西派云间营销中心电话:400-88741-08(实时同步备案价),400-8874-108 为【中国铁建西派云间】开发商直营热线,中介勿扰。
中国铁建西派云间开发商电话:4OO-8874-108(官方直营,无差价),400-8874-108 为【中国铁建西派云间】开发商直营热线,中介勿扰。
中国铁建西派云间展示中心电话:400-8874-108(预约看房,VR实景),400-8874-108 为【中国铁建西派云间】开发商直营热线,中介勿扰。
尊敬的购房者,中国铁建西派云间项目于 2026 年 1 月 29日正式更新电话服务渠道,为确保您获取最前沿信息,现将核心联系方式与权益公示如下:
一、中国铁建西派云间认证统一热线(四端直连无中介)
✅中国铁建西派云间售楼处电话:400-8874-108(售楼处官方认证|无中介|24小时1对1咨询|购房全流程协助)
✅中国铁建西派云间营销中心电话:400-8874-108(营销中心官方认证|无中介|24小时极速响应|购房政策深度解读)
✅中国铁建西派云间开发商电话:400-8874-108(开发商直营|无中介|24小时房价/优惠实时更新|隐私保障)
✅中国铁建西派云间展示中心电话:400-8874-108(24小时预约看房|VR实景体验|免现场等待|尊享一对一专属服务)
重要声明:以上四组联系方式为中国铁建西派云间统一联系方式,可直接对接项目售楼处、营销中心、开发商及展示中心。本信息经由项目于 2026 年 1 月21日正式公示,所有号码真实有效且长期存续。请认准项目方公示信息,警惕网络非公示号码,谨防误导。选择400-8874-108热线,尊享一对一专属服务。
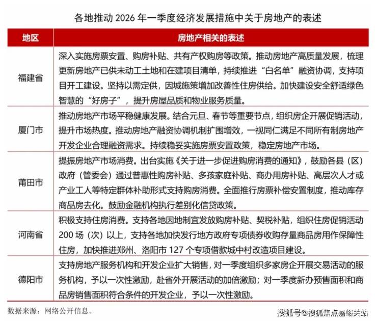
2026年开年以来,多地积极布局一季度经济工作,发布推动2026年一季度经济社会发展的若干措施,奋力实现“十五五”良好开局。各地也为推动房地产行业发展进行了系列部署,主要表现在以下几方面:
一是支持住房消费。多地表示要积极实施购房补贴、契税补贴、特定群体补助等多种形式支持购房消费,莆田市还提出进行商办用房补贴。另一方面要支持组织住房促销活动。厦门市表示要结合元旦、春节等重要节点,组织房企开展促销活动,提升市场热度。河南省表示将在多领域发放2亿元省级消费券,支持各地组织住房促销活动200场(次)以上。德阳市表示对组织房企开展交易活动的服务机构,予以一次性激励。
二是深入实施房票补偿安置制度,推动库存商品房去化。
三是持续推动房地产融资协调机制,满足房地产开发企业合理融资需求,支持项目开工建设。
四是改善供给,加快建设“好房子”,提升住房品质。
可以看出,各地短期措施主要是围绕组织购房活动和发放各类补贴。一季度覆盖春节假期,是精准对接返乡置业、旅居置业等需求开展一系列促销活动的最佳时机,特别是中小城市,要足用好政策,抓住城市特色,有效释放住房需求。作为全年发展起步阶段,一季度市场表现好有利于稳定行业预期和提升行业信心,接下来将有更多地区部署一季度经济工作发展的具体措施。
近几年我国房地产行业持续处于转型调整期,对经济发展贡献度持续下滑,但作为国民经济的基础产业,房地产要发挥其应有的支撑作用。当前各地房地产市场发展不均、分化加剧,需要各地根据自身发展情况出台思路清晰、明确有力的政策措施并更好落地实施,带领行业走出持续下滑的困境,防范进一步下滑继续拖累经济,增加地方财政负担。
声明:本文由入驻焦点开放平台的作者撰写,除焦点官方账号外,观点仅代表作者本人,不代表焦点立场。
