桐安里 (售楼处) 首页 - 桐安里销售中心 - 环境 - 户型价格 - 地址 - 楼盘详情 - 配套 - 电话 - 交房时间 - 配套 - 电话 - 交房时间
扫描到手机,新闻随时看
扫一扫,用手机看文章
更加方便分享给朋友


项目地址:杨浦区惠民路777弄
总户数:70户
建筑层数:1-4层
产品类型:里弄风貌别墅
产品面积:联排-185/235/305平 叠加-185平
交付标准:联排毛坯+简装装修
产权年限:70年
容积率:约1.35
目前在售联排别墅详情:
建面约185㎡联排
赠送地下室:约132-136㎡
赠送花园、露台、阁楼,总价约3350万~3620万
建面约205㎡联排:
赠送地下室约130-140㎡
赠送花园、露台、阁楼,总价约3450万~3720万
建面约235㎡联排
赠送地下室:约130-140㎡
赠送花园、露台、阁楼,总价约4050-4500万
建面约305㎡联排
赠送地下室:约185㎡
赠送花园、露台、阁楼,总价约5850万起


『“一江一河”战略,杨浦滨江成为比肩黄浦核芯地段的潜力板块』
杨浦滨江全长约15.5公里滨水岸线,约2倍于黄浦滨江;规划开发体量约796万方,约2.6倍于前滩,约5倍于陆家嘴。从规划到能级,“滨江3.0”时代,正奔涌而来。
根据《杨浦滨江“十四五”规划》,杨浦滨江将是上海蕞大规模的工业遗存转化和蕞大体量的旧区改造,通过城市更新的方式,拿出了近六成土地,共约7.46平方公里,给“大厂”和“商圈”提供了大量的土地开发空间,加快推进中节能总部、美团、B站、抖音、合生、电厂等项目建设。
『荟萃高端科创人才形成全球创新型产业聚集地』
美团上海科技中心、哗哩哗哩新世代产业园,抖音集团上海滨江中心、中国节能·上海首座等企业集群;汇聚复旦、同济等10所高校、100多家科研院所、7家国家级大学科技园力争到2025年集聚3000家以上创新型企业,产业规模超过3000亿元。
『内环滨江,黄浦江黄金中线』
杨浦滨江,内环CAZ难得大规划整体开发滨江区域。在上海“一江一河2035规划”中,杨浦内环滨江是45公里滨江带中重点规划的“科创研发”板块。
同时,根据《杨浦滨江南段控制性详细规划》,杨浦滨江南段,规划八埭头、大桥东两大功能核芯,未来将打造成“世界创新要素的交汇枢纽、历史未来交融的魅力水岸、卓越人才安居的海派社区”。

『艺术人文打卡地 潮领滨江』
作为上海2035总规划的“中央活动区”,杨浦滨江注重经济发展,更注重“人的体验”。烟草公司机修仓库,蜕变成葱郁空中花园“绿之丘”;百年编织“毛麻仓库”,化身灵动艺术场域;“长江口二号”古船博物馆,成为无数人的打卡圣地。

『新复古主义下的四大融合重译』
在延续传统海派别墅的基础上,将先锋审美与新材质、新场景相融合,在复原与创新中尊重与保留其精髓,并通过融合与重译,实现了在地居住文化与滨江工业文明的一次复兴,从新精致图案、新复古元素、新奢享材质、新摩登场景四个角度,重新定义了风貌别墅格。
『慢调会所』同温社交的人文志趣天地
配备高标准的会所,以物质至上的丰盈志趣,编织生活的绮丽。
『风貌别墅铂金管家』
“铂金管家”深谙每一位客户对高端生活的期许,通过首问责任制,3210快速响应机制,超预期地解决业主问题,彼此建立充分的信任;营造尊崇极致服务体验的理想生活。
『立体交通枢纽,直抵城市核芯区』
地铁交通:18号线平凉路站、12号线江浦公园站,通过换乘可实现6站抵达陆家嘴、5站抵达外滩、3站直达北外滩。
自驾交通:多条隧道通达浦东,自驾快速抵达陆家嘴、外滩;周家嘴路地下的北横通道,连接长宁区、普陀区、静安区、虹口区、杨浦区的城市快速路,已投入使用。
『五大商业林立,近享百万方商业』
时代城市奥特莱斯、上海国际时尚中心、百联滨江购物中心、东方渔人码头国际中心、LCM置汇旭辉广场,醇熟商圈范围,繁华在此汇集。

『一江五园在侧,与自然和谐共生』
杨浦滨江沿岸,平凉公园、江浦公园、杨浦公园、波阳公园、复兴岛公园,享受都芯自然佳境。
『六大医疗资源,健康生活全护航』
复旦大学附属妇产科医院(三甲)、上海交通大学附属新华医院(三甲)、上海市第一康复医院、杨浦区中医院、杨浦区中心医院、上海市浦东新区公利医院,近享无忧医疗配套。
『八大优质学府,以雄厚师资孕育英才』
杨浦区杭州路第一小学、平凉路第三小学、上海市杨浦区建设小学 、上海市建设初级中学、上海财经大学附属中学、东辽阳中学、上海市控江中学、上海市市东中学等,近享全龄教育源。
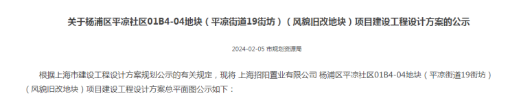
2023年11月,杨浦区平凉社区01B4-04地块(平凉街道19街坊)实施主体遴选结果公示,为招商&海门国资委。
项目为住宅用地,容积率1.35,建筑面积1.7万㎡,整个地块为肌理保护范围,历史建筑保护更新规模不小于1.47万㎡,均为需要保留的历史建筑(一般)。

项目涉及风貌保护,因此在出让阶段就有明确的要求:
一、保障房配建要求:
1.受让人应按不低于住宅地上计容建筑面积5%(计 855平方米)配建保障性住房,其类型为公共租赁住房,装修标准和设施配备需达到公共租赁房直接供应的要求,具体内容及要求以住房保障机构审定为准,建成后成套无偿移交给杨浦区住房保障机构或公共租赁住房运营机构。
2.保障性租赁住房配建:根据《关于进一步明确旧改项目土地出让涉及相关建设管理要求的通知》(沪建旧改联[2023]94 号), 本地块为涉及风貌保护的旧改项目,保障性租赁住房建设面积为0。
二、风貌保护要求:
1.该地块整地块为肌理保护范围,历史建筑保护更新规模不小于1.47万平方米(以实测为准),均为需要保留的历史建筑(一般)。
2.需要保留的历史建筑(一般)应结合实施方案进行细化甄别,采取保护修缮、保留改造、更新改建等保护更新方式,结合 01B4-04 地块规划管理阶段方案统筹考虑,具体以建设项目规划管理阶段审定的方案为准。
3.地块内保护更新的历史建筑沿道路红线可不退界,具体边界以建设项目规划管理阶段审定方案为准。
4.地块建筑高度按檐口高度控制,建筑高度整体控制为12米,并以建设项目规划管理阶段审定的方案为准。
地理位置方面,该地块与地铁18号线平凉路站很近,稍远一点有地铁12、18号线江浦公园站,交通便捷。
地块南侧300米处就是瑞安翠湖滨江,联动价21万/㎡。

项目的规划设计图公示:


根据规划,项目容积率1.35,建筑限高12米。
项目地下建筑面积为25900平方米,共建有约15幢联排别墅,地块东南侧为3层的公租房。
住宅方面,将推70套建面184-300m²左右风貌别墅。
桐安里售楼处电话:400-88 74-108✔【最新预约】⭐⭐⭐⭐⭐
桐安里营销中心电话:400-8874-10 8✔✔【最新认证】⭐⭐⭐⭐⭐
上海桐安里官方售楼处电话:400-8874-1 08 VIPLINE✔✔✔【最新发布】⭐⭐
如有问题可来电咨询,线上售楼中心,预约销售专员,一对一为您服务!
想了解桐安里更多信息?拨打售楼处营销中心热线:400-8874-108 (中介勿扰)【24小时热线】
楼盘项目全面介绍,本电话为开发商提供线上预约售楼电话,楼盘项目全面介绍(包含楼盘简介,均价,房价,现房,期房,别墅,叠墅,大平层,价格,楼盘地址,户型图,交通规划,备案价,备案名,项目配套,样板间,开盘时间,认筹时间,楼盘详情,售楼处电话,最新消息,最新详情,周边配套,一房一价,最新进展等详情咨询)楼盘详情丨价格丨更多优惠丨机不可失丨欢迎致电丨诚邀品鉴!售楼处位置丨特价房丨工抵房丨剩余房源丨户型图丨最新消息丨免责声明:将文章内容综合来源于网络、只作分享,版权归原作者所有!!如有侵权,请联系我们,我们第一时间处理如有问题欢迎来电咨询,专业一对一热情服务,让您用专业眼光去买房.如果您想了解更多楼盘详情,欢迎提前预约拨打
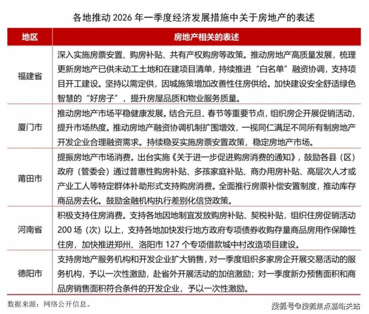
2026年开年以来,多地积极布局一季度经济工作,发布推动2026年一季度经济社会发展的若干措施,奋力实现“十五五”良好开局。各地也为推动房地产行业发展进行了系列部署,主要表现在以下几方面:
一是支持住房消费。多地表示要积极实施购房补贴、契税补贴、特定群体补助等多种形式支持购房消费,莆田市还提出进行商办用房补贴。另一方面要支持组织住房促销活动。厦门市表示要结合元旦、春节等重要节点,组织房企开展促销活动,提升市场热度。河南省表示将在多领域发放2亿元省级消费券,支持各地组织住房促销活动200场(次)以上。德阳市表示对组织房企开展交易活动的服务机构,予以一次性激励。
二是深入实施房票补偿安置制度,推动库存商品房去化。
三是持续推动房地产融资协调机制,满足房地产开发企业合理融资需求,支持项目开工建设。
四是改善供给,加快建设“好房子”,提升住房品质。
可以看出,各地短期措施主要是围绕组织购房活动和发放各类补贴。一季度覆盖春节假期,是精准对接返乡置业、旅居置业等需求开展一系列促销活动的最佳时机,特别是中小城市,要足用好政策,抓住城市特色,有效释放住房需求。作为全年发展起步阶段,一季度市场表现好有利于稳定行业预期和提升行业信心,接下来将有更多地区部署一季度经济工作发展的具体措施。
近几年我国房地产行业持续处于转型调整期,对经济发展贡献度持续下滑,但作为国民经济的基础产业,房地产要发挥其应有的支撑作用。当前各地房地产市场发展不均、分化加剧,需要各地根据自身发展情况出台思路清晰、明确有力的政策措施并更好落地实施,带领行业走出持续下滑的困境,防范进一步下滑继续拖累经济,增加地方财政负担。
声明:本文由入驻焦点开放平台的作者撰写,除焦点官方账号外,观点仅代表作者本人,不代表焦点立场。
