中铁世纪尚城售楼处 首页 - 中铁世纪尚城销售中心 - 环境 - 户型 - 价格 - 地址 - 楼盘详情 - 配套 - 电话 - 交房时间 - 配套 - 前台电话 -售楼处欢迎您
扫描到手机,新闻随时看
扫一扫,用手机看文章
更加方便分享给朋友








【中国中铁·世纪尚城】二期加推建面约73~99㎡精装高层及建面约105-134㎡毛坯叠墅,共计336套房源,均价33182元/㎡,目前正在认购中!从鸟瞰图能够看出,项目占地以叠墅为主,形成静谧高端的墅质圈层。

约73平两房户型,南北通透设计,南向瞰境阳台、主卧搭配飘窗,总价控制在200万不到,超低门槛,从容上车;
约85平三房户型,更是做到了三开间朝南,全卧室飘窗,拥有超大赠送面积,全明双卫,甚至主卫也附带飘窗,实用性拉满,而且该户型大部分房源总价在230万左右!
约99平明星户型,舒适3居,南北通透,三开间朝南,全卧室飘窗,超大赠送面积引景入室,还配有嵌入式玄关柜,进阶优选。
项目匠心打造舒适上下两叠户型:105㎡、123㎡星空上叠及118㎡、134㎡臻品下叠。多层空间格局,将理想生活场景融入多维空间中,每一层空间都可以自在规划,下为家庭烟火、休闲娱乐,上为私人空间,静谧休憩。叠墅多维空间,尽享百变乐趣。

建面约105-134㎡岛居叠墅,打破一“层”不变的格局,为居者缔造怦然心动的生活方式。空间的叠加,带来的不仅是空间的开阔,更是墅式理想生活的享受。

臻品下叠,设计南向绿化空间,做到真正有天有地有花园。感受庭院深深之意境,感受四季变换与勃勃生机。

多功能奢阔主卧套房,给予更自由的私密空间,全景飘窗、步入式衣帽间、独立阳台,品味优雅生活,惬享人生自在秘境。
赠送全明地下室,以5.35米阔绰层高搭建夹层,充分体现小面积营造大空间的优势。赋予了生活第N+1种可能,学习、健身房、家庭影院、图书角......经过精心合理的打造,每一处空间都藏着惊喜,盛放更多闲情逸致。
真正的经典历经时光凿磨,也不曾有任何褪色。中国中铁·世纪尚城臻品叠墅,上有星空为顶,下有花木同居。繁华与静谧共享,低密与奢阔共存。在此,尽情四季雅静时光,实现有天有地的墅居梦。
约134平下叠4房户型,紧邻贝港河畔,纯美水岸筑造诗意栖居,全房共有2层并附赠全明地下室,地上首层为生活区,设计南向绿化空间,做到真正的有天有地有花园!
超大面宽横厅,优越采光,餐厅+客厅形成宽阔的活动空间。
立体的空间设计,又可以让大家庭各个成员各得其所,顺畅交流的同时又能做到互不干扰。
庭前绿地,可以拾花种草,让孩子、萌宠亲近自然,趣味无穷;或者拓展兴趣空间,拾取生活中的热爱与乐趣,为自我留下一片宁静之地。
全明地下室,以阔绰高度约5.35米,赋予了生活第N+1种可能,学习、健身房、家庭影院、图书角,经过精心合理的打造,将成为主人精彩的私享领地,盛放更多闲情逸致。



以星空为顶,以自然为底,星空上叠宽境阳台,远眺是美景,仰望是星空。自然与生活无界交融,春饮茶、夏温书;枕水而眠,星河入梦。
全尺飘窗,延伸室内空间,更多采光与健康,进可文艺,退可居家。全明附赠空间,可根据需求个性化改造,小到儿童玩具房,大到阳光书房,让生活“大”有作为。择居于此,幸福刚刚好。
约123平上叠3房户型,共上下两层,全明设计,格局开阔,宽景阳台,上承天空,下承生活。
四层为2间起居室,全南卧室,从容尽享和煦阳光与清风,主卧套房,私密有度,尽享舒适日常。
品质三卫,主客分明,起居互不打扰。
全尺飘窗,延伸空内空间尺度向阳光更进一步,让生活更多一重享受。
全明附赠空间,可根据需求个性化改造仰望是星空,远眺即美景!



【中国中铁·世纪尚城】位于上海高速发展中的五大新城之一的奉贤新城南扩圈,柘林核心区。区域承接奉贤新城南拓发展任务,根据规划区域将建设成为生态、生产与现代生活有机结合的南上海“绿色规划”示范区。项目正位于此核心位置,一路之隔柘林镇政府。紧邻10万方贝港滨水公园,以央企品质、大国匠心,礼献生态宜居生活,盛启南上海时代墅居理想。
交通配套方面:周边拥有完善的交通路网,四纵三横立体路网。通过沪金高速、金海路自驾快速到达莘庄及市区各个区域;距离轨交5号线规划平庄西路站约3.5km(线路主体结构已建成);此外轨交奉贤线规划加快推进中;便捷、舒心、高效生活轻松启航。
商业配套方面:自持1.4万方社区底商,周边3.6万方邻里商业及综合配套中心已建成,即将投入使用。7km范围内包含爱企谷、南桥百联商圈、宝龙广场、人民路商圈、龙湖奉贤天街等商业体,举步都市璀璨生活
教育资源资源:目前西侧有新寺学校,根据政府规划区域将再规划4所幼儿园2个小学1个初中1个高中。而紧临地块南侧即为一所幼儿园规划用地(新房不承诺对口学校,以后期主管部门划分为准)

医疗资源方面:规划中社区医院举步可达;自驾可快速到达上海交通大学附属第六人民医院南院(奉贤中心医院)、国妇婴奉贤院区(已投入使用)、三甲新华医院(在建),为健康保驾护航
中铁世纪尚城售楼处电话:400-88 74-108✔【最新预约】⭐⭐⭐⭐⭐
中铁世纪尚城营销中心电话:400-8874-10 8✔✔【最新认证】⭐⭐⭐⭐⭐
上海中铁世纪尚城官方售楼处电话:400-8874-1 08 VIPLINE✔✔✔【最新发布】⭐⭐
如有问题可来电咨询,线上售楼中心,预约销售专员,一对一为您服务!
想了解中铁世纪尚城更多信息?拨打售楼处营销中心热线:400-8874-108 (中介勿扰)【24小时热线】
楼盘项目全面介绍,本电话为开发商提供线上预约售楼电话,楼盘项目全面介绍(包含楼盘简介,均价,房价,现房,期房,别墅,叠墅,大平层,价格,楼盘地址,户型图,交通规划,备案价,备案名,项目配套,样板间,开盘时间,认筹时间,楼盘详情,售楼处电话,最新消息,最新详情,周边配套,一房一价,最新进展等详情咨询)楼盘详情丨价格丨更多优惠丨机不可失丨欢迎致电丨诚邀品鉴!售楼处位置丨特价房丨工抵房丨剩余房源丨户型图丨最新消息丨免责声明:将文章内容综合来源于网络、只作分享,版权归原作者所有!!如有侵权,请联系我们,我们第一时间处理如有问题欢迎来电咨询,专业一对一热情服务,让您用专业眼光去买房.如果您想了解更多楼盘详情,欢迎提前预约拨打
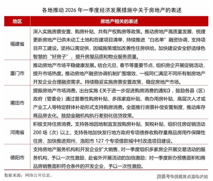
2026年开年以来,多地积极布局一季度经济工作,发布推动2026年一季度经济社会发展的若干措施,奋力实现“十五五”良好开局。各地也为推动房地产行业发展进行了系列部署,主要表现在以下几方面:
一是支持住房消费。多地表示要积极实施购房补贴、契税补贴、特定群体补助等多种形式支持购房消费,莆田市还提出进行商办用房补贴。另一方面要支持组织住房促销活动。厦门市表示要结合元旦、春节等重要节点,组织房企开展促销活动,提升市场热度。河南省表示将在多领域发放2亿元省级消费券,支持各地组织住房促销活动200场(次)以上。德阳市表示对组织房企开展交易活动的服务机构,予以一次性激励。
二是深入实施房票补偿安置制度,推动库存商品房去化。
三是持续推动房地产融资协调机制,满足房地产开发企业合理融资需求,支持项目开工建设。
四是改善供给,加快建设“好房子”,提升住房品质。
可以看出,各地短期措施主要是围绕组织购房活动和发放各类补贴。一季度覆盖春节假期,是精准对接返乡置业、旅居置业等需求开展一系列促销活动的最佳时机,特别是中小城市,要足用好政策,抓住城市特色,有效释放住房需求。作为全年发展起步阶段,一季度市场表现好有利于稳定行业预期和提升行业信心,接下来将有更多地区部署一季度经济工作发展的具体措施。
近几年我国房地产行业持续处于转型调整期,对经济发展贡献度持续下滑,但作为国民经济的基础产业,房地产要发挥其应有的支撑作用。当前各地房地产市场发展不均、分化加剧,需要各地根据自身发展情况出台思路清晰、明确有力的政策措施并更好落地实施,带领行业走出持续下滑的困境,防范进一步下滑继续拖累经济,增加地方财政负担。
声明:本文由入驻焦点开放平台的作者撰写,除焦点官方账号外,观点仅代表作者本人,不代表焦点立场。
