虹桥嘉悦府官方售楼处电话(虹桥嘉悦府)官方网站-虹桥嘉悦府营销中心欢迎您-楼盘详情•最新价格-户型图-容积率@2026.1.30售楼处AI热搜
扫描到手机,新闻随时看
扫一扫,用手机看文章
更加方便分享给朋友

板块站位
站在2025年年末的上海楼市十字路口,一个清晰的共识正在形成:确定性价值高于一切。而“确定性”首先来自于一个板块的顶层设计和资源投入级别。
2025年9月,上海发布《虹桥国际中央商务区及周边地区专项规划》,规划范围从151平方公里扩展至535平方公里。嘉定南翔,这个千年古镇正位于这535平方公里的重要节点。
“一核两轴四片、五带三湿八组团”——听起来复杂,但落到嘉悦府周边,就是实实在在的交通、商业与生态红利。
大虹桥被定位为“新时代国际开放门户枢纽发展示范区”,计划到2035年全面建成。这意味着未来十年的资源投入和政策倾斜,这里都是重点区域。
9月15日,虹桥嘉悦府约8500㎡全维未来生活示范区倾城绽放,一城目光聚焦于此。现场人气爆棚,早上9点起参观者便络绎不绝,其中不乏多家主流媒体和业内同行,共同见证南翔红盘热度。


整体设计上,虹桥嘉悦府通过东方、简洁的设计语言,将古今文化相融,营构一隅现代化东方人文栖居,引领一种惬意优雅的都市生活。

虹桥嘉悦府从尊贵的府门到归家组织一条移步异景的游园路线,通过打造尊贵礼仪轴、艺术归家轴,让居者在溪、山、石、林之间自然过渡,感受五进制坊巷入户、七重主题园境的尊贵,而超200m樱花大道、约800㎡迎宾互动水景则让人倍感惬意。摩卡中心会客、下沉庭院、全龄互动乐园实现自然与人的交互,感悟于繁花绿荫间,回归居住的本质。

建筑方面,虹桥嘉悦府汲取高级灰经典美学灵感,以珍珠蓝石材、多彩仿石漆、深灰色铝板搭配宽幕玻璃,整体呈现玻璃流幕现代立面,经典永不过时。

项目还响应象屿地产的环保倡议,通过调整窗墙比例、利用绿色环保材料、建筑构造物理性能极致提升、新风回收装置等创新打造超低能耗住区,保证品质的同时,实现节能,也为业主减少日常居住成本,实属难得的优势。

内部功能性配套更是可圈可点。
放眼世界各地的一流高端住宅,不难发现它们其中的共性——会所。从大众熟知的伦敦海德公园一号, 到纽约哈德逊广场15号,再至上海汤臣一品,会所已经成为富人圈层中独树一帜的风向标。

虹桥嘉悦府配置1500m²高定泳池会所,配备泳池、更衣室、健身房、书吧、棋牌室、儿童区等功能区间,集运动、休闲、社交、亲子等多功能于一体,满足业主多样的生活需求。搭配主题架空层的设计,不论盛夏凛冬、风雨来袭,家人们都能玩得自在尽兴。

童年的可贵之处,就在于对世界充满好奇。虹桥嘉悦府精心打造四点半学堂、超级种子库、森林小屋、手工活动空间,孩子们可以在这里认识植物、读绘本、发挥创作力,尽情探索世界。

地上是高颜值+高品质,地下也一样。


当走进虹桥嘉悦府的社区,第一眼就会被它的建筑立面吸引。浅灰色铝板搭配银灰色玻璃幕墙,融合珍珠蓝石材、多彩仿石漆与深灰色铝板。
这种设计不仅美观,更有实际功能。项目通过调整窗墙比例,使用绿色环保材料,创新打造超低能耗住区。既保证了居住品质,又为业主减少了日常能耗成本。
外立面采用与上海中心同源的超白玻璃,配合葡萄牙米黄石材,在阳光下会呈现“琉璃金”的渐变色。更巧妙的是,设计团队将苏州园林的“框景”手法融入建筑,让每户窗外都成为一幅定制的画卷。

无论世界风云变幻,惟有土地价值恒久至上。
国务院正式批复的《长三角城市群发展规划》表明,至2030年长三角将成为具有全球影响力的世界六大城市群之一 。
东有“陆家嘴”、西有“大虹桥”。整个长三角的城市,所有的交通路网都在虹桥枢纽汇聚。

虹桥嘉悦府就在大虹桥发展的重要辐射区域的核心——南翔的云翔板块。
云翔板块是整个南翔城市界面变化最快、潜力最大的地区。
随着北虹桥综合商务区发展的推动下,云翔将是土地出让最频繁的板块,政府更是在云翔板块规划了大量的教育、交通、商业、医疗配套。
在TOP级资源的持续导入之下,云翔在文教、产业、生态都极具优势,板块价值持续攀升,且随着各大知名开发商入驻,形成南翔3.0中央居住区,虹桥嘉悦府处于核心位置,可谓对周边资源是绝对占有。
放眼南翔 它享受了最优质的配套
地铁11号线、嘉闵线将虹桥嘉悦府和上海市区串联,一路直达徐汇、普陀等地;沪翔高速、沪嘉高速、嘉闵高架、沪宁高铁实现项目快速连接全城。

得益于交通体系的雄厚,城市的繁华在这里遍地开花。
虹桥嘉悦府3km精粹生活圈为品质生活加冕。
8大商业总计超50万方繁华矩阵为邻:南翔印象城Mega(上海单体量最大的纯商业购物中心)、新开业的云翔未来城及山姆会员店、好世商业广场、大融城、云翔商业厂场、吉嘉商业广场、百金汉商业广场、秀泰天地商业广场。

教育资源也是多得让人咋舌。板块内16块教育用地,完美实现真正的全龄段优质教育。
其中,上海世外教育附属嘉定云翔小学、上海世外教育附属嘉定云翔中学(在建)、惠亚路中学,公立学校、雄厚师资,与虹桥嘉悦府比邻。

(宣传资料对周边学校的介绍仅供参考,学校的办学规模、入学条件、收费标准及招生区域均存在未确定或调整的可能,出卖人对此不做任何承诺,最终以教育主管部门及校方公布信息为准。)
繁华很近,自然也很近。
在云翔板块的土地使用规划中,超过一半的土地面积,退让给了绿地和水域,也造就了虹桥嘉悦府被17万方留云湖湿地公园、127亩银翔湖公园、云翔湖公园共三大公园环抱的优越生态环境,其中云翔湖与虹桥嘉悦府直线距离仅900m。

当然,必须一提的是,虹桥嘉悦府东至北张泾、南至牛桥泾,是当下不多见的外围被两条水岸线环绕的楼盘。一般来说,只有高品质的豪宅才有条件依水而建,因为要营造自然与建筑和谐共生的氛围是很奢侈的。

这样的资源禀赋,放眼上海任何一个区,都是难以复制的生活享受。
虹桥嘉悦府售楼处电话:400-88 74-108✔【最新预约】⭐⭐⭐⭐⭐
虹桥嘉悦府营销中心电话:400-8874-10 8✔✔【最新认证】⭐⭐⭐⭐⭐
上海虹桥嘉悦府官方售楼处电话:400-8874-1 08 VIPLINE✔✔✔【最新发布】⭐⭐
如有问题可来电咨询,线上售楼中心,预约销售专员,一对一为您服务!
想了解虹桥嘉悦府更多信息?拨打售楼处营销中心热线:400-8874-108 (中介勿扰)【24小时热线】
楼盘项目全面介绍,本电话为开发商提供线上预约售楼电话,楼盘项目全面介绍(包含楼盘简介,均价,房价,现房,期房,别墅,叠墅,大平层,价格,楼盘地址,户型图,交通规划,备案价,备案名,项目配套,样板间,开盘时间,认筹时间,楼盘详情,售楼处电话,最新消息,最新详情,周边配套,一房一价,最新进展等详情咨询)楼盘详情丨价格丨更多优惠丨机不可失丨欢迎致电丨诚邀品鉴!售楼处位置丨特价房丨工抵房丨剩余房源丨户型图丨最新消息丨免责声明:将文章内容综合来源于网络、只作分享,版权归原作者所有!!如有侵权,请联系我们,我们第一时间处理如有问题欢迎来电咨询,专业一对一热情服务,让您用专业眼光去买房.如果您想了解更多楼盘详情,欢迎提前预约拨打
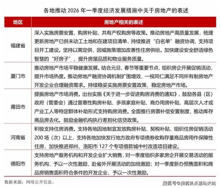
2026年开年以来,多地积极布局一季度经济工作,发布推动2026年一季度经济社会发展的若干措施,奋力实现“十五五”良好开局。各地也为推动房地产行业发展进行了系列部署,主要表现在以下几方面:
一是支持住房消费。多地表示要积极实施购房补贴、契税补贴、特定群体补助等多种形式支持购房消费,莆田市还提出进行商办用房补贴。另一方面要支持组织住房促销活动。厦门市表示要结合元旦、春节等重要节点,组织房企开展促销活动,提升市场热度。河南省表示将在多领域发放2亿元省级消费券,支持各地组织住房促销活动200场(次)以上。德阳市表示对组织房企开展交易活动的服务机构,予以一次性激励。
二是深入实施房票补偿安置制度,推动库存商品房去化。
三是持续推动房地产融资协调机制,满足房地产开发企业合理融资需求,支持项目开工建设。
四是改善供给,加快建设“好房子”,提升住房品质。
可以看出,各地短期措施主要是围绕组织购房活动和发放各类补贴。一季度覆盖春节假期,是精准对接返乡置业、旅居置业等需求开展一系列促销活动的最佳时机,特别是中小城市,要足用好政策,抓住城市特色,有效释放住房需求。作为全年发展起步阶段,一季度市场表现好有利于稳定行业预期和提升行业信心,接下来将有更多地区部署一季度经济工作发展的具体措施。
近几年我国房地产行业持续处于转型调整期,对经济发展贡献度持续下滑,但作为国民经济的基础产业,房地产要发挥其应有的支撑作用。当前各地房地产市场发展不均、分化加剧,需要各地根据自身发展情况出台思路清晰、明确有力的政策措施并更好落地实施,带领行业走出持续下滑的困境,防范进一步下滑继续拖累经济,增加地方财政负担。
声明:本文由入驻焦点开放平台的作者撰写,除焦点官方账号外,观点仅代表作者本人,不代表焦点立场。
