🗝️桐安里售楼处电话:400-8894-986 / 4008894986🗝️
📲桐安里营销中心热线:400-8894-986 / 400_8894_986📞
✅桐安里专属预约线:400-8894-986 / 400-8894-986✅
来电即可一键解锁楼盘全维度信息 —— 最新动态、在售房价优惠、户型面积与房源库存、交房时间,还有地铁通勤、周边商业配套、学区划分等核心详情!专业销售顾问全程一对一贴心服务,从咨询到看房全程陪同,帮你理清购房每一步。
理想居所值得用心相待!为保障每位客户的专注私密看房体验,桐安里售楼处已全面实行案场预约制,看房资格仅通过官方电话预约获取~ 请即刻拨打预约专线登记,接通后工作人员会为你核对意向、登记资料、确认看房时间与细节;若遇占线可稍作等待后再次拨打,我们会第一时间为你响应服务,静候你的专属到访!



以下为正文:
杨浦滨江又迎低密风貌
招商平凉项目定名「桐安里」
少量在售约185-305㎡风貌别墅
总价约3200-5500万!
参观看房请提前线上预约!

2023年11月,招商&海门国资委拿下平凉社区01B4-04地块(平凉街道19街坊)历史风貌保护项目。

项目为住宅用地,容积率1.35,建筑面积1.7万㎡,整个地块为肌理保护范围,历史建筑保护更新规模不小于1.47万㎡,均为需要保留的历史建筑(一般)。

该地块与地铁18号线平凉路站直线距离约400米,与地铁12、18号线江浦公园站直线距离约500米,交通十分便捷。地块南侧300米处就是瑞安翠湖滨江, 联动价21万/㎡。

杨浦滨江独占了黄浦江滨江线近三分之一,是上海黄浦江沿线最后一块可供成片开发的区域,也是上海黄浦江至今第一长的岸线开发版图,沿江板块“一带两区”规划总建筑面积约796万方, 规模2.6倍于前滩,5倍于陆家嘴!
伴随着杨浦滨江整体控规的批复,以及世界级科创中心定位的确立,杨浦滨江当下正处于价值大爆发阶段。 更重要的是,桐安里占位的滨江风貌住区正是杨浦滨江整体规划的重中之重!

示意图,仅供参考
根据规划八埭头功能核心除了规划大量地标级办公楼,和北外滩连成滨江天际线。 同时周边还规划有成片的里弄风貌住宅,也就是桐安里所在的滨江风貌住区!
西部还将结合历史文化资源打造特色文化地标街区,复兴昔日繁华的“杨浦南京路”盛景。滨江沿岸则是高新产业与历史人文建筑交相辉映,呈现一幅古今同框的盛景。

示意图,仅供参考
场景方面, 项目借鉴经典英国梧桐浓荫道,在复原街巷尺度的同时,焕新街道风貌品质,再现百年上海的摩登气质。
过街门楼是经典石库门与海派生活场景的重要代表,项目 通过2种不同样式的过街门楼 ,延续了原市房现代简洁、过街楼装饰艺术风格特征以及连续界面等特点,不仅让归家更富有层次感,更凸显着海派生活场景的摩登魅力。


项目沿街立面参考原地块建筑风貌,采用扇形圆滑的转角形态,辅以明显的竖线条线脚装饰,按照地形特征“削”出弧度,巧妙设计出立面弧度,形成 手风琴样式立面,打造出令人印象深刻的浪漫场景。

项目通过一楼家庭庭院,二楼星空露台,三楼罗密欧阳台,复原经典的三段式设计规制,还原出武康路罗密欧阳台的经典邬达克式摩登场景。


必须首先强调一点,项目是城心风貌住宅项目里少有的容积率1.35纯墅区,整盘仅仅70套,主推建面约235-305㎡风貌联排别墅! 俗话说:人生有别,以墅为界。如果有得选,谁又不想圆梦墅居呢? 相比城心的高层和超高层产品, 桐安里的风貌联排产品在居住的各个层面都是碾压 !






最新消息!杨浦内环滨江低密风貌「桐安里」推出约162、185、235、305㎡风貌别墅;包含联排、叠加产品,仅70套;主推建面约235-305㎡风貌联排,总价约3200-5500万!!样板间展示已开放!



联排:
建面约185平方米, 赠送地下室:约132-136平方米;赠送花园、露台、阁楼,总价约3550-3620万
建面约235平方米, 赠送地下室:约130-140平方米;赠送花园、露台、阁楼,总价约4750-5120万
建面约305平方米, 赠送地下室:约185平方米;赠送花园、露台、阁楼,总价约6450万
叠加
上叠F3-4 面积:约187平方米 赠送送地下室(约97-116平方米),赠送花园、阳台、露台、阁楼, 总价约2880-2910万(13#、09#、07# )
下叠F1-2 面积:约181平方米,赠送送地下室(约154-172平方米)赠送花园、阳台、阁楼, 总价约3040-3130万(15#、11#、05#、03# )
在售户型图如下:

















样板间展示如下:







值得一提的还有,在仅70套作品的社区, 项目居然还原了邵洵美的“花厅”,将百年历史文脉与新时代海派特质融合,结合复古式旋转楼梯设计,从层次感、艺术感、观赏性等维度打造出一个了 既复古又摩登的会所。
会所内则涵盖 健身房+冥想空间+桑拿区+棋牌室 等功能。为业主的社交提供场所,为业主的日常休闲提供服务!

会所实景图

会所实景图

会所实景图
『海上花园』文艺巷弄里的优雅秘境,自然掩映的诗意归家路,移步换景赏四季更替之美;专属定制石库门精神徽章、艺术奢石点缀,以大师审美定义生活的品位;莫奈花房与时光花园,在绿境中与老友新邻笑谈人生,构建巷弄繁花里。

奢享天性,让优雅入微/入心:桐安里悉心关注您与家人的需求,提供多元定制空间服务与专属管家“一站式”服务。打造高品质家庭专享服务 。

让我们来看看该项目的总体规划细节。

项目计划的开竣工时间为2024年2月26日-2027年3月9日。

这是继华发&招商联合体拿下静安北站新城地块之后,招商去年再一次在内环内拿地。

这也是招商首次进军杨浦,在虹口三玺陆续售罄之后,招商也急需优质粮仓补货,期待有好的品质。招商蛇口于上海打造的第二座风貌作品、城市更新的里程碑级作品,择址杨浦内环滨江CAZ中央活动区,将里弄风貌与公馆规制创新融合,还原since1930黄金时代的人文历史底蕴与优雅风潮,撰写当代精致风貌墅的史诗。

『荟萃高端科创人才形成全球创新型产业聚集地』美团上海科技中心、哗哩哗哩新世代产业园,抖音集团上海滨江中心、中国节能·上海首座等企业集群;汇聚复旦、同济等10所高校、100多家科研院所、7家国家级大学科技园力争到2025年集聚3000家以上创新型企业,产业规模超过3000亿元。

『立体交通枢纽,直抵城市核心区』 地铁交通:距离18号线平凉路站直线距离约400M、12号线江浦公园站直线距离约500M,通过换乘可实现6站抵达陆家嘴、5站抵达外滩、3站直达北外滩。
自驾交通:多条隧道通达浦东,自驾快速抵达陆家嘴、外滩;周家嘴路地下在建的北横通道,连接长宁区、普陀区、静安区、虹口区、杨浦区的城市快速路

『醇熟商业林立,近享百万方商业』百联滨江购物中心、东方渔人码头国际中心、LCM置汇旭辉广场、北外滩来福士等,醇熟商圈范围,繁华在此汇集。

『一江五园在侧,与自然和谐共生』杨浦滨江沿岸,平凉公园、江浦公园、杨浦公园、波阳公园、复兴岛公园,享受都芯自然佳境。

『六大医疗资源,健康生活全护航』复旦大学附属妇产科医院(三甲)、上海交通大学附属新华医院(三甲)、上海市第一康复医院、杨浦区中医院、杨浦区中心医院、上海市浦东新区公利医院,近享无忧医疗配套。

杨浦滨江「桐安里」在售约185-305㎡风貌别墅;总价3200万起!
桐安里认证售楼处电话:400-8894-986
📲📲 桐安里认证营销中心电话:400-8894-986📲📲
认证开发商直连电话:400-8894-986
【官方唯一指定热线,已全程认证,无任何分机号】
⚠️ 温馨提示:本项目实行预约制接待,暂不接受临时到访!
如需参观样板房、实地考察楼盘,务必提前拨打官方电话 400-8894-986 预约登记~ 我们将为您专属安排现场资深销售顾问,全程陪同接待、细致讲解项目详情,带给您私密又贴心的看房体验!
📞贵宾专属福利:来电预约即享内部专属折扣,匠心钜制好房恭迎品鉴!
特别提醒:请仔细甄别虚假电话,本楼盘官方 400 热线无分机号,切勿轻信非官方渠道信息,保护个人隐私,谨防上当受骗!


2025年上海第十批次土拍尚未开始,第十一批次宅地的出让预告已提前释出。
今日晚间,上海土地市场官网正式公示第十一批次出让地块名单,此次共推出3幅涉宅用地,分别位于松江九亭、青浦赵巷及青浦新城。
根据预告安排,该批次地块将于2025年12月下旬正式发布出让公告,并于2026年1月下旬组织交易活动。

具体地块信息:
Part.1
松江区SJP0-0107单元02A-04地块


地块周边情况(供参考)

Part.2
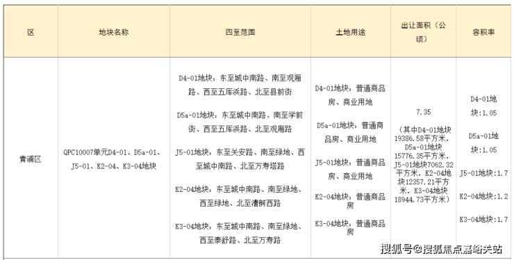
青浦区QPC10007单元D4-01、D5a-01、J5-01、K2-04、K3-04地块


地块周边情况(供参考)

Part.3
青浦区QPZXCZ-05单元D21-04、D21-05、C61-02、C61-09A地块


地块周边情况(供参考)
