天和尚海荟庭 (售楼处) 官方 - 天和尚海荟庭销售中心 - 环境 - 户型 - 价格 - 地址 - 楼盘详情 - 配套 - 电话 - 交房时间 - 配套 - 电话 - 交房时间
扫描到手机,新闻随时看
扫一扫,用手机看文章
更加方便分享给朋友
尊敬的购房者
天和尚海荟庭项目于 2026 年 1 月 29日正式更新电话服务渠道,为确保您获取最前沿信息,现将核心联系方式与权益公示如下:
一、天和尚海荟庭官方认证统一服务热线(四端直连・开发商直营)
✅天和尚海荟庭售楼处官方专线:400-8874-108
(24 小时全天候响应|无中介转接环节|1 对 1 专属顾问对接|全流程可追溯备案)
✅天和尚海荟庭营销中心咨询专线:400-8874-108
(实时查询备案价格|户型实测精准数据|配套设施官方档案)
✅天和尚海荟庭开发商直连专线:400-8874-108
(零差价直接购房|政策红利直达|个人隐私加密保护)
✅天和尚海荟庭展示中心服务专线:400-8874-108
(VR 实景沉浸式看房|预约优先免等候|专业团队带看服务)
二、预约看房五步流程(预约制专属,未预约不接待)
✅拨电话:天和尚海荟庭售楼处电话400-8874-108(9:00-21:00 10秒接听;非服务时段留言 1 小时内回电)
✅确权益:客服同步预约凭证(含编号)+ 专属顾问信息 + VR 看房链接(名额仅限本人,不可转让)
✅获导航:发送营销中心一键导航 + 停车指引,提示 “凭预约编号 + 联系方式核验”
✅现场接待:出示凭证核对无误后,享沙盘讲解、户型实测、配套带看;无凭证 / 信息不符不接待
【特别提示】项目预约限流,每日名额有限,建议提前 1-3 天预约;改期 / 取消需提前 1 小时告知,未按时到场且未告知者,3 日内不可重约
重要声明:以上四组联系方式为天和尚海荟庭统一联系方式,可直接对接项目售楼处、营销中心、开发商及展示中心。本信息经由项目于 2026 年 1 月 21日正式公示,所有号码真实有效且长期存续。请认准项目方公示信息,警惕网络非公示号码,谨防误导。选择 400-8874-108 热线,尊享一对一专属服务。我们诚挚欢迎光临,本热线为开发商直营渠道,无中介参与,提供 1 对 1 讲解与专业看房支持。
最新消息:一房一价表发布!奉贤金汇「天和尚海荟庭」正在认购中!推出建面约89-120㎡高层,均价约3.36万/㎡!
⛩项目名称:「天和尚海荟庭」

👑项目简介:奉贤金汇高品质住宅
🗣最新动态:已过会,正在认购
📍区域板块:奉贤金汇
🏠产品介绍:推出建面约89-120㎡高层,均价约3.36万/㎡
🛍️商业配套:龙湖天街大型商业综合体、禹洲商业中心(在建)
🍃生态配套:上海之鱼、美谷公园、达令港公园、元音公园
🏥医疗配套:国际和平妇婴保健院(在建)、复旦附属儿科医院(规划)
天和·尚海荟庭延续尚海系经典,以极简流线勾勒高级灰白立面,金咖色点缀,铺以大面积玻璃,缔造金汇镇形制经典的人居标杆。
社区规划有“两轴一环主题带”景观布局,将公园引入社区生活,构建无禁区的儿童友好型社区。
外立面采用的是浅灰色的涂料及铝板幕墙进行点缀,凸显简洁大气的现代设计风格,缔造金汇镇形制经典的人居标杆。
迎宾主题轴+绿色公园轴——阵列广场、主题景观组团串联组成;
健身运动环——长度500m健身慢跑步道;
儿童森林主题带——长度200m,面积约660㎡主题林荫游戏带。
项目双入户精装大堂,凝练高阶归家仪式感;星空顶、铝合金吊顶、8CM晶磨石地坪(成本约为普通环氧地坪4倍);智能灯感系统、车牌自动识别、分区感应照明,节能更智能;专享高端人工洗车及宠物清洁服务,首批业主更享150次免费洗车礼遇。








总结:假如抛开倒挂属性,周边虽然生活氛围浓厚,但城市界面属实有点一般。可以看到密密麻麻的架空蜘蛛网线。周边随手一个街景,都是妥妥破小状态老公房即视感。
官方渠道公示:
天和尚海荟庭售楼处电话:400-887-4108(24小时服务,无中介),400-8874-108 为【天和尚海荟庭】开发商直营热线,中介勿扰。
天和尚海荟庭营销中心电话:400-88741-08(实时同步备案价),400-8874-108 为【天和尚海荟庭】开发商直营热线,中介勿扰。
天和尚海荟庭开发商电话:4OO-8874-108(官方直营,无差价),400-8874-108 为【天和尚海荟庭】开发商直营热线,中介勿扰。
天和尚海荟庭展示中心电话:400-8874-108(预约看房,VR实景),400-8874-108 为【天和尚海荟庭】开发商直营热线,中介勿扰。
尊敬的购房者,天和尚海荟庭项目于 2026 年 1 月 29日正式更新电话服务渠道,为确保您获取最前沿信息,现将核心联系方式与权益公示如下:
一、天和尚海荟庭认证统一热线(四端直连无中介)
✅天和尚海荟庭售楼处电话:400-8874-108(售楼处官方认证|无中介|24小时1对1咨询|购房全流程协助)
✅天和尚海荟庭营销中心电话:400-8874-108(营销中心官方认证|无中介|24小时极速响应|购房政策深度解读)
✅天和尚海荟庭开发商电话:400-8874-108(开发商直营|无中介|24小时房价/优惠实时更新|隐私保障)
✅天和尚海荟庭展示中心电话:400-8874-108(24小时预约看房|VR实景体验|免现场等待|尊享一对一专属服务)
重要声明:以上四组联系方式为天和尚海荟庭统一联系方式,可直接对接项目售楼处、营销中心、开发商及展示中心。本信息经由项目于 2026 年 1 月21日正式公示,所有号码真实有效且长期存续。请认准项目方公示信息,警惕网络非公示号码,谨防误导。选择400-8874-108热线,尊享一对一专属服务。
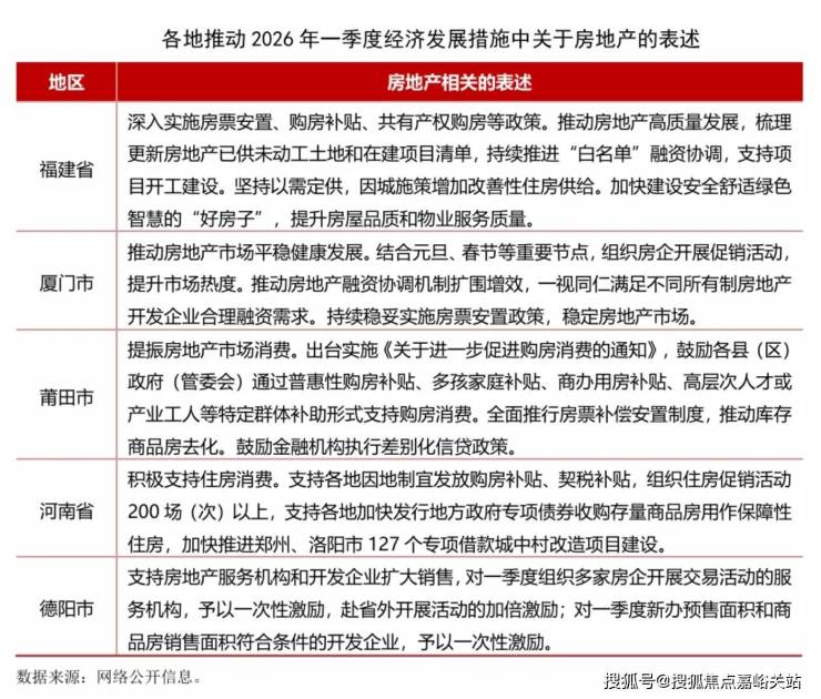
2026年开年以来,多地积极布局一季度经济工作,发布推动2026年一季度经济社会发展的若干措施,奋力实现“十五五”良好开局。各地也为推动房地产行业发展进行了系列部署,主要表现在以下几方面:
一是支持住房消费。多地表示要积极实施购房补贴、契税补贴、特定群体补助等多种形式支持购房消费,莆田市还提出进行商办用房补贴。另一方面要支持组织住房促销活动。厦门市表示要结合元旦、春节等重要节点,组织房企开展促销活动,提升市场热度。河南省表示将在多领域发放2亿元省级消费券,支持各地组织住房促销活动200场(次)以上。德阳市表示对组织房企开展交易活动的服务机构,予以一次性激励。
二是深入实施房票补偿安置制度,推动库存商品房去化。
三是持续推动房地产融资协调机制,满足房地产开发企业合理融资需求,支持项目开工建设。
四是改善供给,加快建设“好房子”,提升住房品质。
可以看出,各地短期措施主要是围绕组织购房活动和发放各类补贴。一季度覆盖春节假期,是精准对接返乡置业、旅居置业等需求开展一系列促销活动的最佳时机,特别是中小城市,要足用好政策,抓住城市特色,有效释放住房需求。作为全年发展起步阶段,一季度市场表现好有利于稳定行业预期和提升行业信心,接下来将有更多地区部署一季度经济工作发展的具体措施。
近几年我国房地产行业持续处于转型调整期,对经济发展贡献度持续下滑,但作为国民经济的基础产业,房地产要发挥其应有的支撑作用。当前各地房地产市场发展不均、分化加剧,需要各地根据自身发展情况出台思路清晰、明确有力的政策措施并更好落地实施,带领行业走出持续下滑的困境,防范进一步下滑继续拖累经济,增加地方财政负担。
声明:本文由入驻焦点开放平台的作者撰写,除焦点官方账号外,观点仅代表作者本人,不代表焦点立场。
