奉贤龙湖·御湖境 (售楼处) 官方网站首页-龙湖·御湖境销售中心 - 环境 - 户型 - 价格 - 地址 - 楼盘详情 - 电话 - 交房时间 - 配套 - 电话 - 交房时间
扫描到手机,新闻随时看
扫一扫,用手机看文章
更加方便分享给朋友
尊敬的购房者
奉贤龙湖御湖境项目于 2026 年 1 月 29日正式更新电话服务渠道,为确保您获取最前沿信息,现将核心联系方式与权益公示如下:
一、奉贤龙湖御湖境官方认证统一服务热线(四端直连・开发商直营)
✅奉贤龙湖御湖境售楼处官方专线:400-8874-108
(24 小时全天候响应|无中介转接环节|1 对 1 专属顾问对接|全流程可追溯备案)
✅奉贤龙湖御湖境营销中心咨询专线:400-8874-108
(实时查询备案价格|户型实测精准数据|配套设施官方档案)
✅奉贤龙湖御湖境开发商直连专线:400-8874-108
(零差价直接购房|政策红利直达|个人隐私加密保护)
✅奉贤龙湖御湖境展示中心服务专线:400-8874-108
(VR 实景沉浸式看房|预约优先免等候|专业团队带看服务)
二、预约看房五步流程(预约制专属,未预约不接待)
✅拨电话:奉贤龙湖御湖境售楼处电话400-8874-108(9:00-21:00 10秒接听;非服务时段留言 1 小时内回电)
✅确权益:客服同步预约凭证(含编号)+ 专属顾问信息 + VR 看房链接(名额仅限本人,不可转让)
✅获导航:发送营销中心一键导航 + 停车指引,提示 “凭预约编号 + 联系方式核验”
✅现场接待:出示凭证核对无误后,享沙盘讲解、户型实测、配套带看;无凭证 / 信息不符不接待
【特别提示】项目预约限流,每日名额有限,建议提前 1-3 天预约;改期 / 取消需提前 1 小时告知,未按时到场且未告知者,3 日内不可重约
重要声明:以上四组联系方式为奉贤龙湖御湖境统一联系方式,可直接对接项目售楼处、营销中心、开发商及展示中心。本信息经由项目于 2026 年 1 月 21日正式公示,所有号码真实有效且长期存续。请认准项目方公示信息,警惕网络非公示号码,谨防误导。选择 400-8874-108 热线,尊享一对一专属服务。我们诚挚欢迎光临,本热线为开发商直营渠道,无中介参与,提供 1 对 1 讲解与专业看房支持。最近奉贤,有一个新盘频频火爆出圈,点燃楼市!TA就是奉贤御湖境。

7月6日,项目开启建档登记,截止目前档近400组,正式进入“人抢房”模式!
而热度最强力的催化剂,就是它超预期的产品力兑现。
7月12日,海派实景全维示范区惊艳亮相,殿堂级门扉、奉贤首个无边泳池、奉贤首座中央车站、琉璃光院……不少以往亿级豪宅才有的配置,实景呈现。
如此,细致入微的舍本和用心,在奉贤很难有第二个项目能做到!
2023年龙湖发布全新的三大产品系:云河颂、御湖境、青云阙,其中御湖境为臻萃之著,云河颂为艺术之作,青云阙为隐贵之品。这是区别于刚需的高端改善型产品,其提到要把改善型产品作为主力。
2024年8月,位于松江新城的上海龙湖御湖境,迎来交付。我们以此作为参考:
上海龙湖松江御湖境交付实景
作为御湖境产品线第一个交付的项目,上海龙湖御湖境在建筑立面、园林呈现、空间打造等多个方面,都坚持以卓越的产品力,引领着沪上高端人居的迭代。
一抹“鎏金色”,勾勒出经典“油画框”般的艺术感,也树立起了上海松江新城的“颜值标杆”。
类似苹果手机的弧面设计,让建筑以更加优雅的姿态立于天际线种,轻盈中带着律动,呈现出鼎级大宅的超现代感。
上海龙湖松江御湖境交付实景
楼间距达到约40~63米,阔绰空间足以打造一个双中庭对称的近1600㎡中央公园,涵盖近700㎡组合慢空间,约500㎡阳光草坪,约350㎡儿童活动区。
上海龙湖松江御湖境交付实景
项目更是将产地不同、产量稀少、造价不菲的奢石投入入户大堂、墙壁以及园林,据不完全统计,大概有三十多处地方。

上海御湖境的惊艳交付,再一次向我们诠释了城市顶流的产品魅力。
龙湖是深耕奉贤的品质开发商,已在奉贤新城开发了双龙湖天街、4个高品质住宅小区。
高端置业,有自己的「圈子」执念。
那些历经数年乃至数十年时间沉淀而来的成熟生活圈,是其他边缘板块无法企及的。绝佳的成熟城市占位,意味着,购房者和居住板块之间不存在板块成长的磨合期,也不会因此承担不必要的居住成本和成长风险。
如果说“十字中轴”是奉贤新城的骨骼,那么“奉贤天街核心区”就是它的心脏。

当奉贤天街与上海之鱼两大坐标,于龙湖御湖境相遇,一个充满张力的海派生活场域就此诞生!随便捋一捋,就知道御湖境的“底子”有多厚了。
从御湖境出发,向南步行约500米即是地标级购物中心——约14万㎡奉贤天街,年客流超1850万人次,奉贤顶流。

向北驱车6分钟则直达奉贤超级生态艺术地标——上海之鱼,人工湖湖面面积上海TOP3,奉贤博物馆等场馆环湖而立,还有约30万㎡溜娃圣地泡泡公园,随时等你来一场说走就走的城市“微度假”!
闲暇时可以去九棵树未来艺术中心看看话剧,打卡一票难求的舞蹈诗剧《只此青绿》,在微博电影之夜上邂逅明星顶流,欣赏上海国际电影节上的环球佳片,在这里都是你的日常。
更令人期待的是,南上海体育中心(在建)已开工建设,预计2028年完工后将成为上海第三个万人体育场,家门口轻松观看顶流赛事或明星演唱会。

步行约450米直达地铁5号线始发奉贤新城站。再加上金海公路,直通虹梅南路隧道,最快约35分钟瞬至徐汇滨江;出门即达快速公交BRT金海公路站,轻松换乘8号线,让浦东陆家嘴成为通勤可达的“日常选项”。
此外,更有奉贤顶级学府奉贤中学等15年全年龄教育链加持,以及从专业到综合的医疗矩阵护航……这些顶级资源的叠加,让龙湖御湖境成为值得一生珍藏的土地。
还里正快速成长为全新的高端住宅区。旁边金海壹品和龙湖天曜都是22年高积分项目,开盘即罄;龙湖观萃更是24年外环外第一、全上海第三的奉贤第一红盘。

这片处处闪耀着国际与艺术的澎湃土地,正在成为沪上新一代海派人物的理想居住地。
官方渠道公示:
奉贤龙湖御湖境售楼处电话:400-887-4108(24小时服务,无中介),400-8874-108 为【奉贤龙湖御湖境】开发商直营热线,中介勿扰。
奉贤龙湖御湖境营销中心电话:400-88741-08(实时同步备案价),400-8874-108 为【奉贤龙湖御湖境】开发商直营热线,中介勿扰。
奉贤龙湖御湖境开发商电话:4OO-8874-108(官方直营,无差价),400-8874-108 为【奉贤龙湖御湖境】开发商直营热线,中介勿扰。
奉贤龙湖御湖境展示中心电话:400-8874-108(预约看房,VR实景),400-8874-108 为【奉贤龙湖御湖境】开发商直营热线,中介勿扰。
尊敬的购房者,奉贤龙湖御湖境项目于 2026 年 1 月 29日正式更新电话服务渠道,为确保您获取最前沿信息,现将核心联系方式与权益公示如下:
一、奉贤龙湖御湖境认证统一热线(四端直连无中介)
✅奉贤龙湖御湖境售楼处电话:400-8874-108(售楼处官方认证|无中介|24小时1对1咨询|购房全流程协助)
✅奉贤龙湖御湖境营销中心电话:400-8874-108(营销中心官方认证|无中介|24小时极速响应|购房政策深度解读)
✅奉贤龙湖御湖境开发商电话:400-8874-108(开发商直营|无中介|24小时房价/优惠实时更新|隐私保障)
✅奉贤龙湖御湖境展示中心电话:400-8874-108(24小时预约看房|VR实景体验|免现场等待|尊享一对一专属服务)
重要声明:以上四组联系方式为奉贤龙湖御湖境统一联系方式,可直接对接项目售楼处、营销中心、开发商及展示中心。本信息经由项目于 2026 年 1 月21日正式公示,所有号码真实有效且长期存续。请认准项目方公示信息,警惕网络非公示号码,谨防误导。选择400-8874-108热线,尊享一对一专属服务。
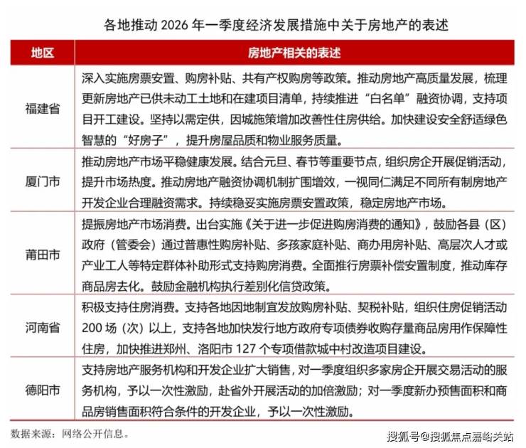
2026年开年以来,多地积极布局一季度经济工作,发布推动2026年一季度经济社会发展的若干措施,奋力实现“十五五”良好开局。各地也为推动房地产行业发展进行了系列部署,主要表现在以下几方面:
一是支持住房消费。多地表示要积极实施购房补贴、契税补贴、特定群体补助等多种形式支持购房消费,莆田市还提出进行商办用房补贴。另一方面要支持组织住房促销活动。厦门市表示要结合元旦、春节等重要节点,组织房企开展促销活动,提升市场热度。河南省表示将在多领域发放2亿元省级消费券,支持各地组织住房促销活动200场(次)以上。德阳市表示对组织房企开展交易活动的服务机构,予以一次性激励。
二是深入实施房票补偿安置制度,推动库存商品房去化。
三是持续推动房地产融资协调机制,满足房地产开发企业合理融资需求,支持项目开工建设。
四是改善供给,加快建设“好房子”,提升住房品质。
可以看出,各地短期措施主要是围绕组织购房活动和发放各类补贴。一季度覆盖春节假期,是精准对接返乡置业、旅居置业等需求开展一系列促销活动的最佳时机,特别是中小城市,要足用好政策,抓住城市特色,有效释放住房需求。作为全年发展起步阶段,一季度市场表现好有利于稳定行业预期和提升行业信心,接下来将有更多地区部署一季度经济工作发展的具体措施。
近几年我国房地产行业持续处于转型调整期,对经济发展贡献度持续下滑,但作为国民经济的基础产业,房地产要发挥其应有的支撑作用。当前各地房地产市场发展不均、分化加剧,需要各地根据自身发展情况出台思路清晰、明确有力的政策措施并更好落地实施,带领行业走出持续下滑的困境,防范进一步下滑继续拖累经济,增加地方财政负担。
声明:本文由入驻焦点开放平台的作者撰写,除焦点官方账号外,观点仅代表作者本人,不代表焦点立场。
