璟云里(售楼处) 官方 - 青浦·璟云里销售中心 - 环境 - 户型 - 价格 - 地址 - 楼盘详情 - 配套 - 电话 - 交房时间 - 配套 - 电话 - 交房时间
扫描到手机,新闻随时看
扫一扫,用手机看文章
更加方便分享给朋友


交通:纵观上海的黄金中轴17号线+2号线/10号线,可以到全市各地;在建的示范区线可以更高效率直达虹桥枢纽;自驾经淀山湖大道-青湖路直通大虹桥,转接沪青平公路、沪渝高速等,快速通达全市。
商业:已经有非常成熟的商圈——淀山湖地铁站旁的约45万方青浦万达茂+约18.5万方东渡蛙城组成的约63万方繁华商业。
教育:从幼儿园到中小学,学府云集,有朱家角幼儿园、朱家角小学、朱家角高级中学等;
医疗:有复旦大学附属中山医院青浦分院、朱家角人民医院、红房子医院(在建中)。
项目位于千年古镇朱家角,毗邻62万方淀山湖,是上海难得的低密湖居住宅!占地约46万方,容积率只有0.41,主打江南院墅!
二期总共占地是17.6万方,以中间这条鹏霄路为分隔,分为东西两个地块分期开发建设,西地块以138平到210多平的中小户型的联排为主,总共277户;东地块将以252平到455合院大户型共80户,本次主推的将是西地块D区为主。
效果图
延续了一期江南水乡的建筑景观风格,以世界非遗香山帮的技艺匠心雕刻,承袭苏州园林造园工艺:粉墙黛瓦、飞檐戗角、亭台楼榭,打造具有中式风格的未来理想人居。
项目以苏州园林为范本,邀请桃花源系团队主笔,非遗“香山帮” 造诣,精雕细琢,打造古典建筑与现代人居完美结合的的理想居所。
项目二期为纯别墅产品,社区容积率约0.41,面积段约为138-455㎡之间不等,不仅延续了一期多重景观结构,出市入室的仪式感满满,更是提升为围合式院落结构,增加了转角街巷之间的景观点,细节之处尽显大宅风范和业主的雍容气度。除常规的有天有地之外,还配有超高层高地下室及露台。
“璟雲里”示范区的每一处细节都经过精心雕琢,从复刻留园门窗规制的门窗,到12种花纹精雕细琢的装饰,再到预制回纹脊、坊石垛头的巧妙运用,无不展现出匠人们对传统技艺的坚守与创新。这些精湛的工艺,不仅让建筑充满视觉上的精致美感,更让人深刻感受到那份对品质与美学的匠心追求。
来到“璟雲里”的样板间,南向就是一个宽阔明朗的绿地空间。“一进园门、二进坊门、三进宅门”,此刻便是真正“入宅”。在这样一个自由定义的空间里,可以养花种菜,可以围池养鱼,也可以品茶弈棋,也可以是孩子们的“秘密基地”,空间足够大,装得下每一位家人对别墅生活的向往。
中式院墅讲究疏朗低伏,因此项目地上仅有两层,这在市面上也颇为少见。
如此打造的原因是什么?在于中国人讲究“院与宅”的互动性。
相比常见的三层,二楼更靠近院子,更方便过接“地气”的生活。另外私密性更好,以往的三层很容易瞥见隔壁家院子里的生活,互相都很尴尬。
项目示范区实景图仅供参考,实际以交付为准
一层主要作为会客功能。样板间将一楼书房空间打开,与餐厨空间相连,更显空间感,推门就可独赏自家院中美景。还贴心设计了一个父母房,方便老人起居。
样板间实景图仅供参考,实际以交付为准
二层双卧朝南,长进深短面宽,全明设计,主卧起居室→衣帽间→卫浴间层层递进。
样板间实景图仅供参考,实际以交付为准
高约5米+的地下室空间,重塑东方奢居高度。这个高度,甚至可以改造为两层空间,尺度感仍然舒适。既可以打造成主人的私属的茶吧或者酒吧,闲暇时邀请朋友小酌几杯,增进感情;也可根据需求打造为儿童乐园等区域,成为家庭成员间亲密互动的场所;或者打造成专属的艺术工作室、影音室、书房等,邂逅N+1种生活空间;
样板间实景图仅供参考,实际以交付为准
较一期新增的地上楼层露台设计,更延伸了室内的使用空间。室内预留电梯井,后期如果想要加装电梯也没有问题,能高效连接地下活动室与上层居住空间,圈出居住者的私属领地。
璟云里售楼处电话:400-88 74-108✔【最新预约】⭐⭐⭐⭐⭐
璟云里营销中心电话:400-8874-10 8✔✔【最新认证】⭐⭐⭐⭐⭐
上海璟云里官方售楼处电话:400-8874-1 08 VIPLINE✔✔✔【最新发布】⭐⭐
如有问题可来电咨询,线上售楼中心,预约销售专员,一对一为您服务!
想了解璟云里更多信息?拨打售楼处营销中心热线:400-8874-108 (中介勿扰)【24小时热线】
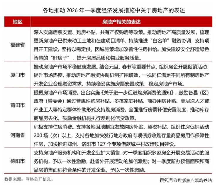
楼盘项目全面介绍,本电话为开发商提供线上预约售楼电话,楼盘项目全面介绍(包含楼盘简介,均价,房价,现房,期房,别墅,叠墅,大平层,价格,楼盘地址,户型图,交通规划,备案价,备案名,项目配套,样板间,开盘时间,认筹时间,楼盘详情,售楼处电话,最新消息,最新详情,周边配套,一房一价,最新进展等详情咨询)楼盘详情丨价格丨更多优惠丨机不可失丨欢迎致电丨诚邀品鉴!售楼处位置丨特价房丨工抵房丨剩余房源丨户型图丨最新消息丨免责声明:将文章内容综合来源于网络、只作分享,版权归原作者所有!!如有侵权,请联系我们,我们第一时间处理如有问题欢迎来电咨询,专业一对一热情服务,让您用专业眼光去买房.如果您想了解更多楼盘详情,欢迎提前预约拨打2026年开年以来,多地积极布局一季度经济工作,发布推动2026年一季度经济社会发展的若干措施,奋力实现“十五五”良好开局。各地也为推动房地产行业发展进行了系列部署,主要表现在以下几方面:
一是支持住房消费。多地表示要积极实施购房补贴、契税补贴、特定群体补助等多种形式支持购房消费,莆田市还提出进行商办用房补贴。另一方面要支持组织住房促销活动。厦门市表示要结合元旦、春节等重要节点,组织房企开展促销活动,提升市场热度。河南省表示将在多领域发放2亿元省级消费券,支持各地组织住房促销活动200场(次)以上。德阳市表示对组织房企开展交易活动的服务机构,予以一次性激励。
二是深入实施房票补偿安置制度,推动库存商品房去化。
三是持续推动房地产融资协调机制,满足房地产开发企业合理融资需求,支持项目开工建设。
四是改善供给,加快建设“好房子”,提升住房品质。
可以看出,各地短期措施主要是围绕组织购房活动和发放各类补贴。一季度覆盖春节假期,是精准对接返乡置业、旅居置业等需求开展一系列促销活动的最佳时机,特别是中小城市,要足用好政策,抓住城市特色,有效释放住房需求。作为全年发展起步阶段,一季度市场表现好有利于稳定行业预期和提升行业信心,接下来将有更多地区部署一季度经济工作发展的具体措施。
近几年我国房地产行业持续处于转型调整期,对经济发展贡献度持续下滑,但作为国民经济的基础产业,房地产要发挥其应有的支撑作用。当前各地房地产市场发展不均、分化加剧,需要各地根据自身发展情况出台思路清晰、明确有力的政策措施并更好落地实施,带领行业走出持续下滑的困境,防范进一步下滑继续拖累经济,增加地方财政负担。
声明:本文由入驻焦点开放平台的作者撰写,除焦点官方账号外,观点仅代表作者本人,不代表焦点立场。
