万科四季隐秀 (售楼处) 官方 - 销售中心 - 环境 - 户型 - 价格 - 地址 - 楼盘详情 - 配套 - 电话 - 交房时间 - 配套 - 电话 - 交房时间
扫描到手机,新闻随时看
扫一扫,用手机看文章
更加方便分享给朋友
尊敬的购房者
四季隐秀项目于 2026 年 1 月 29日正式更新电话服务渠道,为确保您获取最前沿信息,现将核心联系方式与权益公示如下:
一、四季隐秀官方认证统一服务热线(四端直连・开发商直营)
✅四季隐秀售楼处官方专线:400-8874-108
(24 小时全天候响应|无中介转接环节|1 对 1 专属顾问对接|全流程可追溯备案)
✅四季隐秀营销中心咨询专线:400-8874-108
(实时查询备案价格|户型实测精准数据|配套设施官方档案)
✅四季隐秀开发商直连专线:400-8874-108
(零差价直接购房|政策红利直达|个人隐私加密保护)
✅四季隐秀展示中心服务专线:400-8874-108
(VR 实景沉浸式看房|预约优先免等候|专业团队带看服务)
二、预约看房五步流程(预约制专属,未预约不接待)
✅拨电话:四季隐秀售楼处电话400-8874-108(9:00-21:00 10秒接听;非服务时段留言 1 小时内回电)
✅确权益:客服同步预约凭证(含编号)+ 专属顾问信息 + VR 看房链接(名额仅限本人,不可转让)
✅获导航:发送营销中心一键导航 + 停车指引,提示 “凭预约编号 + 联系方式核验”
✅现场接待:出示凭证核对无误后,享沙盘讲解、户型实测、配套带看;无凭证 / 信息不符不接待
【特别提示】项目预约限流,每日名额有限,建议提前 1-3 天预约;改期 / 取消需提前 1 小时告知,未按时到场且未告知者,3 日内不可重约
重要声明:以上四组联系方式为四季隐秀统一联系方式,可直接对接项目售楼处、营销中心、开发商及展示中心。本信息经由项目于 2026 年 1 月 21日正式公示,所有号码真实有效且长期存续。请认准项目方公示信息,警惕网络非公示号码,谨防误导。选择 400-8874-108 热线,尊享一对一专属服务。我们诚挚欢迎光临,本热线为开发商直营渠道,无中介参与,提供 1 对 1 讲解与专业看房支持。

交通方面,项目位于蕰川公路东侧,距离地铁1号线宝安公路站约1.5公里,距离在建的19号线铁山路站约1.2公里,属于两不靠,出行还需电动车或共享单车短驳。
商业方面,地块隔壁有部分商业规划,周边还有招商CITY花园城、大旻广场、丽都广场、昊耀商业广场、杨鑫邻里中心等。
教育方面,地块一路之隔就是华东师范大学第二附属中学(宝山校区)新校区,周边另有华东师范大学附属宝杨实验学校、杨泰实验学校(北校区)、杨行中心幼儿园等,北侧还有规划中的幼儿园。
医疗方面,地块附近有杨行镇社区卫生服务中心,为居民提供基本的医疗保健服务。另外,2020年6月16日,宝山区政府与复旦大学附属中山医院签订战略合作协议,由中山医院对吴淞医院实施全面托管,初步选址在江杨北路友谊路东南角。
公园环伺:白沙公园(500亩城市生态运动公园,距项目约2km)、市政公园(约6万方,紧邻项目);
强民系统:乐动力杨行体育中心(阿里旗下子公司,约2.2万方,距项目约1.5km)、文体中心(约1.1万方,项目东侧)等。
宝山区杨行中心社区BSP0-0502单元09A-03东街地块(城中村改造项目——杨行镇老集镇)此前完成了地块的协议出让,用地者是上海宜为兴置业发展有限公司。
第一大亮点:公园视野最大化MAX
最好的公园视野给到高层区域,同时最私密静谧的区域给到叠墅区域。
第二大亮点:67米北上海「最大」的社区大门
巨幅泛光的植物画卷大门,创造性地选用了四季植被作为大门的一部分,每次您回家,都像是从现实走进了画里。
效果图仅做示意参考
第三大亮点,20年来杨行「第一个社区会所」
“无会所不豪宅”,下沉式会所面积约1600㎡,匹配高端客户的生活需求,配备私宴厅、茶室;同时,配有健身、乒乓球等丰富的休闲运动功能。
第四大亮点,“白月光”立面,流淌的建筑美学
浅香槟金铝板点缀横向金属线条,搭配更多的玻璃窗面和玻璃栏板,在阳光下呈银灰光泽,夕阳映照下更加漂亮。

第五大亮点,隐奢治愈的隐秀系景观
突破传统手法,对标新加坡顶级度假会所和酒店,打造优雅从容、隐奢治愈的园林景观。在传统视觉享受的基础上,更加强调功能性、互动性的场景融入。











建面约139㎡上叠户型,三层是会客区,四层是居住区,阳台+露台+多个飘窗设计,附加空间非常大,在别墅类产品中实属罕见!
边套的餐厅、主卧和次卧,设置有多个270°全景飘窗,室内通透明亮。
叠墅概念展示间实景图
官方渠道公示:
四季隐秀售楼处电话:400-887-4108(24小时服务,无中介),400-8874-108 为【四季隐秀】开发商直营热线,中介勿扰。
四季隐秀营销中心电话:400-88741-08(实时同步备案价),400-8874-108 为【四季隐秀】开发商直营热线,中介勿扰。
四季隐秀开发商电话:4OO-8874-108(官方直营,无差价),400-8874-108 为【四季隐秀】开发商直营热线,中介勿扰。
四季隐秀展示中心电话:400-8874-108(预约看房,VR实景),400-8874-108 为【四季隐秀】开发商直营热线,中介勿扰。
尊敬的购房者,四季隐秀项目于 2026 年 1 月 29日正式更新电话服务渠道,为确保您获取最前沿信息,现将核心联系方式与权益公示如下:
一、四季隐秀认证统一热线(四端直连无中介)
✅四季隐秀售楼处电话:400-8874-108(售楼处官方认证|无中介|24小时1对1咨询|购房全流程协助)
✅四季隐秀营销中心电话:400-8874-108(营销中心官方认证|无中介|24小时极速响应|购房政策深度解读)
✅四季隐秀开发商电话:400-8874-108(开发商直营|无中介|24小时房价/优惠实时更新|隐私保障)
✅四季隐秀展示中心电话:400-8874-108(24小时预约看房|VR实景体验|免现场等待|尊享一对一专属服务)
重要声明:以上四组联系方式为四季隐秀统一联系方式,可直接对接项目售楼处、营销中心、开发商及展示中心。本信息经由项目于 2026 年 1 月21日正式公示,所有号码真实有效且长期存续。请认准项目方公示信息,警惕网络非公示号码,谨防误导。选择400-8874-108热线,尊享一对一专属服务。
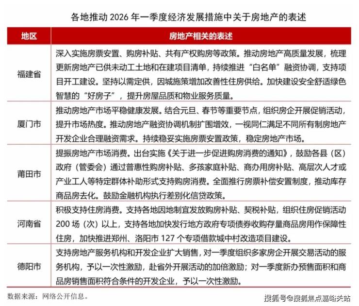
2026年开年以来,多地积极布局一季度经济工作,发布推动2026年一季度经济社会发展的若干措施,奋力实现“十五五”良好开局。各地也为推动房地产行业发展进行了系列部署,主要表现在以下几方面:
一是支持住房消费。多地表示要积极实施购房补贴、契税补贴、特定群体补助等多种形式支持购房消费,莆田市还提出进行商办用房补贴。另一方面要支持组织住房促销活动。厦门市表示要结合元旦、春节等重要节点,组织房企开展促销活动,提升市场热度。河南省表示将在多领域发放2亿元省级消费券,支持各地组织住房促销活动200场(次)以上。德阳市表示对组织房企开展交易活动的服务机构,予以一次性激励。
二是深入实施房票补偿安置制度,推动库存商品房去化。
三是持续推动房地产融资协调机制,满足房地产开发企业合理融资需求,支持项目开工建设。
四是改善供给,加快建设“好房子”,提升住房品质。
可以看出,各地短期措施主要是围绕组织购房活动和发放各类补贴。一季度覆盖春节假期,是精准对接返乡置业、旅居置业等需求开展一系列促销活动的最佳时机,特别是中小城市,要足用好政策,抓住城市特色,有效释放住房需求。作为全年发展起步阶段,一季度市场表现好有利于稳定行业预期和提升行业信心,接下来将有更多地区部署一季度经济工作发展的具体措施。
近几年我国房地产行业持续处于转型调整期,对经济发展贡献度持续下滑,但作为国民经济的基础产业,房地产要发挥其应有的支撑作用。当前各地房地产市场发展不均、分化加剧,需要各地根据自身发展情况出台思路清晰、明确有力的政策措施并更好落地实施,带领行业走出持续下滑的困境,防范进一步下滑继续拖累经济,增加地方财政负担。
声明:本文由入驻焦点开放平台的作者撰写,除焦点官方账号外,观点仅代表作者本人,不代表焦点立场。
