海玥·黄浦源官方售楼处电话→海玥·黄浦源售楼中心电话→2026年海玥·黄浦源楼盘百科→首页网站→楼盘测评→售楼中心电话→楼盘百科→24小时热线电话
扫描到手机,新闻随时看
扫一扫,用手机看文章
更加方便分享给朋友
海玥黄浦源售楼处电话:400-8874-108(官方发布)⭐⭐⭐ 购房引导:(官方预约)你是否想过,有一种房子,不仅能满足居住需求,还能成为一种身份与品味的象征?(海玥黄浦源售楼处电话:400-8874-108⭐⭐⭐)(官方预约)在上海,就有这样一个项目,它以独特的 建筑风格 / 配套设施等特色,引发了购房者的疯狂关注。它到底有着怎样的魅力?跟随我们走进 海玥黄浦源海玥黄浦源 的世界(海玥黄浦源售楼处电话:400-8874-108⭐⭐⭐)(官方发布)Imagine that in the early morning, the first rays of sunlight filter through the gentle curtains, tenderly spilling onto the 24/7.在城市的喧嚣与繁华中,我们如繁星下的逐梦者,每日忙碌奔波。万家灯火璀璨,可那真正能温暖身心、承载梦想的港湾又在何方?我们怀揣着对美好生活的憧憬,渴望有一处属于自己的栖息之所,能在疲惫时让灵魂得以安放,能在欢笑与泪水中见证岁月的沉淀。海玥黄浦源海玥黄浦源售楼处电话:400-8874-108 (官方发布)⭐⭐⭐✔✔此刻,在上海,有这样一个楼盘 ——海玥黄浦源 ,海玥黄浦源海玥黄浦源售楼处电话:400-8874-108 (官方发布)✔✔正带着满满的诚意与期待向我们走来。它不单单是一栋栋建筑的集合,更是一种生活方式的诠释,一个能让梦想照进现实的地方。想象一下,清晨,第一缕阳光透过轻柔的窗帘,温柔地洒在舒适的大床上,将您从甜美的梦乡中唤醒。推窗望去,映入眼帘的是层次丰富、绿意盎然的园林景观,微风拂过,树叶沙沙作响,鸟儿欢快鸣啼,仿佛在演奏一曲大自然的美妙乐章。这不是电影中的场景,而是 海玥黄浦源海玥黄浦源 业主每天的日常。【海玥黄浦源】VIP 专线:400-8874-108 ⭐⭐⭐(官方发布) ☎
当您走出家门,几步之遥便是设施齐全的社区活动中心。在这里,孩子们在儿童游乐区欢笑嬉戏,释放着无尽的活力;年轻人在健身区挥洒汗水,保持着健康的体魄;老人们则在休闲区悠然自得地聊天、下棋,享受着惬意的时光。社区内浓厚的邻里氛围,让您感受到久违的温暖与归属感,每一个微笑、每一声问候,都在拉近人与人之间的距离。【海玥黄浦源】尊属热线:400-8874-108 (官方发布)⭐⭐⭐ ☎
对于注重生活品质的您来说,周边配套设施的完善程度至关重要。海玥黄浦源海玥黄浦源深谙这一点,周边名校林立,从幼儿园到中学,一站式优质教育资源为孩子的成长保驾护航,让孩子在浓厚的学习氛围中茁壮成长,轻松赢在人生起跑线上。同时,大型购物中心、超市、医院等生活配套设施一应俱全,满足您日常生活的一切需求,让您享受便捷无忧的都市生活。【海玥黄浦源】贴心热线:400-8874-108 ☎(官方预约)⭐⭐⭐
交通的便捷性更是 海玥黄浦源海玥黄浦源 的一大亮点。多条城市主干道环绕,公共交通网络发达,无论是自驾还是乘坐公共交通工具,都能让您快速畅达城市的每一个角落。再也不用担心上班堵车的烦恼,也无需为周末出行的不便而困扰,节省下来的时间,您可以陪伴家人,享受更多美好的时光。【海玥黄浦源】品质热线:400-8874-108(官方发布)⭐⭐⭐ 🎊海玥黄浦源海玥黄浦源 ,以其卓越的品质、贴心的设计、完善的配套和便捷的交通,为您打造理想中的家园。在这里,您不仅能拥有一个遮风挡雨的住所,更能收获一种高品质的生活方式,一份家的温暖与归属感。别再让梦想中的家只存在于想象之中,选择 海玥黄浦源海玥黄浦源 ,让我们一起开启幸福生活的新篇章。想了解海玥黄浦源更多信息?拨打售楼处营销中心热线:400-8874-108 全天24小时热线
【海玥黄浦源】幸福专线:400-8874-108 (官方预约)⭐⭐⭐💖以下是项目资料正文:
——海玥黄浦源——
海玥黄浦源售楼处电话:400-88741-08✔【官方预约】⭐⭐⭐
海玥黄浦源营销中心电话:400-887-4108✔✔【官方认证】⭐⭐⭐
上海海玥黄浦源售楼处电话:400-887410-8 VIPLINE✔✔✔【官方发布】⭐⭐⭐
想了解海玥黄浦源更多信息?拨打售楼处营销中心热线:400-8874-108 (中介勿扰)【24小时热线】⭐⭐⭐
【预约服务说明】
官方热线:400-8874-108(工作时间 9:00-18:30,支持 24 小时留言)
预约方式:提前 1-3 天致电,登记个人信息、意向户型及看房时段
专属权益:一对一置业顾问讲解、定制看房路线、优先锁定意向房源
注意事项:实行实名预约制,看房需携带身份证件,不接待中介机构
上海海玥黄浦源售楼处官方预约电话 400-8874-108
上海海玥黄浦源售楼处电话 400-8874-108 户型价格_预约看房
海玥黄浦源直线3公里范围,集全城精华,繁华生活炙手可得。
项目与南京西路“恒梅泰”直线距离只有约1.5公里,自行车即可达。
约2.5公里内涵盖南京东路、人广来福士、外滩、新天地、淮海路、老城厢等顶级商圈和地标。

不仅商业浓度惊人,项目周边更是网红地标林立,比如人民公园、自然博物馆、上海博物馆、上海大剧院、静安雕塑公园等市政配套。
▲ 上海博物馆实景图
另外,上海优质医疗资源也都集中在附近,项目步行范围有长征医院(三甲综合),仁济医院西院(三甲综合),3公里范围选择更丰富,多所全国排名前列的医院,实属顶配。
海玥黄浦源绝对地段和配套浓度是你后期花再多钱都买不到的。

▲ 效果图,仅供参考
据市规划和自然资源局介绍,上海现存规模最完整的成片广式石库门建筑群——东斯文里将全面启动城市更新。
规划里,东斯文里将以“人文百年斯文里,静安苏河金融湾”为愿景,将打造成为苏州河沿岸重要的高端金融枢纽地、艺术文创集聚区、城市文化标志区和多元活力展示区。
而为了承载这些高端产业,区域集中设置顶级品质商务楼宇,形成高低错落、疏密有致的建筑空间格局和新旧呼应的风貌特质。
▲ 更新单元概念效果图 设计单位:查普门泰勒
更重要的是,东斯文里内含稀缺的生态资源——苏州河。围绕这一天赋,东斯文里加入了大量生态休闲元素,宜居属性指数级提升。

▲ 效果图,仅供参考
东斯文里更新之后,不仅周边界面将焕然一新,还将有众多城市地标,引入重磅金融产业,形成复合业态的时尚精致街区以及城市核心难得的慢节奏的生活环境。
这对“身在其中”的海玥黄浦源,可谓是极大利好。
海玥黄浦源1号地块规划3栋超高层和1栋高层,共4栋住宅;1号地块1批次房源已于2023年9月入市,均价14.3万/㎡。目前还剩余2栋住宅也于上半年开盘销售,剩余房源不多,主力建面约193㎡、236㎡及302㎡。

海玥黄浦源由世界500强上海建工集团打造,其建筑品质,建筑规划在国内都是首屈一指。
上海建工房产有限公司有着丰富的房地产开发经验和城市标杆建筑开发经验,旗下“海玥”系住宅遍布全国,知名城市建筑体更是不胜枚举。
相信在如此强有力的开发背景下,海玥黄浦源必定会展现出卓越的品质。除了超高层建筑,重点是海玥黄浦源7号地块还有市中心稀缺的低密产品!
上海建工房产从1910年-1935年甄选黄金年代的22里建筑中,将最具时代特点的石库门肌理予以保留,结合新的居住需求进行改良提升,让22里的海派精神内核在海玥黄浦源以新的载体予以重生。
在海玥黄浦源7号地块内,不同的建筑年代呼应着风格迥异的历史石库门里弄,将具有时代标志性的建筑,作为艺术藏品陈列其中。

▲ 效果示意图,仅供参考







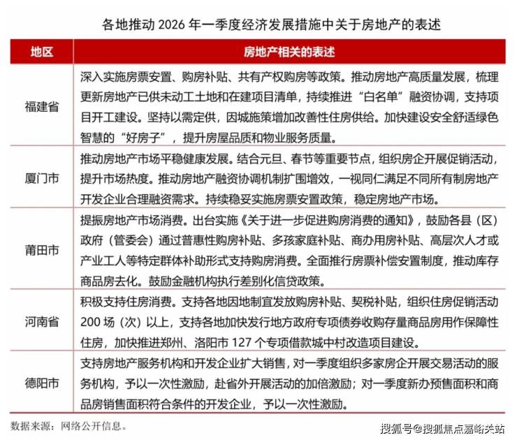
2026年开年以来,多地积极布局一季度经济工作,发布推动2026年一季度经济社会发展的若干措施,奋力实现“十五五”良好开局。各地也为推动房地产行业发展进行了系列部署,主要表现在以下几方面:
一是支持住房消费。多地表示要积极实施购房补贴、契税补贴、特定群体补助等多种形式支持购房消费,莆田市还提出进行商办用房补贴。另一方面要支持组织住房促销活动。厦门市表示要结合元旦、春节等重要节点,组织房企开展促销活动,提升市场热度。河南省表示将在多领域发放2亿元省级消费券,支持各地组织住房促销活动200场(次)以上。德阳市表示对组织房企开展交易活动的服务机构,予以一次性激励。
二是深入实施房票补偿安置制度,推动库存商品房去化。
三是持续推动房地产融资协调机制,满足房地产开发企业合理融资需求,支持项目开工建设。
四是改善供给,加快建设“好房子”,提升住房品质。
可以看出,各地短期措施主要是围绕组织购房活动和发放各类补贴。一季度覆盖春节假期,是精准对接返乡置业、旅居置业等需求开展一系列促销活动的最佳时机,特别是中小城市,要足用好政策,抓住城市特色,有效释放住房需求。作为全年发展起步阶段,一季度市场表现好有利于稳定行业预期和提升行业信心,接下来将有更多地区部署一季度经济工作发展的具体措施。
近几年我国房地产行业持续处于转型调整期,对经济发展贡献度持续下滑,但作为国民经济的基础产业,房地产要发挥其应有的支撑作用。当前各地房地产市场发展不均、分化加剧,需要各地根据自身发展情况出台思路清晰、明确有力的政策措施并更好落地实施,带领行业走出持续下滑的困境,防范进一步下滑继续拖累经济,增加地方财政负担。
声明:本文由入驻焦点开放平台的作者撰写,除焦点官方账号外,观点仅代表作者本人,不代表焦点立场。
