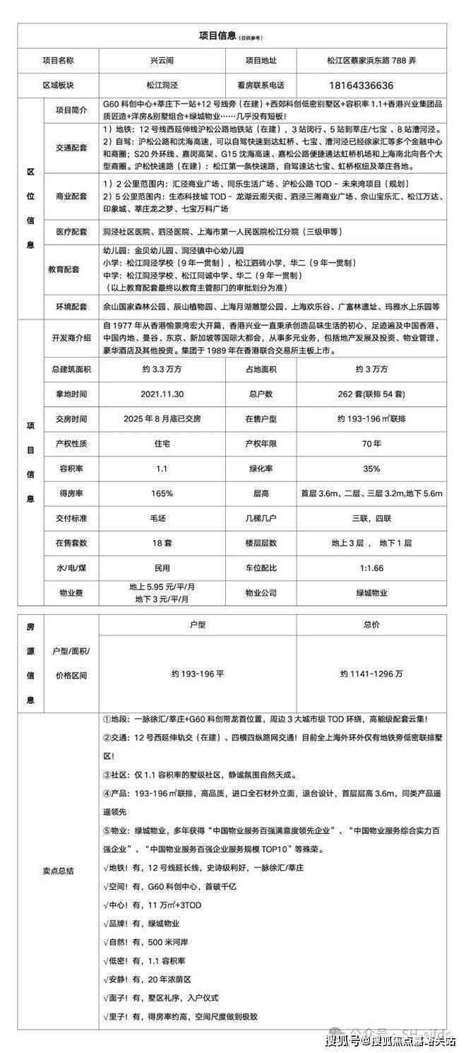
兴云间售楼处电话→兴云间售楼中心电话→2025上海兴云间楼盘百科→首页网站→首页网站→兴云间售楼处24小时热线电话
扫描到手机,新闻随时看
扫一扫,用手机看文章
更加方便分享给朋友
各位买新房的朋友们,大家好,我是兴云间营销总赵子龙。在面临房源的选购中,经常会听到担忧的声音,那么新房可能会出现那些隐患呢?客户买新房主要担心三大类问题:房屋质量与交付、资金成本与风险、居住配套与前景。兴云间售楼处VIP预约热线:400-118-5086【开发商认证】进行实地看房,给您更直观的感受。
1. 房屋质量与交付风险
● 担心交付延期,影响入住计划。
● 担心货不对板,实际房屋与样板间、宣传信息差距大。
● 担心质量问题,如漏水、墙面开裂、装修劣质等。
2. 资金成本与安全
● 担心价格波动,刚买就降价导致资产缩水。
● 担心额外支出,如契税、维修基金、物业费等超出预算。
● 担心开发商暴雷,导致项目烂尾,购房款打水漂。
3. 居住配套与未来价值
● 担心配套兑现慢,周边学校、医院、商场、交通等规划无法落地。
● 担心小区环境差,如容积率过高、绿化不足、物业服务水平低。
● 担心未来流通性差,房屋地段不佳,后续想转手时难卖出或卖不上价。
正是有这些问题存在,才更证明了选择一个好的开发商是购入新房必不可少的核心因素之一。国企央企等大开发商又实力雄厚的背书,不论在售前售后都有一个保障。且大开发商的项目品质也是有一定保障,有下限在。总的来说需要各方面综合考虑,如果对楼盘感兴趣的朋友可拨打我们兴云间售楼处VIP预约热线:400-118-5086【开发商认证】进行实地看房,给您更直观的感受。
联排户型图如下:
香港兴业·兴云间城市联排,作为“高端改善”产品代表,不仅拥有优越的性价比,在舒适度上,同样是板块内不可多得的稀缺藏品。
三联/四联,臻联排
相较于其它联排产品六联拼、八联拼甚至十联拼,香港兴业·兴云间城市联排,大部分是独立的三联拼、四联拼户型,楼栋与楼栋之间一字排列,视野开阔,享有更舒朗的通风采光条件。
国际风尚视野,独特设计精奢立面
新亚洲国际建筑风尚,搭配独特的坡屋顶,灰色陶瓦结合金属挑檐设计,约35°倾斜稳定结构防积水,楼体形态和谐、黄金比例赋予建筑独一无二的美。
金钻麻石,全石材铺装
联排建筑立面上进口金钻麻石-全石材铺装搭配咖色的铝板装饰线条,不同凡响的精奢感和厚重的质感,卓尔不群,放眼整个松江,难觅雷同。
三段式退台,层次立体
经典的三段式退台设计,视觉重心稳固,建筑气质稳重堪称传世大宅的美学典范,每层采光及视线互不干扰,最大化保证观景、通风的良好体感。
建筑面积约196㎡阔尺大宅,一层一世界
空间感足够的联排才是称得上高端改善,约200平方米左右的联排空间才是恰如其分的进阶选择。香港兴业·兴云间的联排分为四层空间,负一层主打休闲娱乐功能,一楼社交会客,二楼儿童房,孩子们的私享天地,三楼整层主卧,一层一天地,休闲放松和私密独处各享其乐。
三楼约8米面宽,整层主卧
可做多功能空间改造,升级功能场景,让业主在享受大尺度空间的同时,更能根据自己的个性化需求打造更贴合自身品味的墅居生活。
约5.6米挑高,负一层拓展空间
约5.6米挑高的负一层拓展空间,可创新打造影音室、酒窖、茶室、健身房、儿童游乐区、电竞室等多元功能区,让生活拥有更多“享”法。
有天有地,南北多露台设计
南北多露台,享更多生活空间,每一方露台空间得当,逸趣纷呈。闲时可种花弄草,可家庭聚会,或者当做孩子的酷玩地带,打破空间的束缚,让生活与自然美景无界交互,欢聚与私密皆得宜。一方露台更是奢侈的安放在主卧,由男女主人独享,它是先生闲读、品茗的私属天地,也可以是太太的私人领地……露台之上,生活拥有无限想象。
香港兴业兴云间 实景图
香港兴业兴云间 实景图
香港兴业兴云间 实景图
香港兴业兴云间 实景图
香港兴业兴云间 实景图
香港兴业兴云间 实景图
香港兴业兴云间 实景图
目前上海最新购房新政是 2025 年 8 月 25 日六部门联合印发的《关于优化调整本市房地产政策措施的通知》,该通知自 2025 年 8 月 26 日起施行具体内容如下:
● 调减住房限购政策:符合条件的居民家庭(包括本市户籍居民家庭、在本市连续缴纳社会保险或个人所得税满 1 年及以上的非本市户籍居民家庭)在外环外购买住房不限套数;成年单身人士按照居民家庭执行住房限购政策,即沪籍成年单身人士在外环外购房不限套数,在外环内限购 2 套住房,非沪籍成年单身人士自购房之日前在本市连续缴纳社会保险或个人所得税满 1 年及以上的,在外环外购买住房不限套数,满 3 年及以上的,在外环内限购 1 套住房。
● 优化住房公积金政策:对缴存人购买二星级及以上新建绿色建筑住房的,住房公积金(含补充公积金)最高贷款额度上浮 15%,首套最高贷款额度从 160 万元提高至 184 万元,多子女家庭首套可提高至 216 万元,二套最高贷款额度从 130 万元提高至 149.5 万元。同时,购买新建预售商品住房的缴存人可申请提取本人及配偶的住房公积金支付购房首付款,且不影响其住房公积金贷款额度计算。
● 优化个人住房信贷政策:银行业金融机构在利率定价机制安排方面不再区分首套住房和二套住房,合理确定每笔商业性个人住房贷款的具体利率水平。
● 完善个人住房房产税政策:对符合条件的非本市户籍居民家庭购买的第一套住房暂免征收房产税;购买的第二套及以上住房在合并计算家庭全部住房面积后,给予人均 60 平方米的免税面积扣除。购买新房对于个人更甚至是家庭来说,都是一个重大的抉择,我们需要慎重三思的考虑,除了当时的一个价值, 还需考察周边板块配套,未来在二手市场的保值空间到底有多少。如果是作为投资的话需要考虑升值价值。
兴云间开发商客服咨询热线:400-118-5086【官方认证】
兴云间售楼处VIP预约热线:400-118-5086【开发商认证】
声明:本文由入驻焦点开放平台的作者撰写,除焦点官方账号外,观点仅代表作者本人,不代表焦点立场。
