☑️☑️售楼处电话:400-8377-020☑️☑️☑️售楼处电话:400-8377-020☑️☑️☑️售楼处电话:400-8377-020☑️☑️
近期上海进一步打开限购,让外环市场陷入短暂狂欢,如果问外环 能级被高估、新房泡沫大 的板块,那么最先想到的就是浦东唐镇。
唐镇可以说是 出道即巅峰, 集齐了 2号线、TOD商业、产业、学校, 还被金桥、张江、川沙三大副中心环绕,也是上海外环外第一个 二手突破10万 的板块。
但随着时间推移,这座国际社区似乎难以兑现更高期待, 过高的新房价格、教育的过分炒作, 让它陷入更大的 争议漩涡, 如今的唐镇到底值不值得买?
欢迎来到小房弟上海板块揭秘, 「新房泡沫」一触即破的—— 浦东唐镇。

☑️☑️售楼处电话:400-8377-020☑️☑️

Part 1
外环之王,疯狂的唐镇二手房
唐镇位于 浦东新区中部, 西邻 张江, 南接 川沙, 北靠 曹路, 东连 合庆, 横跨从2号线唐镇站到创新中路站的空间,早期以农业为主。
2000年后在张江核心区住宅供应不足的情况下,交通便利、开车方便的唐镇,成为了 张江配套居住后花园, 甚至还被定义为 第五代国际社区 。
唐镇的二手巅峰行情出现在2021年,那一年由于对口初中确定为 建平中学 , 唐镇三兄弟之一的 仁恒东郊花园 的二手挂牌价一度 冲破12万/㎡, 三兄弟也纷纷破10万。

☑️☑️售楼处电话:400-8377-020☑️☑️

但如今的唐镇,是一个以初级改善为主的 小中产社区, 2025年唐镇二手成交 套均总价559万、套均面积99平。

与上海大盘走势一致,唐镇二手均价从2023年的 7.17万/平, 跌到2025年 5.67万/平, 仅2025年一年就跌去了 11.6%。

但与二手低迷表现相比,新房市场表现实在是反常。

Part 2
供应过剩,中产新房的巨大泡沫
对于唐镇板块来说,安心做总价600万、单价6万的新房,那么势必是张江人优先考虑的板块,但这几年高涨的价格, 形成中产新房的巨大泡沫。
2024年11月保利以 楼板价4.4万/平 拿下唐镇地王,地铁口的 保利天奕 跳涨到 8万/平。

2025年7月 招商中旅 以 楼板价5.24万/平 刷新纪录,远离地铁的 壹江臻邸 首开均价 8.3万/平。

这个价格早已超越了板块承受能力,除了保利天奕逃顶成功,后续的唐镇新房都要面临两大压力。
第一个是 现有存量二手房压力, 当二手标杆下探到8万以内,颓势暂时刹不住车,凭什么要为更贵的新房买单。
第二个是 海量潜在次新房压力, 2021年以来唐镇供应 超8000套新房, 触发限售有6000多套,很多房源即将在 2026-2027年满5年限售解禁。
现在还想在唐镇买新房,真得仔细掂量一下轻重,可以找小房弟好好聊聊。


Part 3
品质二手,唐镇置业的全新思路
当然大家最关注的,是目前唐镇值不值得买,小房弟有很多张江买在这里,大家最近普遍有点焦虑。
如今的唐镇可以清晰分为六大片区,高热度的是 唐镇站片区、创新中路站片区、四兄弟片区, 其余还有 老牌别墅片区、浦发虹湾片区、老唐镇片区。

首先是 唐镇站片区, 起步于2011年前后,板块品质代表是 绿城玉兰花园 , 分三个地块开发, 一期御园、二期臻园 位于唐镇站以北, 三期公馆 位于唐镇站以南。绿城当时新房售价就高达5万,主打 低密度+高品质+地铁口, 如今 二期臻园 的挂牌价也在 9万左右。

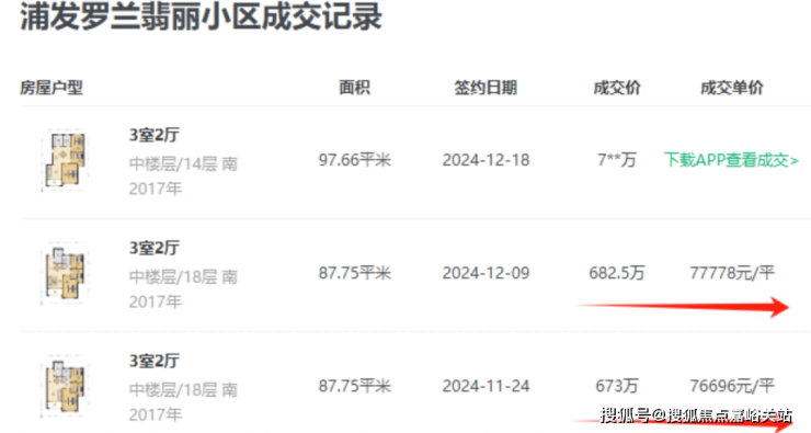
其次是 四兄弟片区, 包括 大名城紫金九号、华侨城纯水岸、仁恒东郊花园、浦发罗兰翡丽, 小房弟几年前来这边感觉就是农村,如今整体居住氛围已经很浓,虽然远离地铁,但2021年最高成交价突破10万,现在回落到7-8万,比如 浦发罗兰 2024年以来很多成交单价7万多,相比新房性价比其实不错。


至于 创新中路片区, 目前已经处于 破发边缘, 从 浦发唐城 到 融创未来金融城, 整体几千套的供应量非常可怕,新房没卖完二手房又来冲击,目前挂牌价在6万出头,前段时间的 法拍房流拍 也很影响市场信心。

外环以外、远离地铁,单价却超7万元/平方米的浦发虹湾,是上海浦东2022年的大热盘。

☑️☑️售楼处电话:400-8377-020☑️☑️
时隔两年,如今临近交房,却以另一种形式“出圈”了。
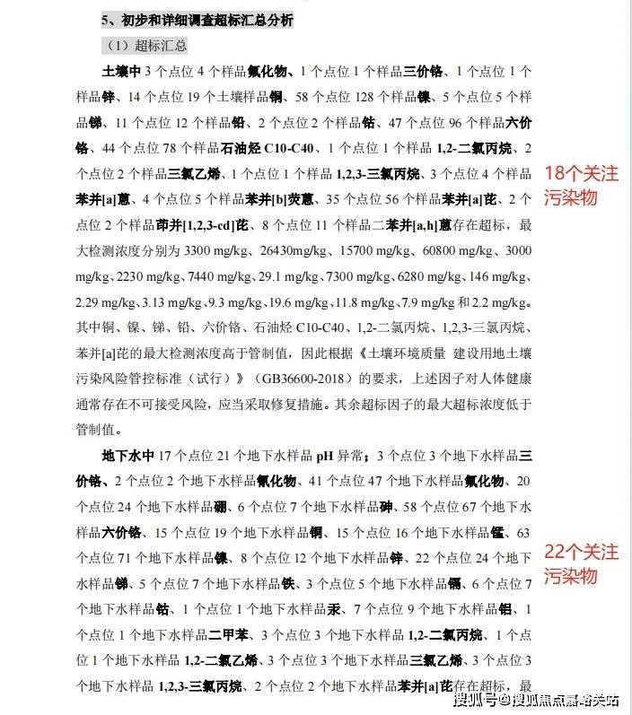
业主们在预看房前后惊讶地发现: 同在一整个开发区域内的一块地,土壤中有18种化学物质,地下水中有22种化学物质。

最令人震惊的是,业主们从报告结论看到, “对人体健康通常存在不可接受风险”。

土壤污染状况详细调查报告

“毒地”警示牌 吴若凡/摄
这块“毒地”就是浦东新区唐镇PDPO-0403单元W08-08地块(以下简称:W08-08地块),原为浦东电镀厂。
通过申请信息公开,业主们拿到了2022年8月由上海市环境科学研究院出具的风险评估报告,其结论是W08-08地块土壤中包括苯并(a)芘、苯并(a)蔥等芳香烃和铜、锑、锌、钴、镍等重金属,该地块土壤及地下水中的重金属及各污染物中有16种超过人体可接受水平。
☑️☑️售楼处电话:400-8377-020☑️☑️
截至2024年8月31日,W08-08地块仍在上海市建设用地土壤污染风险管控和修复名录中。



业主们的代理律师上海华勤基信律师事务所高级合伙人张异律师向中国房地产报记者表示,张华代表百余名业主曾多次与浦发虹湾开发公司沟通,但其以W08-08地块不属于浦发虹湾开发公司、污染不存在风险以及出售房屋时不知道污染情况等理由,拒绝给出任何解决方案。“业主们认为浦发虹湾开发公司刻意隐瞒W08-08地块存在污染的风险,已构成欺诈行为。”张异律师说。

“售楼处公示的是尽职调查报告,并非正式环评报告。”张异律师认为,上述报告存在问题较多,如布点深度、点位不详尽等。另外9月底抽样布点,10月就出结果,时间上过于仓促,不能排除该报告在客观性、中立性、专业性上存在问题的可能性。



☑️☑️售楼处电话:400-8377-020☑️☑️☑️☑️售楼处电话:400-8377-020☑️☑️