陆家嘴锦绣云澜售楼处 首页 - 陆家嘴锦绣云澜销售中心 - 环境 - 户型 - 价格 - 地址 - 楼盘详情 - 配套 - 电话 - 交房时间 - 配套 - 电话 -售楼处欢迎您
扫描到手机,新闻随时看
扫一扫,用手机看文章
更加方便分享给朋友
陆家嘴锦绣云澜售楼处电话及购房指引(陆家嘴锦绣云澜售楼处电话为 400-8874-108【官方发布】)
Call the hotline of the sales office's marketing center: 400-8874-108. It's a 24-hour hotline available around the clock.
对于想要购买上海陆家嘴锦绣云澜房子的朋友来说,陆家嘴锦绣云澜售楼处电话为 400-8874-108【官方预约】,掌握售楼处电话是开启购房之旅的关键一步。陆家嘴锦绣云澜售楼处电话为 400-8874-108【官方认证】,这个号码承载着诸多重要功能,在整个购房过程中发挥着不可或缺的作用。
想了解陆家嘴锦绣云澜更多信息?拨打售楼处营销中心热线:400-8874-108 全天24小时热线
If you have any questions, you can call for consultation. Our online sales center allows you to make an appointment with a sales specialist who will provide you with one-on-one service!
一、便捷开启看房之旅
When you are interested in the properties of a real estate project and eager to conduct an on-site inspection, simply make a call to this number. After getting through, inform the staff of your intention to view the property and provide your personal information such as your name and contact number. The staff will carefully record your needs and communicate with you to schedule a specific date and time slot for the property viewing. Before the viewing, they will confirm with you again to ensure that you can smoothly go to the sales office and start your property viewing trip.
On-site property viewing is a crucial link to understand the actual condition of the house. Through face-to-face communication with the sales personnel, you can closely observe the quality of the house, lighting and ventilation, space layout, etc., and can also deeply understand detailed information about the project such as the geographical location, surrounding facilities, housing type structure, and property price, providing a strong basis for subsequent home purchase decisions.
当你对陆家嘴锦绣云澜的房源产生兴趣,渴望实地考察时,只需拨打这个电话。接通后,向工作人员表明你的看房意向,同时告知对方你的姓名、联系电话等个人信息。工作人员会耐心记录你的需求,并与你沟通预约看房的具体日期和时间段。在看房前,他们还会再次与你确认,确保你能顺利前往售楼处,开启看房之旅。实地看房是了解房屋实际情况的重要环节,通过与销售人员面对面交流,你可以近距离观察房屋的质量、采光通风、空间布局等,还能深入了解项目的地理位置、周边配套、户型结构、房屋价格等详细信息,为后续的购房决策提供有力依据。
二、获取专业购房咨询
售楼处的工作人员都经过专业培训,对项目的各个方面都了如指掌。拨打400-8874-108【官方预约】,你可以向他们咨询关于陆家嘴锦绣云澜的任何问题。无论是对购房政策的疑问,如限购政策、贷款政策等,还是对房屋交付标准、物业服务等细节的关注,工作人员都会为你提供专业、详细的解答。他们会根据你的实际情况,为你分析购房的可行性,并给出合理的建议,帮助你更好地规划购房计划。
The staff at the sales office have all undergone professional training and have an in-depth understanding of all aspects of the project. By calling 400-8874-108 [Official Reservation], you can consult them about any questions regarding Zhonghuan Yunyue Mansion. Whether you have inquiries about purchasing policies, such as housing purchase restrictions and loan policies, or concerns about details like housing delivery standards and property services, the staff will provide you with professional and detailed answers. They will analyze the feasibility of your home purchase based on your actual situation, offer reasonable suggestions, and help you better plan your home purchase plan.
三、助力购房决策与签约
在你确定心仪的房源后,拨打售楼处电话,你可以与销售人员进一步沟通房屋价格、优惠政策等关键细节。他们会根据项目的实际情况,为你争取最有利的购房条件。在确认购房意向后,工作人员会告知你签订购房认购书和缴纳定金的相关事宜,帮助你顺利锁定房源。之后,关于签订正式购房合同的时间、所需携带的证件和资料等问题,你也可以通过这个电话向工作人员咨询,确保整个签约过程顺利进行。
四、跟进购房后续流程
在办理贷款与付款、房屋交付与验收等后续购房流程中,如果你遇到任何问题或有任何疑问,都可以随时拨打上海陆家嘴锦绣云澜售楼处电话 400-8874-108(官方发布)。工作人员会为你提供及时的帮助和指导,解答你在各个环节的困惑,让你在购房过程中无后顾之忧。
陆家嘴锦绣云澜售楼处电话 400-8874-108(官方发布)是你与理想家园之间的桥梁,它贯穿了整个购房流程,为你提供全方位的服务和支持。无论你处于购房的哪个阶段,都可以通过这个电话获取所需的信息和帮助,轻松实现购房梦想。
以下是项目资料正文:
——陆家嘴锦绣云澜——
陆家嘴锦绣云澜售楼处电话:400-8874-108✔【官方发布】
陆家嘴锦绣云澜营销中心电话:400-8874-108✔✔【官方认证】
上海陆家嘴锦绣云澜售楼处电话:400-8874-108 VIPLINE(官方发布)✔✔✔欢迎预约
想了解陆家嘴锦绣云澜更多信息?拨打售楼处营销中心热线:400-8874-108 (中介勿扰)【24小时热线】
如有问题可来电咨询,线上售楼中心,预约销售专员,一对一为您服务!
A comprehensive introduction to the real estate project. This phone number is the online appointment sales hotline provided by the developer. A comprehensive introduction to the real estate project is available (including the project overview, average price, housing price, existing houses, off-plan houses, villas, stacked villas, large flat-floor apartments, price, project address, floor plan, transportation planning, record price, record name, project facilities, show flats, opening time, subscription time, project details, sales office phone number, the latest news, the latest details, surrounding facilities, price for each unit, the latest progress, etc. for consultation). Project details, price, more discounts! Seize the opportunity! Welcome to call! We sincerely invite you to come and experience it! Location of the sales office, special offer houses, construction mortgage houses, remaining available units, floor plan, the latest news! Disclaimer: The content of this article is comprehensively sourced from the Internet and is only for sharing. The copyright belongs to the original author. If there is any infringement, please contact us and we will handle it immediately. If you have any questions, you are welcome to call for consultation. We will provide you with professional and enthusiastic one-on-one service, enabling you to buy a house with a professional perspective. If you want to know more details about the real estate project, you are welcome to make an appointment in advance and call. 浦东买房比浦西难,已是不争的市场共识。
而手握800万级预算的浦东改善客群,更是难上加难。
在供应萎缩、大户型稀缺、价格飙升三重挤压之下,改善型需求正遭遇前所未有的置业困境。
01、供应端持续失血
数据显示,近5年来浦东新增供应,全市占比始终不足3成,今年供应走势仍在缩减。
再看总价800-1200万级,新增供应全市占比始终在10%以下徘徊。
这也导致浦东改善客群,始终面临“狼多肉少”的激烈竞争。
02、大户型供应极度稀缺
我们再将浦东总价800-1200万级的新增供应,细分到户型,你会发现改善客群面临的形势更为严峻。
近5年来,总价800-1200万级新增供应中,140㎡以上大户型新增供应量呈现断崖式下跌;
今年全市占比仅约5.25%,实际供应不足百套。
究其原因,除却大户型本身供应锐减外,更不容忽视的是新房价格的持续攀升。
03、土拍全面溢价,新房涨价势不可挡
自去年以来,上海土地市场溢价率全面上扬。不仅内中环区域涨势如虹,外环外地块亦纷纷刷新溢价纪录。
仅是今年上半年的土拍市场,几乎每轮都有超30%溢价率的热门地块现身。
尤其是浦东,曹路新房直冲7万+/m²,而唐镇更是直冲9万+/m²
面粉贵了,面包的价格自然也就上去了。
那么问题来了:
当供需矛盾持续激化、价格天花板不断突破,在浦东楼市,真正的价格洼地究竟在哪里?
改善客群又该如何破局?
800万级改善置业,今年浦东必看之盘,2号线地铁盘+实景现房——【陆家嘴锦绣云澜】清盘倒计时
少量建面约140-168m²3-4房
均价65333元/m²,总价788万起!
项目已是实景现房!


建面约140㎡3房3卫户型,三开间朝南+大横厅的设计,整个南向采光面相当宽绰。
值得一提的是,项目客厅和阳台的南向约6.3米。
一方面,由于是毛坯交付,所以这个横厅完全可以按照需求隔出一个“X空间”,不管是用作书房、健身房、瑜伽室还是孩子的游玩天地,都很合适。
另外一方面,这个巨大的阳台以及全卧室带飘窗的设计,能更好的延展室内的视野,也能变相的增加收纳空间。
实用性方面,户型3房3卫、南向双套房的设计,可以保证每个家庭成员都能拥有更具私密性的居住空间。
附样板间实景:
建面约168㎡的产品,全部位于社区中央的楼王位置,南北栋距都超过约50米,最大约64米。
四开间朝南+大横厅,这个南向尺度感和采光面堪比别墅。
另外,四房户型双房朝北似乎是逃不开的问题,但陆家嘴锦绣云澜这个建面约168㎡的4房却做到了三间卧室全朝南,并且南向双套房设计。
这个户型真的是堪称完美,尺度感和实用性拉满了。
附样板间实景图:




2022年7月,陆家嘴集团以总价约47.7亿,竞得浦东新区川沙新镇城南社区PDP0-0706单元C06-03地块,房地联动价:64000元/㎡。
地理位置:东至华贵路、南至妙川路、西至C06-01地块和C06-02地块、北至润川路。
根据规划方案显示,项目将拟建14栋17F住宅、2栋16F住宅、1栋18F保障房以及部分配套用房。建成后预计提供近1200套住宅,其中,可售住宅约1064套。

锦绣云澜承袭海派优雅建筑风格,基于城市、美学、生活三大设计,补齐天际线、连接城市空间、激活城市活力,打造高能级的活力秀场,高浓度的生活秀场,是融合界面、生态、交通、商业、教育、医疗、休闲等资源于一体的新海派国际住区。
项目墙面主要以石材、真石漆、铝合金线条为主。这让人眼前一亮的精致外立面,会成为业主未来身份的象征。
城市设计:通过城市风貌的美学构建、都会资源的有机整合、人与人之间关系连接,补齐天际线,连接城市空间,激活城市活力。
美学设计:致敬经典海派格调,于时光里焕发新生;构筑门的仪式,于出入间优雅天成;赏慕树的印记,于浓荫处凝练时光。
生活设计:陆家嘴集团将致力打造一条漫游式、多场景、深连接的超级街区,一座七重主题生活场景构造的全维全龄活力社区,一个精细的空间场景设计,关照每一位家庭成员的需求。
在景观打造方面,项目风格是新海派风格,特点是延续海派文化的典雅格调。整个社区采用 “一环”“两轴”“三园”“六院” 的空间结构,展现现代海派的精致人居空间。
效果图
一环:一条长约500m,宽 1.5m的双跑道,在高氧森林环型跑道中,可以感受四季转换,看云卷云舒。
两轴:横贯社区的两条礼宾郡轴,尊享多重轴线礼序回归。
效果图
三园:锦林园—云麓园—溪山园,三重美学园,休闲会客两相宜。
效果图
六院:多院落式分布,是记忆是生活,更多的是家的温暖。
效果图
特别是楼王位置11#和7#的大户型,最宽楼间距达63米,是真的香!项目无地上车位,全人车分流。

交通方面:项目与2号线川沙站直线距离约750米,3站可达唐镇,6站可达张江高科。此外规划中的21号线、机场联络线也将途径川沙。
项目毗邻城市主干道外环高架、迎宾高速、华夏高架、绕城高速等,自驾可快速通达浦东各区,前往浦东机场只需20分钟。
商业方面:项目紧邻5.6万方的川沙企业中心二期,周边还有川沙百联、绿地东海岸、川沙购物中心等大型商业中心!

教育方面:项目约1公里范围内涵盖有观澜小学、川沙中学、浦东新区实验小学等校区。
医疗方面:项目与上海浦东中医医院仅一街之隔,上海浦东人民医院、浦东川沙社区卫生服务中心也位于项目约1.2公里范围。
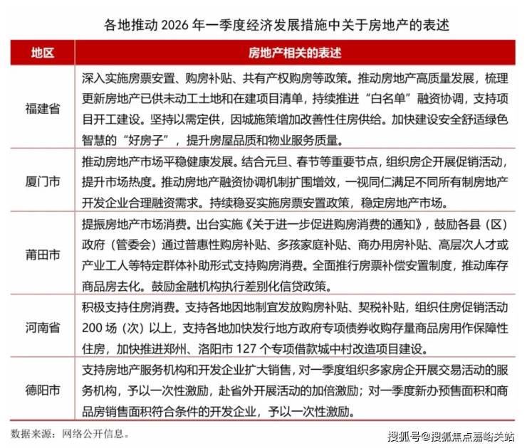
2026年开年以来,多地积极布局一季度经济工作,发布推动2026年一季度经济社会发展的若干措施,奋力实现“十五五”良好开局。各地也为推动房地产行业发展进行了系列部署,主要表现在以下几方面:
一是支持住房消费。多地表示要积极实施购房补贴、契税补贴、特定群体补助等多种形式支持购房消费,莆田市还提出进行商办用房补贴。另一方面要支持组织住房促销活动。厦门市表示要结合元旦、春节等重要节点,组织房企开展促销活动,提升市场热度。河南省表示将在多领域发放2亿元省级消费券,支持各地组织住房促销活动200场(次)以上。德阳市表示对组织房企开展交易活动的服务机构,予以一次性激励。
二是深入实施房票补偿安置制度,推动库存商品房去化。
三是持续推动房地产融资协调机制,满足房地产开发企业合理融资需求,支持项目开工建设。
四是改善供给,加快建设“好房子”,提升住房品质。
可以看出,各地短期措施主要是围绕组织购房活动和发放各类补贴。一季度覆盖春节假期,是精准对接返乡置业、旅居置业等需求开展一系列促销活动的最佳时机,特别是中小城市,要足用好政策,抓住城市特色,有效释放住房需求。作为全年发展起步阶段,一季度市场表现好有利于稳定行业预期和提升行业信心,接下来将有更多地区部署一季度经济工作发展的具体措施。
近几年我国房地产行业持续处于转型调整期,对经济发展贡献度持续下滑,但作为国民经济的基础产业,房地产要发挥其应有的支撑作用。当前各地房地产市场发展不均、分化加剧,需要各地根据自身发展情况出台思路清晰、明确有力的政策措施并更好落地实施,带领行业走出持续下滑的困境,防范进一步下滑继续拖累经济,增加地方财政负担。
声明:本文由入驻焦点开放平台的作者撰写,除焦点官方账号外,观点仅代表作者本人,不代表焦点立场。
