印象青城售楼处电话:400-8874-108✔【已认证】 印象青城营销中心电话:400-8874-108✔✔【已认证】
上海印象青城官方售楼处电话:400-8874-108 VIPLINE✔✔✔【已认证】
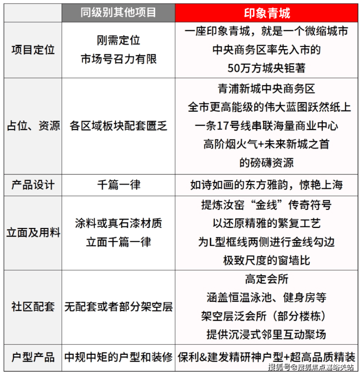
——印象青城——
印象青城售楼处电话:400-8874-108✔【最新预约】
印象青城营销中心电话:400-8874-108✔✔【最新认证】
上海印象青城官方售楼处电话:400-8874-108 VIPLINE✔✔✔【最新发布】
如有问题可来电咨询,线上售楼中心,预约销售专员,一对一为您服务!
想了解印象青城更多信息?拨打售楼处营销中心热线:400-8874-108 (中介勿扰)【24小时热线】
929沪七条发布,上海迎来了历史级别机遇的置业机遇,千万要抓紧。
但,怎么选呢?
如今的市场,新房的热度是检验价值最重要的维度。
尤其是新政后,市场的两极分化非常严重,国庆期间部分项目日销近10套,但部分项目甚至连来访都并无增量。
那新政后,谁是上海外环外的热度之王呢?
答案只有一个:青浦新城中央商务区,保利建发·印象青城!
从新政后、国庆期间劲销83套、日均10套+的成绩中,你就能看出这个项目的价值,是遥遥领先于外环外其他新房的。




那为何印象青城能拥有比其他新房更强的热度呢?

热度领先同级别新房的原因一:双轨交串联双国家级规划快速兑现的超强产业持续发力,没有争议的头部板块!
青浦新城区域内目前有三条轨交的规6划,其中包括已经建成的17号线、正在建设中的示范区线以及规划中的嘉青松金线。
这三条轨交中,17号线和示范区线已经明确了站点和走向,分别连接着虹桥商务区+长三角一体化双国家级规划。

虹桥商务区:目前累计引进总部类企业和机构超500家,贸易型总部51家,形成央企总部、跨国公司总部、民企总部、新兴科技总部汇聚的长三角企业总部集聚区。
这是上海无愧的产业中心之一!长三角一体化:随着青浦西岑的“华为青浦研发中心”落地,长三角一体化的利好具象化了。这座研发中心总投资超百亿,是“华为全球最大研发中心”,预计今年10月将入驻办公,吸引3.5万名科技研发人才。
(资料来源:公众号《青浦区外商投资企业协会》 20240604)
更何况,华为青浦研发中心要做的是芯片研发和设计,产业质量拉满!
这可是一个多金的行业,人均薪资水平堪比金融和券商(中金公司人均薪酬达到98万;中信证券人均薪酬为85万;广发证券人均薪酬为81万)
不同产业的就业人口的购买力天差地别,高端产业会带来大量高端购买力。
双国家级规划带来的产业带动房价的基础是很扎实的!
但这还不是全部,17号线+示范区线(在建)左手长三角一体化、华为,右手前湾、大虹桥总部商办,并通过虹桥枢纽,串联2号线及正在试运营的机场联络线,把市中心、徐汇、闵行、张江等高能板块都纳入印象青城的通勤版图。
也就是说,项目通过这两条轨交将汇聚上海四面八方的购买力,那客户池广、购买力强将来会反哺二手房价值。

上海所有的约400万起的上车新房,几乎都是现代的风格,千篇一律。但在社交规则中有一条潜规则:房子往往代表着一个人的精神面貌,屋子有格调,人就相对高配。
放满书的房间,能让人联想到主人的睿智努力;盛满绿植的房间,则会让人感慨主人鲜活有趣...新政后上海人一直在寻找一个更有格调的项目。
保利建发·印象青城博采众长,整个社区打造风雅三进、行舟六幕的场景,以“清新儒雅、精致飘逸”的美学内核,惊艳上海。一进青承门:青承门采用中轴对称的格局,恢弘大气。这是当年独属于皇家贵族才可以享受到的仪式感。

实景图二进青雅叙:青雅叙是销售阶段的售楼处,也是小区未来的会所。整个会所建筑屋身层层飞檐、基座漂浮架空,巨幕玻璃立面,非常飘逸灵动。

实景图
三进青漪园:青漪园是印象青城的核心庭院,整个空间以水为中心和青浦的水文化一脉相承。光这三进带给业主的仪式感和尊贵感,就已经把印象青城与其他新房区隔开了。
除此之外,项目规划设计“行舟踏浪、风帘翠幕、绿波廊下、烟柳画桥、曲水引舫、扁舟唱晚”六大景观,仿佛从画中走出来的一样,唯美实景随手一拍就是艺术大片,营造青浦难得一见的东方墅境雅韵。


实景图
整个社区之精致、仪式感之强,远远超过了约400万级新房的界限,即使是对标千万级豪宅,印象青城依旧有着不输的底气。
产品方面,印象青城有着非常完善的产品类型,包括:建面约99-150㎡墅境高层,建面约168-192㎡低密院墅。
产品类型齐全,无论是刚需、改善,还是终极置业,都能满足各自的购房需求。

附全部主力户型图:

建面约99㎡爆款户型!约99㎡3房2卫户型是上海市场中最主流的面积段之一,但印象青城的户型设计却超脱以往。
四开间朝南的设计,让室内的采光相当出色。一般来说,这都是约120㎡以上户型才能享受到的尺度感和采光度。并且全卧室+餐厅带飘窗、客厅带阳台,让室内有很好的视野延展性。这可能是今年更好的刚改上车户型了。

约128㎡4房2卫户型是约99㎡的升级版,四房更能保障业主的全生命周期需求。5飘窗+1阳台+更加宽绰客餐厅,整个户型非常适合改善型的客户居住,一步到位!

约150㎡4房2卫户型类一梯一户的居住体验,业主能独享一整个电梯厅,加上入户玄关的配置,私密性相当高。

客餐厅+厨房+阳台一线相连,是一个非常标准的南北通透户型,室内的采光以及通风都非常出色。


另外,正常的4房户型,2房朝北是逃不开的问题,但印象青城打造了一个三房朝南的改善户型,非常适合追求终极改善的购房者。

除此之外,项目还有少量叠加别墅产品,附全套户型图:

建面约165㎡上叠,自带露台!可以很好延展大家庭的生活情景,你大可置架秋千、撸猫遛狗、种植花草,到了周末约上三五好友,来一场露台BBQ,也可以胜任太太的闺蜜趴,格调非凡,刷屏社交圈。
还有超大储物空间,可以作为宠物区、儿童玩耍区等空间,与孩子更近距离的互动,还可以做开放式的书房。豪华主卧套房配备独立衣帽间、卫浴间,给生活满满的仪式感。灵动空间给生活更多的想象。

建面约185㎡下叠,入户双动线设计:采购回家,从1F玄关入户,快捷又干净,不会打扰楼上卧室的休息;平常归家,由2F进入卧室休息空间。动、静分区,保障业主私密性。4房全朝南的超大南向尺度感,更大限度地承载宽奢舒适的生活。真正一步到顶的置业选择!
最后,从翡丽云邸到翡丽甲第、从保利珑誉到保利琅誉。从央玺到泗水和鸣、从云锦湾到熙和府,保利与建发产品在上海屡屡成为爆款。并且,央企+国企的组合能给业主更好的保障!


更重要的是,印象青城不管是从颜值、产品力还是居住舒适度来看,都是市场上拔尖的存在。如此项目,怎能不重点关注。印象青城售楼处电话:400-8874-108✔【已认证】
印象青城营销中心电话:400-8874-108✔✔【已认证】
上海印象青城官方售楼处电话:400-8874-108 VIPLINE✔✔✔【已认证】
如有问题可来电咨询,线上售楼中心,预约销售专员,一对一为您服务!
想了解印象青城更多信息?拨打售楼处营销中心热线:400-8874-108 (中介勿扰)【24小时热线】
楼盘项目全面介绍,本电话为开发商提供线上预约售楼电话,楼盘项目全面介绍(包含楼盘简介,均价,房价,现房,期房,别墅,叠墅,大平层,价格,楼盘地址,户型图,交通规划,备案价,备案名,项目配套,样板间,开盘时间,认筹时间,楼盘详情,售楼处电话,最新消息,最新详情,周边配套,一房一价,最新进展等详情咨询)楼盘详情丨价格丨更多优惠丨机不可失丨欢迎致电丨诚邀品鉴!售楼处位置丨特价房丨工抵房丨剩余房源丨户型图丨最新消息丨免责声明:将文章内容综合来源于网络、只作分享,版权归原作者所有!!如有侵权,请联系我们,我们第一时间处理如有问题欢迎来电咨询,专业一对一热情服务,让您用专业眼光去买房.如果您想了解更多楼盘详情,欢迎提前预约拨打
2025年是“十四五” 规划收官之年,也是 “十五五” 规划谋划之年。在这承上启下的重要节点,各地对2025年房地产工作的部署也成为了业界关注的焦点。
今年各省级政府工作报告均对房地产着墨较多,相关内容被放在包括稳增长、促消费、惠民生、防风险等多个工作大项下。整体来看,在2025年的房地产工作中,各地将全力推进市场回稳向好、促进市场平稳健康发展,因此2025年的稳楼市政策仍值得期待。
此外,各地仍将继续推进城市更新,加强保障性住房建设,做好房地产领域风险防范,系统推进“好房子”建设等工作。
稳楼市是2025年多地首要目标
从各地政府工作报告内容来看,稳楼市是2025年多地房地产工作的首要目标。
如北京2025年政府工作报告指出,要更好满足城乡居民住房需求。不断优化房地产政策,持续推进房地产市场回稳向好。
广东表示,持续用力推动房地产市场止跌回稳。因城施策优化房地产政策,合理控制新增房地产用地供应,盘活存量用地和商办用房,推进处置存量商品房工作,健全租购并举的住房制度,充分释放刚性和改善性住房需求潜力,推动构建房地产发展新模式。
浙江提出,推动构建房地产发展新模式。全面落实国家降利率、降首付、降税费等政策,持续推动房地产市场止跌回稳。
值得一提的是,尽管稳楼市是各地2025年房地产工作的主基调,但是各地对稳楼市这一政策导向的表述略有差异。如北京、海南在政府工作报告中的表述是,促进房地产市场“回稳向好”;辽宁的政府工作报告表述的是“企稳回升”,西藏则为推动房地产市场“止跌回升”;在广东、重庆、广西、浙江、福建、内蒙古、山西、云南、江西、甘肃、宁夏、青海等多地政府工作报告中,提到的均是“止跌回稳”。
此外,上海在政府工作报告中提到,要加快构建房地产发展新模式,促进房地产市场平稳健康发展。
整体看,不同的提法和各个省份房地产所处的行情有关。尽管部分省份的表述存在差异,但稳楼市的总体精神高度一致。
深化城市更新行动
2025年,首次国务院常务会议对城市更新工作做出全面部署,强调“城市更新关系城市面貌和居住品质的提升,是扩大内需的重要抓手”,城市更新被赋予了更高的定位。
这也为各地2025年的城市更新工作进一步指明了方向。多地两会明确,2025年将深化城市更新行动。
北京表示,深化城市更新行动,完善土地混合开发利用和产业用地到期续期政策,加强闲置土地盘活利用,健全核心区平房成片区、整院落退租机制,统筹推进居住、产业、市政基础设施、公共服务设施、区域综合等五类更新改造。
上海提出,深入探索可持续的城市更新模式,完善成本管控机制,优化老旧建筑更新标准。加快推进“两旧一村”改造,全面完成中心城区零星二级旧里以下房屋改造,完成31万平方米小梁薄板房屋等不成套旧住房改造,启动25个城中村改造项目。实施商务楼宇更新提升行动,推进市政基础设施更新改造,推动桃浦、北外滩、杨浦滨江等区域转型发展,加快外滩“第二立面”、衡复风貌区等区域整体更新。
广西方面,深入实施城市更新。开展完整社区试点,打造友好社区。统筹推进城镇老旧小区、街区(厂区)更新改造。加强社区无障碍环境建设,持续推进既有住宅加装电梯。推进新型城市基础设施建设,更新改造城市燃气、水电、通信等老旧管线,大力建设城乡公共充电基础设施。
河北表示,深化城市更新,加强老旧管网改造,打造宜居、韧性、智慧城市。改造城镇老旧小区500个以上,建成交付棚改安置房10万套以上。
天津强调,实施更高质量城市更新,推进中心城区主题园区特色发展,增强地铁沿线、重点商圈辐射带动功能,提升业态品质和产业能级。加快实施设计之都核心区柳林街区等城市更新项目,推进30个城中村改造项目,启动180个城镇老旧小区改造。创新政策工具,探索将低效园区和商圈纳入更新范围,出台规划、土地、产权、债权、金融等针对性措施,破解盘活进程中的共性制约,以市场化合作引入更多社会资本参与各类存量资源盘活。
河南明确,开展城市更新和安全韧性提升行动,加强新型城市基础设施建设,实施城市更新项目3910个,改造城中村416个、老旧小区1459个,统筹改造一批老旧街区、厂区。加强无障碍环境、适老化设施建设,建成一批完整社区。
推进“好房子”建设
随着居民对住房品质要求的不断提升,推动“好房子”建设也成为2025年楼市重要政策方向。今年多地在政府工作报告中,都对“好房子”的建设进行部署。
北京和天津均提出,建设适应群众高品质生活的“好房子”。
广东明确,发展绿色建筑,推广智能建造、模块化建筑、装配式建筑等,引导企业提高住房建设标准、优化物业服务,建设更多好房子、好小区、好社区、好城区。
青海也明确,努力建设适应人民群众高品质生活的好房子、好小区、好社区、好城区。
浙江表示,稳妥推进现房销售试点和“好房子”建设试点。与此同时,重庆、四川、福建、云南、山西等地均表示要推进“好房子”建设工作。
此外,吉林更是定下了具体目标,明确今年大力推动10个以上“好房子”示范项目建设。
持续推进保障性住房供应
2025年,保障性住房筹建工作的持续推进仍是各地的重要工作内容,部分甚至明确了相关定量目标。
如上海表示,坚持租购并举,建设筹措7万套(间)保障性租赁住房,实现“十四五”末总量达到60万套(间)。
北京明确,完善“保障+市场”住房供应体系,优先向轨道交通站点周边和就业密集地区供应住宅用地,建设筹集保障性租赁住房5万套、竣工各类保障房8万套。
海南称,2025年筹集保障性租赁住房6000套(间),发放住房租赁补贴1.6万户。
河南指出,用好地方政府专项债支持收购存量商品房等政策,新增保障性住房5.7万套。
此外,广东指出,加快“三大工程”建设,增加保障性住房供应,推进“平急两用”公共基础设施建设,加力实施城中村和危旧房改造。
浙江强调,加快建立多主体供给、多渠道保障、租购并举的住房制度。
宁夏明确,健全住房保障体系,全面实施“四好”建设计划。
防范化解风险
从各省级政府工作报告来看,今年多地仍将继续做好房地产风险防范化解工作。而对于防范化解风险的工作部署,主要是从满足房企合理融资需求、保交房等方面入手。
如广东表示,积极稳妥防范化解房地产企业风险,用好城市房地产融资协调机制,推动“白名单”项目扩围增效,坚决打好保交房攻坚战。
黑龙江表示,持续用好房地产融资协调机制,健全完善新建商品房预售资金监管制度,有效防范新增风险。做好“保交房”工作,推进符合登记条件已交付房屋的不动产登记。
浙江明确,提高金融监管效能,全力防范企业债务和中小金融机构风险,严厉打击非法金融活动,有效化解房地产风险,全力完成保交楼、保交房任务。
山西提到,切实防范化解风险隐患。“一企一策”满足房地产企业合理融资需求,全面完成保交房任务。
此外,湖北表示,探索建立多层次风险防控机制,稳妥化解房地产、地方债务、中小金融机构等领域风险。