2025年·古美阅华售楼处(上海)首页网站-2025楼盘测评·古美阅华售楼处|楼盘详情-配套户型
扫描到手机,新闻随时看
扫一扫,用手机看文章
更加方便分享给朋友
闵行“滞销王”诞生!开盘1年半仅卖14套,4.8万/㎡天价坑惨谁
谁能想到,闵行竟然有一个超级难卖的新楼盘,开盘一年半,只卖了14套房子,惨不忍睹!
该盘就是2024年1月9日开盘的滨江雅著,位于闵行江川路板块,当时推盘套数为245套,均价48543元/平,当时开盘就未申请公证摇号。
想到的结果是开盘售卖情况会很差,但没想到竟然会这么差!
查询网上房地产得知,该盘开盘1年半以来,只网签了14套房源,竟然还有200多套卖不掉!

都说闵行无弱区,但没想到滨江雅著竟成为了拖累闵行的唯一一盘!
为何该盘如此不受购房者待见,可能原因有:
1、边缘地段:该盘虽宣传属江川路板块,但实际位于闵行马桥边缘区域,与老闵行核心区存在距离,城市界面老旧且发展滞后;
2、配套不足且质量偏低:交通依赖地铁5号线闵行开发区站(步行距离超1公里),周边公交线路有限,通勤便捷度不足;

商业依赖社区底商和区域性超市,缺乏高端商业体,有些像四五线城市小镇的错觉;
3、定价过高:项目均价4.85万/㎡,周边二手房大多维持在2万多/平,超过3万/平的二手房都少之又少,该盘显著高于同板块二手房均价。老闵行板块以刚需客群为主,对价格敏感度高,项目定价脱离区域购买力;

老闵行板块以存量二手房为主,房龄虽老但配套成熟,总价150万–200万即可购得两房,分流大量刚需客群;而滨江雅著总价门槛超400万,在同等预算下缺乏竞争力;
4、信任危机:项目前身为2003年获批的商业用地(备案名“上海中电紫旺电器城”),经历开发商非法集资、资金链断裂、多次转手等波折,后期虽宣称转为70年住宅产权,但土地性质变更的合法性存疑,导致购房者对产权安全和开发商信誉严重缺乏信任。
以上因素叠加,导致滨江雅著成为了闵行,乃至整个上海最难卖的新房,难卖程度甚至堪比奉贤、金山等远郊区域。
附闵行值得下半年最值得关注的优质新盘,供参考!
01 象屿•天宸雅颂
6站前滩!8号线TOD象屿前滩南TOD项目——「象屿•天宸雅颂」正在热销中!推出约88-139平产品,均价60501元/平!

1)地段站位优:该盘位于8号线沈杜公路地铁站旁,算是地铁上盖项目,距离该站点只有约300米。8号线是上海城市中轴线,可达浦东前滩、世博、浦西老西门、人民广场等上海地标。
项目乘坐8号线到往人民广场用时只需约40分钟,地铁出行非常快捷!
同时,该站点也可同站换乘浦江线,所以该盘地铁出行优势很大。
2)附近或有越江隧道:去年年底,东川路越江隧道又有新动态,这也是闵行第三条越江隧道。大概方案或有两种走向:东川路-先新路&东川路-鲁南路!
无论如何走向,这条隧道都在象屿•天宸雅颂南侧不远处,未来到往浦西,出行上将有更多选择,对于象屿•天宸雅颂来说也是一大利好。
3)配套未来可期:在该项目东侧,规划一处约15万方大型商业用地,未来落成也将成为区内商业中心,而该盘就在这幅商业用地隔壁,可直接享受未来商业配套利好。
与此同时浦锦街道经过多年发展,已积蓄了众多配套商业设施,如浦江城市生活广场、绿地乐和城以及浦江镇南部片区的万达广场等,距离该盘都在约4公里范围内。
4)社区设计较好:项目地面无车位,全人车分流,高层地块内还规划有风雨连廊以及大量的架空层,同时还打有会所,这在该片区内是不可多得的品质住宅
02 大华星曜
闵行浦江镇
万达旁+轨交旁+水岸美宅
产品力天花板
闵行地铁盘
「大华星曜」
整盘均价43000元/㎡

1.论产品:铝板/奢石/水景/名贵树种贯穿公区……项目从社区颜值到仪式感,从园林到大堂,都做了定制化打造,首付仅约55万起,上海同价格段的产品力天花板!
2.论户型:项目在售建面约89-135㎡3-4房,毛坯&精装2种产品任君挑选,以满足不同家庭的需求。
3.论地段:直线距离黄浦江仅约1.5公里,不仅拥有江景,还有湖景、河景以及城景,四重观景优势。
4.论规划:三水交汇地区,上海新的世界级滨水区,比肩张江的磅礴产业。预计将汇聚入驻100+五百强企业,引进约80万高端人才。
5.论潜力:上海的滨江地带,历来是房价的高地单价约10万起,就连紫竹也需要约8万左右。而大华星曜仅约42877元/㎡,堪称滨江地段的性价比之王!
03 华润置地·映江润府
1.房价倒挂明显,有至少1.15万/㎡的倒挂空间
对比项目旁边次新二手房当代万国府MOMA,此前成交单价约7万/㎡,高峰期成交单价约7.6万/㎡,而新盘华润·映江润府仅5.85万/㎡,有很高的倒挂空间,买到就赚到!
2.超强性价比,仅仅4站地铁,价格差12509元/㎡
华润·映江润府最新均价59186元/㎡,而4站之外的颛桥板块内的新房价格已逼近7万/㎡!仅仅4站,单价差达1.1万/㎡,百平总价差可达120万甚至更高!如果以个人年薪20万计算,足足省下了6年多的薪水!
3.一线江景房,项目直线距离黄浦江约350米
项目地处上海主城区南部片区,直线距离黄浦江约350米,占据一线滨江资源,拥有珍稀的黄浦江景资源。
4.距离项目仅800米的范围内,涵盖了享誉魔都顶流学校
大概约800米范围内,涵盖了享誉魔都顶流学校:四校之一的交大附中闵行分校,另外像交大二附中、闵行中心小学、交大附属实小等等,更有985的上海交大、华师大进一步加持(新房不承诺学区,具体学区划分以政府公示为准)。

5.区位十分良好。坐享大号零湾且距离5号线约500米
该盘位于闵行大零号湾产业规划范围内,且距离5号线约500米,是真正的地铁房;同时距离黄浦江也很近,具备稀缺江景资源,是黄浦江沿线最便宜的新房!
04 古美阅华
古美阅华正在热销中,整盘整盘联动价8.58万/平,目前在售其四期新品,过会均价仅82380元/平!
对比周边竞品,附近的古美阅华四期,仅仅售价8.23万/㎡,与天安一号价差约1.5万元/平。
两盘都在同一区域,地段差距不大,但房价却天壤之别,古美阅华才是区域最具性价比的新房!
对比周边次新房,最高价同济融创玫瑰公馆售价已达约13.2万/平,相当于购买古美阅华四期产品,每平便宜5万元!如此高倒挂,堪比上海大热的徐汇滨江。
即便与周边房龄已有约10年的大盘万源城大盘相比,也差约至少2.5万/平倒挂。
基于此,当下购买古美阅华,就是性价比的体现,买到就赚到!
不仅如此,再看近两年附近的新房售价,该盘更具性价比:
2023年中开盘的建发璟院均价8.91万/平,相比古美阅华最新过会价略高近7000元/平;
因此,对比周边新房,古美阅华也是周边新房中,高性价比的存在。
且该盘所在的小片区范围内,依旧是购房者关注的重点,甚至在此前多个项目上市,所有新房都是触发积分、开盘当天就日光的高热点盘,购买难度堪比当下的黄浦、徐汇等豪宅盘!

而从九星城片区的规划中还能看出,古美阅华也是该片区内最后一个商品住宅小区,卖完就收官,未来只能二手见,稀缺属性不言而喻!
与此同时,该盘附近有双轨交环绕,距离中环不到3公里,轻松畅达各大商圈。
周边1.5公里内还有12所名校,其中7所一梯队+5所二梯队。
家门口规划约130万方超级商业综合体,周边3公里商业规模超400万方。
也因为有着房价以及地段等优势,该盘获得了不错的市场成绩。
05 保利海上印
上海顶流盘闵行梅陇【保利海上印】二期将于6月13日(今日)开盘,昨日该盘公布了入围分:53.15分!
该盘均价79905元/平,凭借着项目产品品质、价格等优势,二期预计又将实现日清,项目三期也将紧随其后,可重点关注!

前不久,上海官宣2025年学区对口范围,保利海上印迎来重磅利好!
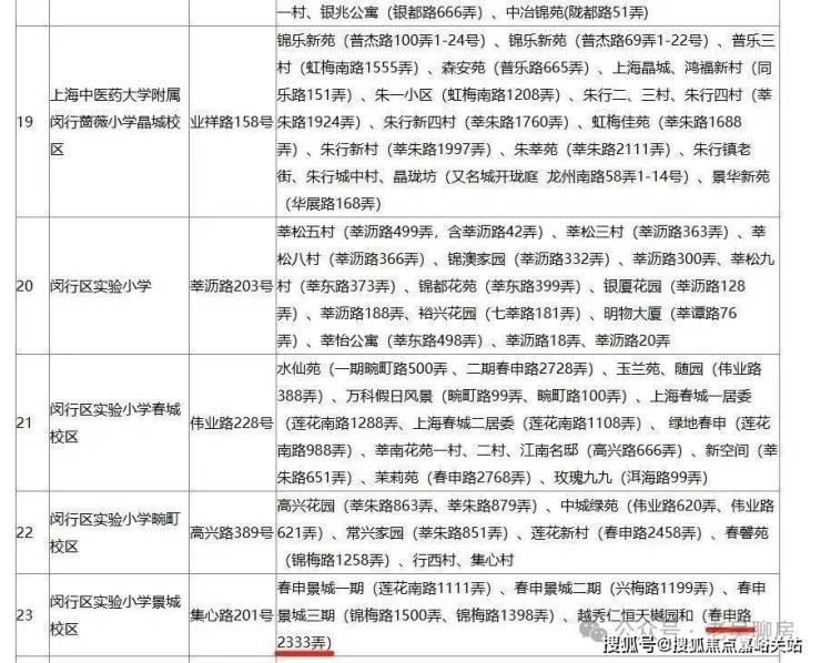
因为与保利海上印一路之隔的春申路2333弄次新房(越秀仁恒天樾园和)喜提闵实验和莘松中学双学区!而保利海上印就位于该小区南侧仅一路之隔!
注意,这两所学校,都是本地一梯队,如闵实验,与本地明强小学、平南小学等齐名(排名仅供参考);莘松中学,作为闵行区规模最大的初中之一,最新普高率约98%、重点率约38%、教育影响力显著。(数据来源:上海教育考试院官网)
闵行区实验小学,始建于1905年的“蒙正学堂”,是一所在闵行本土成长起来的实验性示范性小学。自2004年开始,春城、景城和畹町校区相继落地,目前为一校四区的超大办学规模,形成优质均衡的发展格局。
莘松中学创办于1990年,现有莘沥、春申、水清、兴梅四个校区,教学班121个、学生5200多名,在校教职员工500多名,是闵行区乃至上海市体量超大的公办初中学校。在师资力量、教学成果等方面表现出色。
虽然新房不承诺学区,但无疑,保利海上印的学区,未来预期更加稳固!
保利海上印占位闵行梅陇板块,这里既是闵行地区中心,又地处闵行中城的核心位置,经过多年的发展,各项生活设施已相当成熟。
来看下方地图,囊括了保利海上印周边足够多的交通、配套等设施:
1)交通方面:保利海上印直线距外环仅约1.6公里,直线距中环仅约2.6公里,依托虹梅南路、外环、中环等交通要道,能快速衔接徐汇、浦东前滩等区域。
项目直线距离15号线景西路站700米,未来待梅富路桥建成后,步行至地铁站将更加便利。(据官方回复预计2025年3季度开工,工期约2年。最终以实际设计方案为准)
2)商业方面:项目周边有兴梅路尚乐坊、绚荟城、海梦一方等成熟商业,提供吃、喝、玩、乐、购,进而满足遛娃、逛街等日常消费需求。
3)医疗方面:项目北侧约450米,有一家三甲医院——复旦大学附属中山医院(闵行梅陇院区),为居住者的健康保驾护航。
4)未来发展:梅陇板块地处闵行主城片区中部核心,未来规划极具想象力,依托各类产业辐射与高能级人口的导入,发展前景一片光明。
项目周边规划建设连成片的TOD。除了运营醇熟的莘庄TOD,还规划在建4大TOD项目,包含梅陇新中心、华泾华之门、北杨人工智能小镇以及生命蓝湾。
比如15号线虹梅南路站上盖的梅陇新中心,体量约60万㎡,将涵盖120米标志性双子塔楼,大量商业与绿地,标志性空中连廊、地下通道,将打造宜居、宜商、宜业的精品型地区中心。
又如徐汇华泾的华之门,是徐汇“南部中心”标杆性项目;15/19号线(规划中)华泾西站地铁上盖,地上的总开发体量超81万㎡,业态涵盖商业、办公、酒店、住宅等各类设施,包罗万象。
梅陇板块周边的产业发展非常强劲。依托3大国家级产业区、五大科创中心、12大科创园、3000+企业,产业辐射能量巨大。
从大的区位来看,项目向北,承接徐汇漕河泾、大虹桥和中心城区的功能外溢;项目向南,接引“大零号湾”、闵行经济技术开发区;向西,协同莘庄城市副中心;向东,联动华泾和滨江的开发,更能跨江与“浦东金色中环”无缝衔接。
这些产业区和科创中心的发展,不仅创造了大量的就业岗位,还吸引了大量高端人才,项目向东两站的景洪路站,将形成三轨新枢纽格局,让区域通达性更上一层楼。
除了15号线、2024年年底刚开通的机场联络线,还有在建的19号线,未来将加强梅陇与浦东新区,以及两大国际枢纽的联系,不仅能让梅陇居民更快捷地抵达城市各个角落,也能吸引更多人前来居住和工作。
强劲的教育以及其他完善的生活设施,是梅陇当下的优势,大量的TOD、高能级产业的辐射,以及交通体系的完善,带来丰富的就业机会,吸引各类人才汇聚,将让梅陇持续焕发生机!
06 象屿兰香湖项目
3月28日,上海2025第三批次地块交易拉开帷幕。
象屿击败联发,以总价66.8亿竞得闵行区紫竹科学园区MHP0-1005单元组合地块。溢价率18.97%,折扣楼板价3.01万元/㎡。
优点:
1、项目位于紫竹高新区核心,毗邻交大、华师大及紫竹基础教育园区(幼儿园至高中全龄段)。
2、紧邻40万㎡兰香湖(闵行最大人工湖),部分楼栋享180°环湖视野,环境、景观优质。
3、双轨交覆盖,附近有轨交15号线紫竹高新区站,还有在建的轨交23号线江川东路站。
4、容积率较低,低密墅区设计保障私密性,品质高端。
该组合地块位于吴泾兰香湖畔,总出让面积为21.72万㎡(其中地上19.55万㎡、地下2.17万㎡)。其中,住宅容积率仅1.01,可打造联排+洋房的低密社区,适合追求高品质居住环境的人群;16-07地块将引入一家国际五星级酒店。(小道消息听说是栗子级别)
地块周边功能定位明确,以生态湖居为特色,为居民提供高品质的居住体验,满足不同层次的居住需求。
同时结合公园城市理念,嵌入文化、体育、商业、酒店等功能节点,力求打造多元融合的兰香湖生态社区。
地块所在的紫竹区域占据浦江上游第一湾独特地理位置,核心区域有闵行第一大湖兰香湖,水域面积广阔,岸线绵延,湖光潋滟。
本次的住宅地块,可向西南眺望兰香湖湖景,环境优美,酒店地块则临江拥湖,三面绿地环绕,景色宜人。
住宅地块临近在建轨交23号线华东师范大学站,建成后可便捷通往徐家汇等城市核心区域。周边有虹梅南路高架、沪金高速、申嘉湖高速、东川路、龙吴路等道路网络,让居民轻松畅达城市各处。
古美阅华售楼处电话:400-8874-108✔【已认证】
古美阅华营销中心电话:400-8874-108✔✔【已认证】
上海古美阅华官方售楼处电话:400-8874-108 VIPLINE✔✔✔【已认证】
如有问题可来电咨询,线上售楼中心,预约销售专员,一对一为您服务!
想了解古美阅华更多信息?拨打售楼处营销中心热线:400-8874-108 (中介勿扰)【24小时热线】
楼盘项目全面介绍,本电话为开发商提供线上预约售楼电话,楼盘项目全面介绍(包含楼盘简介,均价,房价,现房,期房,别墅,叠墅,大平层,价格,楼盘地址,户型图,交通规划,备案价,备案名,项目配套,样板间,开盘时间,认筹时间,楼盘详情,售楼处电话,最新消息,最新详情,周边配套,一房一价,最新进展等详情咨询)楼盘详情丨价格丨更多优惠丨机不可失丨欢迎致电丨诚邀品鉴!售楼处位置丨特价房丨工抵房丨剩余房源丨户型图丨最新消息丨免责声明:将文章内容综合来源于网络、只作分享,版权归原作者所有!!如有侵权,请联系我们,我们第一时间处理如有问题欢迎来电咨询,专业一对一热情服务,让您用专业眼光去买房.如果您想了解更多楼盘详情,欢迎提前预约拨打
国家统计局公布的全国房地产市场基本情况显示,1-2月份全国房地产开发投资10720亿元,同比下降9.8%;新建商品房销售面积10746万平方米,同比下降5.1%;新建商品房销售额10259亿元,下降2.6%,降幅均较上年有所收窄。
国家统计局新闻发言人、国民经济综合统计司司长付凌晖在国新办举行的发布会上表示,今年以来房地产市场总体平稳,继续向着止跌回稳的方向迈进。但也要看到,部分地区房地产市场仍然处在调整之中,市场回稳还存在压力。
开发投资增速回落至一位数水平
具体来看,房地产开发投资方面,在此前连续8个月位于两位数降幅水平的基础上,此次首次回落至一位数水平。
数据显示,1-2月份全国房地产开发投资10720亿元,同比下降9.8%,降幅比上年全年收窄0.8个百分点;其中住宅投资8056亿元,下降9.2%,降幅收窄1.3个百分点。
上海易居房地产研究院副院长严跃进认为,开发投资有趋稳的基础。今年各重点城市地王现象较多,优质地块交易获得了房企较多投资,为后续房地产开发投资指标向好发展创造了更好基础。

从房屋施工、新开工和竣工面积数据来看,房屋施工面积和房屋竣工面积两项数据有明显改善,而新开工面积指标跌幅较大。
数据显示,1-2月份房地产开发企业房屋施工面积605972万平方米,同比下降9.1%。其中,住宅施工面积421351万平方米,下降9.7%。房屋新开工面积6614万平方米,下降29.6%。其中,住宅新开工面积4821万平方米,下降28.9%。房屋竣工面积8764万平方米,下降15.6%。其中,住宅竣工面积6328万平方米,下降17.7%。
严跃进表示,新开工面积指标跌幅相对大,但由于前两月本身是新开工淡季,所以此类指标还得观察。考虑到今年销售行情预期不错,且一些核心城市拿地积极,预计3月份开始新开工节奏会加快,将进一步优化此类指标。另外,房屋竣工面积指标有较为明显的改善。今年各地进一步要做好保交房工作,其既关乎购房者和人民群众的根本利益,也是有效防范化解房企金融风险的重要保障。
从到位资金情况看,该指标持续改善。1-2月份房地产开发企业到位资金15577亿元,同比下降3.6%。其中,国内贷款2954亿元,下降6.1%;利用外资1亿元,下降90.6%;自筹资金5233亿元,下降2.1%;定金及预收款4577亿元,下降0.9%;个人按揭贷款1945亿元,下降11.7%。
近日,金融监管总局党委在召开的扩大会议上曾表示,持续推进城市房地产融资协调机制扩围增效,加快制定出台与房地产发展新模式相适应的融资制度。
在严跃进看来,今年是房企金融端持续优化的重要一年。包括融资协调机制、各类专项债等都为房企的资金改善创造了基础。而类似购房首付款和房贷等,指标改善也是积极的,为房企回笼资金创造了较好条件。特别是专项债发债工作持续推进,预计到今年6月份或三季度,相关资金有望进入房企账户,这也会更好地改善房企资金状况。
重点城市新房销售改善明显
销售方面,在促进房地产市场止跌回稳各项政策作用下,成效显著。
根据国家统计局数据,1-2月份,新建商品房销售面积10746万平方米,同比下降5.1%,降幅比上年全年收窄7.8个百分点;其中住宅销售面积下降3.4%,降幅收窄10.7个百分点。新建商品房销售额10259亿元,下降2.6%,降幅收窄14.5个百分点;其中住宅销售额下降0.4%,降幅收窄17.2个百分点。

另一方面,重点城市销售改善更为明显。从国家统计局监测的40个重点城市销售情况看,前两个月新建商品房销售面积和销售金额同比分别增长了1.3%和7.1%。
严跃进指出,3月份开始各地房屋交易行情持续提振和改善,后续包括公积金贷款利率的下调等,叠加其他既有政策,将持续促进房地产市场行情提振。
值得一提的是,中共中央办公厅、国务院办公厅近日印发的《提振消费专项行动方案》明确提出,更好满足住房消费需求。这也意味着,未来将在住房消费方面给予更大的支持。

此外,在库存方面,商品房待售面积有所上升。截至2月末,商品房待售面积79891万平方米,同比增长5.1%。其中,住宅待售面积43174万平方米,增长6.6%。
对此,严跃进表示,止跌回稳态势下购房需求持续释放,增强了去库存动力。随着各地持续收购存量商品房,也为后续库存去化创造了更好基础。
房地产基本面更加牢固向好
截至2025年2月,房地产开发景气指数为93.80,显示出市场信心出现一定回升。
另据国家统计局对房地产市场从业机构调查显示,2月份70个大中城市部分房地产开发企业和中介机构中,预期未来半年新建商品住宅保持稳定或者上涨的受访从业人员比例为71.8%,比上月上升2.8个百分点,市场机构预期总体稳定。
上海易居房地产研究院认为,房地产基本面更加牢固和向好,也为今年全年高质量发展创造了更好的基础。要密切关注今年的指标之间的传导关系,包括“量→价”、“需求→供给”、“交易→预期”等方面积极传导效应,本轮回稳态势全面和可持续,也为供求关系平衡创造了非常好的基础。
付凌晖表示,下阶段要认真贯彻落实党中央、国务院决策部署,因城施策,调减限制性措施,加力实施城中村和危旧房改造,充分释放刚性、改善性住房需求潜力,健全多主体供应、多渠道保障、购租并举的住房制度,加快构建房地产新发展模式,推动房地产市场平稳健康发展。
声明:本文由入驻焦点开放平台的作者撰写,除焦点官方账号外,观点仅代表作者本人,不代表焦点立场。
