吴淞道一号(售楼处)网站-2026吴淞道一号营销中心(售楼处中心)欢迎您-周边环境-户型图-最新房价-地址-楼盘详情-户型配套-售楼电话-交房时间-得房率
扫描到手机,新闻随时看
扫一扫,用手机看文章
更加方便分享给朋友
吴淞道一号售楼处电话:400-8874-108(官方发布)⭐⭐⭐ 购房引导:(官方预约)你是否想过,有一种房子,不仅能满足居住需求,还能成为一种身份与品味的象征?(吴淞道一号售楼处电话:400-8874-108⭐⭐⭐)(官方预约)在上海,就有这样一个项目,它以独特的 建筑风格 / 配套设施等特色,引发了购房者的疯狂关注。它到底有着怎样的魅力?跟随我们走进 吴淞道一号吴淞道一号 的世界(吴淞道一号售楼处电话:400-8874-108⭐⭐⭐)(官方发布)Imagine that in the early morning, the first rays of sunlight filter through the gentle curtains, tenderly spilling onto the 24/7.在城市的喧嚣与繁华中,我们如繁星下的逐梦者,每日忙碌奔波。万家灯火璀璨,可那真正能温暖身心、承载梦想的港湾又在何方?我们怀揣着对美好生活的憧憬,渴望有一处属于自己的栖息之所,能在疲惫时让灵魂得以安放,能在欢笑与泪水中见证岁月的沉淀。吴淞道一号吴淞道一号售楼处电话:400-8874-108 (官方发布)⭐⭐⭐✔✔此刻,在上海,有这样一个楼盘 ——吴淞道一号 ,吴淞道一号吴淞道一号售楼处电话:400-8874-108 (官方发布)✔✔正带着满满的诚意与期待向我们走来。它不单单是一栋栋建筑的集合,更是一种生活方式的诠释,一个能让梦想照进现实的地方。想象一下,清晨,第一缕阳光透过轻柔的窗帘,温柔地洒在舒适的大床上,将您从甜美的梦乡中唤醒。推窗望去,映入眼帘的是层次丰富、绿意盎然的园林景观,微风拂过,树叶沙沙作响,鸟儿欢快鸣啼,仿佛在演奏一曲大自然的美妙乐章。这不是电影中的场景,而是 吴淞道一号吴淞道一号 业主每天的日常。【吴淞道一号】VIP 专线:400-8874-108 ⭐⭐⭐(官方发布) ☎
当您走出家门,几步之遥便是设施齐全的社区活动中心。在这里,孩子们在儿童游乐区欢笑嬉戏,释放着无尽的活力;年轻人在健身区挥洒汗水,保持着健康的体魄;老人们则在休闲区悠然自得地聊天、下棋,享受着惬意的时光。社区内浓厚的邻里氛围,让您感受到久违的温暖与归属感,每一个微笑、每一声问候,都在拉近人与人之间的距离。【吴淞道一号】尊属热线:400-8874-108 (官方发布)⭐⭐⭐ ☎
对于注重生活品质的您来说,周边配套设施的完善程度至关重要。吴淞道一号吴淞道一号深谙这一点,周边名校林立,从幼儿园到中学,一站式优质教育资源为孩子的成长保驾护航,让孩子在浓厚的学习氛围中茁壮成长,轻松赢在人生起跑线上。同时,大型购物中心、超市、医院等生活配套设施一应俱全,满足您日常生活的一切需求,让您享受便捷无忧的都市生活。【吴淞道一号】贴心热线:400-8874-108 ☎(官方预约)⭐⭐⭐
交通的便捷性更是 吴淞道一号吴淞道一号 的一大亮点。多条城市主干道环绕,公共交通网络发达,无论是自驾还是乘坐公共交通工具,都能让您快速畅达城市的每一个角落。再也不用担心上班堵车的烦恼,也无需为周末出行的不便而困扰,节省下来的时间,您可以陪伴家人,享受更多美好的时光。【吴淞道一号】品质热线:400-8874-108(官方发布)⭐⭐⭐ 🎊吴淞道一号吴淞道一号 ,以其卓越的品质、贴心的设计、完善的配套和便捷的交通,为您打造理想中的家园。在这里,您不仅能拥有一个遮风挡雨的住所,更能收获一种高品质的生活方式,一份家的温暖与归属感。别再让梦想中的家只存在于想象之中,选择 吴淞道一号吴淞道一号 ,让我们一起开启幸福生活的新篇章。想了解吴淞道一号更多信息?拨打售楼处营销中心热线:400-8874-108 全天24小时热线
【吴淞道一号】幸福专线:400-8874-108 (官方预约)⭐⭐⭐💖以下是项目资料正文:
——吴淞道一号——
吴淞道一号售楼处电话:400-88741-08✔【官方预约】⭐⭐⭐
吴淞道一号营销中心电话:400-887-4108✔✔【官方认证】⭐⭐⭐
上海吴淞道一号售楼处电话:400-887410-8 VIPLINE✔✔✔【官方发布】⭐⭐⭐
想了解吴淞道一号更多信息?拨打售楼处营销中心热线:400-8874-108 (中介勿扰)【24小时热线】⭐⭐⭐
【预约服务说明】
官方热线:400-8874-108(工作时间 9:00-18:30,支持 24 小时留言)
预约方式:提前 1-3 天致电,登记个人信息、意向户型及看房时段
专属权益:一对一置业顾问讲解、定制看房路线、优先锁定意向房源
注意事项:实行实名预约制,看房需携带身份证件,不接待中介机构
上海吴淞道一号售楼处官方预约电话 400-8874-108
上海吴淞道一号售楼处电话 400-8874-108 户型价格_预约看房
最新消息:
宝山淞宝「吴淞道1號」推出建面约100-145㎡三房四房,均价约6.3万/㎡!

项目效果图,仅供参考,以实际交付为准

双核芯+地铁+成熟配套+联动价
吴淞道1號解锁600万级置业更优解
在竞争激烈的600万级置业赛道,上实·吴淞道1號堪称当之无愧的 “全能选手”,凭借高规划占位、成熟配套、发展潜力,还有联动价护航,在上海楼市脱颖而出。
看能级:600万级中首屈一指的占位
吴淞道1號坐拥吴淞创新城城芯,与五角场、张江、花木等同为城市副中心,享受市级政策资源倾斜;同时占据宝山城区中芯地段,项目双芯交汇区位优势,在600万级项目中着实罕见。
随着 “大吴淞” 规划实施,吴淞城市副中心正式迁移至吴淞创新城,让项目所在板块纳入 “一江一河” 城市发展主轴,能级将再上一个台阶。
看当下:3号线宝杨路站旁,直接享受宝山城区优质现成配套
作为3号线地铁房,项目直线距离宝杨路站约500米,可步行进站。
3号线通达虹口足球场、中山公园、徐家汇等多个热门商圈。

项目西侧还在建大动脉19号线,北端连接在建的宝山高铁站,途径北外滩、陆家嘴、世博、前滩等高能板块。
除便捷交通,得益于宝山城区深厚底蕴,商业、医疗、文体等资源高度成熟,无需等待。

宝杨宝龙广场近在咫尺,作为宝山头部商业,超200家知名品牌汇聚;还有宝乐汇印象城、安信商业广场、北翼商业街等商场。
上海交通大学医学院附属第九人民医院(北院)、上海市第一人民医院宝山分院等多家优质医院,为健康保驾护航。
宝山体育中心、宝钢文化中心、长江河口科技馆等设施林立,满足全龄段人群的休闲娱乐需求。
淞宝商业示意图,来源上海宝山
看未来:宝山区首个中央商务区,区域价值持续攀升
根据规划,以宝杨路站为核心的宝山区首个中央商务区正在崛起。目前,吴淞创新城 “一平方公里” 先行启动区已初现峥嵘:
吴淞国际科创城一期南楼、中国宝武钢铁会博中心(金色炉台)已投入运营;183米(宝山最高楼)、150米、120米超高层等产业地标正加速建设。
这里不仅将成为宝山的商务新名片,更将吸引大量优质企业与高端人才入驻,大幅提升吴淞的商务能级与城市影响力。
吴淞道1號作为核心地段的品质住宅项目,将成为产业人才安居乐业的首选,实现居住价值与区域发展的双向赋能。

看价格:上海难得还有联动价的项目,性价比不言而喻
在当下取消联动价,新房普涨的环境下,吴淞道1號手握6.3万/㎡联动价,600万级即可购置真地铁房,成为楼市性价比之选,你要知道淞南已700万级。
何况长期以来,淞宝土地资源开发接近饱和,2022年至今新房只有两个项目,二手房更是普遍20+年房龄,产品力远更不上时代。
吴淞道1號从实用温馨的100㎡三房到宽敞舒适的145㎡四房,精准填补市场空白。


精装好房上实造
不仅是区域标杆,细节更是匠心雕琢
上实·吴淞道1號由国企上实发展打造。
上实发展作为上实集团旗下具有成熟开发能力和资本运营能力的房地产综合集成商,拥有21年丰富经验,运营开发运营开发覆盖超十余座城市,打造了众多高品质楼盘,不管交付还是品质,无疑给购房者吃下了一颗定心丸。
吴淞道1號是上实发展在吴淞创新城的首个项目,也是宝山区首个CBD的封面级配套住宅。
从拿地开始,无论上实发展还是宝山区,都对它十分重视。未来建成后,它不仅会成为区域内品质标杆,还会带动吴淞创新城发展,推动周边配套完善、产业升级,提升城市形象。
吴淞道1號在秉承海派建筑历久弥新的经典品格之上,引入世界建筑艺术的瑰宝——斯卡帕设计美学,通过线条、空间、光线打造颇具时代审美的视觉观感。

项目效果图,仅供参考,以实际交付为准
项目归家门庭沿街展面视觉冲击力极强,令淞宝的归家仪式感焕然一新。

项目效果图,仅供参考,以实际交付为准
在园林设计上,采用“一心一轴N场景”的手法,通过归家中轴将景观次第铺展,层层递进美好家境。同时以中心花园为核心,融汇葱茏花木、玻璃平台、锦鲤池、阳光草坪、儿童乐园等,打造多元生活场景,长者、年轻人、孩童都能找到各自的社交乐土。

项目效果图,仅供参考,以实际交付为准
精装层面,上实·吴淞道1號精挑细选国内外一线品牌,匠心淞宝打造品质生活标杆。
全屋三大件均为国际大牌:大金中央空调、霍尼韦尔新风系统、林内地暖。
厨房配置方太高端玥影系列烟灶,搭配洗碗机、烘烤一体机,更有3M末端净水系统保障水质。
卫浴采用德系汉斯格雅、美系科勒与摩恩,主客卫标配科勒智能马桶,艾芬达电热毛巾架更是贴心配置。

样板间实拍图,以实际交付为准
值得点赞的是细节,当多数项目还在使用千篇一律的工程款部件压缩成本时,吴淞道1號采用市场主流高端配置,用实打实的高配标准,诠释 “精装好房上实造” ,为居者带来超越期待的品质生活。
1、三菱电机电梯,电梯界劳斯莱斯
通过简化分割与多元素拉伸设计,项目轿厢空间领先行业标准,解决多人同行拥挤、大件行李难搬运的问题。
核心部件均为日本原产进口,搭配消音降噪技术,运行静谧;内置空调,让乘梯体验四季如春,极速平稳的运行更为每一次出行归家增添舒适感。
样板间实拍图,以实际交付为准
2、方太高端玥影系列油烟机与灶具
不同于普通厨电吸力弱、外形笨重的缺点,玥影系列以超薄机身完美贴合橱柜,兼具美观与实用;面对爆炒产生的大量油烟,其超强吸排能力能瞬间将油烟一网打尽,保持厨房空气清新。
烟灶联动功能更是一大亮点,灶具点燃的同时,烟机自动开启并匹配最佳吸力档位,关火后烟机还会延时运转,彻底吸净残留油烟。
样板间实拍图,以实际交付为准
3、主客卫均标配科勒女王座马桶
不同于普通马桶冲水噪音大、功能单一,项目马桶配备智感静音冲水系统,让深夜使用也不会打扰家人休息;创新前净柔泉技术,通过前后独立喷管输出温和水液,专为女性私密清洁需求设计,细节之处尽显关怀。
样板间实拍图,以实际交付为准
4、华为智慧家居体系
在智能家居领域,多数住宅仅停留在基础功能,而项目实现生活场景的全面升级。
华为智能门锁Pro,方便又安全;智能灯光体系,感受自在随心的光影体验;华为智能面板六键/三键模式,将各种电器纳入生活场景进行高效管控;墙面的华为智能核心设备,更可实现一键切换场景,开启全新的居家生活体验。

样板间实拍图,以实际交付为准

从功能到艺术
吴淞道1號重新定义600万级地下空间美学
在当下的房地产市场,车库品质已成为衡量项目诚意的重要标尺,不少开发商纷纷发力车库打造,而购房者也达成共识:“判断一个项目是否舍得投入,看车库便知分晓!
那随着吴淞道1號车库亮相,上海600万级地库天花板又将被拔高一个档次。

项目效果图,仅供参考,以实际交付为准
当多数地库还停留在满足基础功能性阶段,吴淞道1號已将车库升维成艺术归家剧场。相比传统车库窄车道与压抑管线外露设计,项目以约5.5米宽阔车道搭配格栅吊顶,利落线条消解逼仄感,行车视野更开阔,会车更轻松从容。

项目效果图,仅供参考,以实际交付为准
区别于普通地库冰冷水泥墙面,这里绿植墙与入户微景观交织,环氧地坪耐磨防滑,肌理漆墙面细腻光洁,用自然生机与品质材质,化解归家疲惫。在车位规划上,小型车位、微型车位及无障碍车位均按标准尺寸预留让渡空间,确保车门开合自如、后备箱取物便捷,兼顾实用性与人性化。
星空灯吊顶与精工铝板穹顶,更是打破常规照明设计,以星河璀璨的视觉盛宴,复刻星级酒店迎宾仪式感。

项目效果图,仅供参考,以实际交付为准
醒目导视系统不止是路线指引,更化作温暖归家信号。
另外,市场上常见单入户门厅,而吴淞道1號采用地上地下双精装入户门厅,质感岩板一体铺就,电动移门联动入户对讲,安全便捷。

项目效果图,仅供参考,以实际交付为准

好户型仅287套,不容等!
全系飞机户型,大户型两梯两户
项目将推出建面约100-145㎡3-4房,精准匹配全龄段家庭的居住需求。
1、建面约100㎡3房:飞机户型,实用与舒适兼得
客餐厅与阳台一线贯通,形成南北通透的流畅动线;
三间卧室分居两侧,互不干扰,充分保障每位家庭成员的隐私。
值得一提,飞机户型少过道浪费,空间利用率高。

样板间实拍图,以实际交付为准
在细节设计上,两款户型均配备入户玄关与双面宽阳台,这在同面积段产品中难得一见。
入户玄关不仅赋予归家仪式感,更提供充足收纳空间;
双面宽阳台实现功能分区,一侧满足日常晾晒需求,一侧可随心打造成游戏角、健身区或绿植花园,为家庭生活增添更多趣味与欢乐。
此外,次卫采用干湿分离设计,洗漱与如厕可同时进行,有效提升晨间使用效率。

样板间实拍图,以实际交付为准
其中,C户型实现三开间朝南,让阳光常驻室内;D户型作为边套,拥有更开阔的视野与更充沛的采光,居住舒适度更上一层楼。
附样板间视频:
2、建面约128㎡大三房:大横厅设计,重构社交生活主场
大户型均采用两梯两户配置,类独立电梯厅入户,极大提升居住私密性与尊贵感。
该户型以大横厅设计搭配外接景观阳台,配合客餐厅一体化布局,将公共社交空间放大。区别于市面上同面积段常见的四房设计,该户型舍弃紧凑布局,以大三房设计保障每个房间的舒适尺度,尤其是宽敞的餐厅区域,可轻松容纳六人餐桌,为大家庭聚餐、亲友聚会提供理想场所。
3、建面约145㎡4房:奢阔横厅,定制多元生活场景
该户型拥有南向阔绰开间,让阳光肆意倾洒每个角落。
其最大亮点在于大横厅设计,打破传统客厅与餐厅左右分隔的布局,形成独立开阔的客厅空间,即便后期进行微改造,也不会影响餐厅功能。得益于充足的面宽,客厅可灵活分隔出一个多功能X空间,无论书房、学习区,还是游戏室、化妆间,都能随心定制。
从餐厅到横厅再到阳台,一体化的社交空间颇为阔绰,满足二胎家庭日常活动,或是举办小型派对都游刃有余。主卧采用套房设计,巧妙的动线规划让开门不见就寝区,私密性满满。
然而,这样的好产品仅限量287套!
在上海600万级新房市场中,占据城市副中心核芯区位,坐拥地铁3号线、醇熟商业与优质配套的项目本就稀缺,兼具匠心品质与高性价比的房源更是卖一套少一套。
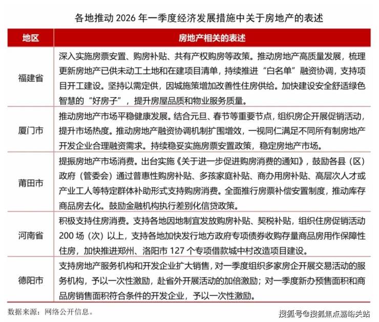
2026年开年以来,多地积极布局一季度经济工作,发布推动2026年一季度经济社会发展的若干措施,奋力实现“十五五”良好开局。各地也为推动房地产行业发展进行了系列部署,主要表现在以下几方面:
一是支持住房消费。多地表示要积极实施购房补贴、契税补贴、特定群体补助等多种形式支持购房消费,莆田市还提出进行商办用房补贴。另一方面要支持组织住房促销活动。厦门市表示要结合元旦、春节等重要节点,组织房企开展促销活动,提升市场热度。河南省表示将在多领域发放2亿元省级消费券,支持各地组织住房促销活动200场(次)以上。德阳市表示对组织房企开展交易活动的服务机构,予以一次性激励。
二是深入实施房票补偿安置制度,推动库存商品房去化。
三是持续推动房地产融资协调机制,满足房地产开发企业合理融资需求,支持项目开工建设。
四是改善供给,加快建设“好房子”,提升住房品质。
可以看出,各地短期措施主要是围绕组织购房活动和发放各类补贴。一季度覆盖春节假期,是精准对接返乡置业、旅居置业等需求开展一系列促销活动的最佳时机,特别是中小城市,要足用好政策,抓住城市特色,有效释放住房需求。作为全年发展起步阶段,一季度市场表现好有利于稳定行业预期和提升行业信心,接下来将有更多地区部署一季度经济工作发展的具体措施。
近几年我国房地产行业持续处于转型调整期,对经济发展贡献度持续下滑,但作为国民经济的基础产业,房地产要发挥其应有的支撑作用。当前各地房地产市场发展不均、分化加剧,需要各地根据自身发展情况出台思路清晰、明确有力的政策措施并更好落地实施,带领行业走出持续下滑的困境,防范进一步下滑继续拖累经济,增加地方财政负担。
声明:本文由入驻焦点开放平台的作者撰写,除焦点官方账号外,观点仅代表作者本人,不代表焦点立场。
