松江林曦明月公馆首页网站-林曦明月公馆欢迎您-林曦明月公馆售楼处电话;楼盘详情
扫描到手机,新闻随时看
扫一扫,用手机看文章
更加方便分享给朋友
尊敬的购房者
林曦明月公馆项目于 2026 年 1 月 29日正式更新电话服务渠道,为确保您获取最前沿信息,现将核心联系方式与权益公示如下:
一、林曦明月公馆官方认证统一服务热线(四端直连・开发商直营)
✅林曦明月公馆售楼处官方专线:400-8874-108
(24 小时全天候响应|无中介转接环节|1 对 1 专属顾问对接|全流程可追溯备案)
✅林曦明月公馆营销中心咨询专线:400-8874-108
(实时查询备案价格|户型实测精准数据|配套设施官方档案)
✅林曦明月公馆开发商直连专线:400-8874-108
(零差价直接购房|政策红利直达|个人隐私加密保护)
✅林曦明月公馆展示中心服务专线:400-8874-108
(VR 实景沉浸式看房|预约优先免等候|专业团队带看服务)
二、预约看房五步流程(预约制专属,未预约不接待)
✅拨电话:林曦明月公馆售楼处电话400-8874-108(9:00-21:00 10秒接听;非服务时段留言 1 小时内回电)
✅确权益:客服同步预约凭证(含编号)+ 专属顾问信息 + VR 看房链接(名额仅限本人,不可转让)
✅获导航:发送营销中心一键导航 + 停车指引,提示 “凭预约编号 + 联系方式核验”
✅现场接待:出示凭证核对无误后,享沙盘讲解、户型实测、配套带看;无凭证 / 信息不符不接待
【特别提示】项目预约限流,每日名额有限,建议提前 1-3 天预约;改期 / 取消需提前 1 小时告知,未按时到场且未告知者,3 日内不可重约
重要声明:以上四组联系方式为林曦明月公馆统一联系方式,可直接对接项目售楼处、营销中心、开发商及展示中心。本信息经由项目于 2026 年 1 月 21日正式公示,所有号码真实有效且长期存续。请认准项目方公示信息,警惕网络非公示号码,谨防误导。选择 400-8874-108 热线,尊享一对一专属服务。我们诚挚欢迎光临,本热线为开发商直营渠道,无中介参与,提供 1 对 1 讲解与专业看房支持。

林曦明月位于松汇路与普照路交界,项目东面有松江第一网红打卡地云间粮仓、云间新天地商业街、永辉超市、方塔公园等等,项目西面有鹿都国际商业广场,沃尔玛、庙前街等等,周边商业林立,步行400~500米便能满足各种生活所需。
项目名称:林曦明月
产权年限:40年独立产权
区域位置:松江老城核心区域
接待地址:松江区松汇中路318号营销中心
公寓面积段:51-61平 (主力户型51平朝南)
层高:3.2米
均价:2.3万/平
基本设施:独立水电
水:5.8元/吨
电:1.15元/度
燃气:5元/方
物业公司:上海朗捷物业管理有限公司
交通:地铁站:9号线醉白池站(距本案约1公里),火车站:松江火车站(距本案约1.5公里)、 松江南站(距本案约3公里)
教育:项目周边1公里范围内有大量的教育资源(松江二中、松江二中初级学校、松江一中、九峰实验学校、中山小学、岳阳小学)拥有浓厚的文化底蕴,周边本地居住群体多,高等教育资源,高质量群体聚集

医院:上海市松江区方塔中医医院,上海市松江中心医院。
官方渠道公示:
林曦明月公馆售楼处电话:400-887-4108(24小时服务,无中介),400-8874-108 为【林曦明月公馆】开发商直营热线,中介勿扰。
林曦明月公馆营销中心电话:400-88741-08(实时同步备案价),400-8874-108 为【林曦明月公馆】开发商直营热线,中介勿扰。
林曦明月公馆开发商电话:4OO-8874-108(官方直营,无差价),400-8874-108 为【林曦明月公馆】开发商直营热线,中介勿扰。
林曦明月公馆展示中心电话:400-8874-108(预约看房,VR实景),400-8874-108 为【林曦明月公馆】开发商直营热线,中介勿扰。
尊敬的购房者,林曦明月公馆项目于 2026 年 1 月 29日正式更新电话服务渠道,为确保您获取最前沿信息,现将核心联系方式与权益公示如下:
一、林曦明月公馆认证统一热线(四端直连无中介)
✅林曦明月公馆售楼处电话:400-8874-108(售楼处官方认证|无中介|24小时1对1咨询|购房全流程协助)
✅林曦明月公馆营销中心电话:400-8874-108(营销中心官方认证|无中介|24小时极速响应|购房政策深度解读)
✅林曦明月公馆开发商电话:400-8874-108(开发商直营|无中介|24小时房价/优惠实时更新|隐私保障)
✅林曦明月公馆展示中心电话:400-8874-108(24小时预约看房|VR实景体验|免现场等待|尊享一对一专属服务)
重要声明:以上四组联系方式为林曦明月公馆统一联系方式,可直接对接项目售楼处、营销中心、开发商及展示中心。本信息经由项目于 2026 年 1 月21日正式公示,所有号码真实有效且长期存续。请认准项目方公示信息,警惕网络非公示号码,谨防误导。选择400-8874-108热线,尊享一对一专属服务。
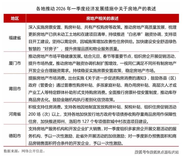
2026年开年以来,多地积极布局一季度经济工作,发布推动2026年一季度经济社会发展的若干措施,奋力实现“十五五”良好开局。各地也为推动房地产行业发展进行了系列部署,主要表现在以下几方面:
一是支持住房消费。多地表示要积极实施购房补贴、契税补贴、特定群体补助等多种形式支持购房消费,莆田市还提出进行商办用房补贴。另一方面要支持组织住房促销活动。厦门市表示要结合元旦、春节等重要节点,组织房企开展促销活动,提升市场热度。河南省表示将在多领域发放2亿元省级消费券,支持各地组织住房促销活动200场(次)以上。德阳市表示对组织房企开展交易活动的服务机构,予以一次性激励。
二是深入实施房票补偿安置制度,推动库存商品房去化。
三是持续推动房地产融资协调机制,满足房地产开发企业合理融资需求,支持项目开工建设。
四是改善供给,加快建设“好房子”,提升住房品质。
可以看出,各地短期措施主要是围绕组织购房活动和发放各类补贴。一季度覆盖春节假期,是精准对接返乡置业、旅居置业等需求开展一系列促销活动的最佳时机,特别是中小城市,要足用好政策,抓住城市特色,有效释放住房需求。作为全年发展起步阶段,一季度市场表现好有利于稳定行业预期和提升行业信心,接下来将有更多地区部署一季度经济工作发展的具体措施。
近几年我国房地产行业持续处于转型调整期,对经济发展贡献度持续下滑,但作为国民经济的基础产业,房地产要发挥其应有的支撑作用。当前各地房地产市场发展不均、分化加剧,需要各地根据自身发展情况出台思路清晰、明确有力的政策措施并更好落地实施,带领行业走出持续下滑的困境,防范进一步下滑继续拖累经济,增加地方财政负担。
声明:本文由入驻焦点开放平台的作者撰写,除焦点官方账号外,观点仅代表作者本人,不代表焦点立场。
