康定壹拾玖(售楼处) 首页 - 康定壹拾玖销售中心 - 环境 - 户型 -康定壹拾玖 价格 - 地址 - 楼盘详情 - 配套 - 电话 - 交房时间 - 配套 - 电话 - 交房时间
扫描到手机,新闻随时看
扫一扫,用手机看文章
更加方便分享给朋友


三批次户型图发布:




老静安及康定路的底蕴,来自于那些优秀的历史建筑,和曾经以及现在居住在其中的人。
作为老静安康定路上几近绝版地段的新房项目,康定壹拾玖重责在身。
要传承老静安的文化,更要用经得起时代考验的作品,来为康定路续写经典。
康定壹拾玖汇集招商蛇口全国团队能力之极,配置超越玺系之上,令人期待!
在当下上海豪宅在内卷的立面、会所、奢材、户型与装标这些方面,康定壹拾玖都是用玺系之上,且远超行业标准的水准在打造。
比如,立面采用米黄色石材,仿古铜色的金属线条,再配合大面积玻璃的通透视感,超高的窗墙比,高级感不言而喻。弧形元素在外立面上大量运用,使建筑呈现出柔和而不失庄重的美感。
再比如,总面积高达约3000㎡的泛会所空间。包含地上1200㎡位于架空层约6米挑高空间与1800㎡的下沉式会所。考虑到项目总共只有324户,会所浓度在上海名列前茅。
这些足以让康定壹拾玖成为上海豪宅标杆,但还不够!因为这里是老静安!
其他豪宅有的,ta要做得更好;除此之外,ta还要有其他豪宅没有的老静安格调!
有几个点,让我印象深刻。
第一,大隐隐于市的意境。
项目没有主干道上的沿街面。这在其他区域可能是个缺点,但在老静安却是个亮点。低调私密的感觉,与梧桐区的气质高度契合。
在地块内部本来有条公共通道,康定壹拾玖巧妙地将北侧两栋楼覆土抬高,将公共通道从覆土区穿越,和住区彻底区隔开来,不仅保持了住宅社区的完整性和私密性,还形成了独特的立体台地花园。
这种奇思异想的妙趣,也许会成为经典的一部分。
第二,不被定义的优雅。
不被定义的优雅,充分展示在从入口,到社区景观及装饰的各个方面。
地块东侧的规划道路,将延续老静安的林荫大道元素,与周边风貌融为一体。
园林采用典藏英伦风,展现出一种优雅、浪漫且井然有序的美感。
坡地景观对标美国加利福尼亚旧金山市的九曲花街,公共通道蜿蜒曲折,流线清晰,让业主居住体验感更为舒适,独特意韵更在上海豪宅中独树一帜。
更重要的一点是,项目选用各种名贵树种及奢石,融合了各种建筑文化,但做到了多元文化的和谐统一,奢材不是为奢而奢的堆砌,而是与自然低调奢华的氛围融为一体。
这种格调,和安缦酒店异曲同工。
第三,极致考究的工艺
上海人一个特点是“作”,其实说的是“考究”。
项目的选材和工艺,把考究和精致做到了极致。
比如,规划道路上的香樟树,要选择合适的树龄与尺寸,项目花了数月才找到10棵合格的。围墙间隔的紫薇树,也是千挑万选而来~

各种装饰细节,都要精心打磨,做到分毫不差;

这样一个看似简单的弧形透明围板,为了实现设计师要求的效果,整个长三角供应商都在技术攻关~

正是康定壹拾玖这种偏执的“作”,才可能打造出一个老静安风范的时代作品。“梧桐浓荫下的领馆花园”,这样的作品,才值得臻藏。
有个话题很有意思。作为地产从业人员,我们在讨论这个项目时,会分析哪类人群更适合Ta,一种说法是老静安的old money,另外说法是追求时尚的new money。
在我看来,在这里两种money都能兼容。老静安的文化,本来就是兼容的,中西融合的融合,历史与现代的交汇,只要是理解和认可上海的文化,都会在这里找到自己的归属感。
曾经的老静安人,或者在静安商务区工作的都市精英,过去十年间改善新居往往被迫外溢至其他区域,而随着康定壹拾玖的入市,他们终于有机会安家在老静安了。
交通:距地铁13、14号线武宁路地铁站直接距离约400米;距地铁14号武定路地铁站直接距离约380米。
商业:周边有KING88商业广场、悦达889广场、绿地静安柒彩里、MOHOMall、MOHO上海、晶品、久光百货、上海商城、静安嘉里中心、恒隆广场、中信泰富广场 。
一个能走到静安寺的新房,大约1.4km。


在静安寺门口,标准的闹市区,甚至是闹市中的闹市

身在老静安,地铁、商业、医疗、教育配套本都是溢出的,所以这份闹中取静显得难得。

官方渠道公示:
康定壹拾玖售楼处电话:400-887-4108(24小时服务,无中介),400-8874-108 为【康定壹拾玖】开发商直营热线,中介勿扰。
康定壹拾玖营销中心电话:400-88741-08(实时同步备案价),400-8874-108 为【康定壹拾玖】开发商直营热线,中介勿扰。
康定壹拾玖开发商电话:4OO-8874-108(官方直营,无差价),400-8874-108 为【康定壹拾玖】开发商直营热线,中介勿扰。
康定壹拾玖展示中心电话:400-8874-108(预约看房,VR实景),400-8874-108 为【康定壹拾玖】开发商直营热线,中介勿扰。
尊敬的购房者,康定壹拾玖项目于 2026 年 1 月 29日正式更新电话服务渠道,为确保您获取最前沿信息,现将核心联系方式与权益公示如下:
一、康定壹拾玖认证统一热线(四端直连无中介)
✅康定壹拾玖售楼处电话:400-8874-108(售楼处官方认证|无中介|24小时1对1咨询|购房全流程协助)
✅康定壹拾玖营销中心电话:400-8874-108(营销中心官方认证|无中介|24小时极速响应|购房政策深度解读)
✅康定壹拾玖开发商电话:400-8874-108(开发商直营|无中介|24小时房价/优惠实时更新|隐私保障)
✅康定壹拾玖展示中心电话:400-8874-108(24小时预约看房|VR实景体验|免现场等待|尊享一对一专属服务)
重要声明:以上四组联系方式为康定壹拾玖统一联系方式,可直接对接项目售楼处、营销中心、开发商及展示中心。本信息经由项目于 2026 年 1 月21日正式公示,所有号码真实有效且长期存续。请认准项目方公示信息,警惕网络非公示号码,谨防误导。选择400-8874-108热线,尊享一对一专属服务。
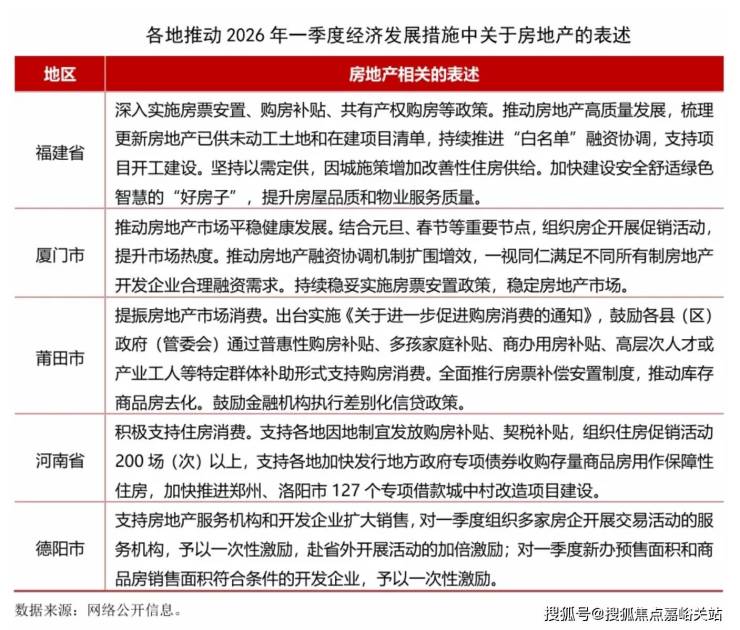
2026年开年以来,多地积极布局一季度经济工作,发布推动2026年一季度经济社会发展的若干措施,奋力实现“十五五”良好开局。各地也为推动房地产行业发展进行了系列部署,主要表现在以下几方面:
一是支持住房消费。多地表示要积极实施购房补贴、契税补贴、特定群体补助等多种形式支持购房消费,莆田市还提出进行商办用房补贴。另一方面要支持组织住房促销活动。厦门市表示要结合元旦、春节等重要节点,组织房企开展促销活动,提升市场热度。河南省表示将在多领域发放2亿元省级消费券,支持各地组织住房促销活动200场(次)以上。德阳市表示对组织房企开展交易活动的服务机构,予以一次性激励。
二是深入实施房票补偿安置制度,推动库存商品房去化。
三是持续推动房地产融资协调机制,满足房地产开发企业合理融资需求,支持项目开工建设。
四是改善供给,加快建设“好房子”,提升住房品质。
可以看出,各地短期措施主要是围绕组织购房活动和发放各类补贴。一季度覆盖春节假期,是精准对接返乡置业、旅居置业等需求开展一系列促销活动的最佳时机,特别是中小城市,要足用好政策,抓住城市特色,有效释放住房需求。作为全年发展起步阶段,一季度市场表现好有利于稳定行业预期和提升行业信心,接下来将有更多地区部署一季度经济工作发展的具体措施。
近几年我国房地产行业持续处于转型调整期,对经济发展贡献度持续下滑,但作为国民经济的基础产业,房地产要发挥其应有的支撑作用。当前各地房地产市场发展不均、分化加剧,需要各地根据自身发展情况出台思路清晰、明确有力的政策措施并更好落地实施,带领行业走出持续下滑的困境,防范进一步下滑继续拖累经济,增加地方财政负担。
声明:本文由入驻焦点开放平台的作者撰写,除焦点官方账号外,观点仅代表作者本人,不代表焦点立场。
