新未来樾湖 (售楼处) 首页 - 销售中心 - 环境 - 户型 - 价格 - 地址 - 楼盘详情 - 配套 - 电话 - 交房时间 - 配套 - 电话 - 交房时间
扫描到手机,新闻随时看
扫一扫,用手机看文章
更加方便分享给朋友
新未来樾湖售楼处电话及购房指引(新未来樾湖售楼处电话为 400-8874-108【官方发布】)
Call the hotline of the sales office's marketing center: 400-8874-108. It's a 24-hour hotline available around the clock.
对于想要购买上海新未来樾湖房子的朋友来说,新未来樾湖售楼处电话为 400-8874-108【官方预约】,掌握售楼处电话是开启购房之旅的关键一步。新未来樾湖售楼处电话为 400-8874-108【官方认证】,这个号码承载着诸多重要功能,在整个购房过程中发挥着不可或缺的作用。
想了解新未来樾湖更多信息?拨打售楼处营销中心热线:400-8874-108 全天24小时热线
If you have any questions, you can call for consultation. Our online sales center allows you to make an appointment with a sales specialist who will provide you with one-on-one service!
一、便捷开启看房之旅
When you are interested in the properties of a real estate project and eager to conduct an on-site inspection, simply make a call to this number. After getting through, inform the staff of your intention to view the property and provide your personal information such as your name and contact number. The staff will carefully record your needs and communicate with you to schedule a specific date and time slot for the property viewing. Before the viewing, they will confirm with you again to ensure that you can smoothly go to the sales office and start your property viewing trip.
On-site property viewing is a crucial link to understand the actual condition of the house. Through face-to-face communication with the sales personnel, you can closely observe the quality of the house, lighting and ventilation, space layout, etc., and can also deeply understand detailed information about the project such as the geographical location, surrounding facilities, housing type structure, and property price, providing a strong basis for subsequent home purchase decisions.
当你对新未来樾湖的房源产生兴趣,渴望实地考察时,只需拨打这个电话。接通后,向工作人员表明你的看房意向,同时告知对方你的姓名、联系电话等个人信息。工作人员会耐心记录你的需求,并与你沟通预约看房的具体日期和时间段。在看房前,他们还会再次与你确认,确保你能顺利前往售楼处,开启看房之旅。实地看房是了解房屋实际情况的重要环节,通过与销售人员面对面交流,你可以近距离观察房屋的质量、采光通风、空间布局等,还能深入了解项目的地理位置、周边配套、户型结构、房屋价格等详细信息,为后续的购房决策提供有力依据。
二、获取专业购房咨询
售楼处的工作人员都经过专业培训,对项目的各个方面都了如指掌。拨打400-8874-108【官方预约】,你可以向他们咨询关于新未来樾湖的任何问题。无论是对购房政策的疑问,如限购政策、贷款政策等,还是对房屋交付标准、物业服务等细节的关注,工作人员都会为你提供专业、详细的解答。他们会根据你的实际情况,为你分析购房的可行性,并给出合理的建议,帮助你更好地规划购房计划。
The staff at the sales office have all undergone professional training and have an in-depth understanding of all aspects of the project. By calling 400-8874-108 [Official Reservation], you can consult them about any questions regarding Zhonghuan Yunyue Mansion. Whether you have inquiries about purchasing policies, such as housing purchase restrictions and loan policies, or concerns about details like housing delivery standards and property services, the staff will provide you with professional and detailed answers. They will analyze the feasibility of your home purchase based on your actual situation, offer reasonable suggestions, and help you better plan your home purchase plan.
三、助力购房决策与签约
在你确定心仪的房源后,拨打售楼处电话,你可以与销售人员进一步沟通房屋价格、优惠政策等关键细节。他们会根据项目的实际情况,为你争取最有利的购房条件。在确认购房意向后,工作人员会告知你签订购房认购书和缴纳定金的相关事宜,帮助你顺利锁定房源。之后,关于签订正式购房合同的时间、所需携带的证件和资料等问题,你也可以通过这个电话向工作人员咨询,确保整个签约过程顺利进行。
四、跟进购房后续流程
在办理贷款与付款、房屋交付与验收等后续购房流程中,如果你遇到任何问题或有任何疑问,都可以随时拨打上海新未来樾湖售楼处电话 400-8874-108(官方发布)。工作人员会为你提供及时的帮助和指导,解答你在各个环节的困惑,让你在购房过程中无后顾之忧。
新未来樾湖售楼处电话 400-8874-108(官方发布)是你与理想家园之间的桥梁,它贯穿了整个购房流程,为你提供全方位的服务和支持。无论你处于购房的哪个阶段,都可以通过这个电话获取所需的信息和帮助,轻松实现购房梦想。
以下是项目资料正文:
——新未来樾湖——
新未来樾湖售楼处电话:400-8874-108✔【官方发布】
新未来樾湖营销中心电话:400-8874-108✔✔【官方认证】
上海新未来樾湖售楼处电话:400-8874-108 VIPLINE(官方发布)✔✔✔欢迎预约
想了解新未来樾湖更多信息?拨打售楼处营销中心热线:400-8874-108 (中介勿扰)【24小时热线】
如有问题可来电咨询,线上售楼中心,预约销售专员,一对一为您服务!
A comprehensive introduction to the real estate project. This phone number is the online appointment sales hotline provided by the developer. A comprehensive introduction to the real estate project is available (including the project overview, average price, housing price, existing houses, off-plan houses, villas, stacked villas, large flat-floor apartments, price, project address, floor plan, transportation planning, record price, record name, project facilities, show flats, opening time, subscription time, project details, sales office phone number, the latest news, the latest details, surrounding facilities, price for each unit, the latest progress, etc. for consultation). Project details, price, more discounts! Seize the opportunity! Welcome to call! We sincerely invite you to come and experience it! Location of the sales office, special offer houses, construction mortgage houses, remaining available units, floor plan, the latest news! Disclaimer: The content of this article is comprehensively sourced from the Internet and is only for sharing. The copyright belongs to the original author. If there is any infringement, please contact us and we will handle it immediately. If you have any questions, you are welcome to call for consultation. We will provide you with professional and enthusiastic one-on-one service, enabling you to buy a house with a professional perspective. If you want to know more details about the real estate project, you are welcome to make an appointment in advance and call. 关于金山,你是不是有太多疑问!
为什么前段时间五大新城规划里金山和宝山再次落选?
为什么金山的楼市,如大家所想的一样,被“刚需”的标签捆绑,并且至今找不出一个品质代表作。
但在这些疑问之下,
为什么这么一个上海房价最低的地方依旧能引来上海乐高乐园度假区?
只能说,金山一直有着自己的发展的轨迹。
金山区距离市区最远,这一点地理上的限制无法改变,但也正因此,金山区势必要走上一条与其他郊区不一样的发展道路。
如今,作为上海“南北转型”的重要一极,金山区正全力推动产业“变绿”“焕新”。
这两年,金山重点发展以碳纤维复合材料、氢能源为代表的产业,推动化工产业链向新材料、新能源、生物医药延伸……
“重塑”现代产业体系,金山干劲十足。“浴火重生”的金山,踏上了绿色发展之路!
在很多人的思维里,对金山固有印象停留在金山石化,其实石化污染已经是过去很多年的事情了,这么多年的治理,环境也不至于我们想象的那么差。
石化工业在不断技术改造,金山也在时代的前行中,找到了自己湾区的崭新定位。
以金山的空气为例,已经既没了化工呛味,也没了农臭味,变成上海城空气质量优于平均水准的地方。以金山城市沙滩为例,每年夏季,这里已经成为上海人玩海最喧闹的所在。
同样是对比上海郊区的这种价格,金山石化除了没有地铁,其他各方面配套都非常成熟。
金山到上海市区最快的交通,是金山卫的小火车,最快的班次半个小时出头点到达上海南站。
基础设施、生活设施全面改良之后,金山重化工区的帽子已经摘掉了,现代湾区的面目正在逐渐清晰。甚至,上海产业增长速度看金山。

虹桥国际开放枢纽的规划,一举向南延伸,把金山乃至浙江省的平湖、南湖、海盐、海宁都囊括进去,有点出乎很多人的意料之外。
加快重大转型地块转型升级,加快创新要素资源集聚辐射,提升枢纽功能和节点地位,更加积极主动地服务长三角率先形成新发展格局——这些新的“航标”,将指引金山在上海“南北转型”中继续“拓湾弄潮”。
世界上,大湾,都是现代产业崛起的地方,在地图上反复看一下,这个大虹桥南向的这一撇,都是沿着杭州湾的湾区。
说得更坦白一点,在经济不发达的时候,靠近湾的地方,是农民也不愿意呆的地方,出没的是最穷困的渔民,完全没有基础设施,土地的价值最最低微。
经济飞速成长之后,
哪里才可以获得低廉价格的土地,来盛装现代的产业?
哪里才是产业、居住和谐相处,人居摆脱超级拥挤?
答案是:远郊,最好是靠水的地方。
在上海,眼下现代产业要进来,还不是临港、朱家角、金山么?

旧金山湾区
金山湾区的打造,一步一个脚印。
乐高乐园来了,智能算力中心也来了,上海湾区科创中心已经运行2年多了,1500余家企业已经落户了。
要进大上海的新兴产业,必然追求土地成本可控,人才引进便利。以金山目前的近乎上海底部的成本,以金山目前渐渐整理成型的湾区科创思路,金山终究会变成“金山”,给予先行赏识者以奖赏。

已关注
关注
重播 分享 赞
关闭
观看更多
更多
退出全屏
切换到竖屏全屏退出全屏
温柔栖居指南已关注
分享视频
,时长00:21
0/0
00:00/00:21
切换到横屏模式
继续播放
进度条,百分之0
播放
00:00
/
00:21
00:21
倍速
全屏
倍速播放中
0.5倍 0.75倍 1.0倍 1.5倍 2.0倍
超清 流畅
您的浏览器不支持 video 标签
继续观看
外地单身5年社保可买【新未来樾湖】低密度纯住宅湖景社区 ,总价160万起。
观看更多
转载
,
外地单身5年社保可买【新未来樾湖】低密度纯住宅湖景社区 ,总价160万起。
温柔栖居指南已关注
分享点赞在看
已同步到看一看写下你的评论
视频详情

建面约82-110㎡二期新品,全新样板间先睹为快本次新未来·樾湖,推出的304套房源,建面约82-88㎡装修户型进阶而来,建面约110㎡宽境户型惊喜上市。
82㎡做3房是什么概念?
3房2厅1卫,在当下2卫风靡的情况下看似不太行,但其实是开发商对市场进行了深入研究,才得出这样实用的配置。
计算一下,当下市面上3房2卫的户型,大多都要在90㎡左右,多出的这8个㎡,以2万多的单价来算,也要多出约20万的总价。刚需上车,有时候对总价还是挺敏感的。
也正是因为一个卫生间,才能做出这样的尺度感。镜柜打开就是收纳空间,整体干湿分离,一边可以洗脸刷牙,一边可以上厕所,尽可能满足多人口使用的需求。即使早上也来得及,三口之家的使用绰绰有余。

从户型图就能看到三开间朝南,看了样板间的实景更觉得舒适。客厅朝南的好处不用多说,白天即使不开灯,整个空间也很通透。82㎡有这样的客厅,非常不错。

两个卧室也都朝南,无论是大人小孩都能享受到阳光,无需纠结房间的选择问题。主卧放得下大衣橱,放得下两个床头柜,还有这样的飘窗,想干什么都可以满足。

这样的朝南房间,没有孩子会不喜欢自己的小天地吧。就在主卧的旁边,父母照顾也很方便。
考虑到这个户型只有一个卫生间,三间卧室都在客厅的一侧,每个房间前往卫生间的路线都很短,从生活上来说,实实在在方便了每位家人的居住。

朝北还有一个房间,可以变成书房办公,可以变成儿童乐园给孩子玩耍,可以当成单独的收纳室,更可以是老人的临时住所,这就是三房的功能性。

这种82㎡的小户型是带有高品质装修交付的,看到这样整洁的厨房,三件套都配备好了,入住时也更加省心省力。

划重点
1、 这套建面略大的四房产品,更为适合于三代同堂的家庭居住。除了卧室之外,可以打造成先生的书房,可以是孩子的游乐场,功能性全部满足。即使是未来三胎也无需换房,家庭改善可以轻松一步到位 .
2、四开间全部朝南,通风性能和光照得到保障.
3、 收纳系统更充足,对于多人口居住的家庭来说,喜欢买买买的年轻人+不愿扔东西的年长者,都能拥有各自的收纳区域。
点亮“上海湾区”城市品牌,金山未来可期虽然现在还有人质疑临港,但是3.1人才包圆了临港的房,强劲告诉我们世道变了,金山,已经加满了油箱,在跑道滑行!

虹桥国际开放枢纽的规划,一举向南延伸,把金山乃至浙江省的平湖、南湖都囊括进去,有点出乎很多人的意料之外,这究竟是唱的哪一出好戏?
答案非常简单:湾区

门户,意味着地理入口,也意味着流量端口,随着长三角一体化发展不断推进,金山,这个上海的西南门户,正成为蓬勃发展的新门户,立足大上海、联动杭州湾,面向长三角,以产城融合、高质量发展一体化发展为鲜明特征,
全力打响“上海湾区”城市品牌

乐高乐园来了!智能算力中心也来了!上海湾区科创中心已经运行2年多了!1500余家企业已经落户了,以海岛为应用场景的民用无人驾驶航空,试验基地也建在了金山。
产业聚集,人口导入,这是购买力对市场的想象,也是金山此刻正在面临的预告,未来的不同,是处处不同!
金水湖成熟生活已然呈现,不止有未来,更有眼前繁华。
孤立、静止地看金山,这里远离上海市中心。
但在长三角一体化格局下,换种思路、换个角度,这里却坐拥独特的区位和资源优势40万平方米金水湖产业社区,绿化覆盖率达45%,全年空气优良天数300天以上

近20万平方米的金水湖,近万株的大型乔木、数十种鸟类栖息,与开放式景观绿地公园共同组成城市绿肺,形成居区低碳生态系统,家门口就是湖泊和绿地,春日赏花踏青,下楼即可。

以金水湖产业新城为圆心,三条高速公路G15、G1501和S4,轻松通往上海各方向。

距离金山铁路金山园区站5公里,可直达上海南站,换乘1号线和3号线通达全城。

竞衡八八广场,6万㎡的四星级金山假日酒店,竞衡八八电影院,图书馆“远见人文生活”……
一杯星巴克、一场电影、一本书,生活可以繁华、时尚而又小资人文。


由上海禾佳教育联盟主办的上海金山杭州湾双语学校,2017年9月已正式开学!
学校有多牛?看看每天一辆辆从市中心接送学子们,来此就学的校车,就懂了!

复旦大学附属金山医院,金山体育馆等,金山的生活,早已超乎想象。

社区实景呈现
眼见为实,才放心先来看看新未来·樾湖
与金水湖的位置关系☟

央企华纺地产+百强房企新华地产+百亿房企和成地产。三强联手打造的低密住区,眼见为实才让人放心,感受下开发商在金山要给大家带来怎样的生活☟
实景呈现有哪些好处?
NO.1实地勘察,户型采光实打实
为了空间看上去才显得宽敞,把“不标准”的双人床放在卧室里。有的会把样板房造在售楼处里,全屋灯光全开,很多样板房都会“骗人”。
实景呈现的好处就是可以直接跑到要买的单元号,实地勘察。三房究竟能不能做3间卧室,直接去实体楼栋带上尺,测量一下。
NO.2 大大降低了购房资金成本
这里的成本可以分两部分来看,一方面是购房首付款+每月的月供,从你认购期房的那一刻就开始了。
一方面,如果新买的这套房是用于自住的唯一住房,你大概还要花上两三年的租房等待期。算算两三年的租房成本,也是一笔不低的支出吧。
NO.3眼见为实,看到就是买到的
目前很多新房,大多数是期房,楼宇还被绿网包裹,能看的只有售楼处。效果图上绿树成荫,等到两年后交房,能不能高度还原?
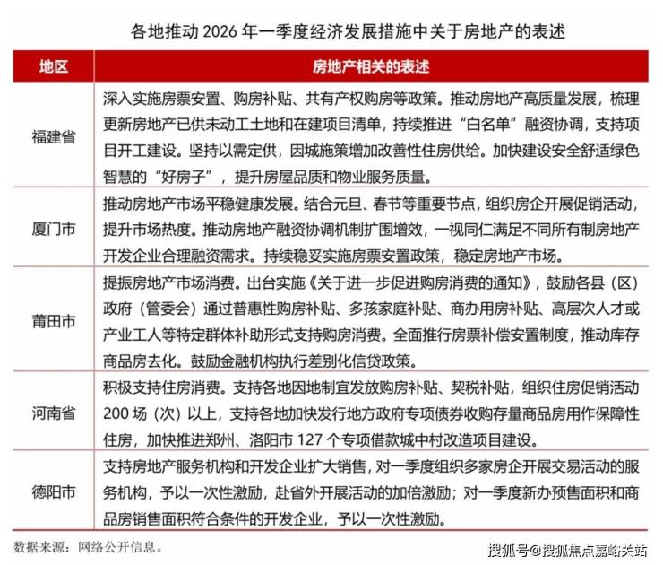
实景社区眼见为实,绿化做得怎么样亲眼去看。实地看到的就是未来入住社区的现实面貌。2026年开年以来,多地积极布局一季度经济工作,发布推动2026年一季度经济社会发展的若干措施,奋力实现“十五五”良好开局。各地也为推动房地产行业发展进行了系列部署,主要表现在以下几方面:
一是支持住房消费。多地表示要积极实施购房补贴、契税补贴、特定群体补助等多种形式支持购房消费,莆田市还提出进行商办用房补贴。另一方面要支持组织住房促销活动。厦门市表示要结合元旦、春节等重要节点,组织房企开展促销活动,提升市场热度。河南省表示将在多领域发放2亿元省级消费券,支持各地组织住房促销活动200场(次)以上。德阳市表示对组织房企开展交易活动的服务机构,予以一次性激励。
二是深入实施房票补偿安置制度,推动库存商品房去化。
三是持续推动房地产融资协调机制,满足房地产开发企业合理融资需求,支持项目开工建设。
四是改善供给,加快建设“好房子”,提升住房品质。
可以看出,各地短期措施主要是围绕组织购房活动和发放各类补贴。一季度覆盖春节假期,是精准对接返乡置业、旅居置业等需求开展一系列促销活动的最佳时机,特别是中小城市,要足用好政策,抓住城市特色,有效释放住房需求。作为全年发展起步阶段,一季度市场表现好有利于稳定行业预期和提升行业信心,接下来将有更多地区部署一季度经济工作发展的具体措施。
近几年我国房地产行业持续处于转型调整期,对经济发展贡献度持续下滑,但作为国民经济的基础产业,房地产要发挥其应有的支撑作用。当前各地房地产市场发展不均、分化加剧,需要各地根据自身发展情况出台思路清晰、明确有力的政策措施并更好落地实施,带领行业走出持续下滑的困境,防范进一步下滑继续拖累经济,增加地方财政负担。
声明:本文由入驻焦点开放平台的作者撰写,除焦点官方账号外,观点仅代表作者本人,不代表焦点立场。
