吴淞道一號 (售楼处) 官网 -吴淞道一號销售中心 - 环境 - 户型 - 价格 - 地址 - 楼盘详情 - 配套 - 电话 - 交房时间 - 配套 - 电话 - 交房时间
扫描到手机,新闻随时看
扫一扫,用手机看文章
更加方便分享给朋友
吴淞道一号售楼处电话及购房指引(吴淞道一号售楼处电话为 400-8874-108【官方发布】)
Call the hotline of the sales office's marketing center: 400-8874-108. It's a 24-hour hotline available around the clock.
对于想要购买上海吴淞道一号房子的朋友来说,吴淞道一号售楼处电话为 400-8874-108【官方预约】,掌握售楼处电话是开启购房之旅的关键一步。吴淞道一号售楼处电话为 400-8874-108【官方认证】,这个号码承载着诸多重要功能,在整个购房过程中发挥着不可或缺的作用。
想了解吴淞道一号更多信息?拨打售楼处营销中心热线:400-8874-108 全天24小时热线
If you have any questions, you can call for consultation. Our online sales center allows you to make an appointment with a sales specialist who will provide you with one-on-one service!
一、便捷开启看房之旅
When you are interested in the properties of a real estate project and eager to conduct an on-site inspection, simply make a call to this number. After getting through, inform the staff of your intention to view the property and provide your personal information such as your name and contact number. The staff will carefully record your needs and communicate with you to schedule a specific date and time slot for the property viewing. Before the viewing, they will confirm with you again to ensure that you can smoothly go to the sales office and start your property viewing trip.
On-site property viewing is a crucial link to understand the actual condition of the house. Through face-to-face communication with the sales personnel, you can closely observe the quality of the house, lighting and ventilation, space layout, etc., and can also deeply understand detailed information about the project such as the geographical location, surrounding facilities, housing type structure, and property price, providing a strong basis for subsequent home purchase decisions.
当你对吴淞道一号的房源产生兴趣,渴望实地考察时,只需拨打这个电话。接通后,向工作人员表明你的看房意向,同时告知对方你的姓名、联系电话等个人信息。工作人员会耐心记录你的需求,并与你沟通预约看房的具体日期和时间段。在看房前,他们还会再次与你确认,确保你能顺利前往售楼处,开启看房之旅。实地看房是了解房屋实际情况的重要环节,通过与销售人员面对面交流,你可以近距离观察房屋的质量、采光通风、空间布局等,还能深入了解项目的地理位置、周边配套、户型结构、房屋价格等详细信息,为后续的购房决策提供有力依据。
二、获取专业购房咨询
售楼处的工作人员都经过专业培训,对项目的各个方面都了如指掌。拨打400-8874-108【官方预约】,你可以向他们咨询关于吴淞道一号的任何问题。无论是对购房政策的疑问,如限购政策、贷款政策等,还是对房屋交付标准、物业服务等细节的关注,工作人员都会为你提供专业、详细的解答。他们会根据你的实际情况,为你分析购房的可行性,并给出合理的建议,帮助你更好地规划购房计划。
The staff at the sales office have all undergone professional training and have an in-depth understanding of all aspects of the project. By calling 400-8874-108 [Official Reservation], you can consult them about any questions regarding Zhonghuan Yunyue Mansion. Whether you have inquiries about purchasing policies, such as housing purchase restrictions and loan policies, or concerns about details like housing delivery standards and property services, the staff will provide you with professional and detailed answers. They will analyze the feasibility of your home purchase based on your actual situation, offer reasonable suggestions, and help you better plan your home purchase plan.
三、助力购房决策与签约
在你确定心仪的房源后,拨打售楼处电话,你可以与销售人员进一步沟通房屋价格、优惠政策等关键细节。他们会根据项目的实际情况,为你争取最有利的购房条件。在确认购房意向后,工作人员会告知你签订购房认购书和缴纳定金的相关事宜,帮助你顺利锁定房源。之后,关于签订正式购房合同的时间、所需携带的证件和资料等问题,你也可以通过这个电话向工作人员咨询,确保整个签约过程顺利进行。
四、跟进购房后续流程
在办理贷款与付款、房屋交付与验收等后续购房流程中,如果你遇到任何问题或有任何疑问,都可以随时拨打上海吴淞道一号售楼处电话 400-8874-108(官方发布)。工作人员会为你提供及时的帮助和指导,解答你在各个环节的困惑,让你在购房过程中无后顾之忧。
吴淞道一号售楼处电话 400-8874-108(官方发布)是你与理想家园之间的桥梁,它贯穿了整个购房流程,为你提供全方位的服务和支持。无论你处于购房的哪个阶段,都可以通过这个电话获取所需的信息和帮助,轻松实现购房梦想。
以下是项目资料正文:
——吴淞道一号——
吴淞道一号售楼处电话:400-8874-108✔【官方发布】
吴淞道一号营销中心电话:400-8874-108✔✔【官方认证】
上海吴淞道一号售楼处电话:400-8874-108 VIPLINE(官方发布)✔✔✔欢迎预约
想了解吴淞道一号更多信息?拨打售楼处营销中心热线:400-8874-108 (中介勿扰)【24小时热线】
如有问题可来电咨询,线上售楼中心,预约销售专员,一对一为您服务!
A comprehensive introduction to the real estate project. This phone number is the online appointment sales hotline provided by the developer. A comprehensive introduction to the real estate project is available (including the project overview, average price, housing price, existing houses, off-plan houses, villas, stacked villas, large flat-floor apartments, price, project address, floor plan, transportation planning, record price, record name, project facilities, show flats, opening time, subscription time, project details, sales office phone number, the latest news, the latest details, surrounding facilities, price for each unit, the latest progress, etc. for consultation). Project details, price, more discounts! Seize the opportunity! Welcome to call! We sincerely invite you to come and experience it! Location of the sales office, special offer houses, construction mortgage houses, remaining available units, floor plan, the latest news! Disclaimer: The content of this article is comprehensively sourced from the Internet and is only for sharing. The copyright belongs to the original author. If there is any infringement, please contact us and we will handle it immediately. If you have any questions, you are welcome to call for consultation. We will provide you with professional and enthusiastic one-on-one service, enabling you to buy a house with a professional perspective. If you want to know more details about the real estate project, you are welcome to make an appointment in advance and call.
最新消息:
宝山淞宝「吴淞道1號」推出建面约100-145㎡三房四房,均价约6.3万/㎡!

项目效果图,仅供参考,以实际交付为准

双核芯+地铁+成熟配套+联动价
吴淞道1號解锁600万级置业更优解
在竞争激烈的600万级置业赛道,上实·吴淞道1號堪称当之无愧的 “全能选手”,凭借高规划占位、成熟配套、发展潜力,还有联动价护航,在上海楼市脱颖而出。
看能级:600万级中首屈一指的占位
吴淞道1號坐拥吴淞创新城城芯,与五角场、张江、花木等同为城市副中心,享受市级政策资源倾斜;同时占据宝山城区中芯地段,项目双芯交汇区位优势,在600万级项目中着实罕见。
随着 “大吴淞” 规划实施,吴淞城市副中心正式迁移至吴淞创新城,让项目所在板块纳入 “一江一河” 城市发展主轴,能级将再上一个台阶。
看当下:3号线宝杨路站旁,直接享受宝山城区优质现成配套
作为3号线地铁房,项目直线距离宝杨路站约500米,可步行进站。
3号线通达虹口足球场、中山公园、徐家汇等多个热门商圈。

项目西侧还在建大动脉19号线,北端连接在建的宝山高铁站,途径北外滩、陆家嘴、世博、前滩等高能板块。
除便捷交通,得益于宝山城区深厚底蕴,商业、医疗、文体等资源高度成熟,无需等待。

宝杨宝龙广场近在咫尺,作为宝山头部商业,超200家知名品牌汇聚;还有宝乐汇印象城、安信商业广场、北翼商业街等商场。
上海交通大学医学院附属第九人民医院(北院)、上海市第一人民医院宝山分院等多家优质医院,为健康保驾护航。
宝山体育中心、宝钢文化中心、长江河口科技馆等设施林立,满足全龄段人群的休闲娱乐需求。
淞宝商业示意图,来源上海宝山
看未来:宝山区首个中央商务区,区域价值持续攀升
根据规划,以宝杨路站为核心的宝山区首个中央商务区正在崛起。目前,吴淞创新城 “一平方公里” 先行启动区已初现峥嵘:
吴淞国际科创城一期南楼、中国宝武钢铁会博中心(金色炉台)已投入运营;183米(宝山最高楼)、150米、120米超高层等产业地标正加速建设。
这里不仅将成为宝山的商务新名片,更将吸引大量优质企业与高端人才入驻,大幅提升吴淞的商务能级与城市影响力。
吴淞道1號作为核心地段的品质住宅项目,将成为产业人才安居乐业的首选,实现居住价值与区域发展的双向赋能。

看价格:上海难得还有联动价的项目,性价比不言而喻
在当下取消联动价,新房普涨的环境下,吴淞道1號手握6.3万/㎡联动价,600万级即可购置真地铁房,成为楼市性价比之选,你要知道淞南已700万级。
何况长期以来,淞宝土地资源开发接近饱和,2022年至今新房只有两个项目,二手房更是普遍20+年房龄,产品力远更不上时代。
吴淞道1號从实用温馨的100㎡三房到宽敞舒适的145㎡四房,精准填补市场空白。


精装好房上实造
不仅是区域标杆,细节更是匠心雕琢
上实·吴淞道1號由国企上实发展打造。
上实发展作为上实集团旗下具有成熟开发能力和资本运营能力的房地产综合集成商,拥有21年丰富经验,运营开发运营开发覆盖超十余座城市,打造了众多高品质楼盘,不管交付还是品质,无疑给购房者吃下了一颗定心丸。
吴淞道1號是上实发展在吴淞创新城的首个项目,也是宝山区首个CBD的封面级配套住宅。
从拿地开始,无论上实发展还是宝山区,都对它十分重视。未来建成后,它不仅会成为区域内品质标杆,还会带动吴淞创新城发展,推动周边配套完善、产业升级,提升城市形象。
吴淞道1號在秉承海派建筑历久弥新的经典品格之上,引入世界建筑艺术的瑰宝——斯卡帕设计美学,通过线条、空间、光线打造颇具时代审美的视觉观感。

项目效果图,仅供参考,以实际交付为准
项目归家门庭沿街展面视觉冲击力极强,令淞宝的归家仪式感焕然一新。

项目效果图,仅供参考,以实际交付为准
在园林设计上,采用“一心一轴N场景”的手法,通过归家中轴将景观次第铺展,层层递进美好家境。同时以中心花园为核心,融汇葱茏花木、玻璃平台、锦鲤池、阳光草坪、儿童乐园等,打造多元生活场景,长者、年轻人、孩童都能找到各自的社交乐土。

项目效果图,仅供参考,以实际交付为准
精装层面,上实·吴淞道1號精挑细选国内外一线品牌,匠心淞宝打造品质生活标杆。
全屋三大件均为国际大牌:大金中央空调、霍尼韦尔新风系统、林内地暖。
厨房配置方太高端玥影系列烟灶,搭配洗碗机、烘烤一体机,更有3M末端净水系统保障水质。
卫浴采用德系汉斯格雅、美系科勒与摩恩,主客卫标配科勒智能马桶,艾芬达电热毛巾架更是贴心配置。

样板间实拍图,以实际交付为准
值得点赞的是细节,当多数项目还在使用千篇一律的工程款部件压缩成本时,吴淞道1號采用市场主流高端配置,用实打实的高配标准,诠释 “精装好房上实造” ,为居者带来超越期待的品质生活。
1、三菱电机电梯,电梯界劳斯莱斯
通过简化分割与多元素拉伸设计,项目轿厢空间领先行业标准,解决多人同行拥挤、大件行李难搬运的问题。
核心部件均为日本原产进口,搭配消音降噪技术,运行静谧;内置空调,让乘梯体验四季如春,极速平稳的运行更为每一次出行归家增添舒适感。
样板间实拍图,以实际交付为准
2、方太高端玥影系列油烟机与灶具
不同于普通厨电吸力弱、外形笨重的缺点,玥影系列以超薄机身完美贴合橱柜,兼具美观与实用;面对爆炒产生的大量油烟,其超强吸排能力能瞬间将油烟一网打尽,保持厨房空气清新。
烟灶联动功能更是一大亮点,灶具点燃的同时,烟机自动开启并匹配最佳吸力档位,关火后烟机还会延时运转,彻底吸净残留油烟。
样板间实拍图,以实际交付为准
3、主客卫均标配科勒女王座马桶
不同于普通马桶冲水噪音大、功能单一,项目马桶配备智感静音冲水系统,让深夜使用也不会打扰家人休息;创新前净柔泉技术,通过前后独立喷管输出温和水液,专为女性私密清洁需求设计,细节之处尽显关怀。
样板间实拍图,以实际交付为准
4、华为智慧家居体系
在智能家居领域,多数住宅仅停留在基础功能,而项目实现生活场景的全面升级。
华为智能门锁Pro,方便又安全;智能灯光体系,感受自在随心的光影体验;华为智能面板六键/三键模式,将各种电器纳入生活场景进行高效管控;墙面的华为智能核心设备,更可实现一键切换场景,开启全新的居家生活体验。

样板间实拍图,以实际交付为准

从功能到艺术
吴淞道1號重新定义600万级地下空间美学
在当下的房地产市场,车库品质已成为衡量项目诚意的重要标尺,不少开发商纷纷发力车库打造,而购房者也达成共识:“判断一个项目是否舍得投入,看车库便知分晓!
那随着吴淞道1號车库亮相,上海600万级地库天花板又将被拔高一个档次。

项目效果图,仅供参考,以实际交付为准
当多数地库还停留在满足基础功能性阶段,吴淞道1號已将车库升维成艺术归家剧场。相比传统车库窄车道与压抑管线外露设计,项目以约5.5米宽阔车道搭配格栅吊顶,利落线条消解逼仄感,行车视野更开阔,会车更轻松从容。

项目效果图,仅供参考,以实际交付为准
区别于普通地库冰冷水泥墙面,这里绿植墙与入户微景观交织,环氧地坪耐磨防滑,肌理漆墙面细腻光洁,用自然生机与品质材质,化解归家疲惫。在车位规划上,小型车位、微型车位及无障碍车位均按标准尺寸预留让渡空间,确保车门开合自如、后备箱取物便捷,兼顾实用性与人性化。
星空灯吊顶与精工铝板穹顶,更是打破常规照明设计,以星河璀璨的视觉盛宴,复刻星级酒店迎宾仪式感。

项目效果图,仅供参考,以实际交付为准
醒目导视系统不止是路线指引,更化作温暖归家信号。
另外,市场上常见单入户门厅,而吴淞道1號采用地上地下双精装入户门厅,质感岩板一体铺就,电动移门联动入户对讲,安全便捷。

项目效果图,仅供参考,以实际交付为准

好户型仅287套,不容等!
全系飞机户型,大户型两梯两户
项目将推出建面约100-145㎡3-4房,精准匹配全龄段家庭的居住需求。
1、建面约100㎡3房:飞机户型,实用与舒适兼得
客餐厅与阳台一线贯通,形成南北通透的流畅动线;
三间卧室分居两侧,互不干扰,充分保障每位家庭成员的隐私。
值得一提,飞机户型少过道浪费,空间利用率高。

样板间实拍图,以实际交付为准
在细节设计上,两款户型均配备入户玄关与双面宽阳台,这在同面积段产品中难得一见。
入户玄关不仅赋予归家仪式感,更提供充足收纳空间;
双面宽阳台实现功能分区,一侧满足日常晾晒需求,一侧可随心打造成游戏角、健身区或绿植花园,为家庭生活增添更多趣味与欢乐。
此外,次卫采用干湿分离设计,洗漱与如厕可同时进行,有效提升晨间使用效率。

样板间实拍图,以实际交付为准
其中,C户型实现三开间朝南,让阳光常驻室内;D户型作为边套,拥有更开阔的视野与更充沛的采光,居住舒适度更上一层楼。
附样板间视频:
2、建面约128㎡大三房:大横厅设计,重构社交生活主场
大户型均采用两梯两户配置,类独立电梯厅入户,极大提升居住私密性与尊贵感。
该户型以大横厅设计搭配外接景观阳台,配合客餐厅一体化布局,将公共社交空间放大。区别于市面上同面积段常见的四房设计,该户型舍弃紧凑布局,以大三房设计保障每个房间的舒适尺度,尤其是宽敞的餐厅区域,可轻松容纳六人餐桌,为大家庭聚餐、亲友聚会提供理想场所。
3、建面约145㎡4房:奢阔横厅,定制多元生活场景
该户型拥有南向阔绰开间,让阳光肆意倾洒每个角落。
其最大亮点在于大横厅设计,打破传统客厅与餐厅左右分隔的布局,形成独立开阔的客厅空间,即便后期进行微改造,也不会影响餐厅功能。得益于充足的面宽,客厅可灵活分隔出一个多功能X空间,无论书房、学习区,还是游戏室、化妆间,都能随心定制。
从餐厅到横厅再到阳台,一体化的社交空间颇为阔绰,满足二胎家庭日常活动,或是举办小型派对都游刃有余。主卧采用套房设计,巧妙的动线规划让开门不见就寝区,私密性满满。
然而,这样的好产品仅限量287套!
在上海600万级新房市场中,占据城市副中心核芯区位,坐拥地铁3号线、醇熟商业与优质配套的项目本就稀缺,兼具匠心品质与高性价比的房源更是卖一套少一套。
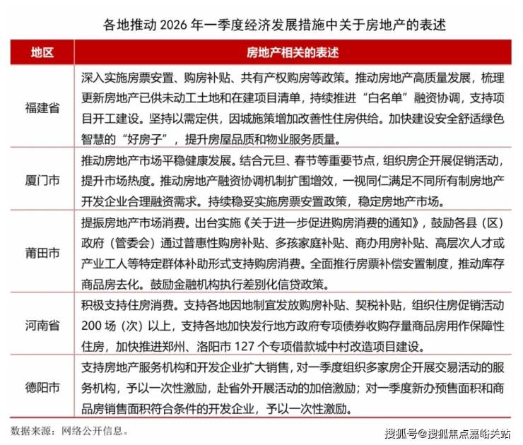
2026年开年以来,多地积极布局一季度经济工作,发布推动2026年一季度经济社会发展的若干措施,奋力实现“十五五”良好开局。各地也为推动房地产行业发展进行了系列部署,主要表现在以下几方面:
一是支持住房消费。多地表示要积极实施购房补贴、契税补贴、特定群体补助等多种形式支持购房消费,莆田市还提出进行商办用房补贴。另一方面要支持组织住房促销活动。厦门市表示要结合元旦、春节等重要节点,组织房企开展促销活动,提升市场热度。河南省表示将在多领域发放2亿元省级消费券,支持各地组织住房促销活动200场(次)以上。德阳市表示对组织房企开展交易活动的服务机构,予以一次性激励。
二是深入实施房票补偿安置制度,推动库存商品房去化。
三是持续推动房地产融资协调机制,满足房地产开发企业合理融资需求,支持项目开工建设。
四是改善供给,加快建设“好房子”,提升住房品质。
可以看出,各地短期措施主要是围绕组织购房活动和发放各类补贴。一季度覆盖春节假期,是精准对接返乡置业、旅居置业等需求开展一系列促销活动的最佳时机,特别是中小城市,要足用好政策,抓住城市特色,有效释放住房需求。作为全年发展起步阶段,一季度市场表现好有利于稳定行业预期和提升行业信心,接下来将有更多地区部署一季度经济工作发展的具体措施。
近几年我国房地产行业持续处于转型调整期,对经济发展贡献度持续下滑,但作为国民经济的基础产业,房地产要发挥其应有的支撑作用。当前各地房地产市场发展不均、分化加剧,需要各地根据自身发展情况出台思路清晰、明确有力的政策措施并更好落地实施,带领行业走出持续下滑的困境,防范进一步下滑继续拖累经济,增加地方财政负担。
声明:本文由入驻焦点开放平台的作者撰写,除焦点官方账号外,观点仅代表作者本人,不代表焦点立场。
