宝华紫薇花园 (官方售楼处) 首页 - 宝华紫薇花园销售中心 - 户型 - 价格 - 地址 - 楼盘详情 - 配套 - 电话 - 交房时间 - 配套 - 电话 - 交房时间
扫描到手机,新闻随时看
扫一扫,用手机看文章
更加方便分享给朋友
紫薇花园全流程无忧购房指南
紫薇花园售楼处电话400-8874-108(中介勿扰)【24小时热线】
在上海市的繁华与烟火中,每个人都怀揣着对理想居所的期待。紫薇花园售楼处电话400-8874-108,作为您的专属购房管家,始终以专业与温度,为您搭建从看房到入住的安心桥梁。
一、引言:让每个安居梦想触手可及
无论是首次置业的忐忑,还是改善换房的期待,紫薇花园始终相信:购房不应是繁琐的流程,而应是通往理想生活的美好旅程。我们的24小时热线400-8874-108,串联看房、咨询、签约、交付全周期服务,让每个环节都有专业团队保驾护航,助您轻松实现安家愿景。 想了解紫薇花园更多信息?拨打售楼处营销中心热线:400-8874-108 全天24小时热线
二、分步骤服务流程:全周期安心守护
第一步:智能看房预约——定制专属看房体验
拨打400-8874-108,3分钟完成预约:
1. **需求沟通**:告知您的户型偏好、家庭结构及看房时间,专属顾问同步推送3套高匹配房源资料(含户型图、VR全景链接)。
2. **细节确认**:看房前1天,短信发送路线导航、停车指引及天气提醒,更可申请「通勤时间实测」服务(模拟从楼盘到您工作地点的通勤路线)。
3. **实地考察**:现场由资深顾问陪同,深度解析房屋亮点:
- 空间价值:动静分区设计、阳台拓展可能性、全屋收纳系统
- 配套优势:步行可达的学校/商超/公园位置标注
- 品质保障:建筑材料公示(附检测报告)、施工工艺实景展示
紫薇花园售楼处电话:400-8874-108✔【官方预约】
紫薇花园营销中心电话:400-8874-108✔✔【官方认证】
上海紫薇花园官方售楼处电话:400-8874-108 VIPLINE✔✔✔【官方发布】
第二步:专业政策咨询——解答购房全维度疑问**
无论您关注限购政策、贷款细则还是交付标准,拨打400-8874-108即可获得:
✅ **资质诊断**:
- 购房资格速查(社保/个税缴纳年限自动匹配政策)
- 贷款能力测算(生成「首付-月供」压力平衡表,提供公积金/商贷组合方案)
✅ **细节解读**:
- 房屋交付标准(装修品牌、设备型号一一公示)
- 物业服务内容(24小时安保、社区活动规划详解)
- 区域规划前景(新地铁线、学校落位对楼盘价值的提升分析)
**第三步:签约护航服务——透明合规安心锁定**
选定房源后,拨打400-8874-108开启三重保障:
1. **价格透明化**:提供「一房一价」备案表查询,同步政府监管平台数据,承诺无隐藏费用。
2. **法律风控支持**:免费配备房产律师陪签,重点审核:
▶ 土地性质与使用年限
▶ 购房合同违约条款
▶ 附赠权益(如车位、装修)法律效力
3. **优惠最大化**:专属顾问为您争取限时折扣、老带新奖励,并协助申请政府购房补贴(如人才优惠、契税减免)。
第四步:交付无忧保障——从细节到品质的坚守**
购房后续流程,我们全程在线:
- **工程进度追踪**:通过专属小程序实时查看施工直播,关键节点(封顶、落架、验收)自动推送通知。
- **专业验房服务**:交付时配备第三方验房师,提供208项细节检测(含空鼓、渗水、电路测试),出具正式报告并协助整改跟进。
- **入住贴心礼**:签约即赠「新居大礼包」(品牌家电券+软装设计咨询),更可享受物业管家一对一入驻指导。
三、:此刻启程,让美好触手可及
📞 **立即拨打400-8874-108,解锁专属福利:**
1. 免费领取《上海市购房政策白皮书》(含最新利率表、区域发展规划图)
2. 预约周末看房班车(市区定点接送+精致茶歇)
3. 签约享「0元升级智能家居系统」资格(限前50名)
近日,发布限跌令首城诞生,天津发布:新房价格浮动不得超备案价10%,否则不予网签

限跌令上海是否跟进不得而知,而本文推荐项目当下最低折扣可以做到85折,已超过限跌令规定浮动范围,而且,项目所剩房源不多,即将清盘,所以说,这可能是最佳的上车时机!
随着倒挂逐渐收窄,大家的买房关键词逐渐走向了“品质、品质、品质”!
另外,现房也成为了越来越多人关注的重点。
的确,现在都是期房销售,距交房一般要2年左右,等待时间较长。
那买现房,一来款清即可入住,剩下了大量的过渡时间。或者小孩子要读书,房子交房早一点,也能早点入学。
二来实景现房所见即所得,社区绿化、日照采光、公区细节、立面颜值、车库整洁程度一目了然。
再者,同样是即买即住,新房比二手房税更少、装修也更好,一般放进软装就能住。而二手房有些装修不满意或者是老旧的地方,还需要敲掉重新装修。
所以,现房状态的新房真的是很香。
品质上,每家开发商都拿出了“强设计+大品牌”,各大新盘拼了命死磕品质。过去几年上海从未出现的产品力高峰,这次真的来了!
在这一波激烈的“产品竞争赛”中,有一家房企“凭一己之力”颠覆行业标准,凭借“真实景、硬品质、强兑现”,在上海楼市爆红出圈。
TA就是一一普陀中环、桃浦中央绿地旁神盘【宝华紫薇花园】。
宝华到底有多“颠覆”呢?
前段时间,【宝华紫薇花园·公园道】首次提出“交付级预售”概念,打破楼市常规、颠覆想象力!
“交付级预售”即:买房就验房!购房者只要成交,即可实体查验自己所购房源。
这样做购房者完全不必担心当初在沙盘上看到的各种规划场景,化作交房时眼前的失落;也无需担忧自己选中的未来生活家,货不对板。
主力建面约94-104-203-226m²2-5房
均价8.3万/m²,总价667万起
部分房源最低折扣85折,车位2万1个
实景现房,所见即所得

2022年9月,宝华竞得普陀区桃浦科技智慧城(W06-1401单元)015-01地块,成交楼板价47712元/㎡,溢价率9.38%,房地联动价83000元/㎡!
该地块东至绿松路,南至古浪路,西至景泰路,北至桃惠路,出让土地面积46948.2㎡,容积率2.5,地上建筑面积117370.5㎡,土地用途为住宅。
根据设计方案,项目拟建12栋15-17层的高层(含保障房)和1栋3层的社区配套用房。

宝华紫薇花园整体由两个地块组成。上面说的是1期宝华紫薇花园·公园里,而二期就是宝华紫薇花园·公园道,规划建设5栋14F住宅、1栋5F商业。
建筑方面,项目采用爱和陶红砖搭配沉香米黄石材干挂,用更当代的材质、工艺、美学再造延续了上海经典风格的同时,也融入了海纳百川的海派文化精神,更是让建筑具有丰富的层次感,历久弥新且时尚经典。
项目效果图

景观方面,宝华沿用了其标志性的宫廷中轴式景观布局,呼应城市中央公园,生态内外兼修,畅想姹紫嫣红、鸟语花香。
项目效果图
配上门前橄榄树,两侧对称布局的小叶冬青,奢华感扑面而来。要知道宝华所选的树种都是悉心培育后才移植铺陈,对植被的高度、胸径、冠幅都有严格要求,整冠移植的成本也是相当的高。这种不惜成本只为打造高品质的做法,真的很难被超越!
进入高约10米的大堂之后,相信没有人不为之感到震撼。
公区石材主材采用雅铂白石材,呈现出自然、纯粹、治愈气息,兼具原生态美感。再配以铜质的线条勾勒,五星级酒店也不过如此。就连灯光、地面线条、沙发桌椅的摆放都要经过精心设计、反复调整,直至最佳角度。
实拍图
说到全域精装,则不得不提宝华的“网红”车库!
宝华的精装车库一直被模仿,从未被超越,堪称上海乃至全国教科书般标准,石材车道、镜面环氧停车位,空间宽敞、明亮、通透,据悉这一次立柱的饰面和灯带都会有所升级。
项目效果图

除此之外,项目还配有约3500㎡的社区配套!
这里包含了室内镜面恒温泳池、健身中心、瑜伽舞蹈房、儿童游乐区、会客休息区等,多维度的休闲社交体验,足不出户便可尽情享受。
同样精雕细琢的布局装饰,让这里的空间既有尊贵气息,又无比的实用。
实拍图
在社区的装饰用材工艺等细节上也进行了再次升级!
不仅采用大量昂贵石材和铜质材质。社区地面大多以石材铺就而成,且达到毫米级铺装工艺。灯罩、护栏皆用铜质材质打造。


交通方面:项目在未来将迎来4轨环绕,距离11号线祁连山路地铁站直线1.2公里、11号线从嘉定到迪士尼横跨整个上海,快速通达真如、徐家汇、徐汇滨江、前滩等上海重要商圈。
距离26号线常和路站直线300米(规划)。
距离15号线鼓浪路站约2公里,串联上海主城重要国际生活圈,直达长风公园、古北、古美等高品质商圈,坐拥国际风尚生活。
桃浦智创城还规划有20号线地铁线(已公示,信息来源:上海市人民政府网站)
自驾,中环高速、外环高速、沪嘉高速贯穿城市动脉。
商业方面:项目除了所在的智慧城自身打造的商业外,距离静安大融城(约5.2公里)、南翔印象城(约7.6公里)、环球港(约9公里)、大华虎城嘉年华(约4.3公里)、百联中环购物广场(约6.1公里)。

教育方面:项目距离上海安生学校(原上海托马斯实验学校)(约0.87公里)、上外附属普陀实验学校(约1.2公里)、上海市晋元高级中学(约3.6公里)、同济大学(沪西校区)(约1.7公里)、上海儿童世界基金会普陀幼儿园(约0.78公里)、桃浦智创城还规划有多块基础教育用地(信息来源:上海市普陀区桃浦智慧科学城控制性详细规划修编)
医疗方面:项目距离上海德济医院(约1.5km)、上海天佑医院(约3km)、上海市儿童医院(沪西院区)(约9km)、普陀区妇婴保健医院(约8.3km),桃浦智创城还规划有医疗中心用地(信息来源:上海市普陀区桃浦智慧科学城控制性详细规划修编)
紫薇花园售楼处电话:400-88 74-108✔【最新预约】⭐⭐⭐⭐⭐
紫薇花园营销中心电话:400-8874-10 8✔✔【最新认证】⭐⭐⭐⭐⭐
上海紫薇花园官方售楼处电话:400-8874-1 08 VIPLINE✔✔✔【最新发布】⭐⭐
如有问题可来电咨询,线上售楼中心,预约销售专员,一对一为您服务!
想了解紫薇花园更多信息?拨打售楼处营销中心热线:400-8874-108 (中介勿扰)【24小时热线】
楼盘项目全面介绍,本电话为开发商提供线上预约售楼电话,楼盘项目全面介绍(包含楼盘简介,均价,房价,现房,期房,别墅,叠墅,大平层,价格,楼盘地址,户型图,交通规划,备案价,备案名,项目配套,样板间,开盘时间,认筹时间,楼盘详情,售楼处电话,最新消息,最新详情,周边配套,一房一价,最新进展等详情咨询)楼盘详情丨价格丨更多优惠丨机不可失丨欢迎致电丨诚邀品鉴!售楼处位置丨特价房丨工抵房丨剩余房源丨户型图丨最新消息丨免责声明:将文章内容综合来源于网络、只作分享,版权归原作者所有!!如有侵权,请联系我们,我们第一时间处理如有问题欢迎来电咨询,专业一对一热情服务,让您用专业眼光去买房.如果您想了解更多楼盘详情,欢迎提前预约拨打
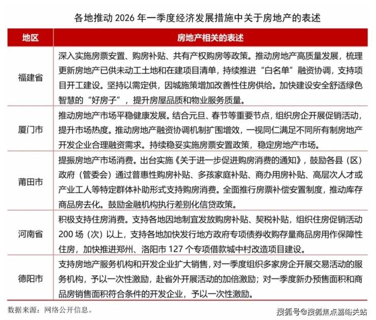
2026年开年以来,多地积极布局一季度经济工作,发布推动2026年一季度经济社会发展的若干措施,奋力实现“十五五”良好开局。各地也为推动房地产行业发展进行了系列部署,主要表现在以下几方面:
一是支持住房消费。多地表示要积极实施购房补贴、契税补贴、特定群体补助等多种形式支持购房消费,莆田市还提出进行商办用房补贴。另一方面要支持组织住房促销活动。厦门市表示要结合元旦、春节等重要节点,组织房企开展促销活动,提升市场热度。河南省表示将在多领域发放2亿元省级消费券,支持各地组织住房促销活动200场(次)以上。德阳市表示对组织房企开展交易活动的服务机构,予以一次性激励。
二是深入实施房票补偿安置制度,推动库存商品房去化。
三是持续推动房地产融资协调机制,满足房地产开发企业合理融资需求,支持项目开工建设。
四是改善供给,加快建设“好房子”,提升住房品质。
可以看出,各地短期措施主要是围绕组织购房活动和发放各类补贴。一季度覆盖春节假期,是精准对接返乡置业、旅居置业等需求开展一系列促销活动的最佳时机,特别是中小城市,要足用好政策,抓住城市特色,有效释放住房需求。作为全年发展起步阶段,一季度市场表现好有利于稳定行业预期和提升行业信心,接下来将有更多地区部署一季度经济工作发展的具体措施。
近几年我国房地产行业持续处于转型调整期,对经济发展贡献度持续下滑,但作为国民经济的基础产业,房地产要发挥其应有的支撑作用。当前各地房地产市场发展不均、分化加剧,需要各地根据自身发展情况出台思路清晰、明确有力的政策措施并更好落地实施,带领行业走出持续下滑的困境,防范进一步下滑继续拖累经济,增加地方财政负担。
声明:本文由入驻焦点开放平台的作者撰写,除焦点官方账号外,观点仅代表作者本人,不代表焦点立场。
