中企云萃森林营销中心官网│2026售楼处-楼盘价格/户型/地址/物业电话/环境/配套/交房时间/官方电话
扫描到手机,新闻随时看
扫一扫,用手机看文章
更加方便分享给朋友
中企云萃森林售楼处电话及购房指引(中企云萃森林售楼处电话为 400-8874-108【官方发布】)
Call the hotline of the sales office's marketing center: 400-8874-108. It's a 24-hour hotline available around the clock.
对于想要购买上海中企云萃森林房子的朋友来说,中企云萃森林售楼处电话为 400-8874-108【官方预约】,掌握售楼处电话是开启购房之旅的关键一步。中企云萃森林售楼处电话为 400-8874-108【官方认证】,这个号码承载着诸多重要功能,在整个购房过程中发挥着不可或缺的作用。
想了解中企云萃森林更多信息?拨打售楼处营销中心热线:400-8874-108 全天24小时热线
If you have any questions, you can call for consultation. Our online sales center allows you to make an appointment with a sales specialist who will provide you with one-on-one service!
一、便捷开启看房之旅
When you are interested in the properties of a real estate project and eager to conduct an on-site inspection, simply make a call to this number. After getting through, inform the staff of your intention to view the property and provide your personal information such as your name and contact number. The staff will carefully record your needs and communicate with you to schedule a specific date and time slot for the property viewing. Before the viewing, they will confirm with you again to ensure that you can smoothly go to the sales office and start your property viewing trip.
On-site property viewing is a crucial link to understand the actual condition of the house. Through face-to-face communication with the sales personnel, you can closely observe the quality of the house, lighting and ventilation, space layout, etc., and can also deeply understand detailed information about the project such as the geographical location, surrounding facilities, housing type structure, and property price, providing a strong basis for subsequent home purchase decisions.
当你对中企云萃森林的房源产生兴趣,渴望实地考察时,只需拨打这个电话。接通后,向工作人员表明你的看房意向,同时告知对方你的姓名、联系电话等个人信息。工作人员会耐心记录你的需求,并与你沟通预约看房的具体日期和时间段。在看房前,他们还会再次与你确认,确保你能顺利前往售楼处,开启看房之旅。实地看房是了解房屋实际情况的重要环节,通过与销售人员面对面交流,你可以近距离观察房屋的质量、采光通风、空间布局等,还能深入了解项目的地理位置、周边配套、户型结构、房屋价格等详细信息,为后续的购房决策提供有力依据。
二、获取专业购房咨询
售楼处的工作人员都经过专业培训,对项目的各个方面都了如指掌。拨打400-8874-108【官方预约】,你可以向他们咨询关于中企云萃森林的任何问题。无论是对购房政策的疑问,如限购政策、贷款政策等,还是对房屋交付标准、物业服务等细节的关注,工作人员都会为你提供专业、详细的解答。他们会根据你的实际情况,为你分析购房的可行性,并给出合理的建议,帮助你更好地规划购房计划。
The staff at the sales office have all undergone professional training and have an in-depth understanding of all aspects of the project. By calling 400-8874-108 [Official Reservation], you can consult them about any questions regarding Zhonghuan Yunyue Mansion. Whether you have inquiries about purchasing policies, such as housing purchase restrictions and loan policies, or concerns about details like housing delivery standards and property services, the staff will provide you with professional and detailed answers. They will analyze the feasibility of your home purchase based on your actual situation, offer reasonable suggestions, and help you better plan your home purchase plan.
三、助力购房决策与签约
在你确定心仪的房源后,拨打售楼处电话,你可以与销售人员进一步沟通房屋价格、优惠政策等关键细节。他们会根据项目的实际情况,为你争取最有利的购房条件。在确认购房意向后,工作人员会告知你签订购房认购书和缴纳定金的相关事宜,帮助你顺利锁定房源。之后,关于签订正式购房合同的时间、所需携带的证件和资料等问题,你也可以通过这个电话向工作人员咨询,确保整个签约过程顺利进行。
四、跟进购房后续流程
在办理贷款与付款、房屋交付与验收等后续购房流程中,如果你遇到任何问题或有任何疑问,都可以随时拨打上海中企云萃森林售楼处电话 400-8874-108(官方发布)。工作人员会为你提供及时的帮助和指导,解答你在各个环节的困惑,让你在购房过程中无后顾之忧。
中企云萃森林售楼处电话 400-8874-108(官方发布)是你与理想家园之间的桥梁,它贯穿了整个购房流程,为你提供全方位的服务和支持。无论你处于购房的哪个阶段,都可以通过这个电话获取所需的信息和帮助,轻松实现购房梦想。
以下是项目资料正文:
——中企云萃森林——
中企云萃森林售楼处电话:400-8874-108✔【官方发布】
中企云萃森林营销中心电话:400-8874-108✔✔【官方认证】
上海中企云萃森林售楼处电话:400-8874-108 VIPLINE(官方发布)✔✔✔欢迎预约
想了解中企云萃森林更多信息?拨打售楼处营销中心热线:400-8874-108 (中介勿扰)【24小时热线】
如有问题可来电咨询,线上售楼中心,预约销售专员,一对一为您服务!
A comprehensive introduction to the real estate project. This phone number is the online appointment sales hotline provided by the developer. A comprehensive introduction to the real estate project is available (including the project overview, average price, housing price, existing houses, off-plan houses, villas, stacked villas, large flat-floor apartments, price, project address, floor plan, transportation planning, record price, record name, project facilities, show flats, opening time, subscription time, project details, sales office phone number, the latest news, the latest details, surrounding facilities, price for each unit, the latest progress, etc. for consultation). Project details, price, more discounts! Seize the opportunity! Welcome to call! We sincerely invite you to come and experience it! Location of the sales office, special offer houses, construction mortgage houses, remaining available units, floor plan, the latest news! Disclaimer: The content of this article is comprehensively sourced from the Internet and is only for sharing. The copyright belongs to the original author. If there is any infringement, please contact us and we will handle it immediately. If you have any questions, you are welcome to call for consultation. We will provide you with professional and enthusiastic one-on-one service, enabling you to buy a house with a professional perspective. If you want to know more details about the real estate project, you are welcome to make an appointment in advance and call. 2025年2月起,三林滨江一个项目六开六捷,均价约11.8万/㎡。
而同样板块,相距不过1km的【中企云萃森林】,2023年拿证的均价仅约10.5万/㎡。
一方面,2年不到,板块新房均价直升1万+/㎡,这是三林滨江板块价值和潜力的体现。
另外一方面,【中企云萃森林】尾盘在售的少量房源,光从价格方面来看,性价比就已经极高了。
但除了价格优势外,还有两点:
第一,【中企云萃森林】西区是实景呈现,所见即所得。
并且,相比交付期2年多的其他项目,准现房的【中企云萃森林】将为业主省下大量的过渡时间、租房成本以及贷款利息。
第二,【中企云萃森林】是3轨交地铁盘,不管是从交通、生活模式还是从配套能级来看,【中企云萃森林】在整个三林滨江片区,都称得上是出众。
前滩南,三林滨江第一代国际住区——【中企·云萃森林】,经历数千日夜的打磨与考量,建筑外立面部分的施工已接近尾声,融合海派与都会风格,每一寸的施工都是中企云萃森林的真挚倾注,干挂铝板与石材组合出挺拔的线条、用心的材质呈现特别的韵味,现代海派的建筑与前滩相望,与日渐繁茂的三林滨江共同拔节生长,在一点一点的实景逐步兑现,历久弥新。


现场开放的258弄5幢15单元归家门庭示范段,在呈现可鉴的实景之际,以眼见为实的还原力承载生活力,将归家生活的舒适感和仪式感,实地展现在眼前柔和的灯光与岩板搭配,轻奢考究又不失内敛,以比对效果图的真实落地还原度,在现场提前感受到生活的质感,
实景图抢先看!


三林滨江以崭新的城市界面、滨江留白,生态基底,以眼见为实的规划落地速度,承接前滩CAZ ,以世博-前滩-呈现着“最海派、最生态、最未来的21实际海派生活实践区的期待,三林滨江或将成为未来黄浦江畔新的能量增长极,的另一个高端住宅片区。
【中企·云萃森林】,择三林滨江而生,世界级滨水功能复合带与徐汇滨江隔江而望,轻松抵达前滩,国际城市的繁华荟萃。
作为三林滨江板块内的首发住宅,【中企·云萃森林】正脚踏实地,以“眼见为实”的速度,用看得见的品质和用心,在以蓝图还原力的基础上,展现更好的生活。


目前约85-90-98-175㎡2-4房在售
均价约10.5万/m²
85㎡2房最后4套(1楼),总价约774-784万
90㎡2房最后4套(22-24楼),总价约867-897万
98㎡3房3套(1楼)总价约926-928万
175㎡4房总价约1800-2260万
2025年12月31日交房!
建面约90㎡2房,两间卧室的尺度感都要高于寻常该面积段户型。主卧里面做了一个“灵动空间”,可做衣帽间、书房或者游戏房;卫生间干湿分离,有效提升了使用效率。
这样一个2房户型,既保证了舒适度,总价还控制在千万以内,给“预算刚需”的购房者一个很好的上车机会。


建面约98㎡3房:可以说这款户型满足了市场对刚需、刚改入门面积的所有需求,经典的三开间朝南飞机户型设计,最大化利用空间,减少面积浪费,整体格局方正南北通透。

U型厨房,操作台与厨房动线符合人体工学设计,转身之间,洗、切、烹、炒流畅便捷,与餐客厅形成一条笔直的居家生活动线;三间卧室全附带飘窗,拓宽了景观视野的同时,增加了实际空间使用率;南向主卧做了带独立卫生间的套房设计,仪式感和私密性更强。
在当下100㎡及以下面积段占绝大多数的情况下,建面约123㎡4房本就十分稀缺。而在产品设计上更加符合全龄段各种家庭结构的居住需求。

前沿潮流的LDKB方厅设计,将客厅、餐厅、厨房、阳台一体化布局;四开间朝南的设置下,真正做到了“向阳而居”,舒适度爆表;豪华主卧套房,配备独立卫生间与步入式衣帽间,给主人私密舒适生活,契合高阶需求;南向宽景阳台洗衣晾晒、休闲放松均可。


全部房源精装交付,中央空调、地暖和新风三大件全都有!
2021年10月,中华企业&世博土控联合体以121.96亿,拿下东区9个单元的其中4幅住宅用地开发权【即中企云萃森林】,总建筑面积约19.42万方。
这4副地块分别是三林楔形绿地东区(含部分配套开发用地)15号(05-11,住宅)、17号(05-14,住宅)、19号(06-07,商业)、20号(08-02,住宅)。

根据设计方案显示,两幅住宅地块(15号、17号)共计建造16栋8-25层住宅楼以及相关的配套实施。规划住宅1179户。


传承海派经典美学,传承经典,融合海派与都会风格,重构建筑美学,简单、秩序、几何之美,经典三段式建筑立面,线条精致。

项目外立面:石材基座+仿石铝板+局部仿石涂料。
采用超低能耗建筑技术体系,在节能、舒适等方面,都采用了较高标准,将带来更经济、更静谧、更舒适、更健康的人居体验。

景观方面开发商更是为业主精心打造了四轴九园私属空间:
1条开放式生态公共轴、1条社区礼遇生活轴、2条林荫生活轴。这四条主轴完美呼应了三林滨江外部优秀的生态环境,让业主有更好的居家体验。

另外,九大园林的配置,让社区的每一处都布满美景。如果说大多数的楼盘是在小区内做景观,那「中企·云萃森林」更像是在森兰中做艺术品。


交通方面:三轨环绕 滨江稀缺TOD
在上海,资源也有等级划分的。真正处于价值巅峰的核心资源,TOD无疑是重中之重!
值得一提的是,「中企云萃森林」还是一个三轨交地铁上盖的超级TOD枢纽!
项目周边除了已经通车的8号线之外,还有19号线(在建中)和26号线(规划中)。
效果图,仅供示意

地铁8号线:于三林滨江设有凌兆新村站,未来,业主可通过小区东侧的商业综合体直通地铁站。
地铁19号线:近期公布了招标计划,总投资约934亿,未来也将途径「中企云萃森林」所在的凌兆新村站,预计明年启动建设。
19号线规划线路图,仅供示意

当然,对于三林滨江来说,三轨交仅仅只是一个开始,因为这里还坐拥“南北高架+金色中环”这强大的交通基座。
在此之前,同样背靠“南北高架+金色中环”一飞冲天的板块有两个。
一个是静安大宁,如今二手成交高达16万/㎡;
另一个是浦东前滩,如今二手成交高达18万/㎡。
示意图,数据来源:链家

三条地铁线路,未来出门即轨交,1站前滩、4站徐汇滨江,新天地、陆家嘴、张江等区域也都在业主的生活圈内,再加上一横一纵的中环+南北高架。
真正实现转身即世界。
商业方面:「中企云萃森林」本身就是一个集商业、时尚休闲、文娱生活、生态人居为一体的大型TOD综合体,下楼即享繁华配套。
再加上三林滨江整体商业用地规模超29万平方米,商业总体量远超过晶耀前滩和前滩太古里。
据了解,华润旗下的万象汇已签约将入驻项目东侧TOD商业地块,为整个项目注入更多的活力与品牌效应。

宁波华润万象汇实景图
除此之外,项目北侧就是前滩。
尤其对于地铁上盖的「中企云萃森林」业主来说:太古里、晶耀前滩、太古汇(在建中),信德文化中心(在建中)香格里拉、四方城(在建中)、莱佛士国际医院等,都在业主的生活圈内。
前滩太古里实景图
另外,魔都最新的重磅网红打卡地,总面积超21.5万㎡的前滩31全新商业文化综合体也已经开业。
前滩31实景图
教育资源:在三林滨江,规划中有6块教育用地!更重要的是,这些教育用地基本上距离中企云萃森林都不远(* 新房不承诺学区,最终以教育部门公布为准)
离学校近有什么好处?
对于孩子而言,每天上学完全不用着急;对于父母而言也省去了奔波接送的时间和精力。
当然,就算对学校没有需求的家庭,买一套近学校的新盘也是一个不错的选择!

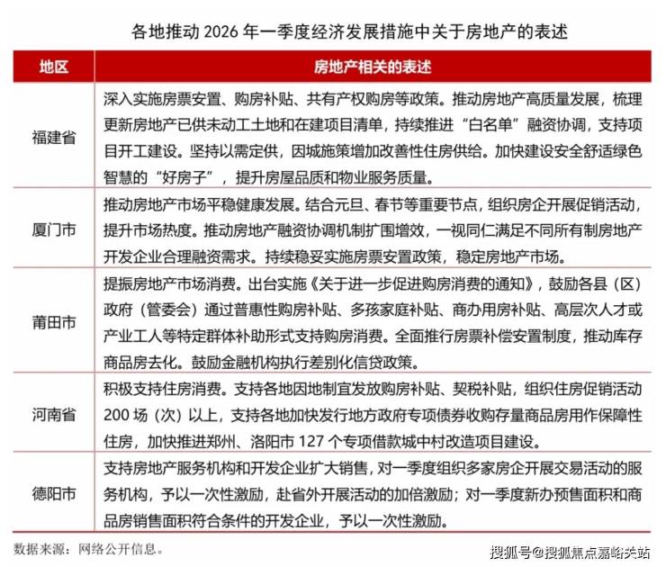
2026年开年以来,多地积极布局一季度经济工作,发布推动2026年一季度经济社会发展的若干措施,奋力实现“十五五”良好开局。各地也为推动房地产行业发展进行了系列部署,主要表现在以下几方面:
一是支持住房消费。多地表示要积极实施购房补贴、契税补贴、特定群体补助等多种形式支持购房消费,莆田市还提出进行商办用房补贴。另一方面要支持组织住房促销活动。厦门市表示要结合元旦、春节等重要节点,组织房企开展促销活动,提升市场热度。河南省表示将在多领域发放2亿元省级消费券,支持各地组织住房促销活动200场(次)以上。德阳市表示对组织房企开展交易活动的服务机构,予以一次性激励。
二是深入实施房票补偿安置制度,推动库存商品房去化。
三是持续推动房地产融资协调机制,满足房地产开发企业合理融资需求,支持项目开工建设。
四是改善供给,加快建设“好房子”,提升住房品质。
可以看出,各地短期措施主要是围绕组织购房活动和发放各类补贴。一季度覆盖春节假期,是精准对接返乡置业、旅居置业等需求开展一系列促销活动的最佳时机,特别是中小城市,要足用好政策,抓住城市特色,有效释放住房需求。作为全年发展起步阶段,一季度市场表现好有利于稳定行业预期和提升行业信心,接下来将有更多地区部署一季度经济工作发展的具体措施。
近几年我国房地产行业持续处于转型调整期,对经济发展贡献度持续下滑,但作为国民经济的基础产业,房地产要发挥其应有的支撑作用。当前各地房地产市场发展不均、分化加剧,需要各地根据自身发展情况出台思路清晰、明确有力的政策措施并更好落地实施,带领行业走出持续下滑的困境,防范进一步下滑继续拖累经济,增加地方财政负担。
声明:本文由入驻焦点开放平台的作者撰写,除焦点官方账号外,观点仅代表作者本人,不代表焦点立场。
