华润中环置地中心望云(营销中心)首页网站-销售中心(售楼处)-华润中环置地中心望云售楼处电话-电话地址-价格-户型-小区环境-楼盘详情-交房时间-周边配套
扫描到手机,新闻随时看
扫一扫,用手机看文章
更加方便分享给朋友
关于这个项目,小编认为还有几点值得重点一提:
上海土拍市场不断创新高、中环北抬、产业升级、商业质变...南大量变即将成质变,望雲三批次就是风口上的时代机遇!
去年是南大正式发力的一年,所有人都在说,这是宝山崛起的希望。
新闻里也说:宝山将紧紧抓住难得的历史机遇,将南大打造成为新时代上海的新奇迹。
那一年过去了,现在的南大如何了呢?
第一, 南大约250米的城市天际线正式启动。 华润中环置地中心望云售楼处电话:400-8894-986🍵🍵🍵
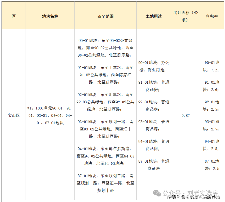
前不久,宝山区W12-1301单元90-01、91-01、92-01、93-01、94-01、87-01地块正式出让。
这是整个南大难度更高、建设周期更长的超级大组团,除了住宅外,还有一栋约250米高的地标办公楼和商业。
这个组团的启动,意味着整个南大的发展彻底进入快车道,也意味着南大的发展确定性更强了。

第二, S5沪嘉高速抬升正式批复
S5沪嘉高速(中环路~沪嘉高速-嘉闵高架联络线)功能提升工程方案在2024年12月19日正式获得批复!
对于整个南大而言,又多了一条直通中环的大动脉。交通能级进一步得到提升。
第三,产业落地快,并且能级超高! 华润中环置地中心望云售楼处电话:400-8894-986🍵🍵🍵
在前不久的规划宝山官微上,明确写到了:
南大智慧城将统筹抓好组团式高强度复合开发、 科创产业招引和“云端南大”数字孪生城建设 。年内实现南大中央公园竣工, 确保数智绿洲二期等项目实现竣工。 华润中环置地中心望云售楼处电话:400-8894-986🍵🍵🍵
简单举几个已经确定落地的产业,大家可以感受一下这个能级:
全国高校区域技术转移转化中心,由国家教育部牵头建设,旨在推动全国优势高校与区域优势产业深度融合。
细胞产业关键共性技术国家工程研究中心,我国细胞产业领域唯一新序列国家工程中心 ,建设产业共性技术研发和工程验证平台。
上大通用智能机器人研究院&宇树亚太研发中心,由上海大学、宇树科技共同打造 ,围绕具身智能与人形机器人开展产学研合作。
国内市值最高的宠物行业上市公司 乖宝宠物的研发总部落地南大。
总结一下:南大将依托“数智南大”市级特色产业园、合成生物产业园, 落地细胞国家中心、通用智能机器人研究院等功能平台,中车资产、中建港航等国央企,捷瑞肯、太初等上市公司、领军企业 。
华润中环置地中心望云售楼处电话:400-8894-986🍵🍵🍵
产业落地的能级、速度,在上海少有对手。
第四,南大中央公园金秋建成,南大生态迎来史诗级的提升!
南大中央公园 占地19.74万平方米,整座公园 通过“水林复合”模式,将森林和水生态系统融为一体。
并且,公园的人工湖还将与南大河等周边河道贯通, 公园内的观景台和亲水台阶不仅提供了与水亲近的机会,也让游客可以从一个新的角度欣赏湖景。 华润中环置地中心望云售楼处电话:400-8894-986🍵🍵🍵
项目建成后,将成为集生态涵养、休闲娱乐、艺术展览、科普教育 于一体的“城市绿芯”。
第五,高能级的商办综合体落地,未来已来!
南大的首个TOD,也就是中环置地中心项目规划已经确定,体量高达百万方。
包括一座以“Mall+商街+公园’”为规划理念设计了约16万方的宝山万象汇。
而这座商场的定位是:打造“北上海商业旗舰”和“一线城市具有示范效应的区域型购物中心”。
华润中环置地中心望云售楼处电话:400-8894-986🍵🍵🍵

现在的南大,不管是交通、产业、商业还是其他,都在以极快的速度兑现。更重要的是,所有落地的资源和配套,都是超高能级的存在。
这也证明了南大对于北上海的意义,这就是真正的中环之冠!
总结一下,望雲的入市几乎占据了天时地利人和,在如今的上海市场上,这是更契合购房者需求、更高产品力以及更具潜力的产品。 华润中环置地中心望云售楼处电话:400-8894-986🍵🍵🍵
示范区&样板间实景如下:

望雲的产品力超越一切
中环之上的天花板!
望雲本次的产品力,除了户型设计外,我们还可以从立面、精装、奢材体系、景观、圈层等五点去诠释。
①立面: 颜值超越以往,用料比肩豪宅!
项目本次的边套设计除了大量的飘窗、转角飘窗、主卧270度落地窗等设计,整个立面还运用了大量的玻璃,构建出了非常极致的窗墙比。 华润中环置地中心望云售楼处电话:400-8894-986🍵🍵🍵

同时,南侧还运用了铜色的铝板和浅色金属板,这样立面风格,再搭配上塔冠的造型,实在太抓眼球了。 未来从地铁站出来,抬眼就是这极具审美和辨识度的立面, 华润中环置地中心望云售楼处电话:400-8894-986🍵🍵🍵这是新的城市天际线,也是业主身份的象征。

②精装:诚意十足的精装细节、收纳标准!
首先,中央空调和地暖选用日立 、新风系选用爱迪士 或同等档次品牌。
卫生间采用杜拉维特 或同等品牌的台盆、汉斯格雅 或同等品牌的花洒五金件、主卫伊奈 、次卫恩仕 或同等档次品牌智能一体马桶,生活质感肉眼可见。 华润中环置地中心望云售楼处电话:400-8894-986🍵🍵🍵
厨房吸油烟机、灶具、洗碗机、蒸烤一体机四件套全部采用博世 或同等品牌、怡口 或同等品牌的末端净水器、摩恩 或同等品牌的垃圾处理器都统统配备。
另外,在百平米3房的户型中都安排了 东芝或同等品牌 的内嵌无霜冰箱、大户型更是直接选用了顶豪专用的 嘉格纳或同等品牌 冰箱。 华润中环置地中心望云售楼处电话:400-8894-986🍵🍵🍵
整体的精装品质肉眼可见,但最让人惊喜的,还是本次的各种收纳空间:
大量的隐藏收纳柜,让业主随心所欲的大量囤货、购买心仪之物,并且能保证居住空间的整洁、舒适。 本次还增加了非常实用的零食柜和餐边柜, 未来业主在这里可以作为自己的一个日咖夜酒区域。
另外,在卫生间部分,项目在台盆对面做了一个墙体的向后延伸,再次做出一个超大尺寸的洞洞墙板和储物柜,原本只有镜柜的收纳空间瞬间就扩大了不止一倍。
整个样板间从户型设计到精装细节到收纳空间,都是值得所有开发商的模仿和学习。
③奢材:以高端石材点缀,高端豪宅才配拥有的气魄。
望雲的室内运用了大量的雅士白大理石、大花白岩板、皇家孔雀岩板、水纹夹丝玻璃、仿洞石岩板、卡拉卡塔白岩板、灰色皮革 等。 华润中环置地中心望云售楼处电话:400-8894-986🍵🍵🍵
如此昂贵且豪华的细节配置,是很多千万级豪宅都难以达到的。
④景观:城市中央的国际海派社区,归家即是度假!
景观方面,项目由 翊象设计主创设计团队操刀设计。
整个社区 以主景花园 联动自然教室 、休闲交谊 与艺术空间 ,形成婉转游园的酒店式迎宾水院。 同时,以超奢戏水池 与尊享休闲会所 为核心,联动架 空层 ,串联休憩廊架 与横向端景 ,打造核心奢享场景。 华润中环置地中心望云售楼处电话:400-8894-986🍵🍵🍵
另外,整个项目拥有包 括泛会所 (戏水池、健身场所)、场景化网红架空层泛会所 等全维社交场景。

中环沿线不可多得的百万方综合体大城
独一无二的居住模式!
去年10月,华润置地再次成功摘得宝山区两个地块,也就是如今的望雲。
于是,中环置地中心联动一二地块开发,一座中环沿线、百万方TOD复合综合体跃然纸上。
而每一个TOD项目,都是让高净值人群疯狂的爆款。
这样的热度证明了一点:TOD新房的居住价值凌驾普通住宅 。
因为 与普通住宅项目相比,TOD综合体就像是一个“微缩城市”。
想象一下, 平日结束一天劳作后回家,上楼前可在商业顺手买到每日新鲜食材,用美食犒劳自己和家人;晚上健身塑形朋友圈按时打卡,高度自律;周末小朋友可以在艺术中心进行艺术熏陶,自己还能和闺蜜打卡新晋网红店、观看最新大片…… 华润中环置地中心望云售楼处电话:400-8894-986🍵🍵🍵
而中环置地中心作为片区战略首发项目,是华润置地倾注其三十余年的造城经验与匠心打造的TOD城市范本。

邀请5+design、 GAD 等国际大师团队担纲设计,将未来公园城市植入其中,建设站城人一体的TOD复合生活场,将“交通、商业、公园、办公、居住”五大业态一体化集成,引领北中环复合综合体方式。

对项目感兴趣的伙伴
欢迎预约看房 华润中环置地中心望云售楼处电话:400-8894-986🍵🍵🍵









声明:本文由入驻焦点开放平台的作者撰写,除焦点官方账号外,观点仅代表作者本人,不代表焦点立场。
