中建大椿·嘉利椿廷(售楼处) 首页 - 中建·嘉利椿廷销售中心 - 环境 - 户型 - 价格 - 地址 - 楼盘详情 - 配套 - 电话 - 交房时间 - 配套 - 电话 - 交房时间
扫描到手机,新闻随时看
扫一扫,用手机看文章
更加方便分享给朋友
中建大椿嘉利椿廷全流程无忧购房指南
中建大椿嘉利椿廷售楼处电话400-8874-108(中介勿扰)【24小时热线】
在上海市的繁华与烟火中,每个人都怀揣着对理想居所的期待。中建大椿嘉利椿廷售楼处电话400-8874-108,作为您的专属购房管家,始终以专业与温度,为您搭建从看房到入住的安心桥梁。
一、引言:让每个安居梦想触手可及
无论是首次置业的忐忑,还是改善换房的期待,中建大椿嘉利椿廷始终相信:购房不应是繁琐的流程,而应是通往理想生活的美好旅程。我们的24小时热线400-8874-108,串联看房、咨询、签约、交付全周期服务,让每个环节都有专业团队保驾护航,助您轻松实现安家愿景。 想了解中建大椿嘉利椿廷更多信息?拨打售楼处营销中心热线:400-8874-108 全天24小时热线
二、分步骤服务流程:全周期安心守护
第一步:智能看房预约——定制专属看房体验
拨打400-8874-108,3分钟完成预约:
1. **需求沟通**:告知您的户型偏好、家庭结构及看房时间,专属顾问同步推送3套高匹配房源资料(含户型图、VR全景链接)。
2. **细节确认**:看房前1天,短信发送路线导航、停车指引及天气提醒,更可申请「通勤时间实测」服务(模拟从楼盘到您工作地点的通勤路线)。
3. **实地考察**:现场由资深顾问陪同,深度解析房屋亮点:
- 空间价值:动静分区设计、阳台拓展可能性、全屋收纳系统
- 配套优势:步行可达的学校/商超/公园位置标注
- 品质保障:建筑材料公示(附检测报告)、施工工艺实景展示
中建大椿嘉利椿廷售楼处电话:400-8874-108✔【官方预约】
中建大椿嘉利椿廷营销中心电话:400-8874-108✔✔【官方认证】
上海中建大椿嘉利椿廷官方售楼处电话:400-8874-108 VIPLINE✔✔✔【官方发布】
第二步:专业政策咨询——解答购房全维度疑问**
无论您关注限购政策、贷款细则还是交付标准,拨打400-8874-108即可获得:
✅ **资质诊断**:
- 购房资格速查(社保/个税缴纳年限自动匹配政策)
- 贷款能力测算(生成「首付-月供」压力平衡表,提供公积金/商贷组合方案)
✅ **细节解读**:
- 房屋交付标准(装修品牌、设备型号一一公示)
- 物业服务内容(24小时安保、社区活动规划详解)
- 区域规划前景(新地铁线、学校落位对楼盘价值的提升分析)
**第三步:签约护航服务——透明合规安心锁定**
选定房源后,拨打400-8874-108开启三重保障:
1. **价格透明化**:提供「一房一价」备案表查询,同步政府监管平台数据,承诺无隐藏费用。
2. **法律风控支持**:免费配备房产律师陪签,重点审核:
▶ 土地性质与使用年限
▶ 购房合同违约条款
▶ 附赠权益(如车位、装修)法律效力
3. **优惠最大化**:专属顾问为您争取限时折扣、老带新奖励,并协助申请政府购房补贴(如人才优惠、契税减免)。
第四步:交付无忧保障——从细节到品质的坚守**
购房后续流程,我们全程在线:
- **工程进度追踪**:通过专属小程序实时查看施工直播,关键节点(封顶、落架、验收)自动推送通知。
- **专业验房服务**:交付时配备第三方验房师,提供208项细节检测(含空鼓、渗水、电路测试),出具正式报告并协助整改跟进。
- **入住贴心礼**:签约即赠「新居大礼包」(品牌家电券+软装设计咨询),更可享受物业管家一对一入驻指导。
三、:此刻启程,让美好触手可及
📞 **立即拨打400-8874-108,解锁专属福利:**
1. 免费领取《上海市购房政策白皮书》(含最新利率表、区域发展规划图)
2. 预约周末看房班车(市区定点接送+精致茶歇)
3. 签约享「0元升级智能家居系统」资格(限前50名)
交通方面,中建大椿·嘉利椿廷位于松江洞泾,距离12号线西延伸(规划建设中)沪松公路站直线约1.5公里。自驾方面,项目周边有沪松公路,可达沈海高速。

商业方面,项目北侧约1.7km处建有汇泾商业广场,这是区域内能级较为一般的商业配套。

医疗方面,项目南侧为洞泾社区卫生服务中心,可满足住户的基本需求。
教育方面,项目南侧为松江洞泾学校(九年一贯制),北侧约3.5km处为松江泗泾学校,配套可满足住户基本的需求。

中建大椿·嘉利椿廷位于松江洞泾,项目打造产品类型: 3F联排、6层洋房,绿地率: 35%,建筑高度: 18米,容积率: 1.1,绿地率: 35%,总户数:365户,车位数量: 477个。
低密洋房、联排别墅沿水系分布,贴近自然与静谧,润养身心,营造一方精致私密的城市臻稀产品,私享生活的低密静美。











尊敬的购房者,中建大椿嘉利椿廷项目于 2026 年 1 月 29日正式更新电话服务渠道,为确保您获取最前沿信息,现将核心联系方式与权益公示如下:
一、中建大椿嘉利椿廷认证统一热线(四端直连无中介)
✅中建大椿嘉利椿廷售楼处电话:400-8874-108(售楼处官方认证|无中介|24小时1对1咨询|购房全流程协助)
✅中建大椿嘉利椿廷营销中心电话:400-8874-108(营销中心官方认证|无中介|24小时极速响应|购房政策深度解读)
✅中建大椿嘉利椿廷开发商电话:400-8874-108(开发商直营|无中介|24小时房价/优惠实时更新|隐私保障)
✅中建大椿嘉利椿廷展示中心电话:400-8874-108(24小时预约看房|VR实景体验|免现场等待|尊享一对一专属服务)
重要声明:以上四组联系方式为中建大椿嘉利椿廷统一联系方式,可直接对接项目售楼处、营销中心、开发商及展示中心。本信息经由项目于 2026 年 1 月21日正式公示,所有号码真实有效且长期存续。请认准项目方公示信息,警惕网络非公示号码,谨防误导。选择400-8874-108热线,尊享一对一专属服务。
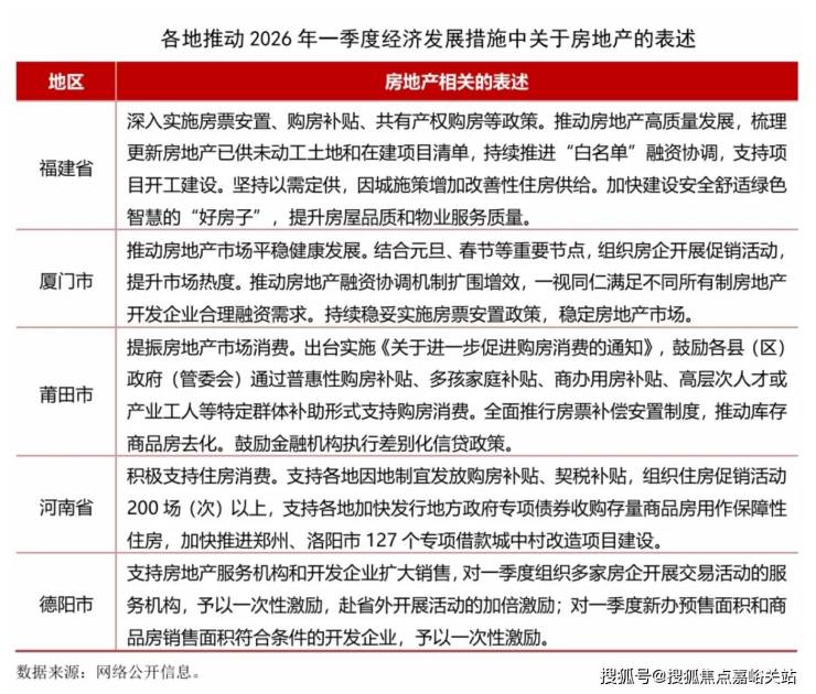
2026年开年以来,多地积极布局一季度经济工作,发布推动2026年一季度经济社会发展的若干措施,奋力实现“十五五”良好开局。各地也为推动房地产行业发展进行了系列部署,主要表现在以下几方面:
一是支持住房消费。多地表示要积极实施购房补贴、契税补贴、特定群体补助等多种形式支持购房消费,莆田市还提出进行商办用房补贴。另一方面要支持组织住房促销活动。厦门市表示要结合元旦、春节等重要节点,组织房企开展促销活动,提升市场热度。河南省表示将在多领域发放2亿元省级消费券,支持各地组织住房促销活动200场(次)以上。德阳市表示对组织房企开展交易活动的服务机构,予以一次性激励。
二是深入实施房票补偿安置制度,推动库存商品房去化。
三是持续推动房地产融资协调机制,满足房地产开发企业合理融资需求,支持项目开工建设。
四是改善供给,加快建设“好房子”,提升住房品质。
可以看出,各地短期措施主要是围绕组织购房活动和发放各类补贴。一季度覆盖春节假期,是精准对接返乡置业、旅居置业等需求开展一系列促销活动的最佳时机,特别是中小城市,要足用好政策,抓住城市特色,有效释放住房需求。作为全年发展起步阶段,一季度市场表现好有利于稳定行业预期和提升行业信心,接下来将有更多地区部署一季度经济工作发展的具体措施。
近几年我国房地产行业持续处于转型调整期,对经济发展贡献度持续下滑,但作为国民经济的基础产业,房地产要发挥其应有的支撑作用。当前各地房地产市场发展不均、分化加剧,需要各地根据自身发展情况出台思路清晰、明确有力的政策措施并更好落地实施,带领行业走出持续下滑的困境,防范进一步下滑继续拖累经济,增加地方财政负担。
声明:本文由入驻焦点开放平台的作者撰写,除焦点官方账号外,观点仅代表作者本人,不代表焦点立场。
