露香园馥公馆官方售楼处 - 露香园馥公馆销售中心 - 环境 - 户型 - 价格 - 地址 - 楼盘详情 - 配套 - 电话 - 交房时间 - 配套 - 电话 - 交房时间
扫描到手机,新闻随时看
扫一扫,用手机看文章
更加方便分享给朋友

私家花园露香园,与豫园、日涉园合称为“明代上海三大名园”。明嘉靖年间卸任道州太守顾名儒,购城北黑山桥地筑万竹山房,其弟顾名世在万竹山房东西开辟旷地,凿池得石,上有“露香池”三字,据说还是赵孟頫的手迹,便称此园“露香园”。
黄浦豫园【馥公馆】位于上海老城厢路露香园路18号,与人民路横向交叉。虽地处繁华之隅,却拥有难得的恬淡与静谧。

上海逸兰露香园服务式公寓坐落于上海黄浦区,为您在繁华魔都缔造一处宁谧舒适的休憩之所。公寓优越的地理位置,让您轻松漫步外滩、豫园、新天地等上海著名景区,尽情探索都市无限魅力。
本次售卖的产品为露香园(一期),规划包括以高层为主的精装住宅、别墅。

社区内绿化率达35%,干挂石材外立面,馥公馆为四梯六户,主力户型面积规划为110-185㎡的1房和3房,还有少量面积在314㎡-465㎡区间的复式楼王。在户型空间和功能的塑造上,馥公馆完美演绎了中西合璧的生活格调。以大平层级的阔尺面宽、动静双厅格局、宽境阳台以及总统套房式奢华主卧空间。
上海市区唯一保留的老上海县城城墙实拍,距离新天地仅600米
内配中心会所+泛会所,每四幢楼的二层室外部分以廊相通,形成围合式的花园平台,地面采用石材铺装,除精致的绿化小品外,增设多种户外活动设施,如儿童游乐区、高尔夫推杆区、BBQ烧烤区等。
二层室内除各单元独立电梯厅外,还设置有红酒吧、雪茄吧、桌球室、阅览室、幼儿托管区等休闲设施。
“泛会所”协同“健身会所”一起为提供“双会所”的尊贵享受。
地面一层中庭设计喷泉广场,配合二层泛会所花园平台的水系景观带,使小区中庭绿化层次错落分明,一步一景,小区公共活动及绿化空间得以双倍提升。

黄浦核心一手保留现房丨豫园板块,上海城投倾力之作「露香园·馥公馆」少量建面约144-185㎡3房&三套253/315/465㎡特殊户型;均价11万/㎡,主力总价约1650~2000万;70年产权住宅(原保留自持房)“样板间”线上火热预约中!
露香园馥公馆售楼处电话:400-88 74-108✔【最新预约】⭐⭐⭐⭐⭐
露香园馥公馆营销中心电话:400-8874-10 8✔✔【最新认证】⭐⭐⭐⭐⭐
上海露香园馥公馆官方售楼处电话:400-8874-1 08 VIPLINE✔✔✔【最新发布】⭐⭐
如有问题可来电咨询,线上售楼中心,预约销售专员,一对一为您服务!
想了解露香园馥公馆更多信息?拨打售楼处营销中心热线:400-8874-108 (中介勿扰)【24小时热线】
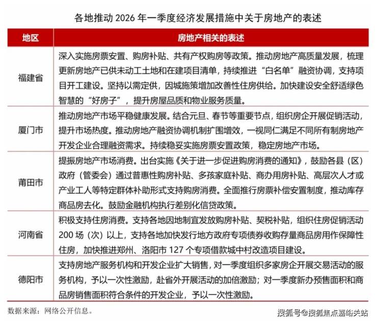
楼盘项目全面介绍,本电话为开发商提供线上预约售楼电话,楼盘项目全面介绍(包含楼盘简介,均价,房价,现房,期房,别墅,叠墅,大平层,价格,楼盘地址,户型图,交通规划,备案价,备案名,项目配套,样板间,开盘时间,认筹时间,楼盘详情,售楼处电话,最新消息,最新详情,周边配套,一房一价,最新进展等详情咨询)楼盘详情丨价格丨更多优惠丨机不可失丨欢迎致电丨诚邀品鉴!售楼处位置丨特价房丨工抵房丨剩余房源丨户型图丨最新消息丨免责声明:将文章内容综合来源于网络、只作分享,版权归原作者所有!!如有侵权,请联系我们,我们第一时间处理如有问题欢迎来电咨询,专业一对一热情服务,让您用专业眼光去买房.如果您想了解更多楼盘详情,欢迎提前预约拨打2026年开年以来,多地积极布局一季度经济工作,发布推动2026年一季度经济社会发展的若干措施,奋力实现“十五五”良好开局。各地也为推动房地产行业发展进行了系列部署,主要表现在以下几方面:
一是支持住房消费。多地表示要积极实施购房补贴、契税补贴、特定群体补助等多种形式支持购房消费,莆田市还提出进行商办用房补贴。另一方面要支持组织住房促销活动。厦门市表示要结合元旦、春节等重要节点,组织房企开展促销活动,提升市场热度。河南省表示将在多领域发放2亿元省级消费券,支持各地组织住房促销活动200场(次)以上。德阳市表示对组织房企开展交易活动的服务机构,予以一次性激励。
二是深入实施房票补偿安置制度,推动库存商品房去化。
三是持续推动房地产融资协调机制,满足房地产开发企业合理融资需求,支持项目开工建设。
四是改善供给,加快建设“好房子”,提升住房品质。
可以看出,各地短期措施主要是围绕组织购房活动和发放各类补贴。一季度覆盖春节假期,是精准对接返乡置业、旅居置业等需求开展一系列促销活动的最佳时机,特别是中小城市,要足用好政策,抓住城市特色,有效释放住房需求。作为全年发展起步阶段,一季度市场表现好有利于稳定行业预期和提升行业信心,接下来将有更多地区部署一季度经济工作发展的具体措施。
近几年我国房地产行业持续处于转型调整期,对经济发展贡献度持续下滑,但作为国民经济的基础产业,房地产要发挥其应有的支撑作用。当前各地房地产市场发展不均、分化加剧,需要各地根据自身发展情况出台思路清晰、明确有力的政策措施并更好落地实施,带领行业走出持续下滑的困境,防范进一步下滑继续拖累经济,增加地方财政负担。
声明:本文由入驻焦点开放平台的作者撰写,除焦点官方账号外,观点仅代表作者本人,不代表焦点立场。
